Fórum témák
» Több friss téma |
Sziasztok!
Kis segítség jöhetne most a Vicsys féle frekvenciamérőhöz. Bekapcsoláskor bejön a ”Vicsys v.1.0m. felírat, aztán az inicializálás is megtörténik. Még egyszer kiírja hogy inicializál, azután már semmi nem lesz látható az LCD-n. Amit korábban építettem, (de nem magamnak f84A-val), azzal semmi bajom nem volt. Darabig vártam még, de nem történik semmi. (WCT6.hex f628-ra, került most beégetésre. Kipróbáltam a WCT60.hex programmal is, azzal egyáltalán nem ír ki semmit az LCD.) Hogyan tovább? Néhány kép.
Sziasztok!
Megvan a hiba, a BF961 nem dolgozik. A BF240-röl már megy a frekvencia kijelzés. Holnap veszek egy másik BF961 FET-et.
Üdvözlet mindenkinek.
A kérdésem az lenne, hogyan tudok pc-n frekvenciát mérni (200Mhz-ig)? Programokat táláltam, leírásokat viszont nem. A válaszokat és a segítséget előre is köszönöm.
csinálsz egy pc-vel összeköthető komplett frekimérőt
![]() a pc magától nem tud ekkora frekit pl printerporton mérni
Készítesz valamilyen előosztót (pl. SP8666B -vel), amivel leosztod a PC által mérhető tartományba a jelet.
3 rezgőkör összehangolása miatt nem akartam koplett frekimérőt csinálni, mert azt hittem, hogy pc-n egyszerűbb. Az elosztó kapcsolási rajza érdekelne, ha nem drága. Egyébként pc-n meddig tudok frekvenciát mérni?
Sziasztok!
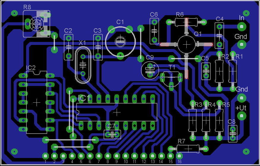
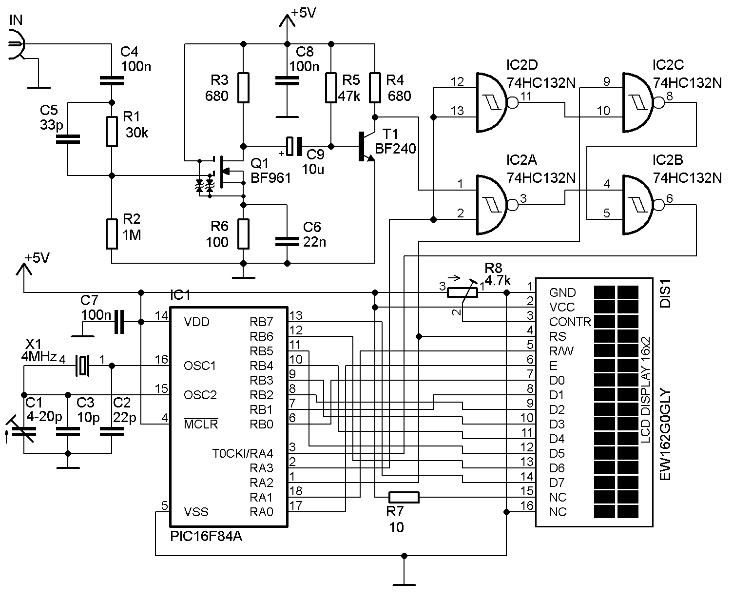
A vicsys-féle frekvenciamérőt szeretném elkészíteni, készítetem hozzá saját Nyáktervet.Hátha valakinek ez tettszik. Egyoldalasként is el lehet készíteni, akkor az átkötéseket kell belerakni, de kétoldalasként is kivitelezhető (nem kötelező, de szerintem érdemes a rézfelület miatt).
A kapcsolási rajzot is felrakom, mert a pozíciószámok nem teljesen olyanok mint az eredetin, az értékek pedig ott vannak feltüntetve.
Üdv!
Szeretném megkérdezni, hogy a Vicsys féle nyák-on a teliföld bekapcsolás feltétlenül szükséges? A teliföld alkalmazása nélkül is stabilan működne a készülék? (max 1Mhz mérés) Bővebben: Link Köszönöm, üdv!
A teliföld miatt könnyebb az árnyékolás. Bár ez nem teliföld, inkább fólia szigetek. A nyákból kevesebbet kell maratni, földre köthető és a dobozt is könnyebb ráforrasztani körbe. Ezek után eldöntheted, hogy spórolsz-e vele ha lehagyod.
A készülő XR2206-os IC-vel felépített funkciógenerátor mérőműszere lenne az általad tervezett remek áramkör. Annak pedig 100Khz-ig terjed a freki tartománya. Tehát nem olyan rettenetesen nagy frekiről van szó. Ezért is kérdeztem, hogy szükséges e a "fóliasziget" alkalmazása. Ha nem muszály, nem alkalmazom. Természetesen nem változtatok a topológián, minden marad eredetiben.
Köszi!
Elkészült a vicsys féle frekimérő, tüskesorral összekötve. alapvetően nincs gond, csak néhány apróság. 4Hz alá nem "megy" Khz tartományban villog. Csináltam egy TXCO oszcillátor modulból és néhány 74ls390-es osztó IC-ből egy hiteles frekvencia generátort. 8Hz-től 8MHz-ig tökéletes, kitűnő. De olyat tapasztaltam, hogy bizonyos mérőpontokon meghülyül. Pedig ott fix, osztott frekinek kellene lenni. (Pl.: 80KHz) De az ezt követő mérőponton (8KHz) és az azt követőn is (800Hz) már tökéletes a mért érték. Vicsys féle nyákot használtam. A 100n, 22n kondik műanyag dielektrikumú, a kvarc meletti pedig kerámia.
Üdv!
Ha valaki olcsón akar nagyon pontos frekvenciamérőt, építse meg a mellékelt képen láthatót.
Az időalap generálás és a mintavételezés teljesen hardveres. A műszer pont annyira lesz pontos és stabil, amennyire a 4MHz pontos és stabil. 1Hz-től mér ameddig a PIC számlálója bírja (50MHz körül), 1Hz felbontással, 8 digites kijelzéssel. Méréshatárváltás nincs. Előfokozatnak jó hozzá a vicsys műszerében levő. LCD modulra nem finnyás, legalább 16 karakter széles legyen és HD44780 kompatibilis. A kapcsolás annyira egyszerű, hogy panelrajzot nem kaptok hozzá. Aki a forrásra is kíváncsi, fejtse vissza a hex-ből. *** Van LED-es verzió is, szóljatok, ha azt is kéritek. * Ez itt a hobbielektronika oldala, ha valamit nem tudsz, olvasd el a használat feltételeit .
Ez aztán mitől "nagyon pontos frekvencia mérő" ? Ráadásul kiemelve! Hol van egy frekvencia mérőben mintavételezés? Impulzus számlálás az van, de mintavételezés. . . Szerinted az 1 Hz -et milyen pontosan méri? Kiszámolnád? Az eredmény igencsak tré lesz.
Az időalap generálás és a számláló kiolvasása is hardveresen van megoldva, a kettő között sincs szotveres megoldás. Na ettől nagyon pontos.
Az 1Hz-et ugyanolyan pontosan méri, mint az ICM7226 (vagy más cél IC-s, esetleg logikai IC-kből összerakott műszer) 1mp-es időalappal. De a 40MHz-et is ugyanolyan pontosan méri, mint az ICM7226. Amúgy aki 1Hz-et frekvenciamérővel mér, az sikeres ember nem lehet. Alacsony frekvenciákhoz peridóusidő mérés kell. A frekvenciamérés is egyfajta mintavételezés. De a legtöbb mikrovezérlős frekvenciamérő az időalapot szoftverrel támogatva állítja elő és a "kapuzás" is szoftveres, így kevésbé pontosak, mint a tisztán hardveresek. De építsd meg, teszteld le, és ha akkor is úgy érzed, hogy nem olyan pontos, mint az ICM7226, akkor valamit nem jól csináltál.
Én nem tesztelni, hanem mérni szoktam.
A frekvencia mérése számláláson, és nem mintavételezésen alapul. Hol van ebben hardver, az egyszem PIC -en kívül? Úgyhogy minden szoftveresen van megoldva. Ráadásul nincs méréshatár váltás, legalábbis hardveresen nincs, akkor miről is van szó? honnan tudja a PIC hogy most 1 Hz jön, és időt kell mérnie, és frekvenciát kijeleznie? Szoftverben persze megoldható, de azt állítod, hogy minden lényeges, pontosságot befolyásoló tényező hardveres. Hogy mindezeket észrevegyem, nem kell megépítenem, nem is tudom miért.
Oké, ne építsd meg, de akkor megkélek arra, hogy ne is fikázd, hiszen láthatóan nem vagy képben, egyébként tudnád, hogy a mikrovezérlőkben egy rakás hardveres periféria van.
Szövegértési gondjaid is vannak, mert én egyszer sem állítottam, hogy a holmim periódusidőt is mérne. Továbbra is állítom, hogy a holmi ugyanolyan pontos, mint az ICM7226 1mp-es időalappal.
Nézd. Ha azt írtad volna, hogy emberek itt egy egyszerű, jól használható, könnyen megépíthető frekvencia mérő, használjátok egészséggel, egy szót sem szóltam volna.
De Te mint egy nagy találmányt kiemelve hirdeted, hogy egy nagyon pontos frekvencia mérő, és azért mert hardveres, holott nem is az. Az is kiderült, hogy fogalmad sincs mi az a pontosság. Elárulom, a mért érték (mégcsak nem is a kijelzett érték) és a valódi érték közti eltérés. Erre nézve még csak adatokat sem adtál meg, amiből eldönthető lenne, hogy mire megfelelő, és mire nem a műszered. Nem nekem vannak szövegértési gondjaim, hanem nem tudsz fogalmazni. A periódus idő mérést is Te hoztad fel, az 1 Hz pontos mérésére. Most meg azt állítod, hogy ugyanolyan pontos (mennyire is?) mint az ICM az 1 s -os időalappal. Akkor ezek szerint a PIC is 1 s időalappal dolgozik. Az 1 Hz -et 1 s -os időalappal milyen pontosan is mérheted? Az az egy impulzus az 1 s kapuidő alatt vagy bejött, vagy nem.
Egyébként abban igazad van, hogy az időalapban felhasznált kvarc pontossága a meghatározó. Az ICM nél 10 MHz -es +/- 20 ppm -es (+/- 1 digit) kvarcot ajánlanak, a 4 MHz es, pic -hez általánosan használatos kvarcok meg +/- 150 ppm esek. Még azt sem írtad a kapcsolásodra, hogy milyen kvarccal teljesíti ugyanazt a pontosságot az áramköröd. Úgyhogy a pontosságra vonatkozó állításod sem állja meg a helyét. Ennyit arról, hogy ki mennyire van képben.
Azt írod, hogy 1 Hz felbontással mér 50 MHz-ig és nincs méréshatár váltás azaz (időalap váltás), így az időalap 1 másodperc.
Kérdéseim: - A PIC TMR1 számlálója 16 bites, de az 50 Mhz-hez 32 bites számláló kell ha 1 Hz felbontással akarod mérni, hogy oldod meg? - A PIC ben van ugyan előosztó de az csak 8 bites, tehát még azzal is hibádzik az 50 MHz mérése 1 Hz-es felbontással, ráadásul az előosztó állapotát a PIC nem tudja kiolvasni csak nullázni és a túlcsordulását figyelni, tehát szintén bukik az 1 Hz-es felbontás Ilyen frekimérőkben indirekt szokták kiolvasni az előosztót, amihez külső áramkörrel kapuzni kell a bemenetet, (a mérés végeztével a PIC még addig lépteti az előoszt amíg az túlcsordul és ebből tudja meg hogy hol állt az előosztó), de neked ilyened sincs. Akkor hogyan? - Ha viszont nem használod az az előosztót, akkor nem fogsz 50 MHz-ig mérni, mert csak előosztóval tud 50 MHz-en számlálni aszinkron módban. A TMR1 előosztó nélkül csak szinkron üzemben működik, 4 MHz-es kvarcnál 1 MHz lesz a felső határ, ebből is következik, hogy mégiscsak van méréshatár azaz időalapváltás, de akkor meg 65535 Hz felett már nem lesz 1 Hz-es felbontásod. De így meg minek a 8 karakteres kijelzés. - Arra is kíváncsi lennék nagy vonalakban, hogy oldod meg a PIC-ben hardveresen a pontosan egy másodperces kapuidő képzést és a kapuidő alatti bemenőimpulzusok számának eltárolását? (a megszakítás kezelés szoftveres megoldásnak számít)
Sziaszot!
Végre egy ismerős megoldás. Alapjaiban így működik a Frekvencia és periódusidő mérő HW-SW projekt TCXO-val topikban említett frekvenciamérőm is. Jobb lenne nagyobb órajelet használni... Időalap: Az egyik CCP modul PWM módban. Az 1Hz közvetlenül nem állítható elő... De kihasználható, hogy a CCP kimenete nem vált magasra, ha a kitöltés 0. Számolva a periódusokat, az elsőtól az utolsó elöttiig 0, az utolsóban nem 0 kitöltést beállítva bármilyen kicsi frekvenciájú kapuzójel előállítható. Előosztó kiolvasása: Előosztót csak a nagyobb frekvenciák mérésénél kell használni. A T1 előosztója csak 1, 2, 4, 8 osztásra állítható be. Már 10 - 100 kHz -nél elviselhető, nem egy kapuidő alatt készül el, hanem 2, 4 vagy 8 - esetleg még több alatt a pontosság növelésére. Ekkor az előosztót nem is kell kiolvasni. A másik CCP modul a mérési eredmény 16 bitjét hardveresen tárolja. Számábrázolás: Gondot jelent a CCP modul csak 16 bit -et tárol? A T1 túlcsordulása ugyanúgy számolható megszakításból, mint a Timer0 -é. A kellő számú kapujel periódus elteltével tetszőleges hosszúságú szám összeállítható. Az 50.000.000 = 0x2FAF080 - azaz minimum 26 bit kell. A hagyományos Timer0 és 256 -os elöosztóval való mérés mérés esetén is kell számolni a timer túlcsordulásokat, mivel a 16F -ekben a Timer 0 csak 8 bites, a 18F -ekben 16 bites... 24F, 30F sorozatban két 16 bites timer egy 32 bites egységként is használható... 32F - 32 bites... Priódusidő mérése: Nem jelent gondot ... Meg kell cserélni a mérendő jelet és a kapujelet: A mérendő jel végzi a kapuzást, a belső órajelből leosztott fix frekvencia lépteti a T1 számlálóját. Nem lehetetlen megkülönboztetni a 1.00000 Hz -t az 1.00001 Hz -tól... Kb. másfél éve működik - kicsit más felépítéssel (18F2523, 40Mhz-en). A kontroller közben még sokmindenre ráér: 100kbit/s adatátvitelre a PC felé... A 18F2523 -nak 40MHz -es órajellel a periódusidő mésére 25uS periódusidejú bemenő jelig megy a kommunikáció mellett...
Szervusz!
Ha az én hozzászólásomra is reagáltál, akkor: Az eredeti állítás az volt, hogy: 1; tisztán hardveresen végzi a számlást. 2; nagyon pontos és nem vált méréshatárt (bár nem írta konkrétan, hogy mennyire). 3; 1 Hz felbontással mér. Ezek így ebbben a formában szerintem nem helytállóak! Ettől még lehet jól használható a frekimérő a korlátainak figyelembevételével, csak ne keltsünk fölösleges illúziókat. Azok a megoldások amikről Te írsz, sem tisztán hardveresek hanem nagyon is szükséges szoftveresen megtámogatni, ami nem baj, csak tegyük tisztába. És az előbb feltett kapcsolás és HEX igen nagy valószínűséggel nem enyire szofisztikált... Ha pontosságot tartjuk szem előtt (1 ppm alatt) akkor azért az előosztó állapotát nem dobnám el, mert különben igen hosszú kapuidőket kell alkalmazni.
Igen, nekem sem az áramkörrel volt a bajom, hanem a prezentációval.
Sajnálom, ha bárki úgy érezte, hogy az általam közöltekkel félre akarom vezetni.
Én csak meg kívántam osztani egy olyan műszert, ami 1-2 ezer Ft-ból kihozható, mégis sokkal pontosabb, mint a hasonló árkategóriában fellelhető többi műszer. Sajnálom, hogy a műszerem ellenséges fogadtatásra talált. Sajnálom, hogy egy szakmai fórumon kicsinyes kötözködést kellett megtapasztalnom (bármely műszer pontosságát vitatni a felbontásával megegyező jel méréséve kicsinyes, még akkor is, ha egy nyugdíjas szaki teszi). Jobb lett volna, ha inkább kérdéseket kapok, minthogy vélelmezések alapján hazugnak tituláljanak (ha nem is közvetlenül). Az viszont örömmel tölt el, hogy olyasmit valósítottam meg, ami többek szerint nem lehetséges. Félretéve rossz érzéseimet, megosztom a holmi működését mindazokkal, akiket tényleg érdekel. A frekvenciamérő működése: A Timer1 16 bites, előosztó nélküli, aszinkron számlálóként üzemel. A T1CKI bemeneten érkező impulzusokat számlálja. megszakítást nem vált ki. A CCP2 modul PWM módban 1000 Hz-es, 50%-os kitöltési tényezőjű jelet állít elő. Megszakítást nem vált ki. Az 1000 Hz-es jel megjelenik a CCP2 kimeneten, ami össze van kötve a CCP1 lábbal. A CCP1 modul Capture módban a CCP1 lábon megjelenő minden egyes felfutó élnél eltárolja a Timer1 számlálóregisztereinek értékét a CCPR1 regiszterekbe. Hardveres az időalap, hardveres a számlálás, hardveres a kapuzás és hardveres a tárolás. Ezek egyike sincs szoftveresen segítve és a közöttük levő kapcsolat sem szoftveresen van megoldva. Ezután jön a szoftveres adatfeldolgozás és kijelzés, ami nem javít, de nem is ront a mérés pontosságán. A CCP1 modul a Timer1 értékének eltárolásakor megszakítást vált ki. A megszakítást kezelő rutin az aktuálisan tárolt értékből kivonja az előzőleg tárolt értéket, így előáll a két mintavételezés között leszámolt impulzusmennyiség. Ezt az értéket egy 32 bites változóhoz adja hozzá. Az ezredik hozzáadás után a 32 bites változó értéke az 1mp alatt leszámolt impulzusok mennyiségével, vagyis a mért jel frekvenciájával lesz egyenlő. A 32 bites változó értékét a főprogram BCD formátumra alakítja és kiküldi az LCD-re, majd nullázza a 32 bites változót. A fenti módszerrel azonos körülmények között elérhető a céláramkörökkel megegyező pontosság 1 Hz-es felbontással. Ezt leírom részletesen, hogy mindenki értse: Amennyiben az ICM7226 mellé használt kvarc tényleges frekvenciája megegyezik az előírt névlegessel, és az én frekvenciamérőmhöz használt kvarc tényleges frekvenciája megegyezik az előírt névlegessel és a két kvarc stabilitása egyforma és az ICM7226 1 mp-es időalapot használ, akkor a két frekvenciamérőn azonos mért frekvenciához tartozó kijelzés azonos lesz. Ez a pontosság csak a használt kvarctól függ, tehát a PIC-ben levő szoftvertől nem. Felső méréshatár: Elméletileg 1000 x 65535, vagyis valamivel 65,5 MHz felett. (Igen, tudom, hogy a kettő 16. hatványa 65536, de két Capture között legfeljebb egyetlen túlcsordulás megengedett.) A tulajdonomban levő mindegyik PIC16F886-I/SP a kb. 50 MHz-es (azért csak kb, mert az órajelforrás nem volt hitelesítve és a benne levő 14,31818 MHz-es kvarc nem volt hangolva) órajelet a vicsys által ismertetett műszer előfokozatával és a nélkül is a PIC-es frekvenciamérő kalibrálásához használt, logikai áramkörökből megépített 8 digites, 1 Hz felbontású frekvenciamérőn megjelenő értéktől maximum 10 Hz eltéréssel mérte. Video itt. (Kb. 20 MB) Ez a 10 Hz a nem azonos időben történő kapuzásból, a két frekvenciamérő alaposzcillátorának eltérő stabilitásából, a PIC-es frekvenciamérő órajelének nem hajszálpontos hangolásából és az 50 MHz-es PLL-es jelforrás kevésbé stabil működéséből adódik. Az 50 MHz-es jelforrás egy Intel 386DX processzorral épült alaplapból kitermelt Macronix MX8315PC típusú órajel generátor áramkör alapkapcsolásával van megvalósítva. Pontosság: A fenti 10 Hz eltérés 50 MHz esetén ötmilliomod részt jelent a két műszer között. Végszó: Ezek alapján szerintem semmilyen formában nem állítottam valótlant és teljesen jogosan írtam, hogy az időalap és a mintavételezés hardveres megoldású és nagyon pontos a frekvenciamérő. Szerkesztve, a felesleges entereket kiszedtem !
Ha kéred, privátban átküldöm az assembly forrást, hogy javíthass a műszereden.
A 65535-re vonatkozó résznél hibásan hivatkoztam a túlcsordulásra. Elnézést kérek.
Így pontos: 65535 impulzus lehet két Capture között, hogy valós legyen a különbségképzéskor kapott eredmény. 65536-nál már 0 a különbség és figyelni kellene a túlcsordulást, hogy ne legyen adatvesztés, ami szoftverrel támogatva megoldható (és megfelelő technikával ettől sem romlana a pontosság), de mivel a PIC úgysem bírná azt a frekvenciát számolni, nem foglalkoztam vele. Idézet: „A TMR1 előosztó nélkül csak szinkron üzemben működik” Ilyen korlátozást nem találtam sem a PIC16F886 adatlapján, sem más Microchip dokumentációban. A PIC16F886 adatlapja szintén nem tartalmaz adatot a felső számlálási frekvenciára. Más típusok adatlapja, valamint saját és mások tapasztalatai alapján jeleztem az 50 MHz körüli felső korlátot. Az adatlapon viszont valóban jelzik, hogy a szinkron módot ajánlott a CCP Capture módjához, mert aszinkron módban a Capture nem biztos, hogy működik (may not work). Éppen ezért több típussal is leteszteltem a Capture mód és az aszinkron számláló közös működését, de egyik típusnál sem tapasztaltam hibás kiolvasást, ezért bátorkodtam a Timer1-et aszinkron módban használni.
El kell lapozni a végére is, 260. oldal körül...
Amúgy tényleg nem jól fogalmaztam, a PIC16F886 esetében: - a TMR0 periódusideje nem lehet kisebb az egy utasítás ciklusidejénél, tehát a frekvenciája jelen esetben 1 MHz-nél nagyobb, mivel csak szinkron üzemben működik. Előosztóval az mellékelt képlet szerint lehet nagyobb is. - A TMR1 tud aszinkron üzemben menni és tényleg elmehet 20-50 MHz-ig (az adatlap szerint 60 ns van garantálva, ami 16,66 MHz) Te ezt használod a számlálásra. Azért a TMR0 az adatlap szerint határozottan gyorsabb elosztóval... Remélem azt Te sem gondoltad komolyan, hogy teszel egy "ex katedra" bejelentést minden kézzelfogható alátámasztás nélkül, és mindeni kétkedés nélkül fog hinni! Nem kell semmiféle rosszindulatot feltételezni... Most legalább alátámasztatod valamivel a dolgot, bár az a 10 impulzusnyi eltérés elgondolkodtató, ráadásul nem is állandó! Első nekifutásra jó az elgondolás, de csak van a folyamatban egy megszakításkezelés tehát nem tisztán hardveres ha szigorúan nézzük. A TMR1 kiolvasása hogy van megoldva? - 1; mivel ez két bájtos, de csak bájtonként olvasható ki ezért a túlcsordulás közben hibás értéket olvashatunk ki, ezt kezeled? ugyan kicsi a valószínűsége, de egy műszerben nem engedhető meg ilyesmi! - 2; az utolsó kiolvasáskor a megszakítás időpontjában lévő értéket nem tudod pontosan kiolvasni mert mire kiolvasod már továbbszámlált a TMR1, hogy kezeled ezt a kérdést? Az igen pontos legalább 0,1 ppm-et jelent!
Szia!
Köszönöm... A programomban a 24 bites számlálást már megoldottam, a periódus és fordulatszám mérés is kész...
Úgy tesztelted, hogy nem csak egy frekvencián hasonlítod össze a mért értéket a hardveres frekvenciamérővel hanem pl. 25 és 50 MHz? (Mert egy frekvencián nem kunszt azonosra állítani a mért értéket.)
Az is tanulságos lehet, ha a saját kvarc frekvenciáját méred meg, ha pontosan megvan a 4 MHz akkor elmondható, hogy legalább egy ponton nem téveszt az algoritmus. |
Bejelentkezés
Hirdetés |



















