Fórum témák

» Több friss téma
Fórum » VFD óra IV-6 csövekkel
Lapozás: OK   7 / 29
(#) sooty válasza (Felhasználó 20218) hozzászólására (») Jún 5, 2011 /
 
Psszt! Próbálnék spórolni egy kicsit @kisgeri: köszönöm szépen...
(#) (Felhasználó 20218) válasza sooty hozzászólására (») Jún 5, 2011 /
 
Tiszta sor, csak azért ajánlottam a Vaterát, mert a másik hirdető szavaiból azt vettem ki, hogy nem nagyon szeretne postázni...
(#) sooty válasza (Felhasználó 20218) hozzászólására (») Jún 5, 2011 /
 
Most rendeltem egy garnitúra IV-11-et, de inkább az olcsóbb változattal tesztelném az ötleteimet először, mert még nem építettem semmit ilyen vf csővel és nem akarom elvakuzni őket... amúgy köszi neked is.
(#) kisgeri válasza sooty hozzászólására (») Jún 5, 2011 /
 
Vaterás emberkének egyszer láttam fent numitron csöveit, majd rákérdezek már, hogy van-e még, mert egy rahedli volt belőlük, és gyönyörűek voltak. Viszont csak egyszer tette fel... IV-6-tal én is tervezek majd, van is belőle egy adag... Utána meg azokkal a Tungsram kísérleti VFD-kkel...
(#) zolee1209 válasza (Felhasználó 20218) hozzászólására (») Jún 5, 2011 /
 
Semmi bajom nincs a postázással! Egyetlen "problémám" a hirdetés harmadik hozzászólásánál olvasható. De ugye nem várhatom, hogy a sült galamb a számba repüljön... :finom:
(#) zolee1209 válasza (Felhasználó 20218) hozzászólására (») Jún 6, 2011 /
 
Szia!

Az lenne a kérdésem, hogy a csövekben lévő fémlapka neked a "kezdetektől" ilyen elszíneződött, vagy fejlesztés során lettek ilyenek?
(#) (Felhasználó 20218) válasza zolee1209 hozzászólására (») Jún 6, 2011 /
 
Már így kaptam őket, én sem nagyon értem...
(#) zolee1209 válasza (Felhasználó 20218) hozzászólására (») Jún 6, 2011 /
 
Nekem volt olyan, amikor játszottam a csövekkel, akkor elszíneződött... Túlfűtés, vagy túl nagy szegmensáramok okozhatták, nem tudom, bár ennyire nem színeződött el egyik sem. Viszont érdekes, hogy amik nekem vannak csövek, azok között is van olyan, ami kicsit el van színeződve, meg olyan is, ami teljesen "fémtiszta". A legbarnább körülbelül olyan, mint az órádon lévő első két cső közötti állapot.
(#) zolee1209 hozzászólása Jún 9, 2011 /
 
Délután összedobtam egy panelt 6 darab csőhöz...
Alapvetően működőképes az áramkör, bár korántsem tökéletes. Kapcsolási rajzot egyelőre nem teszek fel, mert még módosítok néhány dolgon, ha szerzek hozzá alkatrészt. Amit furcsállok jelen pillanatban, hogy a cső 40V-os feszültség mellett is alig világít, pedig régebben a suliban 20V-nál többet nem adtunk neki és prímán világított... Az üzem közbeni kép a hosszú expo miatt ilyen világos, a valóságban korántsem ilyen szép...

martinov:
Neked a valóságban is ennyire világítanak a csövek, mint a képeden, vagy szintén csak a fényképező gép miatt ilyen?
(#) (Felhasználó 20218) válasza zolee1209 hozzászólására (») Jún 9, 2011 /
 
Gratula! Szép munka!
Nekem a valóság és a fénykép elég közel állnak egymáshoz, bár az tény, hogy egy világos szobában már pár méterről is leolvashatatlan volt, mert csak 36V-ot tudtam nekik adni. Igazából ha kapnék egy olyan megoldást amivel 60V-ot elő tudnék állítani akkor már be tudnám fejezni szegénykét.
Szerintem a multiplex vezérlés miatt olyan halványak különben. Adatlap szerint fixen max 30V-ot kaphatnak a szegmensek és a rács is, multiplexelve viszont 60V a maximum érték, ami gondolom a kitöltési tényező miatt nagyjából ugyanolyan fényerőt ad, mint a 30V állandó.
(#) zolee1209 válasza (Felhasználó 20218) hozzászólására (») Jún 10, 2011 /
 
Azon dilemmázok, hogy most miért nem jó "statikusan" a kijelző... Holnap gyakorlok majd ismét egy darab csövön, mert zavar, miért nem világít olyan fényerővel, mint anno...
Itt a topikban lévő DC-DC konvertert próbáltad már? Nekem már meg volt építve az a kapcsolás, csak más értékekkel az IN-13 kivezérlésjelzőhöz, most kicseréltem benne három alkatrészt, ahogyan gtk rajzán szerepel. Bár az szabályzott kimenetű, nekem nem produkált jobb eredményt, mint az AVR-re kapcsolt egyszerű boost konverter.
Ha úgy nézem, akkor off, de felteszek egy másik csővel készült képet. Ugyanaz a kapcsolás, de mégis nagyobb a fénye. Gondolván, nagyobb kijelzőhöz nagyobb feszültség tartozna, de ezek szerint mégsem... A kép direkt sötétebb beállításban készült.

SAM_1025.JPG
    
(#) (Felhasználó 20218) válasza zolee1209 hozzászólására (») Jún 10, 2011 /
 
Ezt építettem meg hozzá, de már a protoboardon kiderült, hogy valami sántít. Akinek fent volt a weboldalán azt állítja, hogy a saját IV6 órája ezzel dolgozik. Nekem nem ment. Terheletlenül tudtam mérni rajta szép nagy feszkókat, amikor rákötöttem a csöveket akkor leesett 7-8V köré. Elméletileg én ronthattam el valamit, de nem sikerült rájönnöm, hogy mit. Végül hozzámkerült egy nyomtatótáp és annak a 32V-os oldalával hajtottam meg őket. De az sem volt az igazi, mert a 32V mellett 15V-ot adott a másik oldalon és abból csak komoly melegedések árán tudtam 1,2 és 5V-ot előállítani, így a tovább kísérleteztem... a nyomtatótáp nem élte túl. Most van egy működő vezérlőpanelem 6db kiégett fűtésű csővel, tápegység nélkül.
(#) zolee1209 válasza (Felhasználó 20218) hozzászólására (») Jún 10, 2011 /
 
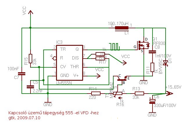
Igen, erről a kapcsolásról beszéltem. Nekem is visszaesett a terheletlen feszültség jócskán, és a terhelés változásra sem szabályzott kellőképpen. Én az alábbi kapcsolást használom az anódfesz előállítására, igaz, ez nem szabályozott... Bővebben: Link Megfelelő induktivitással 60V fölé megy, de a meghajtó tranzisztorok (50V) és az erős ingadozások miatt nem mentem vele 40V fölé.

Hozok is be egy csövet, aztán hajrá

A tápellátással nekem is vannak még gondjaim. Szeretném minél egyszerűbben megoldani az egészet. Úgy terveztem, hogy 5V-ról járjon az egész rendszer. Adja magát, hogy ha az anódfeszt PWM-mel állítom elő, akkor a fűtésfesz is beállítható PWM-mel. Sajnos az alapkoncepció egy soros szaggató lett volna. Sajnos ez nem a legjárhatóbb, mivel a fűtés egyik vége testen kell, hogy legyen, ami a katód szerepét tölti be. Mindenesetre kipróbáltam, valóban működésképtelen. Lehet megpróbálok egy párhuzamos vezérlést, ami lényegében a fűtést söntöli ki. Bár ide kell egy soros előtét, különben a tápot is rövidrezárom. Vagy pedig nem N csatornás FET-et használok sorosan, hanem P csatornásat, így a fűtés egyik fele mehet testre. Hirtelen ennyi jutott eszembe...
(#) (Felhasználó 20218) válasza zolee1209 hozzászólására (») Jún 10, 2011 /
 
A linkelt kapcsolás ha jól látom csak PWM hajtással működik. Én nem szeretnék saját programot írni az órához, a Vicsys-féle bináris óra szoftverét használtam fel. Bár ha jól gondolom egy 555-tel meghajtva is működhet!?
(#) zolee1209 válasza (Felhasználó 20218) hozzászólására (») Jún 10, 2011 /
 
Igen, 555-tel is meg lehet hajtani. De a két kapcsolás között annyi a különbség, hogy az 555-tel készült változat szabályozott. A magasabb feszültség előállításában a működési elvét tekintve a két áramkör azonos.

Kipróbáltam magában a csövet. 20V-ról már nappali fényben is jól látszódik, 30V-ról szinte ragyog.

Most jön az, hogy túrnom kellene olyan tranyót itthon, ami bírja a 80-90V-ot, és akkor 70V-tal megkergetni a csöveket multiplex üzemmódban.
(#) (Felhasználó 20218) válasza zolee1209 hozzászólására (») Jún 10, 2011 /
 
Pont van is otthon 555-öm és IRF830-am is... csak én nem vagyok otthon. Amint hazaérek kipróbálom!
(#) zolee1209 válasza (Felhasználó 20218) hozzászólására (») Jún 10, 2011 /
 
Tovább játszottam a tápegység résszel. Arra jutottam, hogy a boost konvertert nem az AVR fogja hajtani, mert szabályozatlanul cefetül ugrál a fényerő a kijelzett idő függvényében. Visszatértem az 555-ös kapcsoláshoz. a kapcsoláson lévő kondival a szabályzás teljes mértékben meghiúsul a viszonylag nagy áramingadozások miatt. Hogy az áramkör jobban tudja követni a kívánt feszültséget, a kimeneti puffert 1µF-ra csökkentettem. Ezáltal megszűnt a fényerő váltakozása. Továbbá a névleges frekvenciát megdupláztam. Kevésbé melegszik a tekercs és a FET is, illetve a zavaró cicergés/ sípolás is jelentősen csökkent. Kalkulátor szerint eddig ~30kHz-en ment, most ~60kHz-en. A feszültséget stabilitása miatt biztonsággal 45V környékére tudtam állítani, így a fényerő is szépen megnőtt. Így már nappali fényben is kezd jól látható lenni, de még jó lenne tornázni rajta felfelé... Viszont hátrányok is előjöttek, nevezetes az, hogy kezd szellemképes lenni a cső... Ezen a két digit közötti nagyobb szünet sem segített, így a meghajtásra gyanakszom. A szellemkép látható az egyik képen.
(#) (Felhasználó 20218) válasza zolee1209 hozzászólására (») Jún 10, 2011 /
 
A szellemkép, ha jól tudom, a cső szórt kapacitása miatt van, az enyémben is volt, de meg lehet szokni. Ahogy látom szépen izzanak a fűtőszálaid, kicsit vegyél vissza a fűtőáramból, mert így hamar megnyikkannak a csövek.
(#) zolee1209 válasza (Felhasználó 20218) hozzászólására (») Jún 10, 2011 /
 
A fűtőfeszültség most 1.054V... Ellenállással lett beállítva 5V-ról , másként nem tudtam egyelőre beállítani. Picit még lehet veszek visszább belőle, bár félek attól, hogy akkor már túlzottan alul lesz fűtve, és akkor amiatt lesz rövidebb a cső élettartama.

Az előző hozzászólásomba elfelejtettem betenni:
Végeztem a DC-DC konverternél egy hatásfokmérést is kíváncsiságból, mivel azért mégis csak melegednek az alkatrészek valamelyest. A kijelzőre 33.33.33 számot írattam ki, hogy fix értéket tudjak mérni. A mérés korántsem a legpontosabb, mert áramot csak 10A-es méréshatárban tudtam mérni a multiméteremmel. Az adatok a következők:
Ube= 13.34V Uki= 43.0V
Ibe= 0.39A Iki= 0.09A
Pbe=5.20W Pki=3.84W --> A hatásfok 73.84%
Nem tudom, mennyire elfogadható ez az érték, egyáltalán maga a tény, hogy csak az anódfeszt előállító rész majd' 4W-ot eszik... Ennek is mondjuk, utána kellene számolni, reális-e.
(#) Ricsi89 válasza zolee1209 hozzászólására (») Jún 10, 2011 /
 
A szellemképesség nálam is jelen van, igaz más kijelzőnél, de megvan. Én arra gondoltam, hogy a rácsokat kellene lehúzni negatív irányba. Tehát ha nem 0V, hanem -1-2V-ot kapna lezárt állapotban, akkor talán megszűnne a szellemkép, mert teljesen lezárnád a csövet. Az a gond jelenleg, hogy még így is átjut valamennyi elektron a rácson. Ha alacsonyabb potenciálon lenne, akkor viszont taszítaná őket és nem jutnának el a szegmensekre.
(#) zolee1209 válasza Ricsi89 hozzászólására (») Jún 10, 2011 /
 
Igen, erre már gondoltam, de nem szretném magát az áramkört agyon bonyolítani. Hasonlóan az elektroncsőnél , itt is alkalmazható lenne a katódellenállás, ha jól saccolom, nem?! De mindjárt át is teszem az egyik előtét ellenállást a fűtés negatív ágába.

szerk.: egy 10ohm és egy 3.3ohm volt sorba kötve előtét gyanánt. A 3.3ohm -ot áttettem a negatív ágba, így el is tűnt a szellemkép.
(#) Ricsi89 válasza zolee1209 hozzászólására (») Jún 10, 2011 /
 
Akkor ezt lehet én is kipróbálom. Én meg itt agyaltam, hogy hogyan lehetne negatív feszre lezárni a rácsot.
(#) Ricsi89 válasza Ricsi89 hozzászólására (») Jún 10, 2011 /
 
Már csak egy gond van. Nekem 4 digites vfd van, váltófesszel fűtöm a csövet, és nincs gnd-re kapcsolva a fűtés. Amúgy elég fura az óra, mert a kijelzőpanel és a vezérlőpanel közötti gnd-t ha megszakítom, akkor is ugyanúgy megy a kijelzés. Van amikor a kijelző is sípol, de van amikor csöndben van.
(#) (Felhasználó 20218) válasza zolee1209 hozzászólására (») Jún 10, 2011 /
 
Én a fűtést egy LM317 és egy 270 ohmos és egy 1 ohmos ellenállással szinte pontosan 1,2V-ra állítottam, ezután csövenként sorosan betettem egy 20 Ohmost áramkorlátnak, így tökéletes volt a fűtés
(#) Ricsi89 válasza (Felhasználó 20218) hozzászólására (») Jún 10, 2011 /
 
Az a fura, hogy az LM317 legkisebb beállítható kimeneti feszültsége 1,25V. Tehát te egyszerű stab IC-ként használod és a 20 Ohm-os ellenállás csökkenti le 1,2V-ra a feszt.
(#) zolee1209 válasza Ricsi89 hozzászólására (») Jún 10, 2011 /
 
Ebben az esetben lehet neked a negatív feszültség alkalmazása marad csak a jelenség megszüntetésére. Hirtelen nem jut eszembe semmi...
(#) zolee1209 válasza Ricsi89 hozzászólására (») Jún 10, 2011 /
 
Kitaláltam valamit. Így fáradtan jó megoldásnak tűnik, de lehet hogy teljes káosz... Lényeg az, hogy diódából annyit teszel be egymás után sorba, ha szükséges, aminél már eltűnik a szellemkép. Ugye, minél több diódát teszel be sorban, annyival emeli meg a fűtés potenciálját a GND-hez képest. Elvileg...

SAM_1185.JPG
    
(#) zolee1209 hozzászólása Jún 11, 2011 /
 
Ma délután a fűtéssel szórakoztam.
Eddig a 7805 kimenetéről, 13.3ohm soros ellenálláson keresztül kapta a feszültséget a fűtés. Áramot megmértem, 0.3A-t evett. Feszültséget nem mértem akkor, de későbbi mérés alapján 4.46V-tal számolok.
Azért ilyen alacsony a 7805 kimenete, mert a programozandó rész egy soros diódán keresztül kapja a tápot, így az alacsonyabb valamivel 5V-nál...
Ube=4.46V Uki=1.054V
Ibe= Iki= 0.3A
Pbe= 1.33W Pki= 0.31W --> A hatásfok 23.3%...
Ezután építettem egy alap buck konvertert. Mivel a fűtés állandó terhelést képvisel, nem szükséges, hogy stabilizált legyen a konverter. A következő adatokat mértem:
Ube= 4.46V Uki= 0.959V
Ibe= 0.13A Iki=0.26A
Pbe= 0.57W Pki= 0.24W --> A hatásfok 42.1%...

Nem a legjobb érték, ezen még kísérletezni fogok, viszont az eddig melegedő alkatrészeket határozottan barátságosabb megérinteni!
(#) jpocok válasza zolee1209 hozzászólására (») Jún 11, 2011 /
 
Nagyon tetszik az a kijelzőpanel, ügyes vagy!
Az jutott eszembe, hogy nem lehetne sorosan kapcsolni a fűtőszálakat? Egydigites csövet nyugodtan táplálhatunk egyenáramról is. Így kb. 7V és 50 mA kellene a 6 db csőnek. Ezt pedig igen könnyen be lehet állítani egy LM317+ellenállás segítségével (áramgenerátor). Pont jó lenne neki az a feszültség, amiről a 7805-öt táplálod.
(#) zolee1209 válasza jpocok hozzászólására (») Jún 11, 2011 /
 
Szia!

A csövek egyenáramról vannak fűtve. Lehetne sorba is kötni a fűtést, de ennek több hátránya is van az én szemszögemből. Egyrészt könnyebb volt ebben a formában megtervezni a panelt, másrészt ebben az esetben nem működne a vezérlés, mivel a csövek fűtése alkotja a katódot is, és a katód 0V-on van. Ha most Sorba kötöm mind, akkor a pozitív ágon lévő cső katódfeszültsége 5.8V lesz, 1.2V fűtést feltételezve. 30V-os anódfeszt alkalmazva ezen a csövön úgy fog látszódni, mintha csak 24.2V anódfeszt adnánk neki, így ez a cső halványabban fog világítani. Megoldás, hogy váltófeszültséggel hajtjuk a csövet. Ezt a lehetőséget viszont nem alkalmazom, mert egy kicsi, egyszerű áramkört akarok építeni.

szerk.: Továbbá, ha megint disszipatív szabályzót alkalmazok, akkor lőnek a hatásfoknak... Szeretném a fogyasztást a lehető legkisebbre redukálni! :yes:
Következő: »»   7 / 29
Bejelentkezés

Belépés

Hirdetés
XDT.hu
Az oldalon sütiket használunk a helyes működéshez. Bővebb információt az adatvédelmi szabályzatban olvashatsz. Megértettem