Fórum témák
» Több friss téma |
Mielőtt kérdezel, a következő két dolgot ellenőrizd!
I. A helyes tápfeszültségek megléte.
II. A kimeneten van-e egyenfeszültség.
Élesztés.
rendben
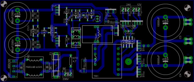
kicsit át van alakítva mert ami nekem van az erősítőmbe az kezdetleges panel volt meg eléggé szívás volt a meghajtó résznél a tekercselés be lövése.ennek ki küszöbölésére haverom most csinálta meg az IC-s meghajtást de még nem lett le tesztelve ha kell az is fel dobom.Üdv.
Az én erősítőmnek a házára is amit csináltam rá van kötve a GND de a hálózati föld nem. És így a fémházas potikra is rámegy a GND de ezzel ki is küszöböm azt ha hozzáérnék pattogna.
Köszi, de az elvi kapcsolási rajz is érdekelne.
Értem.na most az a helyzet hogy a haverom aki tervezte a nyákokat meg mindent neki ugyan ez a problémájavolt a Quad 405-ösével is és le vette a házról az életvédelmi földet.és amit most csinált ami nekem is meg van ugye ennél már be se kötötte a házra a földet. és ugyan ezt a tápot használja meg a végfokokat is.nem tudom mit csináljak mert ha le veszem a hálózati GND-t akkor meg szünik a zúgás de viszont szívás mert ha valami ok folytán rá kerül a házra a fázis akkor jól meg b... és ezt szeretném el kerülni.a táphoz meg nem tudom milyen szűrőre gondolsz hogy tegyek be.képet vagy valami segédletet az ötleteidről nem tudnál nekem csinálni?
Ahogy elnézem ez a táp nagyon hasonlít Skory tápjára. Az oldalon minden le van írva tekercs trafó méretezés stb. Sikeres után építést, ha megépíted
ThomAce: a kolléga írt doomkiller
hogy Skory tápjára hasonlít igen az övéből lett át alakítva.Nos az elvi kapcsolás nincs meg de Skory oldalán fent van.
Hali
Én a helyedben amit még okvetlen ellenőriznék az az, hogy rendes elszigeteltség van-e a hűtőborda valamint a végtrayók között.! Régen előszeretettel használták a csillám alátéteket tranyók alá, Én a helyedben silicon-ra cserélném őket, nem isten bizony ,hogy ez okozza, de lehet ugyanannyi a valószínűsége mint másnak.. Már csak azért is mivel feltételezem,hogy van akkora nyugalmi árama, ami alapból kicsit melegíti a tramyókat, illetően kikapcsolás után is át-át húzhat mindaddig, amíg a puffereket lenem szívja. Én minden végfokot ha javítok vagy építek, azt silicon végtranyó alátétekkel teszem, egyrészt mivel nagyobb is az átütési bírása, másrészt jobb hővezető.
Köszi szépen! Van egy PWM IC-m. Egy komplett PC tápom, úgyhogy abból fogok egy új tápot építeni. 2 x 16 - 17V-ot szeretnék alkotni vele.
Már vagy két éve építettem egy végfokot stk401-120-as ic-vel, de azóta sem került beépítésre.
A probléma az volna vele hogy kis hangerőn is torzít, olyannyira hogy az már zavaró. A hangerővel semmi gond, piszkos nagyot szól. A panelt többször is átnéztem és minden alkatrész teljesen oké, a tápfesz 2x47v Lehet hogy valami hamis került hozzám (hqvideós). Gondolom gyári rajz/értékek-el összeszerelve nemkéne ilyet produkáljon. Hinar83
Hát amit én legalább két utcával elkerülnék, az egy kapcsolouzemü tápegység egy erösitöben. Nem tudom honnan jönnek ezek az ötletek, de szerintem beteg kezdettöl fogva.
Ha valoban ilyen tápra esik a választás, azt külsönek csinálnám, azaz egy önállo dobozban az erösitö meg a hálozat között. Egy erösitö még egy ilyen egység nélkül is szivás lehet (ha igények vannak a kis zajszintre - márpedig egy lakásba szánt erösitönél ez a legérzékenyebb pont, mert az éjszakai csendben még a legkisebb zaj is nagyon zavaro tud lenni). Egy ilyen tápegység meg eleve zavar (én pl. az egész házból még a világitásra szánt elektronikus trafokat is kiirtottam, mert a legváratlanabb helyeken jelent meg a zümmögésük. Amugy is tele vagyunk elektronikus szeméttel, nem kell ezt okvetlenül tetözni. Sajnos nem olyan egyszerü hangtechnikai szempontból megtervezni egy jo kapcsolo üzemü tápot és azt zajtalanitani sok esetben lehetelen (még a méregdrága profi cuccok elestek ilyen akadályban.).
Én 1 valamit nemértek. Régen azt olvastam, hogy életveszélyes a hálózati földet a tápföldel összekötni. Mostanába egyre többször látom összekötve. Most mindenki öngyilkos akar lenni, vagy van más oka is
Én már nem egy rezonáns kapcsolótápos erősítőt építettem és elejétől a végéig csak cáfolni tudom az alábbi eszmefuttatásodat!
Szerintem csak az idegenkedik a kapcsolótáptól aki még nem próbálta, vagy valamiért képtelen normálisan megépíteni.
Nekem is - igaz nem én épitettem.
Az egyik egy japán erösitö, immár vagy 35 éves, 2x75W (az elsök közül volt), itt nagyon tisztességesen be van "csomagolva" és látni, hogy rengeteg energiát forditottak a dologra - az erösitö több évig volt a 80-as években a világ legjobb audofil erösitöi közé sorolva. Čs ez az egyetlen erösitöm, amit éjjeli csendben is lehet használni - nem bug, nem zajos és csendben is hallgathato. (Sajnos egy ujabb, szintén jo minöségü erösitö (7x120W) ami trafos táppal megy, a trafo mechanikai bugása miatt éjjel már nagyon zavaró tud lenni, igy be kellett épitenem egy szekrénybe... )Azonkivül volt több drága profi (koncert) erösitöm - szintén ilyen táppal (300W-tol felfelé), azok nagyon jok voltak a koncertre (mert könnyük), de mindegyiknek volt némi zaja vagy egyébb baja, amit a tápegységre lehetett kenni. Örülök, hogy te elégedett vagy az ilyen megoldással - én ugy látszik sokkal érzékenyebb vagyok ilyen tipusu zajokra. Ezért továbbra is kerülöm öket, ha lehet (föleg ha épiteni kell ilyesmit).
Szerintem kevered a dolgokat. A hálózat földje és tápföld esetében azok az írások a primer körre utalnak. Tehát a hálózat nullájára, nem a szekunder oldalra.
Gondolj csak bele, hogy mi történik, ha a következő eset következik be. 1.- A tápegységed primer - szekunder tekercsei közt tekercszárlat jön létre. Az erősítő ugyanúgy üzemelhet hiba nélkül, mivel a rákötött berendezések szintén nincsenek megfelelően földelve. Mivel így nem alakul ki hibaáram a földelésen keresztül, a készülék minden egyes pontján életveszélyes feszültség jelenik meg. Ez akár lehet 400V egyenfeszültség is, a hálózati testhez képest. 2.- Ha a készülék házát érinted meg, akkor nem történik semmi. De, ha valamelyik berendezésed testjét érinted meg, akkor már nem lesz olyan kellemes a dolog. A trafóhoz a lehető legközelebb kell a csillagpontot földelni, mindig és minden esetben. Ezt anno még erősáramú oskolában is így okították. A másik dolog, hogy ha az erősítő bemeneténél össze van kötve a "házzal" a bemenő jel testje, akkor ott akkora földhurok alakul ki, amekkorát el sem tudsz képzelni. És ha ez a tényállás, akkor ott van az egyik ok, amiért az erősítőd összeszedi a nagyfrekvenciás zavarokat.
TomaAce:meg köszönném a rajzot meg a segítséget.tegnap fixre le kötöttem az erősítő táp GND-jét a hálózati földre és így a dobozon van mind a két föld.a zaj el tünt semmi nyoma ! Kösznöntem.Massawa:neked azt tudom írni hogy kapcsoló táp érdekében TomaAce-el tartanék ugyan is a rági jólbevált transzformátorok után egy új korszak jött ez a kapcsoló tápok korszaka.hogy miért mert 1. kevesebbet fogyaszt mint egy nagy trafó ebben az esetben az enyém tud max 300Wattot és egy 300Wattos trafó nem keveset fogyatsz 2. kevesebb helyet igényel a kapcsoló táp 3. jóval kevesebb súlya van mint egy 8kg-os 300wattos trafónak, ez nem vitás. 4. ez a tápegység védelemmel van ellátva szal ha rövidzár van a kimenetén az oszcilláció egyből meg szünik szal a tápegység le áll. ha egy trafót valami ok folytán be zárlatosodik akkor annak konyec. 5. szerintem kevesebb pénzbe is kerül egy kapcsoló táp még ha újonnan veszed az alkatrészeket hozzá akkor is. 6. ha jól meg van csinálva (itt a meghajtásra gondolok a pici trafóra)akkor a tápegység megbízható.nekem terhelés alatt szal 200watt és az tényleg 200watt oszcilloszkópon lett le mérve a végfoknak a teljesítménye! szal ha 200wattal terhelem akkor max 3 voltot esik le a feszültség természetesen ide is kell puffer.szal így mindent össze vetve a PWM tápok mellett maradnék. még annyit a témához hozzá téve hogy vannak ezek az új merevlemezek amik már SMD alkatrészekből vannak fel építve semmilyen elektromechanikai dolgot nem találsz bennük szerinted ezek miért találták ki?
Sziasztok! Találtam itthon egy roadstar minihifit. Nem szólt, aztán észrevettem, hogy a végfok előtti egyenirányító szétégett..:S Kicseréltem, az egyik oldal recsegve szólt, a másik csak nagyon halkan, hiába tettem maxra a hangerőt. Gondoltam rossz potméter, szétszedtem, visszanyomtam az érintkezőket, raktam bele kontaktspray-t most már "tökéletesen" működik, de kb 80% hangerő után torzít ha nagyobb mély hangok vannak. Szerintetek ez mitől van? Kiszáradtak a kondik? Én arra gondoltam...
dave500: Szia.hát én arra tippelek hogy vagy a hangszóró nem bírja a terhelést ami a hifiből ki csikarsz, vagy pedig már a hifinek az erősítője kezd el torzítani.de álltalában kb 10%-kal nagyobbra kell/kellene választani a hangszóróknak a teljesítményét mint amit a hifi,vagy erősítő teljesít.nem tudom gyárilag hogy szokták ezt de én arra tippelek hogy a hifi végfokja kezd el túlvezérlésbe menni és ezért torzít.vagy tapasztaltam olyat is hogy ha a kimeneten rövidzár van akkor halk a zene de piszokúl torzít.ki ne próbáld! ha nincs védelem a hifibe akkor konyec. elsőre én ezt gondolom én meg próbálnám nagyobb teljesítményű hangallal próbálni hogy akkor mit csinál ha ugyan azt mint a gyári hangfalal akkor nem érdemes foglalkozni vele.mert a hifi végfokja kezd torzításba menni.
2 db 120W-os hangszórót tettem rá, kizárt, hogy kevés lenne. Szerintem max 2x20W... de még annyi se.
Esetleg nem lehet gond potméter? Azt is már én csináltam meg, mert nagyon recsegett mikor tekergettem..köszi a választ.. végül is kisebb hangon egészen szépen szól.
A kiszáradt kondenzátorok vagy zárlatot okoznának, vagy a kapacitásuk jelentős romlása miatt brummot. A torzítás több okból is keletkezhet. 1.- A hangszóró impedanciája nem megfelelő. 2.- A diódák nem megfelelőek az egyenirányítóban. 3.- A trafó menetzárlatos, ami miatt kisebb feszültséget ad le.
Egyébként ezt a 80%-ot nem értem. Mekkora teljesítményű is a cuccos amiről beszélünk?
a PWM-es tápoktól azért idegenkednek, mert magasfrekvenciás zavaraikat könnyedén összeszedik az előerősítők, nagyimpedanciás illesztő áramkörök. Megfelelő szűréssel, árnyékolással persze ez is orvosolható.
A Quad405-ömben egy kb. 2000Wattos hiperszil-magos trafó van. Egyenirányítás után 2db 10 000mikrós kondival, maximális terhelésen 2V-ot esik a feszültség kb. Ez azt jelenti, hogy a 64V-os feszről mintegy 62V-ra esik a feszültsége, 600Watt hasznos teljesítmény leadásakor. A primer ellenállása 10Ohm, a szekunderé 0,5Ohm. ALZ huzalból tekercseltem a trafót. Így sem lett kicsi súllya. Ha tehetem, akkor én is átállok a PWM tápokra, mivel kisebbek, hatásfokuk nagyságrendekkel jobb, mint a sima trafóknak.
Én kiszedtem trafóját, 12V DC-ről megy.. nagyon stabil, mert autóakku. 80%:Ezt úgy értem, h feltekerem maxra, és onnan vissza egy kicsit(amíg tiszta nem lesz a hang) Pontos típust nem tudok most mondani..szerintem 2x20W nem több. Cselesen oldottam meg, mert a CD része nem jó.(elszállt a vezérélő IC) Ezért a nyákról levágtam azt a kábelt amint következők voltak: +8 GND L GND R. Na már most én az utóbbiba bekötöttem 2 db RCA-t, így ha átkapcsolok CD-re akkor azt jelet erőstí, amit rákötök. Lehet az a baj, h nagyobb jelet kap, mint anno a CD-től? És ezért van a túlvezérlés? Mert rádióban szépen szól maxon is, semmit torzítás. A jelszint meg szabvány 0.775mV.
A halozati vedofoldnek semmi koze nincs a hifis keszulekek jelfoldelesehez. A vedofoldet eletvedelmi celra "talaltak ki" mint ahogy a kettos szigetelesnek is eletvedelmi celja van. Az otthoni elektronikai keszulekek nagy reszenel kettos szigetelest alkalmaznak. Az ilyen keszulekeknel szigoruan tilos(!!!) a vedofoldet rakotni az elektronikara. Vedofoldet csak olyan keszulekeknel alkalmaznak ahol a kettos szigeteles valamiert nem megoldhato.
Az erositoket, annak ellenere, hogy tobbseguk fem dobozban van kettos szigetelesure epitik. Ezt az eletvedelmi modszert celszeru alkalmazni az amator gyakorlatban is. Ilyen esetben pedig tilos a vedofoldet a jelfoldel osszekotni. Nem utolso sorban a zavaro foldhurkokat is el lehet kerulni ha nem kotozgetjuk be a vedofoldet az erositobe. Szerintem egyszer s mindenkorra meg kellene jegyezni, hogy az amator keszitesu audio keszulekeket kettos szigetelesure illik elkesziteni. A halozati vedofoldet pedig ilyen esetben tessek elfelejteni!
A felsoroltokkal teljes mértékben egyetértek, és el is fogadom.
Azonban egyik jellemzö sem utal az erösitö hangjára, a zavaraira, amik sajnos még manapság is teljes joggal elvárhatók (és többnyire jelen is vannak, csak néha nem veszünk roluk tudomást) egy ilyen nagyfrekvenciás egységtöl az erösitö házán belül. Egy erösitö mint láthatod egy elég érzékeny joszág - nemcsak ilyen zavarra. El sem tudod képzelni mennyi elektroszmog keletkezik ilyesmitöl egy háztartáson belül, s ha tetszik, ha nem többnyire nem jo hatással van sem ránk, sem a berendezésekre. Probálj meg manapság egy AM rádiot hallgatni - pl. az MR1-et. Valamikor erröl még magnofelvételt is lehetett késziteni - ma gyakran még hallgatni sem lehet, ha pl. bekapcsolod a szobavilágitás tápegységét.
A védőföldelt erősítőket is meg lehet ám csinálni teljesen földhurok mentesre :yes:
Érdemes belenézni egy-két gyári cuccba, hogy hogyan van megoldva. (...egyszerűen és jól)
Akkor egyértelműen a nagyobb jelszint okozza a torzítást. :yes:
Idézet: „A védőföldelt erősítőket is meg lehet ám csinálni teljesen földhurok mentesre” Ez nem is kerdes, de nem arra gondoltam, hogy a keszuleken belul alakul ki a hurok hanem arra, hogy a vedofoldhoz hozzakapcsolt keszulekek a vedofoldon keresztul alakitanak ki egy foldhurkot. Ha pl. az erosito nem vedofoldes kialakitasu hanem kettos szigetelesu akkor egy ilyen hurok az erositon keresztul ki sem alakulhat.
Én is erre gyanakodtam.
Köszi a segítséget!
Massawa:nos a zaj az meg szönt amit az előbbi hozzászólásokban is le írtam hogy hálózati GND fontos számomra elhagyhatatlan ha fém dobozról van szó.illetve az erősítő GNDje is a földre került a zúgás miatt és így teljesen eg szünt mindenféle zavaró jel.én végülis nem félek a PWM táptól sót mondom előny számomra.az erősítő nem melegszik, nincs rosszabb hangja tőle, most hogy meg oldódott a probléma nincs zaj sem a hangfalon.szal semmi jelet nem látok arra hogy tönkre tegye a végfokomat elég régóta használom már.az meg tény és igazad van hogy rossz hatással van az emberi szervezetre de amúgyis sok elektronikai cucc van egy házztartásban ennek ellenére én nem mondok le az erősítőmről.hát igen jó példa a rádió abban tényleg meg hallani az elektromosság álltal kibocsájtott zavarok.dehát nem tudunk ellene mit tenni.:/ ez van
|
Bejelentkezés
Hirdetés |




kicsit át van alakítva mert ami nekem van az erősítőmbe az kezdetleges panel volt meg eléggé szívás volt a meghajtó résznél a tekercselés be lövése.ennek ki küszöbölésére haverom most csinálta meg az IC-s meghajtást de még nem lett le tesztelve ha kell az is fel dobom.Üdv. 


hogy Skory tápjára hasonlít igen az övéből lett át alakítva.Nos az elvi kapcsolás nincs meg de Skory oldalán fent van. 
)