Fórum témák
» Több friss téma |
Fórum » Kapunyitás gombnyomásra olcsón! - avagy automata kapu házilag
Témaindító: szabi83, idő: Feb 2, 2006
Sziasztok!
Felhívtam a rollingdoor-t, és majdnem padlót fogtam. 18.000Ft az orsó, és 2000Ft amiért beszerelik. Na ezt én pofátlanul soknak tartom. Ezért a pénzért lassan új motor is van. Hogy kell ezt szétszedni? Biztos, hogy csak kenetlen, max szimeringes, és belemet a víz. Gondolom valahogy a csövet ki kell tekerni, de jobb, vagy balmenetes? És hol fogjam meg? Találtam egy ilyet, de ebben pont nincs benne: Bővebben: Link Utolsó oldal... Köszönöm!
Biztos, hogy az orsónak van hangja és nem a motor csapágyas, vagy az orsó meghajtása kopott el?
Egyébként abból a rajzból minden kiderül a működéséről. Egyébként mi a pofátlan? A 2000Ft azért, hogy szétszedik és kicserélik? Szerintem nem is kérnek sokat. Orsót meg lehet esztergáltatni olcsón. Csak nem fogja sokáig bírni. Na ezért kerül annyiba.
Szia!
Nem a 2000Ft, az reális. Az orsó ára a sok, mert a komplett motor dobozban, 2 év garival kerül 28.000Ft-ba. Ha ezt nézem, akkor sok ![]() Nem tudom, mi a baja, csak azt, hogy hangja van, és ez nem jó jel. Nem biztos, hogy az orsó baja, az is lehet, hogy valóban csapágyas, stb. De mivel a belinkelt robbantott rajz csak azt taglalja, hogy milyen elemekből áll, nem pedig azt, hogy mit tekerjek ki, és merre, így nem szívesen feszegetném szét, ezért kérdezősködök, hátha látott már valaki ilyet, szétszedve. Gondolom, kitekerem a 4 csavart, ami a motort rögzíti, és le tudom húzni a tekercstestet, az alsó serleggel egyetemben. Látni fogok egy állórészt. És itt jön a hogyan tovább, mert gondolom a fogazott forgórész nem fog kijönni az orsóhoz tartozó fogaskerékből, ehhez ki kell tekernem az orsót borító csövet. Azt viszont nem tudom, hogy merre, mert izomból megfogva meg sem mozdul. Kárt meg nem akarok értelemszerűen. Mivel kotyogni nem kotyog, így nem biztos, hogy orsó baja van, de a fazon a telefonban ezzel kezdte, hogy csere. Ok, de ha nem az a baja.. pláne sok akkor a 20e Ft. Pláne, 2 motor esetnén, mert ha most az egyik megkotlott, meg fog a másik is záros határidőn belül.
Szia
Csináltam már ilyet. 16 os alkatrészt stift fogja a tengelyen, üsd ki. Motor satuba befog, preciziós csőfogóval (marhára rá van húzva) 11 es alkatrészt kiteker (festés bánni fogja), ha jól emlékszem jobb menetes. Az orsó akár mennyire száraz nincs hangja, mivel kis fordulatú, de azért kend meg. Inkább a 2-es bronz csigakerék zajos, ha szárazon ment + még rozsdás is a motor tengelye, sose lesz szép hangja. Üdv
433MHz-es távvezérlés terén csak ajánlani tudom az Aurel kész moduljait, melyek ugrókódos kódolással vannak ellátva és egy gombnyomással párosíthatóak a távadókkal. 4 csatornás kivitelben nyitott kollektoros vagy relés változatban is elérhetőek:
modul relés panel Próbáltam, mindkettő megbízhatóan működik 20-30m-en belül.
Ennyi az alkatrész.....aki olcsó motort vesz, így jár.
Szinte minden orsó ennyibe kerül. Euromatic,proteco vagy calypso.....
Szia!
Én javítottam régebben 1 zajos Proteco kapunyitó motort. Abban a motor csapágyak mentek tönkre. Ezeket nem nehéz cserélni. Kiveszed a 4 csavart a motornál, és széthúzod. Nekem a forgórész a nyitóban maradt. Kicsit megmelegítettem hőlégfúvóval és simán kijött az is. Lecseréltem a csapágyakat, azóta is csendesen működik. Üdv.: T.
Szia!
zsoltee0001: Köszönöm! Le fogom bontani, már csak dacból is szétszedem. El nem tudom képzelni, hogy ha az orsó elgörbülve nincs, mi okozhatna ilyen hangot. Márpedig görbülve nincs ![]() skaresz: 5 éve a két motor vezérléssel 150e Ft volt. Ezt azért nem nevezném olcsónak. Persze mindenkinek mások a lehetőségei. 77htomi: Magyarul az állórész lecsúszik a forgóról, ott marad középen a forgó, a fenekén egy csapággyal, illetve lógni fog a fogazásnál fogva a felső motorrészben? Vagyis lefele ki lehet húzni tekerés közben? Ki fog jönni a hatóműházból "visszafele tekerve", és lefele húzva? Mert ha igen, akkor tényleg egyszerű a helyzet, a 2 csapágy cserélhető, és a lyukon telenyomom zsírral, mielőtt visszateszem a forgórészt.
Szia!
Tekerni sem kell, csak kihúzni, mert elfordul bent a menetes orsó. Szóval tényleg nagyon egyszerű! Egy próbát mindenképp megér! Üdv.: T
Szia
A zaj (nyikorgás, kattogás) mindig a csigahajtásba, ill. a forgórész csapágyba keletkezik, mivel itt van nagy fordulatszám, ha az orsó full száraz lenne azt meg se hallanád. Fölöslegesen ne szedd szét az orsó részt, ha csak nem látszik beázásra utaló jel, mert egyébként örök élet az a zsírzás, de te tudod. Ahogy írták, szedd ki a forgórészt, csapágy leellenőriz + tisztítsd le a forgórész csigamenetes részét, tükörfényes-e? Ha vannak felületi sérülések (berágódás) akkor sose lesz csendes, hiába tömöd tele zsírral. A csapágyak örök élet, ha csak be nem ázott. Eső éri rendesen? Üdv
Szia!
Az igazság az, hogy vettünk egy házikót, és ott vannak felszerelve, de mivel meghalt az előző tulaj, az örökös meg tett rá mindenre... ezért az infók hiányosak. Csak a kora, meg az ára a biztos, mert a számlát megtaláltuk ![]() Természetesen kap hideget/meleget. Ha esik, azt telibe kapja. Kipattintottam a kupakot a motor alatt, így a tengely látszik, az felületi rozsdás. Sajnos a héten minden nap melózom késő estig, jövő héten viszont szétszedem mindenképp.
Attól függ kitől veszi az ember..... Rá lehet rakni hasznot bőven és akkor már rögtön 150 ezer egy szett. Nálaunk ez volt az olcsó szett....
Sziasztok! Akarok egy távirányítós kaput készíteni házilag, a mehanika már megfelelően működik, egy motorrol szeretném meghajtani, ami régen egy kórház ágyát emelgette fel-le, Van egy IR-s távirányítóm, és vevőm, csak egy kapcsolási rajz kellene, a motor 220v-os
Hol van a megoldás, egy olyan motrom van ami 220v-ról megy gondoltam relés megoldással kell vezérelni, azt nem tudom hogy az ir jelbol hogy vezereljuk a releket?
Helló nekem kéne egy komplett kapunyitós elektronika, valaki tud segíteni?
Segítséget kérnék, ebben a kapunyitásos témában!!
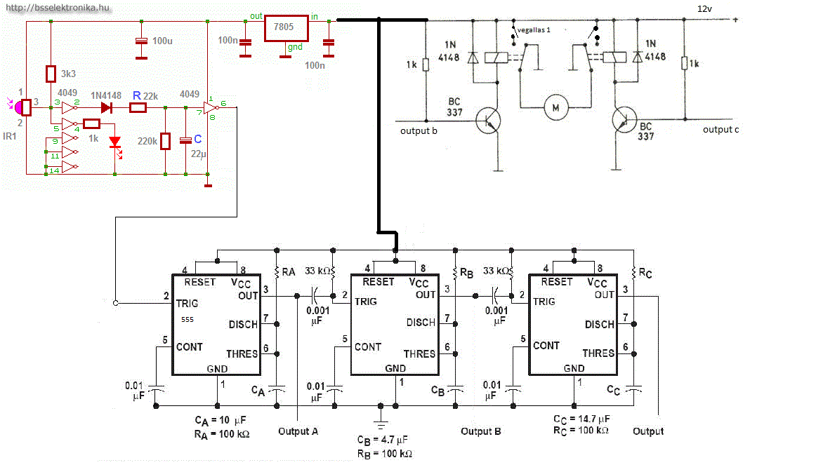
Van egy rele ami vezérli a 12v-os motrot (1.es melléklet) Nos akarok egy időzitőt késziteni 555-os ic vel hogy egy idő után becsukódjon a kapu. A kérdés az hogy ez a kapcsolás jó lenne , ha módósitanám az időzitést? a 182k-s elenállástól és a 100ľF-os konditól függ a relé zárási ideje . A távvezérlést mivel kell megoldani ?
Kapunyiton gondolkodom enis. Akkusfuroval szeretnem megoldani. En eloszor a mechanikat szeretnem elkesziteni.
A kerdesem, hogy csak mechanikat v. hozzavalo alkatreszeket lehet keszen kapni vagy mindeki legyartatta vagy gyartotta sajatmaganak.
A faterrel eggyutt keszitettuk el a mehanikát, ő jobban ért hozzá, én csak besegítettem, de még a motor nincs felszerelve a kapura
Hello!
"kapcsolás jó lenne , ha módósitanám az időzitést?" Az időzítő jó lehet, ha egy nyomógombbal akarod nyitni a kaput, és a késleltető egy idő után bezárja magától. De kérdés, mennyire módosítanád az időzítést. Mert 555-el, a tisztességesen megoldható késleltetési idő maximuma, nem több, mint 30sec. üdv! proli007
Igen nyomógombról működne,elég lenne annyi idő, szeintem igen ??, és a távirányitást hogy lehet megoldani?
Hello!
- Ennél a kapcsolásnál, a nyomógombnak bontónak kellene leni, nem zárónak. (Kicsit perverz az NPN tranyó fordított használata, de lehet működik.) - A távirányítást megoldhatod egy rádiós csengővel is. De érdemes olyant venni ami rendesen kódolt, hogy mindenre ne nyisson ki. De olvasd el a topikot, a kollégák akik már készítettek ilyent biztosabb tippet tudnak adni.. üdv! proli007
Szia! Nagy hoho kapcsolását nézd, át sima 555 ös időzítéssel problémák lehetnek. Kattints a képek ikonra ott találsz sok megoldást . Akár komplett kapcsolást is.
ez a hőkioldó hogyan működik? Bővebben: Link
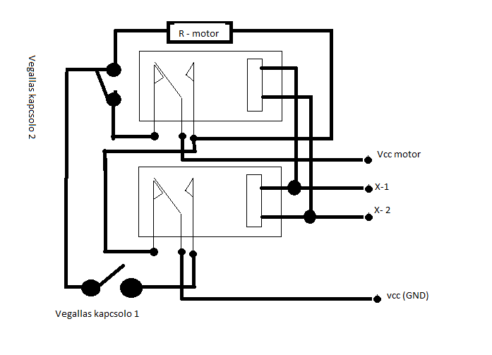
És a piros ledtől hova megy az a gate ? nekem így van a motorvezérlés Bővebben: Link
Hello!
A Gate a Gate-re megy.. De a működése elég egyszerű.- A 2N3055-öt kinyitja a 100ohm-által szolgáltatott bázisáram. A motor így feszültséget kap. - A motoráram átfolyik a 0,39ohm-os shunt ellenálláson. Ha a rajta eső feszültség eléri a BC212 bázis-emiter küszöbfeszültségét (600..650mV), vagy is túláram van, akkor a tranyó kinyit. - A kollektorárama sz 1kohm-és Led-en keresztül eljut a kis tirisztor Gate-jéhez, és kinyitja azt. - A tirisztor lehúzza a 2N3055 bázisát, vagy is elszívja a bázisáramot. Ettől a 2N lezár, és a motor leáll. - Az "öntartásról" a tirisztor gondoskodik, mert ha az egyszer egyenáramon bekapcsol, akkor ki mér nem kapcsol, csak akkor, ha megszűnik az anódárama. Ebben a kapcsolásban ez akkor fog létrejönni, ha kikapcsoljuk a tápfeszültséget. - De a Led-nek nem sok szerep jut, mert mihelyt a BC kinyit, a tirisztor be is kapcsol, amitől megszűnik a túláram, és a BC ismét lezár. Na erre a pillanatra éghet csak a Led, aminek jelentősége nem túl sok van.. (A 100ohm, pedig egy 24V/5W-os izzó, ami áramkorlát belépése esetén egyébként is jelez.) üdv! proli007
de akkor milyen dióda kell a 2n3055 nek a bázisára?
bocsánat már nem tudom módósitani a hozzászólásomat, akkor tiristor kell a 2n3055 bázisára !?
Mivan ha egy PNP és egy NPN tranzisztort kötök így (balról jobra harmadik ábra ) a tirisztor helyett ?
Ez a kapcsolás működik? Azt szeretném hogy az ir vevő mikor megkapja a jelet akkor a balról az első 555 a 2.es lábán gnd-t kapjon mert akkor elkezdenek számolni az 555 ic-k és végul a kaput kinyitja majd később becsukja a motor.
|
Bejelentkezés
Hirdetés |






De a működése elég egyszerű.






