Fórum témák
» Több friss téma |
Fórum » Erősítőhöz való hangsugárzó védelem (koppanásgátló)
Témaindító: Thom, idő: Márc 14, 2006
Témakörök:
Szerintem az túl alacsony, a legtöbb hővédelem 90-100 fok körül kapcsol.
Fontos lenne tudni, mit kapcsol azon a hőfokon. Mert ha mondjuk egy ventilátort, akkor azt célszerű hamarabb bekapcsolni.
Ha viszont valamilyen totális "lekapcsoló", akkor komolyan oda kell figyelni, milyen gyorsan áramlik a hő a félvezetők és a hőmérsékletfigyelő elem között, és ennek alapján beállítani. Azért kritikus ez a probléma (labortápból tudom), mert a félvezető kritikus körülmények között képes gyorsabban melegedni (hőmegfutás) mint a hűtőaparátus hőelvonó képessége. Én a "Proli féle" hőfigyelőre voksolok, ami folyamatosan gyorsít egy ventilátort, és ha ez nem elég, akkor egy kritikus hőfoknál még mindig le tud kapcsolni.
Ez így nem teljesen igaz. Ha megnézed egy tranyó adatlapját abból láthatod hogy a névleges disszipációt (mondjuk 150W) 25 fokos lapkahőmérsékletre adják meg. Ahogy a hőmérséklete nő, úgy lesz a PD max. egyre kevesebb és olyan 150 fok körül eléri a nullát, vagyis kijön a füst.
Mivel a félvezető lapka és a tok, valamint a tok és a hűtőborda között is van hőellenállás, ezért gyakorlatilag sohasem lehet a félvezetőt 25 C fokon tartani a használt megoldásokkal (pl. hűtőborda), folyékony nitrogént pedig gondolom te sem használsz otthon. A lapka hőmérsékletét ugye nem figyeled, hanem a bordáét ami mondjuk 20-30 fokkal már hidegebb. A lapka hőmérséklete elég gyorsan változik, amit az említett hőellenállások miatt nem lehet onnan azonnal elvezetni. Általánosságban elmondható hogy ezért nem méreteznek 70-80W disszipációnál többre egy 150W-os tranzisztort még akkor sem ha közben a borda csak 40 fokos.
Sajnos ezt a védelmet univerzálisnak szántam, ezért nem tudom, és nem is akarom speciálisan egy adott erősítőhöz tervezni. A hőmegfutás jelenségét már én is tapasztaltam. Mindemellett a védelmem az általad említettek szerint működik, azaz egy ventilátort szabályoz, ez kb 45°C-nál indul (figyelembe véve, hogy nyáron akár eleve 30°C-nál is lehet több, szerintem ez tökéletes). 60°C környékén már teljes fordulatszámmal működik, majd 78°C-nál egy tranzisztor segítségével a hangszóróvédelem reléit kapcsolja le, ezáltal megszüntetve az erősítő kimenetén a terhelést. Mivel univerzális védelmet szeretnék, ezért gondoltam szimpatikusnak ezt a hőmérsékletet. De sikerült összezavarnotok.
Akkor most állítsam magasabb hőmérsékletre, hagyjam így, vagy legyen alacsonyabb a kapcsolási küszöb?
Rendben. Köszönöm az információt. Ezért írtam a hozzászólásomba, hogy "úgy tudom". A hozzászólásod azon része számomra is világos volt, hogy a lapka hőmérséklet gyorsan változik, és a hőellenállások miatt nem vezeti el azonnal a hőt.
Az a baj, hogy ez a megoldás még nem védi meg a félvezetőket egy esetleges hőmegfutástól.
Hőmegfutás esetén a bordán lévő hőérzékelő még nem lesz elég meleg ahhoz, hogy lekapcsoljon a védelem. Ha tutira akarsz menni, akkor az nem elég, hogy lekapcsolod a terhelést a végfokról egy adott hőfokon, mert attól még lehet hőmegfutás. Hőmegfutás esetén ugyanis már nem a terhelésre folyik az áram, hanem egyre jobban egymásra nyitnak a végtranzisztorok, és a nyugalmi áram elindul az egekbe, ami egyre jobban főzi a tokokat, még jobban nő az áram, és így tovább... Ennek elég 2-3 mp is akár, és annyi a végtranzisztoroknak. Erre nem elég a terhelés lekapcsolása, ehhez a végtranzisztorok tokjának a hőmérsékletét kellene figyelni. Végső esetben pedig, ha már itt is kapcsol a hővédelem, lekapcsolni az erősítő tápját. Elég drasztikus, de hőmegfutás ellen talán ez a legtutibb.
Az erősítő tápjának lekapcsolása innen már csak egy lépés. Az a helyzet hogy az általam már használt, és belülről is látott végfokok (ágota, siva, kiso, valamint a pioneer hifim) mind a bordán lévő érzékelős megoldással védik a végfokot a túlmelegedéstől, megjegyzem tökéletesen (A kiso végfok már hővédelem miatt többször is lekapcsolt). Ezért nem gondoltam jómagam sem ennél komplikáltabb megoldásra.
Elmondanám, hogy igen, ismerem a hőmegfutást, és az egy dolog, hogy most a hangfalvédő reléit kapcsolja az áramkör, ez könnyen, egyszerűen megváltoztatható. Ebben a fórumban sem találtam olyan kapcsolást, ahol ne a borda hőmérsékletét figyelné a védelem. Igen, tudom, hogy lehetne jobb megoldás is stb..stb.. De miért használná ezt a verziót a legtöbb analóg végfok, ha ennyire rossz lenne?! A következő dolog pedig nem csak neked szól! Feltettem egy kérdést a fórumba, amire sokan reagáltatok, és ezt köszönöm is! Sajnos csak azzal van a baj, hogy a kérdés szempontjából konkrét segítséget nem kaptam. Sok elméleti dolgot leírtatok, köztök sok olyat is, melyet csak most hallottam. Tudom, lehetne máshogy is, meg ezer tényező közrejátszik, de úgy vagyok vele, hogyha mondjuk hirtelen hőmegfutás következne be, akkor a hangfalvédelem úgyis kapcsol. De nekem még mindig csak egyetlen kérdésem lenne: Ha 78°C bordahőmérsékletnél kapcsol a védelem, az megfelelő?
Hello!
Egy subwoofer építése előtt állok, valószínű a Quad 405-ös 200W-os verziója lesz. Tanálltam egy elég régi kapcsolást (Rt.1992.12. csatolom a pdf-et) talán még elég sok alkatrészből is áll, de mindent tud, amit tudnia kell. A nagyja alkatrész megvan, de a legfontosabb hogy van ilyen relém, a 4 érintkezőst ha párhuzamosítom még a gyengébb bent tartó feszültség mellet is elég lesz a 200w-hoz (vagy hanem, hogy lehet egy kis plusz feszültséget odaadni neki). A szerző a kapcsolást +- 30V-os végfokhoz tervezte. Az én végfokom +-55V-rol menne, így az R7-es ellenállással kell beállítani a -2,2V-ot. Ez a majdcsak dupla feszültség, gondolom nem okoz problémát? Mivel nekem csak egy csatorna kel így a bal csatorna alkatrészeit elhagyhatom? Vagy számit hogy a T3, T6 emittere össze van kötve, vagy inkább a régebbi kapcsolásból a 2. ábra a) verzióját használjam? Szimpatikus még a uP1237 Ic-s kapcsolás az Alkotó-s átrajzolatában. Ebben a kapcsolásban tudnám használni a 12V 200 Ohm-os relémet? Elégé nagy az eltérés az eredetitől és majdcsak a max. feszültégen járatnám. Ui.: nem tudtok olyan kapcsolást, ami az aktív sub-okban szokót lenni, hogy ha a vonal szintű jelet érzékeli akkor egy relével be lehetne kapcsoltatni az erősítőt? Észrevételeket, javaslatokat előre is köszönöm. Idézet: „...egyetlen kérdésem lenne: Ha 78°C bordahőmérsékletnél kapcsol a védelem, az megfelelő?” Újra elolvastam, és számomra nagyon is egyértelműen megkaptad a választ. Ha megengeded nekem, akkor összefoglalom szerintem mi volt a lényeg. Minden attól függ, mekkora hőkülönbség van a hőforrás (ez maga a tranzisztor) és a hőfigyelő elem között. Illetve a másik kulcskérdés a hőelvonás sebessége. Mivel ezeket nem tudjuk, ezért igen/nem választ nem adhatunk neked, csak megmutathatjuk a helyes megközelítés irányát. Ha teszünk néhány feltételezést, akkor az én tapasztalatom szerint, alapvetően jól méretezett hűtési viszonyok között (megfelelő méretű alakú és elhelyezkedésű bordát + megfelelő légáramlás keltésére alkalmas ventilátort értek alatta) a félvezető nem fog 80°C fölé menni, és ehhez a borda nagyjából 60°C lesz. Tehát a 78°c-os határ magas, lejjebb kell hozni, mert ha 78°C a borda, akkor más a félvezető lehet 100°C, és bizony itt már csak töredéke teljesítményt tudja leadni. Ha van ventilátorod, és az ügyesen van elhelyezve, akkor az brutálisan képes csökkenteni a borda hőmérsékletét. Az egyetlen biztos módszer (szoktam én is alkalmazni), Műterheléssel befűtesz a szerkezetnek, és ellenőrzöd a helyes hőhatárokat. Mindenképpen célszerű ehhez egy trimmer, amivel könnyen lehet igazítani a határokat.
Az IC-s védelemhez felraktam egy számoló segédletet, ami tetszőleges feszültségre és relére megadja az értékeket. Ha van ilyen IC-d, ez a legjobb védelmek egyike, ne keress másikat, direkt erre van kifejlesztve.
A kérdésedre a választ szerintem leírtam. A helyedben nem engedném a borda hőmérsékletét 60-65 fok fölé. Egyébként ha tudod mérd meg üzem közben a borda hőmérsékletét közvetlenül a tranyó alatt és ott is ahova majd az érzékelőt teszed. Ott is van már pár fok különbség.
Nem a procikból kell kiindulni, azoknak a belső hőmérsékletét figyeli az alaplap és egyébként is más tészta.
Sajnálom, de számomra nem volt egyértelmű. Röviden a hozzászólások amiket kaptam:
steelbird szerint: 78 fok túl alacsony, 90-100 fok környékére tervezik a védelmeket. Következő hozzászólásában viszont már a hőmegfutást hozta példának és úgy tűnt hogy mégis csak alacsonyabb hőmérsékletre kéne tervezni a védelmet. GeLee: Kb 150 fok lapkahőmérsékletnél füstölnek el a félvezetők, a borda a lapkánál akár 20-30 fokkal hidegebb. Az én esetemben ha 60 fokkal hidegebb a borda akkor is bőven 150 foknál kisebb lapkahőmérsékletnél kapcsol a védelem. Gondolnám én; tökéletes a 78 fok. Majd ugyanebben a hozzászólásában felhozta a hőmegfutást és a hőellenállásokat, ami alapján mégsem olyan jó a 78 fok. Nos, előzőek miatt voltam vele úgy hogy nem tudtam, hogy magasabb vagy alacsonyabb hőfokot állítsak be. GeLee! Nem a processzorok hőfokvédelméből indultam ki. Ha azt tettem volna, akkor beállítom 90 fokra és nem teszek fel kérdést a fórumba. Újra elmondanám, hogy ismerem a hőmegfutás jelenségét és ismerem a hőellenállás fogalmát is, utóbbival rengeteget számoltunk anno a suliban, ráadásul adatlapi értékekkel számolva. Tehát mindent egybevetve akkor beállítom a védelmet 65 fokra, és így fog működni. Köszönöm a segítséget!
Doksi szerint valóban 150 fokig bírja egy tranzisztor, de nem mindegy mekkora teljesítményen.
Röviden, a 78fokos hőmérséklet pont jó.
Láttam már gyári cuccokban hővédelmet, azok nem 60-70 fokra voltak beállítva. Sony, Thomson, stb...
De hogy a jó öreg magyar terméknél maradjak, az APT100 -as végfok hővédelmében 95 fokos PTK van. Szóval, ki tudja... Fogj egy hőmérőt, a szenzort tedd rá valamelyik tranzisztorra, vele termikus kapcsolatban, terheld meg a végfokod, és mikor eléri a 80 fokot a félvezető tokja, arra a pontra állítsd be a védelmedet.
steelbird! Valóban az lenne a legjobb ha mérném a tokhőmérsékletet, vele együtt a bordáét is, és szépen be lehetne állítani. Csak pont az lenne a lényeg, hogy univerzális legyen a dolog, és ne egy adott erősítőhöz tervezzem.
agressiv! Köszönöm a választ! Az elején is jól jött volna egy ilyen egyértelmű komment. Minden estre valóban lejjebb állítom a kapcsolási hőmérsékletet. Ez a 78fok azért tényleg kicsit sok.
Szerintem már nagyon túl van cifrázva ez a probléma. Nem kéne több szót fecsérelni rá.
Minden elhangzott többször is, aztán mindenki azt fogja fel belőle amit szíve diktál neki.
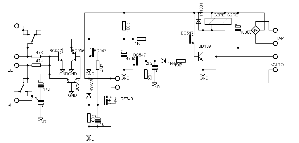
Én is örülök, hogy vége van. Legalább nekiállhatok. Nem hinném hogy én voltam az aki túlcifrázta. Volt egy kapcsolásom, készen, működőképesen, és mint eddig minden kérdésem estén, jött az információáradat mindenről ami ezzel kapcsolatban a fórumtársak eszébe jutott. Na de a lényeg! Csatolom a kapcsolást, amit megépítettem, tökéletesen működik, merem ajánlani mindenkinek. Leszögezném, hogy ezzel kapcsolatban nyugodtan lehet írni kritikákat, de mivel nekem tökéletesen működik ezért NEM fogom áttervezni!!!
Miért van dupla váltó bemenete? Miért nem elég ami a Greatz-et táplálja? Gondolod kikapcsoláskor az nem fog azonnal megszűnni? Simán vehetnéd onnan is a "kikapcsoló információt".
Csak azért van a védelmeknek váltó "bemenete" is, mert az erősítő tápjáról szoktak menni közvetlenül, amin a jelentős pufferek nem sülnek ki hirtelen. De ha te külön tekercsről (vagy váltóról) járatod a védelmet, akkor fölösleges még külön egy másik.
Mivel a védelem tápja nem szimmetrikus, ezért onnan nem tudom táplálni. Mégpedig azért mert ugye a védelem tápjának egyik váltó feszültségű ágát rá kell kössem a váltófigyelőre a másikat pedig a földre. Gyakorlatilag keresztül kötöm a greatz-hidat. Kipróbáltam így bekötni, de a védelem nem kapcsolt be, és a trafója is nagyon búgott, melegedett. Többször átnéztem, hogy jól kötöttem-e be, de nem valószínű, hogy én rontottam el a bekötést. Ezért láttam szükségét annak hogy külön a szimmetrikus erősítő tápról figyelje a védelem a váltót. Az erősítő tápjának 0 vezetéke megy a földre, egyik váltó ága pedig a váltófesz figyelőre természetesen.
A te rajzodnál azért kell külön tekercs a váltó bemenethez, mert a védelem egytekercses feszültségű tápjáról már nem tudsz GND -től negatívabb feszültséget csinálni a védelemnek a váltót figyelő résznél.
Viszont, ha a végfokod más tápról megy, és az dupla tápos, akkor ott a szekunder tekercs középleágazása eleve GND -n van, úgyhogy az egyik szélső tekercskivezetésről elviheted a védelemhez a váltót.
Igen tudom, csak nem fogalmaztam pontosan. Bele akartam írni a hozzászólásomba még, hogy szimmetrikus védelem táp esetén működne, de ez kimaradt. Köszi!
Helló. Megkésve de megcsináltam a védelmet amit ajánlottál, de mivel tönkrement a 24v-os (~) trafóm, kipróbáltam 20v-ról (~) majd úgyis, hogy elhagytam a 270ohm-os ellenállást és átkötöttem, de még bekapcsolni sem akar. A relé védő diódát is kiütöttem
hülyeségem miatt. Valami ötlet? Köszi.
Hello!
Vagy fordítva adtad rá a tápot, vagy a diódát raktad be fordítva. De akkor a T9 tranyónak is már annyi. Egyébként éleszteni vagy részletenként vagy mérve kell valamit, nem ötletelni, mert az igen sokáig tarthat.. üdv! proli007
A T9-re ügyelj. Bővebben: Link
Hát nem tudom majd átnézem a lábakra is ügyeltem pedig.
Pontosítok. A T9 darlington! Nézd meg a BC517 adatlapját, csak hasonlóval helyettesíthető.
Ok. Így már értelek, 1k relé tekercs ellenállás felett valóban érdemes a sima tranyót megpróbálni. Ha darlington szükséges, olyan legyen ami nem tartalmaz tokon belüli ellenállásokat.
Üdv mindenki
dbase által közzétett koppanásgátlót megépítettem külön mindkét oldalnak, azt kérdezném hogy azt mi okozhatja hogy nem egyformán kapcsol a relé a 2 panelen az egyik kb 3 mp-alatt a másik 12 mp kb. (4,5V 300mA) tápfeszültségnél. annyi a különbség a 2 panel közt hogy az egyiken az R1 22K-os de 5watos a másik 0,3watt ez befolyásolhatja? Illetve az egy bc107B-s tranyó helyett BC546B van beépítve, a többi elem megegyezik. Ja és a led előtét ellenállása 1K-s Köszönöm előre is a segítséget, kezdő vagyok még
Az R1 hangszóróra menő ágát kösd testre próbából. A C1, C2 töltöttsége befolyásolhatja az időzítést.
|
Bejelentkezés
Hirdetés |




Akkor most állítsam magasabb hőmérsékletre, hagyjam így, vagy legyen alacsonyabb a kapcsolási küszöb?

hülyeségem miatt. Valami ötlet? Köszi. 





