Fórum témák
» Több friss téma |
Fórum » RIAA korrektor
Témaindító: Ghost Rider, idő: Aug 25, 2006
Üdv!
Köszönöm a választ, ha időm engedi ezt a kapcsolás is meg fogom építeni, majd olyan csővel amit éppen lehet vásárolni (6F12P, ECF80). Ha jól emlékszem az ilyen és ehhez hasonló pentódák mikrofóniára hajlamosak, önnek okozott ez bármi féle problémát? Még egyszer köszönöm a válaszát. Üdv!
Nálam 6F12P van benne és abszolut nem mikrofóniás , nincs ilyen jelenség .
Ezt a RIAA korrektort más eléggé sok példányban megépítették és eddig még csak jó véleményt hallottam ról / Nálam még mindig ez a favorit / egyébként eza CHZ / Zoli tervezése az érdem őt illeti érte .
Első változatban még volt egy stab. cső, második verzióba már nem építettem be. Mikrofóniát én sem tapasztaltam, pedig már több éve használom és más sem panaszolta.
Egy LT1028-as Hiraga-val majd én is eljátszogatok. Nekem nagy tapasztalatom nincs a RIAA-fokozatokkal, de pl. a HFM1-et csak ajánlani tudom, mert tényleg szép a hangja, sokkal jobbnak hallom, mint a T. Holman féle NAD 3020-asban lévőt... Amúgy egy Goldring IQ2-es pickuppal és egy Lenco L75-ös gyaluval hallgatom. (Bevallom, az MC-ket nem kedvelem, mert mindig több macera van velük a búgás és a zaj tekintetében....) Remélem, az LT1028-as Hiraga sem lesz csalódás a HFM1-hez képest. Valamint, nagyon nem mindegy, hogy mi az alap, azaz a pickup és a gyalu, mert ha ezek nem jók, akkor a RIAA lehet akármilyen hiperszuper, a végeredmény sosem lesz kielégítő... (Van még néhány gyalum és pickup-om, van összehasonlítási alap....)
Leszimuláltam ezt az LT1028 Hiraga mod-os korrektort, de ez a +4dB-es mélykiemelés nem sok kicsit? Nem beszélve arról, hogy a frekvencia átvitel abszolút nem lineáris.
Bár ízlések és pofonok. Én kimondottan utálom a túlzott mélyeket, megfájdul tőle a fejem. Ha lehetséges, a hangszínszabályzó és loudness dolgokat messziről elkerülöm.
Az nem az eredeti, ha jól sejtem, hanem ez az. Még egy változattal találkoztam már és én is terveztem, hogy ha nem is szimulációval, de ellen-RIAA-hálózattal bemértem volna.... Jól sejtem, hogy ez az eredeti? Esetleg, ha nem nagy probléma, meg tudnád csinálni ennek is a szimulációját? - Köszi előre is....
Ennél a módosításnál csak annyi a változás, hogy 200Hz-nél -1dB-t vág. A második képen látható az a módosítás ami +/- 0,5dB-en belül tartja a frekvencia menetet.
Köszi a segítséget, csak még egy kérdés: ez vág -1 dB-t 100 Hz-en? (- Amelyet korábban is és most is csatoltam?)
Amit Moszkvai kolléga emlegetett,a a KD mester korrektora. TL074-re épül,a "Riaa hálózat" két fokozat közé van bekötve. Ezáltal lesz jól terhelhető a korrektor.
Pár kép Cirokl mestertől. Bővebben: Link Szerk: Ebbe a korrektorba csak ST-s IC jó!! Illetve amit Én hallgatok már 3 napja ECC83-mal:Bővebben: Link A stabil tápja épp ma lett kész,a riaa meg még sajnos csak monó,és légszerelt. Viszont nem tudok betelni a hangjával,nem tudom miért,de nem tudok. Szerk: CHZ mester remélem nem haragszik meg,amiért az Ő nyákját módosítottam a rajzhoz,illetve a tápjához is hozzányúltam?
Ez valóban csodásan néz ki! Igazi remekmű!
Köszönöm, szerintem eltúlzod.
Ez is hasonlít, de mégis más.
Üdv!
Köszönöm a segítséget mindenkinek, hamarosan elkezdem a korrektorokat megépíteni, közben egyik ismerősöm ezt ajánlotta Bővebben: Link úgyhogy gyorsan összedobtam 6N2P típusu csővel és nagyon meglepődtem, telt erős basszusok, lágy hangzás (bár még csak mono-ban), és nagyon részletező és talán egy kicsit kevés a magas, bár ahogy mértem 20Hz-től 18kHz-ig lineáris 20kHz-nél viszont -2dB-t esik.
Miért túloznék? Ez is egy szép darab,és a többi készüléked is. Én ha nagyon akarnék sem tudnék ilyen szépet csinálni.
Van még egy ECC85-öm. Ha lesz kedvem akkor ezt is meghallgatom.
Szerk: Amit Én felraktam az is 6N2P-hez lett tervezve,de nem tetszett vele a hangja ezért ECC85-öt tettem bele. Moszkvai is dicsérte a 85 hangját. Ég és föld különbség van ezek között a csövek között.
20KHz-nél a 2dB nem lehet akkora probléma, szerintem inkább az, hogy nem mindegy milyen terhelés kerül a kimenetére. Ennek a kapcsolásnak eléggé nagy a kimeneti impedanciája, nem igazán terhelhető, ezért érzékeny lehet akár az IC kábelre is, kapacitása okozhat magas vágást. Katódkövetővel megfejelve már biztos jobban teljesítene.
Ezt a katódkövetőt kipróbálom. Hátha még nagyobb csodát hallok.
Ráakasztottam azt a katódkövetőt. Ahogy Cirokl mondaná,a cső az egyetlen ami ott van a jelútban és nem ront a hangképen. Szebbek lettek a mélyei,mást nem hallok. Lehet,hogy a katódkövető megérdemelne egy kicsit nagyobb katódellenállást,kicsit jobban fel kell miatta tekernem a potmétert mint idáig. De egyébként jó,nincs vele gond. Így viszont a fűtésstabilizálásban is háromszorosát fogja elfűteni az áteresztőtranzisztor.
Üdv!
Köszönöm a segítséget, igen a magashanghiány az erősítő nagy kimeneti impedanciája miatt van és én meg egyszerüen rákötöttem 47kOhm-os bemeneti impedanciáju erősítőre . A segítségét szeretném kérni, hogy tudna nekem egy katódkövető kapcsolást feltölteni ehhez az erősítőhöz konkrét ellenállás értékekkel Bővebben: Link mert nem tudom, hogyan kell az ellenállásokat számítani ennél a kapcsolásnál.
Sziasztok!
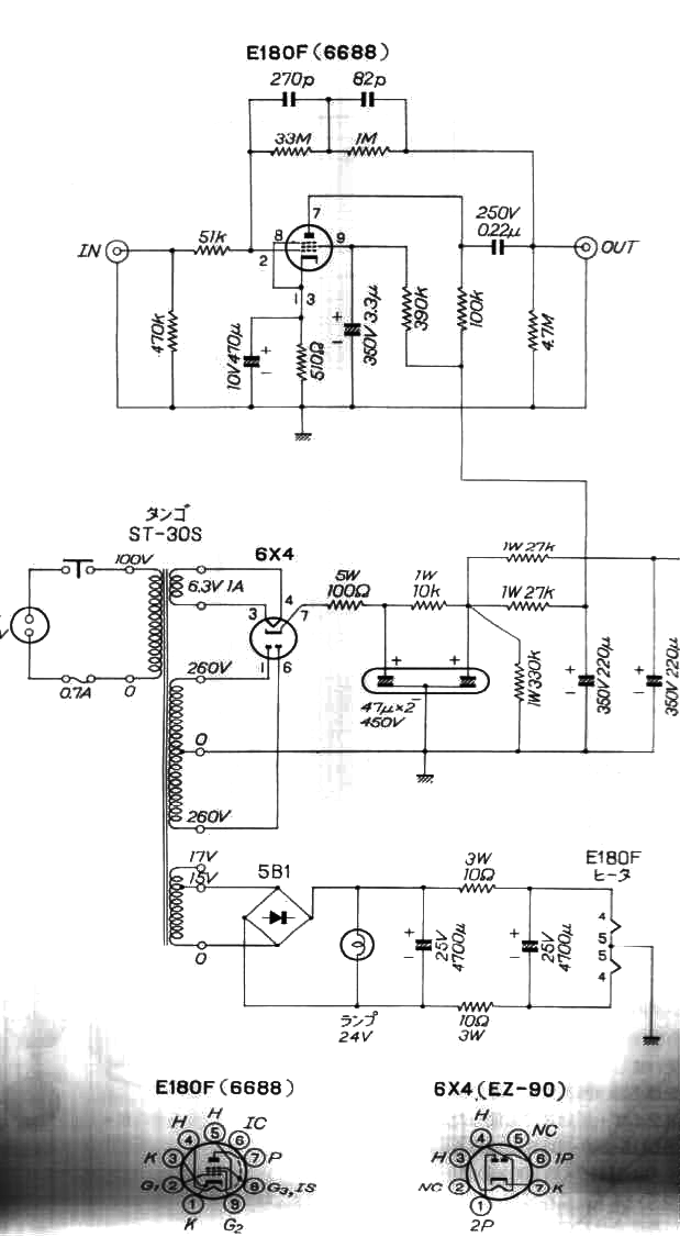
Találtam az egyik dobozom mélyén 14 db Valvo E180F csövet, már nem is emlékeztem rá, hogy van nekem ilyenem... :whistle: Egész kellemes paraméterei vannak ennek a csőnek Mindjárt kitaláltam, hogy tuti RIAA korrektor lesz belőle...Annyi különbséggel akarom megcsinálni a korrektort a mellékelt rajzhoz képest, hogy félvezetős egyenirányítást kap. Csak sajnos a jövő hónapnál előbb semmi esély, hogy legyen belőle valami, mert a fizetésnap a meghatározó időpontja a többi alkatrész bevásárlásának.
Ma már nem, de rövid időn belül megcsinálom.
ITT mindent megtalálsz róla. Nekem ez segített.
Gratulálok, szép kis cső! Nekem is van kettő. Sajnos ez kevés, pedig szívesen építenék belőle RIAA-t. Trafóm is lenne bele pont, ma találtam egyet véletlenül. Bár én még egy LC taggal kiegészíteném a tépot, ahol még közös. Biztos, hogy csöves táposra csinálnám, egy EZ80 is tökéletesen megfelelne hozzá.
Nekem nem kell ennyi, ha kell, párat szivesen a rendelkezésedre bocsájtok
Itt van a rajz, remélem érthető.
Az előző fokozatról itt használható DC csatolás? Tehát nem kell csatolókondi a katódkövető elé?
Üdv!
Köszönöm szépen a kapcsolást , amint csak tudom megépítem a katódkövetőt a kapcsoláshoz. Üdv!
Felesleges, csak ronthatunk a + kondival, DC csatolva jobb és egyszerűbb. Kevesebb alkatrész kell (nem csak a kondival)...
Rendben,akkor én is így oldom meg.
Szerk: És tényleg,igazad van! Visszaállt a korrekciós görbe,viszont így már jóval 70dB felett vagyok,ami nem is gond.
Viszont annyi gond van a korrektorral,hogy igen csak brummos. Pedig stabilizált mind az anódtáp mind a fűtés. Méghozzá a Te tápodat használtam hozzá. A korrektor még csak légszerelt,és nincs bedobozolva,sem a táp,sem pedig a korrektor.
|
Bejelentkezés
Hirdetés |














. A segítségét szeretném kérni, hogy tudna nekem egy katódkövető kapcsolást feltölteni ehhez az erősítőhöz konkrét ellenállás értékekkel
Mindjárt kitaláltam, hogy tuti RIAA korrektor lesz belőle...

, amint csak tudom megépítem a katódkövetőt a kapcsoláshoz. Üdv! 




