Fórum témák
» Több friss téma |
Fórum » Autóelektronika
Témaindító: sufni-tunning, idő: Ápr 19, 2008
Témakörök:
Próbáld meg az eredeti felállás szerint bekötni, akkor mi a helyzet? Illetve még másik telefont is megpróbálhatnál, azzal is előjön-e a jelenség?
Szia!
Másik telefonnal is ugyanaz a helyzet ![]() Igen, az lesz, hogy visszakötöm, csak el akartam kerülni az újabb kábelvagdosást... azért köszi.
Hali!
Valakinek van valami ötlet, hogy tudnám megvalósítani azt, hogy számítógéppel vezéreljek autóból származó műszereket? Olajnyomás, vízhőfok, turbónyomás, stb... A gép 2 hőmérsékletét + proci terhelést szeretném látni rajtuk. Hogy kezdjem? Ezek az utólag beszerelhető műszerek, hogy működnek? Milyen jelet kell kapniuk a működéshez? Előre is köszi! Zoszko
Helló. Kéne tudni, hogy pontosan milyen műszeregységet akarsz vezérelni. Sima hagyományos az általában ellenállásom keresztül mutatja a dolgokat. Turbónyomás mechanikai módon működik. A nem hagyományos a CANBUS-os, ez sem lehetetlen, de nagyon bonyolult....
Igen közben rájöttem, hogy a turbónyomás mérő egy kis csövön át kapja a "jelet"
Hát én olyat szeretnék vezérelni amit utólag meg lehet venni különböző helyeken.Itt van helyből 2 hely ahol ilyeneket árulnak: Bővebben: Link 1 Bővebben: Link 2 Ezek a műszerek egyébként mennyire szerelhetők? Szval beletudnék operálni esetleg egy szervót és azt vezérelni?
Gondolom már 12V-os a trabid. Ha a max fordulat a cél javaslom szerezz két CPI 1280-as elektronikus gyújtást amit a fordulatszámszabályzott régi megszakítóval kell vezérelni.
Ez akár 10000-es fordulaton is erős szikrát ad jó hatásfok mellet.Tuning esetén kétszeres felületű légszűrő és kipufogó amit kihangolsz sokat növeli a légcserét. Én növelt kompresszióval ( 0.5mm leköszörülve), jó benzinnel bevonatos dugattyúval, az olajhoz fimolt adva a max. az harmadikban 100Km/ h volt. Vigyázat a járgány 140 felett instabil, gyakorlatilag másik autót kéne építeni belőle.( fék, futőmű, kaszni stb. ) Ha újra tuningolni akarnék egy trabit a következő a hengerenkénti nagy nyomású direkt injektálást oldanám meg. Akár 100Le feletti teljesítmény is elérhető, de az már tényleg nem utcai autó lenne. Sok sikert a munkához.
Üdv Kedves fórum társak, a segítségeteket szeretném kérni. Azt szeretném hogy, a autó központi zár, 2. lezárására. húzzon megy egy relé. Azaz lezárom a távirányítóval az autót - lezár, majd újra lezárom. Lezáráskor 1s ideig megjelenik egy +12V impulzus. vagyis a 2. + impulzusra zárjon egy relé. Remélem érthető voltam. Előre is köszönöm a válaszokat, lehetőleg kapcsolási rajzot is mellékeljetek!
Sziasztok
Valaki tudna segíteni hogy ha nem indul be a ventilátor amikor a hűtővíz eléri a 80-90 C-ot akkor mi lehet a baj? A ventilátor jó mert rövidre kötve az aksival beindul. A termosztát lenne a baj?
Szia.
A hőgomba is lehet a hiba forrása. Ott ahol összezártad a ventillátor vezetékét. Egy ellenállás mérővel kelle mérni változik-e. Ha nem vagy szakadt, akkor nagy valószínűséggel szakadt. Ha a termosztát rossz, akkor vagy nem melegszik fel a motor üzemmelegre, vagy felforr a hűtőfolyadék.
Volt egyszer hogy felforrt a víz de akkor megálltam amikor lehült egy kicsit utánatöltöttem mert elfolyt valahol és utána nem volt gond. Az üzemi hőmérséklet akkor ezek szerint kizárva. Ugye?
80-90-nél még nemis biztos, hogy be kellene indulnia. Nekem pl. 97-nél indul a kézikönyv szerint, és amikor indul, akkor a műszer már jóval feljebb van a középállástól. Vagy azt mondod, hogy nálad egyáltalán nem indul el? Milyen autó? Mert típustól függően különféle megoldással van a ventilátor bekapcsolása megoldva.
1,4 -es ford escort-om van. Nem tudom hogy mikor kellene beindulni a ventilátornak. Lehet hogy 97-nél. De városon kivül csak közép állásban van mert a menetszél hűti annyira hogy jó legyen városon belül viszont már 3/4 felett van és akkor sem kapcsol be a ventilátor.
A gomba oldalán szokott lenni írva a hőfok hol kapcsol be.
Ha szerencséd van le tudod olvasni.
Hirtelen két félét találtam:
1. 103-98°C 2. 80-75°C . Így Potyónak is gaza lehet meg Neked is.
Holnap majd megnézem de hogy is mérjem ki? Digitális műszerem van de hogy csináljam? Mit mérjek és melyik lábánál?
Ennél gondolom még nem bonyolították túl, és elöl a hűtőben van a ventilátor hőkapcsolója. Ha így van, akkor az egyszerűen annyi, hogy ha felmelegszik, akkor összezárnak az érintkezői, sima bimetall. Kiveszed, tűzhelyen két deci forró vízbe belelógatod, ha akkor bekapcsol, akkor jó. Digitális műszerrel egyszerűen ellenállást mérsz a kivezetései között.
Köszönöm szépen a segítséget. A ventilátor hőkapcsolója hol található? A csatlakozónál?
A hűtőradiátor oldalában szokott lenni. Hogy Fordék pontosan hová tették, azt nem tudom, de körül kell nézni.
80-90 foknál még nem kell bekapcsolnia, az az üzemi hőmérséklet. Ha megközelíti a 100-at, ráérsz akkor aggódni.
Hello!
Talán jobb lett volna, ha valamelyik időzítős topikban teszed fel a kérésedet. üdv! proli007
Igen volt olyan hogy sajnos felforrt a víz és nem indult be a ventilátor. De nem csüggedek. Csak most már kezd egyre több hiba előjönni és nem biztos hogy Én meg birom csinálni. Lehet autószerelő lesz ebből.
Sziasztok!
Érdekes dolgot tapasztaltam ma. Renault Scenic 1-es autom van. Lekapcsoltam a világítást, és égve maradt a műszerfal világításom. Ráléptem a fékre, és erre elkezdett villogni a műszerfal világítás, mindenestől még a kilóméterszámláló ledsor is. Utána gondolt egyet, és elmaradt a hiba. Találkozott már valaki ilyen hibával?? ![]() Valami kontak hiba lehet?
Megtaláltam a hibát. A hőgomba be sincs kötve és ezért nem kapcsol a ventilátor. Valaki tud segíteni hogy hogy kell bekötni?
Köszönöm, a kapcsolást!
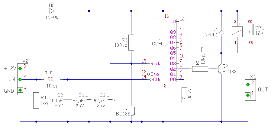
Akkor ez a kapcsolás A 2. pozitív impulzusra, húzza meg a relét? Mikor enged el a relé? Milyen impulzusra ? konkrétan mi szerepe itt az IC-nek? Köszönöm előre is válaszod!
Bekötés előtt azért érdemes lennem megnézni, hogy amit találtál az valóban a ventillátor vezetéke-e, vagy csak a gombát találtad meg?
Csatlakozó van a végén vagy csak a két saru? A két saru mérete megegyezik? Ha csatlakozós akkor szerintem csak egyféle -képpen tudod bedugni.
Csak a gombát találtam meg aminek se vezeték se semmi nincs a végén csak a 2 ugyanolyan méretű saru.
Hello!
Most látom elkapkodtam a rajzot, most kijavítom.. - Mire szolgál az IC? Nem túl nehéz kitalálni.. Mert a második impulzusra kell meghúznia a relének nem? Így meg kell számolni az impulzusokat. Tehát ez egy számláló IC. - Bekapcsoláskor a számláló törlődik (Ha nem, akkor egy idő után törli a C3 kondi feltöltődése.) Vagy is a Q0 kimenet magas szinten van. Így kinyit a Q1 tranyó, és kisütve tartja a C3 kondit. - Ha megérkezik az első impulzus (ami egy 12V-os jelet jelent az In bemeneten), a számláló továbblép a Q1 kimenetre. Ha megérkezik a második impulzus, akkor a számláló, megint továbblép a Q2 kimenetre. - Ekkor a Q2 tranyó, meghúzza a relét. - De amikor a számláló "ellép" a Q0 kimenetről, a Q1 tranyó lezár, és az R3 100k ellenálláson keresztül C3 47ľF el kezd töltődni. Amikor feltöltődött, akkor a számláló törlődik (Rst), vagy is vissza áll a Q0 kimenetre. - Tehát a relé meghúz s második impulzusra, és addig húzva marad, míg a C3 nem törli a számlálót. Vagy is a C3/R3 értékét úgy kell megválasztani, hogy annak ideje hosszabb legyen, mint amilyen gyorsan megérkezik a két impulzus. A késleltetési idő közelítőleg T=R3*C3=100k*47uF. Jelenleg ez kb. 4,7sec. - Ez azt is jelenti, hogy pld. ha a két impulzusnak 4sec-on alatt jön be, akkor a relé 0,7sec ideig lesz húzva. - Ha csak egy impulzus érkezne be, akkor 4,7sec idő letelte után a számláló törlődik, és nem fog a relé meghúzni. - Az R1-nek szerepe, hogy határozott logikai szintet kapjon a számláló, ha esetleg kontaktus vezérli az impulzust. R2/C2 zavarszűri a bemeneti jelet, mert a számláló igen gyors, így egy "kontakt hibás" bementi jelre nem kettőt, ezret is számolhatna a számláló. Nem biztos, hogy elsőre érted, ha nem tudtad, mi a CD4017 számláló. De nézz utána. Viszont nem egészen pontosan írtad le, mi adja és milyen impulzust (én nem ismerem a riasztókat), és mit szeretnél vele működtetni. Most az áramkör 12V-os impulzusokat vár, és 12V feszültséget ad ki a relé kontaktusa után. Persze ha neked egy relét kell működtetni, akkor az áramkörből a relé 1-2 kapcsit kell kivezetned a Te relédre. Remélem így megfelel.. üdv! proli007
Köszönöm a korrekt választ! Örülök, hogy vannak még ilyen emberek. konkrétan arról volna szó, hogy megcsináltam azt, hogy ha lezárom a kocsit a kp. zárral akkor behúzza a tükröket, de így ugye minden lezárásra azonnal behúzza, és ez sokszor fölösleges, ezért kértem azt, hogy csak a 2. lezárásra (rázárásra húzza be). Vagyis, ha jól értem 3 sec -el belül kell egymás után lezárni a kocsit, hogy behúzza a tükröt. És ekkor, 1,7 sec-ig lesz húzva a relé.
Én elképzelésem, lezárom a kocsit, látom - hogy "útban van a visszapillantó tükör eltelik kb, 20-30 sec, - így mégegyszer lezárom, A tükröknek 5sec-kell míg behúzódik, de az sem baj ha 30sec-ig kap áramot magától kikapcsol, de akku védelem miatt jobb szeretném, ha csak addig kapna áramot - húzna meg a relé míg behúzódik ami kb. 5sec. kérdés, miket kéne módosítani ehhez a rajzon? Megtennéd, hogy a módosított rajzod mellékelnéd! nagyon köszönöm!!!
Hello!
A rajzon nem kell módosítani, mindössze a C3 kondit 100µF-ra és az R3 ellenállást 330kohm-ra változtatni. De ebben az esetben jobb, ha a kondi, nem egy "sima" elkó, hanem egy tantál kondi. Ugyan is annak kicsi a szivárgási árama. Így kb. 33sec lesz az időzítés. Ez egyben az "értelmes felső határa" is az időzítésnek ezen a módon. De nehogy már az aksit zavarba ejtse, egy relé 30másodperces húzóárama.. Mert az vicces lenne. Inkább próbáld ki, hogy használható-e a dolog. Mert kötve hiszem, hogy 20-30 másodpercig nézegeted az autódat, míg eldöntöd, hogy becsukd-e a tükröt. Mert az rengeteg idő, vagy nagyon új az autó.. Próbáld csak ki..üdv! proli007
Valaki tudna segíteni hogy a gombát hogy bírom bekötni?
|
Bejelentkezés
Hirdetés |





Hát én olyat szeretnék vezérelni amit utólag meg lehet venni különböző helyeken.






