Fórum témák
» Több friss téma |
üdv mindenkinek!
nekem van egy Taifu Tum 60 tipusu búvárszivattyum amit kútba használok! olyan problémája van hogy megy aszivattyu de nme szívja a vizet! a tetején ahol szivja a vizet van egy köralaku gumi ami most összevissza mozog! lehet h ez a baja??? A nagybetű-váltó (SHIFT) használata nem megerőltető, nem veszélyes az egészségre és még nem is fájdalmas - ellentétben az MSN-szleng olvasásával! Frankye
Szia. Én is megépítettem ez alapján az áramkört, de nem működik. Lehet, hogy túl kicsi neki egy kis rádióból kiszerelt trafó? A rádióra 2,5W van írva. Mekkora lehet a fogyasztása ennek az áramkörnek? Előre is köszi a választ!
Hello!
- Ennek a fogyasztását alapvetően a relé árama fogja meghatározni. De egy 12V-os relé, általában 50mA áramnál nem fogyaszt többet (kivétel, ha valami gépkocsi relé). Így az csak 0,6W. Ha nem a 12V-ot nézzük, hanem a szűretlen feszültséget, akkor sem több, mint 1W. De a kisrádiód trafója nem mindegy, hány voltot ad le, és ténylegesen van-e rajta három szekunder kivezetés. Mert a táp itt csak akkor lesz jó. Az 1000µF-os pufferkondiban minimálisan 16V feszültség legyen. - De ha jól látom, van egy apró hiba is, a minimum és maximum szondák fel vannak cserélve a rajzon. Lehet mind össze ez a problémád.. (És persze földelő szondának is kell lenni, vagy földelésnek a GND ponton) De az, hogy "nem működik" nem fizikai paraméter. Így információ tartalma is csak egy bit.. üdv! proli007
Sziasztok,
Előre is elnézést, hogy ilyen régi hozzászólásokra reagálok ill. kérdezek. Azt szeretném megtudni, hogy amit proli007 közzétett hordó feltöltős kapcsolását valaki megépítette-e? Bővebben: Link (#404160) Ha igen milyen tapasztalatai vannak? Nagyon jó hogy közzétette mert nekem pont ilyenre lenne szükségem. Esetleg valakinek van nyákterve hozzá (bár nem bonyolult a kapcsolás) és közzé is tenné, azt megköszönném. Üdv. Fecoman.
Hello!
Én biztos nem építettem meg, mert "elméleti kertész vagyok.. De valaki kérte, hogy készítsem el, azt nem vállaltam. Ha Te voltál, akkor kapufa.. üdv! proli007
Hello!
Kissé előre löktem a projektet. Megterveztem a nyákot. (Persze továbbra sem építettem meg, sőt nem is fogom..) A nyák, elvileg egy 100*100-as ABB dobozba beleillik. Kicsit átalakítottam, hogy az időzítés "programozható" legyen egy Jumper-el, vagy egy átkötéssel. Nem egy nagy kaland, de tőlem ennyi telik. üdv! proli007
Szia proli007!
Bocs hogy most reagálok rá, nem kaptam értesítést... Nem is kértem, de tök szuper, hogy megtervezted. Mások nevében is Köszönöm. Igazából én nem pont szivattyút szeretnék vezérelni, hanem 24V-os mágnesszelepet. Ehhez persze kicsit át kell alakítsam, pl 2x12V-os trafó kel... stb... de a lényeg ugyanaz. Időzítést is megnéztem, a 4060-as R7-C8 tag határozza meg a max (Q14) időzítést, a többi meg lefelezi a max-ot. Még egyszer köszi. Üdv. Fecoman.
Hello!
Köszönöm a válaszod. Írtad: Idézet: . Van, de mivel csak 2x6V, úgy okoskodtam először, hogy a gréc híd előtt ott a váltó áram, utána meg az egyen, a fet előtt és után külön kötöttem be a 0-t és a GND-t. Lehet, hogy így meghalt a fet?„ténylegesen van-e rajta három szekunder kivezetés” Most vettem egy 2x12V 3.5VA-es nyáktrafót, és ezzel kötöttem be, de így sem működik. Kiforrasztott fetekkel a G-re +0,6V jön, a szonda letestelésével 0, és a 4.7mikrós kondi is feltöltődik. A fetet (BF244) nem tudom hogy kell ellenőrizni. Vegyek újakat?
Hello!
- Lerajzolhattad volna, mert nem is értem, mit hova kötöttél. De ha Greatz van benne, már vélhetően nem is jó a dolog. "gréc híd előtt ott a váltó áram" Valóban ott van, de csak a trafó két végén. A negatív, vagy pozitív tápfeszültségponthoz képest viszont nem.. Nem véletlenül használta a tervező ezt a típusú kétutas egyenirányítást. - Mindenképpen vegyél másik Fet tranyót, mert a BF244 semmiképpen nem jó. A BF244 JFet, ide meg MOS tranyó kell, tehát pld. BS170. (A két Fet működése teljesen más, az egyik kiürítéses, a másik növekményes móduszú) De erről a kapcsolási rajz, rajzjele is árulkodik ám. Nézz utána! De ha megváltoztatsz dolgokat, akkor tudni is illene mit teszel. Vagy kérdezz meg valakit.. üdv! proli007
Szia.
Köszönöm a kiigazítást. Én tényleg keveset tanultam még a fetekről, így hát bíztam Sebi leírásában, amit a rajzához írt (#82107) (#82157) és onnan vettem a BF244-et. Holnap megveszem a BS170-eseket, és amint üzemel az elektronika, még egyszer megköszönöm a szakértelmet! Üdv! Kociha
A teszten átment. Készül a nyák!
Még egyszer köszönöm a segítséget proli007. E nélkül teljesen lefagytam volna és a kukában végzi a projekt. Üdv: kociha
Sziasztok,
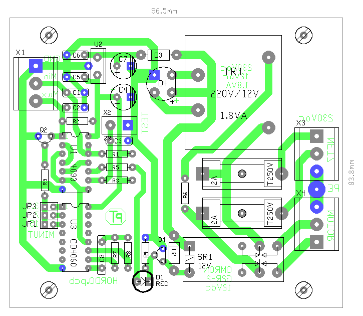
amit publikálni szeretnék lehet hogy nem pont ide illik, de szivattyúval kapcsolatos, és úgy gondolom, hogy talán másokat is érdekelhet. Régóta keresek olyan kapcsolást, ami késleltetve kapcsolja be a szivattyút. Találtam olyan fórumot ahol megemlítették de sajnos komplett megoldást nem találtam. Felhasználva proli007 hordó feltöltőjét (köszönet érte!) terveztem egy szivattyú "védelmi" áramkört. Mivel a megépítéséhez minden infót itt a fórumokon találtam, így evidens, hogy közzétegyem. Kapcsolás, PCB terv és rövid leírást is mellékelek. Ha a nem vág e témába, vagy nem ide illik, akkor KÉREM jelezzétek hova rakhatnám. Üdv, Fecoman
Hello!
Ha nem haragszol, néhány gondolatom megosztanám veled az áramkörrel kapcsolatban. - Az áramköri tervről lefelejtetted a kis trafót, így a BR2 egyenirányítóra látszólag a 230V megy. - Ha a relé tápfeszültségét nem a stabilizátorra kötötted volna, hanem a D1 anódjára, akkor a relé áramát nem kellett volna stabilizálni. Egy relének teljes mértékben megfelel a kétutas egyenirányított feszültség szűrés nélkül is. Ekkor C2 kapacitása, sokkal kisebb is lehet, hiszen a 12V tápnak csak az áramkört és a két Led-et kell tápfesszel ellátni. - A C10-el párhuzamosan illett volna egy pld. 1Mohm-os ellenállást kapcsolni, hogy feszültség mentes állapotban kapcsokat megérintve, ne okozzon áramütést a C10-ben esetleg visszamaradt töltés. A C10-nek illik X2 típusú 275Vac kondit alkalmazni, biztonsági okokból. (Minthogy a kondi, csak az optocsatolót táplálja, 47..100nF-os kondi is bőven megfelelő lehet.) - Az optocsatoló diódájának áramát gyakorlatilag szükségtelen szűrni, ha az optocsatoló tranzisztorának kollektor-emitter közé, egy 470nF-os kondit kötsz. (U4 4-5 lába) Mert ekkor az opto tranzisztora minden félperiódusban kisüti a kondit, és az L szintet produkál az U1a bemenetének. Ekkor R12-R13-C9 elmaradhat. De ha PC814 optót alkalmazol, akkor BR1 egyenirányító is lemaradhat. - JP1 Jumper alkalmazása nem helyes. Mert bontása esetén U1c 9-es bemenete a "levegőben lóg", ami CMOS eszköznél megengedhetetlen. Vagy is az U1c/9 és a +12V közé, egy felhúzó ellenállás szükséges. - U1b bemenetén található, R4 és C5 szükségtelen. Mert U2a kapu alacsony kimeneti impedanciája az RC tagot hatástalanítja. De egyébként sincs funkciója itt az időzítésnek. - A nyákon néhol kicsi a biztonsági távolság, a 230V-os és a kisfeszültségű hálózat között. üdv! proli007
Sziasztok,
Segítségeteket szeretném kérni az otthoni vízellátó rendszeremhez. Adott egy kút, benne egy 2.2kW-os 3fázisú szivattyú. Ennek kellene tölteni a kút melletti aknában található hidrofor tartályt. A kútban van egy úszókapcsoló, a hidrofor tartályon pedig egy nyomáskapcsoló. Az aknába 3fázis+nulla+föld érkezik egy elosztótól, ahol a fázisokon egy-egy 16A-es kismegszakitó van. Ha a hidrofor tartályban lecsökken a nyomás akkor a nyomáskapcsoló bekapcsolja a szivattyút (feltéve ha az úszókapcsoló azt jelzi, hogy elegendő víz van a kútban) a megfelelő nyomás eléréséig. A szivattyú védelmét és a nyomáskapcsoló 220V-ja segítségével a 3fázisú motor kapcsolását is meg kellene oldani. Az úszókapcsoló és a nyomáskapcsoló bekötését a mellékelt ábra szerint gondoltam (lehet hogy nem ez a jó megoldás, ha tudtok mást ajánlani, akkor azt szívesen veszem). A nagy kérdés, hogy milyen módon, milyen eszközökkel oldjam meg a szivattyúvédelmet és kapcsolást a kérdőjel helyén? Mit tegyek ide? Az illető, akitől a szivattyút vettem azt mondta, hogy a szivattyúvédelemnek el kell látni a fázisvédelmet és a túláramvédelmet (max 4A lehet a szivattyú áramfelvétele). A szárazonfutás védelmet elvileg az úszókapcsoló látja el. Létezik olyan ketyere, ami ezt a védelmet képes ellátni egy eszközben, és a nyomáskapcsolótól érkező 220V hatására ki-be kapcsolja a szivattyút? Vagy esetleg különálló darabokból kell összeállítani a szükséges funkciókat? Próbálom a lehető legolcsóbban megúszni (sajna villanyszerelőre sincs keret). Hálás lennék, ha belinkelnétek a szükséges eszközöket vagy típust mondanátok. Egy ábra is sokat segítene. Előre is köszönöm!!!!
Szia,
Sajnos ez nekem nem segít, mert itt barkácsolásról van szó, én pedig minél kompaktabb, egyszerű (boltban vásárolható) megoldást keresnék, amit egy hozzá nem értő is könnyen össze tud rakni...
Bővebben: Link
Bővebben: Link Ajánlásom ez lenne. Olvasd át, ha másért nem is jó, ötleteket vehetsz belőle.
Hello!
Ha a nyomás és szintkapcsolót be tudod kötni, akkor szerintem ez sem okozhat gondot. - Én elsőként egy életvédelmi FI relét tennék bele - Majd ezt követi egy feszültségfigyelő áramkör - Mágneskapcsoló hozzáépítve a motoráramvédő bimetallal. A segédáramkör tagjait tulajdonképpen csak sorba kel kötni. Lehetne még alkalmazni egy 2A-es kis-automatát, és egy kapcsolót, ha a szivattyú "automatikát" még ki-be szeretnéd kapcsolni. üdv! proli007
Köszönöm a válaszokat! Most már kezdek képbe kerülni.
A kérdésem az lenne, hogy szerintetek Ganz DTMn-K (amiben egy DIL-K4 mágneskapcsoló és H0-2K hőrelé kombináció van) képes a motor fáziskiesés elleni védelmét ellátni? Tudom, hogy jobb lenne proli007 változata a feszültség figyelő áramkörrel, de az +8000HUF lenne. A másik kérdésem, hogy a 3F motorra direktben ráköthetem a ház földelő vezetékét, vagy mindenképpen földelő szondát kell telepíteni a kút mellé? Köszi!
Hello!
Próba helyett.. A Ganz DTMn-K-ban nincs semmi, csak két nyomógombbal vezérelt mágneskapcsoló (öntartó), és a motor túláram védelme.. (Mint ahogy a kapcsolási rajzán is látszik.) Nyugodtan rákötheted az érintésvédelmi földet a szivattyú házára. üdv! proli007
Hello!
Kellene egy kis segítség! Fúrt kutamba "házi vízművet" szereltem. Kaptam annak idején egy szintérzékelőt (12v). Van egy alsó állása ami állít ha alacsony a szint (nem tud levegőt szívni) megállít. Egy fölső szint ami, ha megtelt ujra indítja a rendszert. Ez így évekig üzemelt.Aztán egyszercsak elfáradt a kondi, akkor nem tudtam pótolni. Mostanra meg már nem tudom milyen volt (ciki!). Még ráakásúl az egyik ellenállás vagy mi, eltört. Hogyan tudnám megjavítani, vagy egy hasonlót építeni. Tudna valaki segíteni? Képet a panelről mellékelek.
Szia!
Használj úszókapcsolót az áramköröd kiváltására.
Úszó kapcsoló nem igazán fér el a fúrt kútban.
Sajna, az alkatrészek értékét nem tudom, de hálás lennék, ha megosztanád velem is a kapcsolást, ha sikerül feléleszteni, mert hasonló gondom van nekem is. (Fúrt kút, búvárszivattyús vízfelhozással.)
Jó, akkor áruld el, milyen érzékelési módszert alkalmazott a szintérzékelőd a fúrt kútban.
Nyilván nem tudhatom, csak sejtésem van róla, hogy a víz vezetőképességét használta ki, azáltal, hogy két (vagy több) érzékelő ("csupasz drót") között van-e vezetés, vagy sem. De ez csak egy tipp.
Tehát ezek szerint egy szonda van leengedve a csőben.
Legalábbis erre tippelek. (Szonda - ez a szó nem jutott eszembe!
)
Igen, jól sejted! A panelből 3 vezeték megy a kútba. Egy a legalsó az mindíg vízben van, a középső az alsó szint (amit ha kikerül a vízből) állít. A harmadik a legfölső, amit ha újra elér a víz, indúl. A vezetékek között áram (12v) folyik, ez a folyamat húzza vagy ejti a panelen lévő relét. Nekem innen egy másik relé van bekötve ami a szivattyút (220v) kapcsolja. Holnap megírom a csoki bekötési sorrendet.
|
Bejelentkezés
Hirdetés |










) 




