Fórum témák
» Több friss téma |
Én ezt építettem meg, stabil is, mert megvan a mikrofon erősítő, oszci, végfok!
Ez a legjobb amit eddig építettem! Próbáld ki Bővebben: Link
De mivel jobb a többi pl. egytranzisztoros egyszerű poloskáknál? Pl.:http://www.electron.hu/elektro/Poloskak/1%20Tr-os%20poloska/Rajz.bmp
Mivel nem az oszcira csatlakozik az antenna ezért jóval stabilabb
Hali
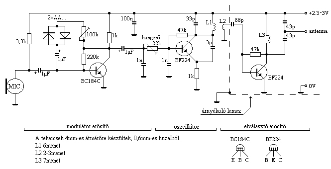
Elkezdtem építeni egy 3 tranzisztoros poloskát, de a terven nem tudok kimenni az egyik részből. Van a tervben 3 tekercs, aminek meg is van adva a drótvastagsága, a menetszám a belső átmérővel. A terven az L1 és az L2 tekercs egymással szemben van elhelyezve. Az lenne a kérdésem, hogy ilyenkor a panelon hogyan kell elhelyezni egymáshoz viszonyítva a két tekercset? A tervet képként csatoltam, mivel én is úgy töltöttem le. Ha valakit érdekel, hogy honnan, itt találja.
Az L1 és L2 közös csévetestre készül. Az L3 külön van. Mivel nincsen jelölve a tekercselés kezdete, mindegy melyiket honnan kezded.
3 tranzisztoros poloska című topik ide áthelyezve!
Melyik kapcsolást érdemesebb megépíteni?
A skori féle URH mikrofon II-t, vagy ezt? Fontos a jó minőség, és a legalább 100-150m hatótáv, épületek között.
Én pont egy 3tranzisztoros poloskához,szeretnék valami egyszerü kis 230-as tápot készíteni ami kis helyen is elfér,mondjuk egy hosszabítóban
Nem tud valaki segiteni ebben a dologban?
Csak a pontosság kedvéért.
Idézet: „A "poloska" használata szigorúan engedélyhez kötött, bírói felhatalmazás nélkül nem szabad használni.” Igaz. Idézet: „Ez azért is fontos, mert az így szerzett információ nem, hogy nem bizonyító erejű,...” Tévedés, mert amennyiben nem egy megvágott hamisitvány, figyelembe veszik mint bizonyitékot függetlenül attol hogy hogyan lett beszerezve. (pl titokban rögzítve). Ez érvényes a most hatályos törvények szerint. Idézet: „de adott esetben a lehallgatott fél személyiségi jogainak megsértése miatt pert is akaszthat a nyakadba!” Ez is igaz...
Sziasztok!
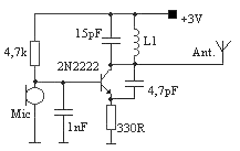
Megépítettem egy 1 tranzisztoros mini adót. De nem mükődik a mikrofon meg melegszik nagyon... Mellékeltem az adó kapcsolási rajzát. A segítséget előre is köszi.
Biztos, hogy jól raktad össze? Tranyó lábait nem cserélted esetleg fel? Tápfesz-polaritás csere?
Mert a kapcsolás - elvileg - jónak tűnik. Mikrofon típusa?
Igen igy nézett ki.egy diktafonból szedtem ki.
Ja és még annyit hogy a signalt a pozitiv kimenetre kötötem a gnd-t meg a negatívra ez így jó?
Idézet: „...a signalt a pozitiv kimenetre kötötem...” De nem közvetlenül, ugye?
Nem közvetlenül elöte van egy 4.7k-s ellenálás.
Akkor - elvben - jó (nak kell lennie). Ha minden alkatrész OK, minden forrasztás jó, és nincs elkötés, akkor működnie kell(ene).
Ezek a rajzok többségében müködnek mind ugyan arra az elvre épül.A gond ott van hogy sokszor nem vehető sávba kerül a jel.Nekem is mindig máshova próbálgatással, tekercs cserével, széz össze nyomással tuti jó lesz.Pl hétvégén amit csináltam 160Mhz körül volt. Ezekre az esetekre jo a 100Mhz es scop, vagy egy kábeltv-s barát akinek van müszere ..
Hát,köszi szépen a segítséget a majd még azért átnézem rajta hogy mindent jól köttötem.
Én is szeretném a Skory féle mikrofon 2 töt megépiteni megcsinaltam Eagle ba a tervet,de itt megakadtam.
Ha valaki segitene csinálna ebböl nekem nyák tervet? A tervet mind smd re mind simára meg akartam,de legalább egyik jó lenne. Segitséget kérnék olyantól aki jól tudja kezelni.Az Eaglét. Esetleg ha valami hiba lene javitaná. Vagy itja meg mi a baj vele. Előre is köszönöm.
Elkezdtem építeni ezt az adót, de lenne pár kérdésem.
A 4µF-os, és 10µF-os kondikat milyen polaritással kössem be? A másik meg hogy jó lesz úgy a trimmer poti bekötése ahogy a csatolt rajzon láthetó?
4µF-os kondi + a bemenetre, 10µF - a földelésre...
A trimmerpoti bekötése tökmind1, csak a középső láb, az ami számít, az a változtatható
És az gond lesz, hogyha 15K-s helyett 10K-sat teszek bele?
Sziasztok, talán hasznos lehet az alábbi. Kipróbált, működik. :yes:
Megépítettem a fentebb linkelt kapcsolást. Tudnátok adni pár tanácsot, hogy hogyan hangoljam be? Mert eddig nem nagyon sikerült.
Nem kötekedésképpen, de ilyen panelon nem biztos, hogy működni fog! Mindig el fog mászni szerintem, meg fel fog venni mindenféle zavarjelet...
De ne legyen igazam! |
Bejelentkezés
Hirdetés |





Nem tud valaki segiteni ebben a dologban?





