Fórum témák

» Több friss téma
Fórum » Rádióamatőrök topikja
Lapozás: OK   16 / 257
(#) Rumcájsz hozzászólása Júl 27, 2011 /
 
Az utóbbi években kipróbáltam több EL-KEY kapcsolást. Érdekes módon a 25 évvel ezelőtt először megépített kapcsolás vált be. Nagyon szépen, ritmikusan lehet vele adni, és a kimeneti jelalakja is messze jobb a korábban megépített kapcsolásoktól.
Ha valakit érdekel megosztom a kapcsolást, amely 1974-ből származik.

ELKEY.JPG
    
(#) szendi001 válasza Rumcájsz hozzászólására (») Júl 27, 2011 /
 
Szia! Nekem PIC16f628-ra programozott billenytű vált be a legjobban. Nyákod nincs véletlenül a csatolt jószágodhoz? 73! 1DLX

Bővebben: Link
(#) Rumcájsz válasza szendi001 hozzászólására (») Júl 28, 2011 /
 
Szia!
Én is készítettem több PIC-kes (saját tervezésű) áramkört de sokat tréningeltem, de nem tudtam elérni ennek az 1974-es kapcsolásnak megfelelő működést. Ennek valahogy más, lágyabb és szebb (szabályosabb) a jel - szünet aránya. Természetesen felteszek egy paneltervet is. A tervben van egy-két plussz 100nF kondi tápfeszre és a kimanatén -természetesen- optocsatoló van nem relé.
Az egyik PIC-kes "remekemet" előkeresem és felteszem ha érdekel. Az is remekül megy, de valahogy nem az "igazi".

el-key.jpg
    
(#) Rumcájsz válasza szendi001 hozzászólására (») Júl 28, 2011 /
 
No, itt az én egyik PIC-kes EL-KEY-em.
A rajzon is látható hogy egy csomó PIC láb szabadon van a későbbi fejlesztéshez. Programozható, memóriás el-key lett volna a következő lépés egyenlőre függőben. Ha egyszer sok szabadidőm lesz, nekilátok és megcsinálom.
(#) marek hozzászólása Júl 29, 2011 /
 
Sziasztok!
Nagyon érdekelnek a rádióamatőr műholdak, de semmi tapasztalatom nincs amatőr rádiózásban. Van valakinek tippje hogy lehet-e valahogyan olcsón szerezni egy olyan vevőt, amivel bele tudnék hallgatni a 435-437MHZ körüli tartományba?
(#) pucuka válasza marek hozzászólására (») Júl 29, 2011 /
 
Régi, kallódó NMT 450 ből, FM 401, adóvevőből vevőt át tudod alakítani. De építhetsz is. A nagynyereségű antenna a lényeg.
(#) marek válasza pucuka hozzászólására (») Júl 29, 2011 /
 
Köszönöm a választ! Kicsit körülnéztem a kacatok között, és egy siemens gigaset 900-as beltéri vezetéknélküli telefont találtam (Itt Bővebben: Link van róla kép is) Ezzel lehetne szerinted valamit kezdeni? Nagynyereségű antennát szerintem tudok szerezni. A vevőnek mit kell tudnia? Láttam hogy a kézi URH vevők nagyon pontosan kijelzik az aktuális használt frekvenciát. Ilyen kijelzőt "házilag" lehet építeni? (Esetleg mikrokontrollerrel?)
(#) enpesta válasza marek hozzászólására (») Júl 29, 2011 /
 
Szia! Van másik rádióamatőr fórum is, pl: http://forum.index.hu/Article/showArticle?t=9134311&la=111812981, nézz körül, itt is lehet olvasgatni: http://radioamator.lap.hu/. Szerintem inkább vegyél valami használt olcsóbb készüléket, 400 MHz-es sávon működő öregebb kézirádiót 8-10 eFt-ért lehet venni. Adás természetesen nagyon ellenjavallt....Vehetsz szkennert is. A Gigaset (nem ismerem) lehet, hogy digitális, célodra teljesen alkalmatlan. Ja, és a legfontosabb: nagyon nem mindegy, hol élsz, hol akarsz hallgatózni. Hegyek-dombok között az a sáv nagyon csendes lehet - ez persze a műholdazásra nem vonatkozik.
(#) kadarist válasza marek hozzászólására (») Júl 30, 2011 /
 
Szia!
Vegyél egy olyan szkenner-rádiót, amelynek valamelyik vételi sávja beleesik a műholdas tartományba. Ezeket a műholdakat szerencsés esetben egy egyszerű dipólantennával is hallhatod.
(#) pucuka válasza marek hozzászólására (») Júl 30, 2011 /
 
A gigaset készüléket nem fogod tudni felhasználni, mert egyrészt digitális, másrészt cél áramkörökkel épült, amivel nemigen lehet mit kezdeni.
Ahogy a többiek írták, beszerzel egy szkennert, bár annak az érzékenysége többnyire elmarad egy megfelelő csak e 70 cm -es amatőrsávon használt készülékektől, éppen az univerzális volta miatt. Amit tehetsz, vagy vásárolsz egy erre a sávra készült rádiót, vagy átalakítasz egyet. Átalakítani csak analóg és viszonylag régebbi készüléket lehet egyszerűen. Az átalakítás legegyszerűbb megoldása, az oszcillátor PLL -es kialakítása, amit ha mikrovezérlővel készítesz, megoldott a hangolás pontossága, és a kijelzés is.
(#) marek válasza pucuka hozzászólására (») Júl 30, 2011 /
 
Köszönöm mindenkinek a segítséget! Azt hiszem megpróbálok majd beszerezni egy olcsóbb szkennert, vagy esetleg építek egy egyszerűbb FM vevőt, mert így elsőre ez elég nagy falatnak tűnik...
(#) Ktulu válasza marek hozzászólására (») Júl 30, 2011 /
 
Manapsag mar nagyon jo aron hozza lehet jutni kinai amator akar ketsavos kis kezi radiohoz:
Bővebben: Link
Ha kinabol rendeled, meg olcsobb. (50$ alatt)
(#) pucuka válasza marek hozzászólására (») Júl 30, 2011 / 1
 
Ennél a felhasználásnál nagyon lényeges, a vevő sávszélessége, ehhez az FM vevők sávszélessége, (ezzel együtt a jel/zaj viszonya, érzékenysége) túl nagy így azzal bajod lesz. Nomeg az adásmód sem FM, hanem fázismodulált (φM, vagy másképpen NBFM).
(#) kadarist válasza Ktulu hozzászólására (») Júl 30, 2011 / 1
 
Szia!
Azért egy adó-vevővel indítani nem túl jó ötlet. Jó lesz egyelőre az a szkenner-vevő is.
(#) szendi001 válasza Rumcájsz hozzászólására (») Júl 30, 2011 /
 
Szia Rumcájsz! Megtaláltam az elkey nyák tervét. Van rajta önhang generátor és vox is, az egész egységet távíró adó-vevőbe terveztem azért, hogy ez az univerzális modul csatlakozzon a többféle kísérleti adó vevőmhöz.
Rajza nincs, de némi agyalás után rá lehet képzelni a fázistolós RC oszcillátort, a 2 tranzisztoros VOX áramkört az RT 25 ből, és a PIC es elkeyt. Több példányban megépült, ha valakinek kell rajz, akkor szívesen papírra vetem. Üdv Joe

Mod: Az előlapra a jack és a két poti fogja a nyákot, így nagyon stabil a ketyere.
(#) szendi001 hozzászólása Júl 31, 2011 /
 
Rumcájsz! Meg tudnád osztani a nyák tervedet az Elkeyről? Ahogy láttam más konstrukció lett mint az enyém. Sok sikert a beüzemeléshez.
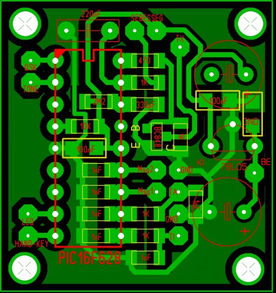
(#) Rumcájsz hozzászólása Júl 31, 2011 /
 
Nos, mint kiderült az csak egy "kísérleti" panel lett, nem akartam összedrótozni kipróbálás előtt, igy csináltam neki egy NYÁK-ot. Nos azzal a konstrukcióval nem vált be. 2.4V tápfeszt ír a leírás, de megy 5V-ról is. Igy az akku máris feleslegessé vált! Csináltam egy újabb panelt, 35x35mm, ezen már rajta van minden ami csak kell. (csatolom a terveit)
A kapcsolási rajzon azonban találtam 2 hibát. R1 értéke 22K. Olyan nagy ez az érték hogy a Q1 tranyó nem nyit ki (470R jobb). Ugyanennek a tranyónyak a bázisát egy 1K ellenállással GND-re húzom.
A másik nagy gondom az R2-R6 komplexum. R6 letekert állásban tetű lassú, felcsavarva koppig pedig már digitális átvitel. A megfelelő értéket ki kell majd kísérletezni.
Én önhangot nem építettem, mert a PIC 2. lábán a TONE kimenetére egy piezó zümmert kötöttem és remekül adja az önhangot. Innen egy kondival a kicsatolod a HF jelet és egy potival osztod, közvetlenül mehet a HF PA bemenetre. A forrásban lehet a hangmagasságot állítani, most 500Hz alapból.

Viszont a tárolókat nem értem, van a forrásban 5 vagy 6 de nem értem hogy a két nyomógombbal hogy lehet több tároló "tartalmát" egyesével leadni. Ezen még törpölök.
Megjegyzem, igy fülre, nem olyan szépek a jelek hangzása, ritmikája, mint amit az 1974-es TTL elkey produkál.
(#) szendi001 válasza Rumcájsz hozzászólására (») Júl 31, 2011 /
 
Nagyon korrektül néz ki a nyák. Ferkógyerek adott csoda vegyszert smd forrasztáshoz, jó ötlet lesz ez a nyák a kipróbálása.
(#) marek válasza kadarist hozzászólására (») Júl 31, 2011 /
 
Köszönöm az újabb hozzászólásaitokat, segítettek!
(#) Rumcájsz válasza szendi001 hozzászólására (») Júl 31, 2011 /
 
Elkészült a végleges verzió! Remekül működik az EL-KEY, már jó lenne QSO-t csinálni vele, de előtte még be kell dobozolnom, mechanikai munkák hátra vannak.
A kapcsolási rajzot újrarajzoltam a helyes értékekkel.

Ha megkérdezhetem, milyen az a csoda vegyszer amivel SMD-t lehet forrasztani? Megvallva őszintén én a rendesen megtisztított NYÁK lemezben jobban bízok.

Felteszem ide az összes doksit ami ehhez a készülékhez tartozik!
(#) Rumcájsz hozzászólása Júl 31, 2011 /
 
És még 3 kép a ketyeréről:
(#) szendi001 válasza Rumcájsz hozzászólására (») Aug 1, 2011 /
 
Folyasztószer, ami az smd ic laba mellé kell, hogy elválassza a cint. brutál pici lábak, nem elegendő a csiszoló papír. Utánépítem a ketyerédet, mert nagyon letisztult. Köszönöm a doksikat.

Mod. : valószínű ráteszem erre is a 6,3 as jack aljzatot, és az anyája fogja az előlapra. Csomó csavar eltűnik így. Még annyi hogy az smd cuccokat ragasztod a nyákra, vagy csipesszel fogod forrasztás közben?
(#) Rumcájsz válasza szendi001 hozzászólására (») Aug 1, 2011 /
 
Nagyobb lesz a jack aljzat mint maga az áramkör.
Én tűhegyes weller pákával először az alkatrész egyik lábábak a forrszemére teszek egy nagyon kevés ónt, majd egy csipesszel megfogom és bepozicionálom az alkatrészt, majd ezzel a kis ónpöttyel megforrasztom. Mikor rendben van, a másik -többi- lábát is beforrasztom és végül azt is amivel csak megfogadtam. Én ha csak tehetem SMD R-C alkatrészeket használok. Természetesen vannak kivételek amikor jobb ha szellősebb az áramkör.
Általában a panelokat TN160 kémiai ónozóval vonom be, majd lakkozom. A panelokat egy "home made", PIC-kes, hőfok szabályzós teszkós laminátorral készítem. Laminálás előtt P400-as, fúrás, méretre vágás után P600-as papírral csiszolom, színtelen lakkal lakkozom. Szépen fut rajta az ón, semmilyen folyasztószert nem használok.
Amit említettél: "Folyasztószer, ami az smd ic laba mellé kell, hogy elválassza a cint." Nem a lötstopra gondolsz? Ez szokta megakadályozni hogy a közeli pontok ne fussanak össze forrasztáskor. De az mondjuk fólia...
(#) szendi001 válasza Rumcájsz hozzászólására (») Aug 1, 2011 /
 
Remélem nem offolok nagyon. A vegyszer nem lötstopp az másra való. A cin a felületi feszültég miatt bizonyos méret alatt nem válik el a lábaktól, erre van egy zselé szerű anyag ami korrektül megengedi nagy pákával történő forrasztást.
(#) GAZ hozzászólása Aug 5, 2011 /
 
Sziasztok!

Inkább elméleti, mint gyakorlati kérdésben szeretném a segítségeteket kérni. Kezembe akadt a Rádiótechnika '74-es évkönyve, elkezdtem nézegetni, aztán fennakadtam az alábbi kapcsoláson. Ez egy vevő 28MHz sávra.

A problémám az, hogy a szerző azt írja, hogy a rádió bemenete 50 Ohmos. De akárhogy nézem még nagyságrendileg sem stimmel valami. Az induktivitások soros ellenállása a skin hatással ~0,1 Ohmnak számoltam (8 menet, d=10mm). Ezzel a rezgőkörök párhuzamos Zmax pár száz kilo-Ohmra jön ki. A bemeneten az induktivitásnak a 3. menetnél van a leágazása. Ez (3/8)^2 =~ 1/7-ére transzformálja mögötte levő impedanciákat. Még mindig messze van az 50 Ohmtól. TINÁ-ba is bevittem, az is hasonlóan nagy értéket adott.

Kérlek segítsetek, hogy hol hibázik a gondolatmenetem, mi az a hatás, amit nem veszek figyelembe? Mitől 50 Ohm az a bemenet. Idegesít, hogy nem értem . Előre is köszönöm!

50_Ohm.JPG
    
(#) szendi001 válasza GAZ hozzászólására (») Aug 6, 2011 /
 
Általában varázslat mindig van amatőr vevőnél. A kérdés jó, de a gyakorlatban ha szól akkor nem zavar senkit az 50 ohm. Következő kör leterheli a rezgőkört így a viszonyok alacsonyabbak lesznek. Tina mit mond az 5 pf hangolásakor?
(#) GAZ válasza szendi001 hozzászólására (») Aug 6, 2011 /
 
Hát az is érdekes.

A neutralizáló kondi 2,5pf értékénél néz ki "normálisan" az impedancia. Felette-alatta is elég furcsa görbe jön ki (itt csak a gate-re és a drain-re csatlakozó egy-egy rezgőkört néztem). 2pf és 3 pf-nál már "csúnya".

A csatoló kondik (itt csak a bemeneti három rezgőkört néztem) esetében elég alacsony értéknél, 0,3pf-nál "olvad össze" a három csúcs. Szorosabb csatolás esetén élesen elválik a három maximum. Lehet egyáltalán egy 5pf-os trimmert ilyen kis értékre állítani?

Egyébként mindkét esetben 30-100kOhm körüli bemenő impedancia jött ki. Csak az egyszerűség kedvéért néztem külön-külön a rezgőköröket, meg a FET környezetét.
(#) pucuka válasza GAZ hozzászólására (») Aug 7, 2011 /
 
Azt gondolom beleszámítottad, hogy a bemeneti transzformátor az áttétel négyzetével transzformálja fel az ellenállásokat. És még ehhez jön a (szoros csatolás esetén) az összes többi rezgőkör, és a FET -es erősítőfokozat bemenő impedanciája párhuzamosan. Szorosnak mondható a csatolás a sávszűrőben, ha az egész szűrő áteresztő tartománybeli csillapítása 6 - 8 dB alatt van. Nem számoltam semmit, de gyanítom, mindjárt hihetőbb lesz a kép. És vevőknél a bemeneti illesztésénél a 20 dB -es ütközési csillapítás a határ, ami azért elég jelentős eltérést enged meg a bemenő impedanciára.
(#) szendi001 hozzászólása Aug 7, 2011 /
 
A fentiekhez kapcsolódva mérem a 137 megás sávszűrőmet. Az a koncepció, hogy először RH sávon akarom hangolni, mert oda van szignálom meg szkópom. (wobbler mentes mérés egyelőre) Számít az LC viszony? tehát most 22 mm átmérőn van 5 menetem, ami kb 250 nH, ehhez ha 1 nanot teszek, akkor 10 mega alá megy a rezonancia. Van optimális L C viszony, vagy tehetek oda 1 nano körül anélkül hogy romlana sok paraméter? Köszi
A végén még egy jó minőségű rh sávszűrőm lesz, ha nem tévedek.
Joe
(#) pucuka válasza szendi001 hozzászólására (») Aug 7, 2011 /
 
Számít az LC viszony Q=10*R*négyzetgyök L/Cvagy Q=1000/r * négyzetgyök L/C. A görbének van maximuma, felfelé lefelé romlik a Q.
Következő: »»   16 / 257
Bejelentkezés

Belépés

Hirdetés
XDT.hu
Az oldalon sütiket használunk a helyes működéshez. Bővebb információt az adatvédelmi szabályzatban olvashatsz. Megértettem