Fórum témák
» Több friss téma |
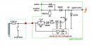
Kicsit már késő van. Köszi, hogy észrevetted, ezért is írtam, hogy nézd át. Egyébként is oda terveztem, de valahogy kimaradt. Itt a rajz módosítva.
A cseh oldalon azt írja, 2000-2500 menet, 0,1-0,15 huzalból. Viszont van egy másik megoldás, egy kisméretű hálózati transzformátorral előállítani a nagyfeszt. Itt a kép.
A trafós megoldás rosszabb hatásfokú mint a tekercses, és +hely nameg súly.
Van ám ezeken kívül más megoldás is ennek a párszázvoltnak az előállítására. Relatíve nagy keresztmetszetű huzal, néhányszor száz menet (max 1000), és a tekercset egy elektronikával addig rövidzárba tartani, amíg egy előre beállított áram kialakul, aztán a rövidzárat meszüntetve az önindukciós feszültséget felhasználni a kondi töltésére. Ez is egy bevett módszer, találkoztam néhány ilyen elvű gyújtással is. A tekercs nagyobb igénybevételnek van kitéve, de a gyújtóteljesítmény sem átlagos...
Igen, valamikor autoerősítőnek terveztem készíteni ilyen tápot. A trafós megoldást ideiglenesnek gondolnám, próba idejére, amíg nincs rendes tekercs.
Közben arra gondoltam, ha a megszakító csak a beégés miatt lenne száműzve, akkor akár maradhatna is, mert itt már nem folyna nagy áram rajta. Az ellenállást kisebbre kellene cserélni és elég lenne egyutas egyenirányítás is, a stabot is el lehetne hagyni.
Nem akkor van gyújtás egy megszakítós motornál mikor a megszakító kinyit?
A megszakító nyitásakor képződik a szikra.
suszitibi rajzán pedig a tranzisztor ekkor vezérli a cdi-t, úgyhogy nincs ellentmondás.
Ahogy Mex írja, ezért kell a pnp tranyót npn-re cserélni, hogy a megszakító nyitásakor indítsa a tirisztort.
Közben rájöttem, hogy a megszakítós vezérléshez, nincs is szükség tranzisztorra. Azért nézzétek át.
Ha a viágítótekercs a megszakító nyitásakor éppen a pozitív irányú feszültséget szolgáltatja, akkor működhet, egyébként nem.
Na igen, erre nem is gondoltam. Vagyis, ha megszakítóról szeretném működtetni, el kell tárolnom az energiát.
Módosítottam, remélem, így már működőképes lesz. Azért is érdekel, mert van egy Simson Star blokkom, amit össze szeretnék rakni. Nekem megfelelne megszakítóval is, ha el tudom kerülni a beégését.
Szerintem az 1000 µF lehet hogy kevés lesz,mert mikor a megszakító zárt akkor a 470 ohmon elég nagy áram folyik ahhoz hogy a kondenzátor kimerüljön addigra mire kinyit a megszakító és folyhatna az áram a tirisztor felé.
Igen gondoltam erre, de ki kellene próbálni. Lehetne nagyobb ellenállást is használni, de elvileg kell a megszakítónak úgyn. tisztító áram. Van, ahol 120-150 Ohmot használnak. Ha ennek nincs jelentősége, akkor akár 10k-s is mehet helyette. Persze a gyári kondi helyére, befér a 2200µF-os is.
Sikerült kipróbálnom a hall ic-t úgy néz ki mágnes közelítésére megszakítja az áramkört.
Van 3x10mm-es rúdmágnesem amire már 6 mm-ről reagál. Én a biztonság kedvéért 2 mm-re fogom elhelyezni a mágnest .
Szuper, örülök neki. Ha megépíted a kapcsolást, a 78L05 előtti 100µF-os kondit, cseréld minél nagyobbra, ami még elfér (470-1000uF). Az 1µF helyett is lehet akár 10uF.
Este még kisérleteztem és egy 3mm-es piros ledet el bírt a hall ic közvetlenül egy előtét ellenállással.
Szóval működik a dolog. Ma ha esik az eső összerakom a kapcsolást mindenképpen. A tirisztorom ami van az tic126 de csak 400 voltos. Vagy van semikron ski10/10 et 10 amper 1000 V-os ezt akarom használni mert ez ipari nagyon .
Az alaplapi áramkör jól működik mert összeraktam.
Remélem elég lessz 2 centi a lendkerék kerületén mért elfordulás ugyanis 2 centi ideig lessz bekapcsolva a hall ic . Egy led széppen működik tóla
Már egyenrángattam én is le simson tekercset,és azt tapasztaltam hogy ha nem volt semmi terhelés a tekercsen akkor egy gázadásnál vígan feltöltötte 70 voltra is a kondit.csak infóként írtam.
Na szóval ítt vagyok!
A helyzet a következő megépítettem a kapcsolást és teljesen elégedett vagyok. Aztalon működi széppen 15mm-es szikrát vág a sima 12V-os szimó trafóval. Az asztalon egy trafót bekötöttem 230/12 voltmajd bekötöttem rá egy 9/230-as trafót így nagyjából megvan a 300 voltom . A nagyfesz rész tényleg tökéletes de van egy bökkenő nem akarja az elektronika begyujtani a tirisztort. Kézzel +5 voltról begyujt széppen és a trafó ver egy szikrát. Az elektronika jó mert a rajta lévő led villog a mágnes elhaladásakor. Ha ráteszem a gate szálat akkor a led kialszik és semmire nem reagál . A gate áram 30mA a bc212 ezt el kell hogy tudja vinni. Ha a led még felvesz mellé 7mA az sem sok. Már azon gondolkodom lehet nem jó oda a bc212 hanem bc182 kellene.
Ha ezt: akkor a ledes visszajelzést iktasd ki a próba időtartamára, így kizárhatod a led okozta terhelési problémát. Egyébként a led munkaellenállását (220 ohm) nem a tirisztor gate ellenállása (szintén 220 ohm) után kellene kötni, hanem a dióda katódjára.
Ha még így sem menne, akkor a tirisztor gateellenállását kell csökkenteni, ugyanis 5V helyett max 4V jut az ellenállásra, mert a bc teljesen nyitott állapotában is esik pár tized volt, ezenkívül ott a dióda a maga 0.7V nyitófeszültségével. 4V esetén 220 ohm-on csak 18mA tud átfolyni, ami valószínűleg kevés.
Szia a 1034500-es hozzászólásban van a rajz ez lett megépítve csak más tirisztorral SKI10/10c lett bele rakva 10A 1000V.
A feltevésed jó lehet megyek kicserélem a 220 ohmos ellenállást mert biztos valami ilyen hiba van. Közben megfeküdt a műszerem csak a szakadásvizsgáló maradt meg a többi elszált sajnos pedig semmi hibát nem vétettem csak mérés után nem kapcsoltam ki vagy fél órát és mellette szikrázgattam és a következő használatnál nem mutatott már csak egy 1-est. Sebaj csak a gyujtás jó legyen. Idézet: „mellette szikrázgattam és a következő használatnál nem mutatott már csak egy 1-est.” Lehordtam magam mindenféle marhának ezelőtt vagy harminc évvel mert a szememfénye metex-em járt ugyanígy, ugyanezen okból...
A gyujtással nem tudtam érdemben foglalkozni max annyit hogy kicseréltem az ellenállást 100 ohmra és véletlenül a próbapanelen rossz helyre dugtam a tirisztort és háááát elszállt egy -s más
Beleértve a hall ict de már szedtem is ki eggyet egy másik ventillátorból. A műszer belülről nem volt egyáltalán árnyékolva valószínű ez okozta a vesztét.
Az 1k-s ellenállással próbaképp tegyél sorba 10k-s potit, a ledet pedig kösd úgy, ahogy Mex javasolta. A 220R helyett, legyen 100R. A tranyónak pnp-nek kell lenni, különben állandó vezérlésben lenne a tirisztor. Persze vannak a BC212-től jobb, újabb típusok, de ezzel is működni kellene.
Vigyázz, ha más Hallt használsz, a PC ventiből kitermelt, nem úgy működik, mint az általam tervezett. Ez itt unipoláris, azokban pedig általában bipoláris van.
Hát persze. Ha a led világít, akkor a ledes rész elviszi, leterheli a bemenetet, a tirisztorra olyan kicsi feszültség jut, ami már nem tudja bekapcsolni. Ha megcsinálod, ahogy az előbb írtam, működnie kell. Azért próbáld meg másik tirisztorral is.
Köszi az infót, ezek szerint, kellene rá valami állandó terhelés. Persze én megszakítóst fogok készíteni a Simsonhoz, ott annyira nem érzékeny, mint a Hall-nál.
|
Bejelentkezés
Hirdetés |












