Fórum témák

» Több friss téma
Fórum » Digitális forrasztóállomás
Lapozás: OK   11 / 97
(#) emmzolee válasza vicsys hozzászólására (») Aug 1, 2011 /
 
Akkor lehet hagyom a francba, és tervezek egy szép darabot magamnak, és annyi.
(#) shield válasza emmzolee hozzászólására (») Aug 3, 2011 /
 
Ez a beszéd!
(#) emmzolee válasza vicsys hozzászólására (») Aug 5, 2011 /
 
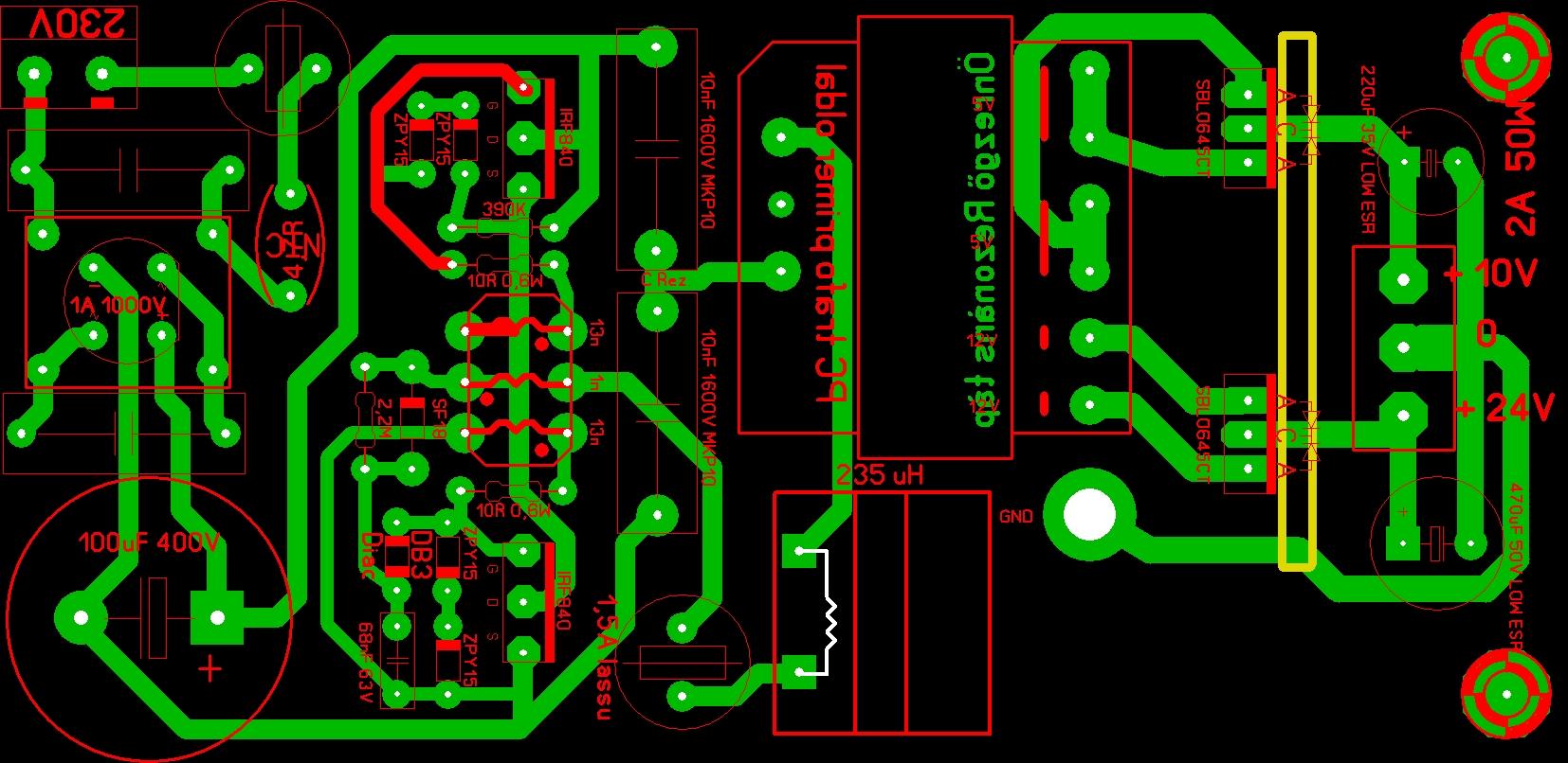
Elkészült a terv.

Hogy tetszik? Ha van kedvetek ellenőrizzétek le.

Ez alapján csináltam meg. Bővebben: Link

Köszi.

Ezt-azt át számoltam benne.
(#) vicsys válasza emmzolee hozzászólására (») Aug 5, 2011 /
 
Jópofa lett, bár nem ellenőriztem le. Remélem jól fog működni!
(#) t0bi válasza vicsys hozzászólására (») Aug 5, 2011 /
 
Nagyon szép lett, gratula!
Látom, betetted a hálózati szűrőt, két biztit, meg az NTC-t is. Ez már mestermunka lenne a Kapcs táp topikban is .
Egy apró elnézés: a felső FET baloldali Zenere fordítva van. Lenne néhány megjegyzésem. A toroidnál majd vigyázni kell a középső tekercs kezdőpontjára. A fojtó Skorinál csak 50-55 uH, nálad 235 , azért érdemes lenne szkópon megnézni. Ami ennél fontosabb, a nagy trafó kimenetei nagyobb feszültséget adnak le! Érdemes lenne a végső megoldás előtt egyenirányítóval és (ESR) kondival együtt megmérni. Nekem ezekkel 15-20 Voltot és 30-35 Voltot adott le, ami sok a pákának.
(#) shield válasza emmzolee hozzászólására (») Aug 5, 2011 /
 
Szép lett, gratula!
A 235 uH fojtó azért ennyi mert a bontott PC táp trafója ilyen értékű? A válaszból adódik hogy lesz-e még kérdésem.
(#) t0bi válasza shield hozzászólására (») Aug 5, 2011 /
 
Gondolom, sejtitek, hogy az előző írásom nem Vic mesternek szólt, hanem emmzolleenak, bocs
A fojtóból szépen le kell tekerni, addig, míg a szkópon szép színuszt nem látsz, vagy kb 50 uH nem lesz.
(#) shield válasza t0bi hozzászólására (») Aug 5, 2011 /
 
Az nem is volt kérdés.
Ha mégis csak maradunk az 50 uH-nél, akkor a rezgőkörből nem kell kihagyni a diódákat így lehetőség lesz jóval nagyobb teljesítményre. Legyen univerzális a panel, ne korlátozzuk le a pákához. Ez a véleményem, punktum.

ui.. talán a tirisztoros védelmet is bele kellene tervezni, ártani nem árt (a belinkelt oldal alján).
(#) t0bi válasza shield hozzászólására (») Aug 5, 2011 /
 
Ha ez a véleményed, akkor punktum!
Bár a kettőnek vajmi kevés köze van egymáshoz. A fojtó ahhoz kell, hogy a jelalak szép szinuszos legyen. Ekkor kevésbé melegszik és sokkal nagyobb a hatásfoka. A védelem a nagyobb teljesítményekhez kell. Ilyen kis fikusz 50 Watthoz nekem még Zénerek nélkül is biztosan működött. Szerintem rövidzár védelem se nagyon kell egy pákához. Ha máshoz is akarod használni a tápot, akkor viszont rakhatsz bele minden csilivilit (Érdemes többfajta nyákot tervezni)
(#) shield válasza t0bi hozzászólására (») Aug 5, 2011 /
 
A nagyobb teljesítménynél a kihagyott diódákra gondoltam.
Ha már tervez egy panelt érdemes a pákához lekorlátozni?
Szerintem a nagyobb teljesítményhez kellene megtervezni a panelt, akinek elég a kisebb is az könnyen megoldhatja egyes alkatrészek kihagyásával, stb..
Persze mindenre kiterjedő panelt nehéz összehozni.

u.i.. ha már beszereztem az RHRP8120-as diódákat, akkor miért maradjanak a fiókban?
(#) shield válasza t0bi hozzászólására (») Aug 5, 2011 /
 
[OFF]Én már papíron tervezem a skory kapcsolását csak nem nagyon tudok oda figyelni. Ahogy írtad én is a TE sorsodra jutottam, jövőhéttől én is munkanélküli leszek, sajnos nehezen emésztem. Azért koptatom a "tollam", hogy emmzolee számomra is megfelelő panelt tervezzen.

Más: designer jóvoltából hamarosan megérkezik a "PIC+panel" a szkóphoz, reméljük. [OFF]
(#) emmzolee válasza t0bi hozzászólására (») Aug 5, 2011 /
 
Kössz, hogy a felső fet zénerét észrevetted. Tényleg be néztem.
Az induktivitást azért méreteztem át, mert gyakorlatilag mindegy, hogy mekkora az induktivitás értéke, mert a kondenzátor értékének a változtatásával ugyan azon a frekvencián fog rezonálni. A változás annyi, hogy a kisebb induktivitás a nagyobb értékű kondival nagyobb kivehető teljesítményt eredményez. Erre nincs szükség. Az eredeti 55uH. és az 56nF kondikkal 560W-ot tudna a táp maximum. Ezzel a megoldással 140W-ot tud max. Ez egy esetleges rövidzárnál is fölösleges lenne, és nem is beszélve arról, hogy 10A-es feteket kellene hozzá használni. Az én változatomnál elég lenne 1,5A-es fet, mert nem lesz nagyobb az IDS 1.33A-nál.
Skori számításait használtam hozzá.

Ha lesz időm hétvégén akkor össze is rakom. Majd meg írom milyen lett.

Viszont elszabtam még valamit. A rezonáns kondikat nem javítottam át 10-ről 15nF-osra. Föl teszek egy javított tervet. Azon minden a helyén lesz.

A régebbit meg kérem a modikat, hogy szedjék ki. Nehogy valaki meg építse a hibásat és szívjon.
(#) emmzolee válasza shield hozzászólására (») Aug 5, 2011 /
 
Ne szenvedj vele. meg terveztem a nagy tesót is az itt van : Alul linkelem neked.
Alul a fülön át lehet váltani a kis tápra, meg a nagyobbra is.
Azért csináltam a kisebbet, hogy a cimborám pákájába ne kerüljön fölöslegesen nagy táp.

Ezen a kajakabb változaton szélesebbek a vezetősávok is. Abból ki lehet szedni az 600W-ot is, ha a pc trafó bírja. A diódák hűtése miatt nagyobb borda kellhet. Ezt még nem teszteltem. Ez is csak tervben van meg. Remélem lesz időm egyszer erre is.
(#) emmzolee válasza shield hozzászólására (») Aug 5, 2011 /
 
a pákás változatba nem kell tirisztoros védelem mert tettem bele biztit. Ez az egyszerűbb változat tObi működő változata alapján.
(#) emmzolee válasza t0bi hozzászólására (») Aug 5, 2011 /
 
Tényleg. Azt kérdezni is akartam, hogy a te pákádnál szerencsés voltál, hogy a tápfeszek rendben voltak?
Hogy reguláztad meg a tápot, hogy pont annyit tudfjon, amennyi kell?
Ha szívás lesz vele akkor tekerek bele egy trafót, és az azt fogja tudni amit kell. persze örülnék, ha nem kéne trafót is csinálnom.
(#) emmzolee válasza shield hozzászólására (») Aug 5, 2011 /
 
a rezonáns kondival párhuzamos dióda a relatíve nagy értékű LOW ESR puffer kondik indulásánál kell. Azok kajak rövidzárról indulnak, és ezért kell.
(#) t0bi válasza emmzolee hozzászólására (») Aug 5, 2011 /
 
Idézet:
„a rezonáns kondival párhuzamos dióda a relatíve nagy értékű LOW ESR puffer kondik indulásánál kell. Azok kajak rövidzárról indulnak, és ezért kell.”

Igen, igazad van. :yes: Mivel a pákának szinte tök mindegy, milyen szűrt feszt kap, lehet kisebb kondérokat is betenni.
A trafóból kijövő fesz sok mindentől függ: milyen a Graetz, mekkora a kondi, a freki, oszt nem tudom, még mi. Szerencsére a trafónak van, vagy 6 kivezetése, ezért nem érdemes trafót tekercselgetni, de sajnos csak tapasztalati úton lehet szerintem meghatározni a feszültséget (inkább kisebb legyen, mint nagyobb)
(#) shield válasza emmzolee hozzászólására (») Aug 7, 2011 /
 
Nagyon köszönöm, szuper lett.
Azért gondoltam a nagyobbra, hogy ne okozzon gondot ha egy kicsit nagyobb "amper" kell.
Még 1x köszi.
(#) CHZ válasza emmzolee hozzászólására (») Aug 8, 2011 /
 
Szia!
Kicsit tömörítettem a terven, így a zavarszűrő is ráfér és a felső FET bekötésénél még megmaradt hibákat javítottam.

JAVÍTVA.LAY
    
(#) emmzolee válasza CHZ hozzászólására (») Aug 8, 2011 /
 
Kössz

Elmentem, de a fetekkel semmi gáz nincs. Azért csináltam egy kicsit széthúzott lábbal, mert nagy feszültség van ott, és még véletlenül se legyen rövidzár.
Vadászni kell egy olyan bemeneti szűrőt, ami ilyen kicsi.
A 230V-os egyenirányítás utáni puffer kondi direkt lett ilyen nagy, mert a Lomexben csak ilyen nagy Snap-In kondik vannak.
A rezonáns kondinál nem is szerettem volna kisebbet rá tenni a nyákra, mert mégis csak azon megy át a teljes energia. Annak meg nem árt egy komolyabb kondi. A diódán még gondolkoztam, hogy be kéne tenni ide.

Különben jó lesz. Főleg azért, mert így látom, hogy mások hogy gondolkoznak a tervemmel kapcsolatban. Ami lehet jobb is az enyémnél.
(#) CHZ válasza emmzolee hozzászólására (») Aug 8, 2011 /
 
Fetek lábkiosztásával valóban nincs semmi baj.
Nézd meg jobban az eredeti nyákterved, van benne hiba szerintem. Csatolt képen kékkel jelölt részek. Tr1 L1 kivezetése környezetében van elkötés, úgy a K/V sem stimmel .
(#) CHZ válasza emmzolee hozzászólására (») Aug 8, 2011 /
 
Így stimmel a tekercs bekötése.
(#) emmzolee válasza CHZ hozzászólására (») Aug 8, 2011 /
 
Ebben nincs igazad. Nézd csak meg a kapcsi rajzot.

Bővebben: Link

A két fet gate-je a tekercs menetirányához képest fordítva kell, hogy legyen. Nálam ugyan a tekercsen fordítva van jelölve a pötty, ami mindegy, de ahogy át javítottad így nem jó, mert egyszerre akarna nyitni mindkét fet.
(#) CHZ válasza emmzolee hozzászólására (») Aug 8, 2011 /
 
Igazad van, csak az tévesztett meg, hogy az ellenállást nem közvetlenül a G-be csatlakoztattad, ahogy a rajzon van, a felső fetnél.
(#) CHZ válasza emmzolee hozzászólására (») Aug 9, 2011 /
 
Összedobtam a tápot, működik, de módosítanom kellet.
PC trafók bekötése változó lehet, nem szabad a szekunder tekercsek kivezetéseit összekötni a nyákon ( két kivezetését összekötő fólia szakasz hibát okoz) . Több trafóval is próbáltam. Érdemes csak két szál vezetékkel bekötni a primert indításkor és egy elko és egy dióda segítségével bemérni a tekercseket és ehhez alakítani a nyákot a szekunder résznél. 24V/75W izzóval terheltem, semmi melegedés, terhelés nélkül 26V DC, terhelve 23,4V.
(#) CHZ válasza CHZ hozzászólására (») Aug 9, 2011 /
 
Így talán jobban érthető a szekunder bekötése.

NYÁK.-T.JPG
    
(#) emmzolee válasza CHZ hozzászólására (») Aug 10, 2011 /
 
Hi

A trafó a nyákon az én trafómhoz lett tervezve. Végül is abban maradtunk, hogy annyi féle trafó van, hogy nem tudsz olyan nyáktervet csinálni, hogy mindhez jó legyen.

A rezonancia freki össze jött? Milyen lett a jelalak? Mekkora lett a freki?

Különben gratulálok. Frankó lett. Én most állok neki megépíteni.
Ha lesz időm befejezni, akkor estére jövök a jelalakokkal meg a képekkel.

Tényleg. Most látom, hogy tettél hűtő lapot a fetekre. Kellett? Melegedett nélküle? Elvileg nem szabadna rezonáns működés mellett.
(#) CHZ válasza emmzolee hozzászólására (») Aug 10, 2011 /
 
Köszi.., a nyáktervet is, pici és jól használható, alakítható!
Gondoltam, hogy a trafódhoz lett tervezve, én nem találtam olyan típust amihez kellenek az átkötések.
Eddig csak leválasztó trafóról járattam, most 230V-ról indítva, 25V DC és 7,8V, vagy 12,5V( terhelve), szekunder bekötésétől függően. Nyákot átköthető szekunderekhez alakítottam, 105mm x 60mm , maradt az eredeti mérete. Terheletlen rezonancia 61KHz, terhelve 58,6KHz. FET nem melegszik, még szereléskor tettem rá a hűtést, valóban nem is kellene, hagyom így, stabilabban állnak és elfér. Diódák melegek, kb. 50-60C, persze hosszabb idő után, más melegedés nincs. Tr1 L1/L2 490uH lett. Stabilan indul, jelalakokat nem mértem, mert jónak bizonyult elsőre is.
(#) emmzolee válasza CHZ hozzászólására (») Aug 10, 2011 /
 
Nem értem a végére a tápomnak. :nemtudom: Nem akar mindig be indulni. Ha netán be indul, akkor 105KHz-en megy, de csúnya a jelalak.
Majd hétvégén ráérek szórakozni vele.

Azt szeretném tőled kérdezni, hogy a te tápodban 10nF, vagy 15nF-os kondikat használtál? A rajzon 10 van, de az 58.6KHz az 15nF-osra utal.

Ja, és milyen típusú fetet használsz? Lehet nálam az a baj, hogy egy kis fet van rá téve. IRF730 Annak meg kicsi a kapacitása.
Az én kicsi trafóm induktivitása 388uH
(#) emmzolee válasza CHZ hozzászólására (») Aug 10, 2011 /
 
Még egy dolog eszembe jutott.

Te mekkora értékű bemeneti fojtót tettél bele?
Nekem van egy 2X6.8mH-s 1.2A-es. Az jó lenne bele?
Következő: »»   11 / 97
Bejelentkezés

Belépés

Hirdetés
XDT.hu
Az oldalon sütiket használunk a helyes működéshez. Bővebb információt az adatvédelmi szabályzatban olvashatsz. Megértettem