Fórum témák
» Több friss téma |
Hol tudom megnezni hogy a kep hany dpi?
Jó kérdés, én mindíg a spintben állítom be próbálgatás alapján. Nem nehéz amugy.
Sziasztok,
épp szeretnék nekiállni egy TDA2030as kit összeépítésének. A KIT megvan, a táp megvan,egyenirányító, kondik is. Maga a forrasztgatás nem hinném, hogy nagy kaland lesz, attol nem tartok, inkabb attol, hogy hogyan élesszem fel. MIndenképp szeretnék késziteni hozza hangfalat is meg egy CD lejátszót CD-rombol, hogy stilusos legyen az egesz cucc, de egyelőre szeretnék lépésről lépésre haladni. Lenne hozzá még egy hangszinszabalyzó előfok LM1036 azt hiszem, ami szinten kit lenne. Az lenne a kerdesem, hogy hogyan illik ezt feléleszteni? az elofok nelkul is nyugodtan rakothetek pl egy laptopot? gondolom hangfal nelkul sem erdemes probalgatni mert tonkremehet. Gondoltam veszek egy parezer Ft-os hasznaltat vateran, hogy legyen valami amig el nem keszulok a masikkal. de hany ohmos legyen? 4 vagy 8? Van esetleg valami, amire mindenkepp gondolni kellene mielott raadom a feszultseget? Van esetleg olyan mérés, amivel feszültseg nelkul is megtudhatom, hogy jol van-e összerakva? Esetleg adjak rá csak 5V-ot vagy ilyesmi? Ez egy sztereo NYÁK. érdemes esetleg oldalanként kiprobalni? Nem szeretnék egybol egy pukkanassal kezdeni, jobb szeretném, fesz nelkul tesztelni, hogy fog-e mukodni. Köszi előre is.
Koszonom.Olvasgatok ott es hatha megtalalom pontosan hogy kel csinalni mert nemsoka veszek lezernyomtato hogy tudjak vasalasos technikaval dolgozni most csak anyit tudok hogy kinyomtatom kifurakalom a lyukakat es jon az oszzekotes.. koszonok mindent.
Igen így kapsz szimetrikus tápot.
Persze jobb neki a közép kivezetés, de ha nincs más lehetőséged akkor ez van.
Hát én az ilyenekem nemigazán szoktam "éleszteni", elindítom, aztán vagy megy, vagy nem. Van egy áramkorlátos tápom, meg egy pár olyan hangfalam amiért ha elpukkan nem kár. Aztán ha elsőkörben jó minden akkor kötöm nagyobb hangfalra meg tápra.
Ha kitből rakod össze és akkor is pukkan, akkor ott valami nagyon el lett nézve az összeszerelés során. Az lm 1036 jó választás, nekem is van saját nyáktervel, de van itt saját topicja is.
Szia! A sok kérdés láttán azt tanácsolnám, hogy olvasgass még a témában, aztán fűtsd fel a pákát.
Azért pár szóban a lényeg: előtét ellenállás a tápágakban, polaritás helyes bekötés, kimeneten egyenfeszültség ellenőrzése.
Mérte már be valamelyikőtök szimpla tápról az erősítőt?
Nincs nagy rutinom benne, lehet benéztem valamit. Mérés adatai - TDA2030AV (hestore-s) tápfeszültség: 17.8V (200VA trafó) puffer: 15.000µF (ez a legkisebb kondibankom) terhelés: 4Ohm (kanthal huzal) Jelforrás: 1kHz szinusz bemenő jel Ucs-cs: 1V kimenő jel Ucs-cs: 10V szinte hibátlan "négyszögjellé" vágott szinuszjel Csökkentettem a bemenő jelszintet, egészen addig, amíg tökéletes szinuszjelet nem kaptam a kimeneten: bemenő jel Ucs-cs: 2.5mV kimenő jel Ucs-cs: 8.3V tökéletes szinuszjel Pmax = Ueff x Ueff / R Ueff: 5.86V R: 4Ohm Pmax = 8.6W (Az elméleti Pmax 18V tápfeszültségről ~10W lenne.)
Köszi a valaszt, az LM 1036 nem kerdes, sok jot hallottam rola. Szoval egy labortaprol nyugodtan elindulhat, mondjuk oldalankent kulon, kulon, es ha szol (monoban persze) akkor nagy baj nem lehet?
Ha ez megvan, nekiallnek az elofoknak is annak lesz hely a tápon es a dobozban. De akkor arra nincs is feltetlenul szukseg, csak a hangero es a hangszin miatt lenne benne, nem is fogom hasznalni minden funkciojat. Egyetlen kerdesre nem talalok itt sehol valaszt. Szeretnék egy bemenet választót is, de mindenki cak PIC-es es egyeb digitalis megoldast boncolgat, ill vannak, akik egy egyszerű kapcsolót tettek bele. Nekem 2-3 bemenet kellene, nem több, az viszont minel egyszerubben, erre van valami forgokapcsolos megoldas esetleg?
Én ezen nem csodálkozom. Nézd meg az adatlapot.
Bővebben: Link 24V alatt nem is ad meg kimenő teljesítményt. Emeld a tápfeszt 30V körülire.
Üdv!
BSS elektronikán van egy jó kapcsolás, amihez nagyon hasonlót készítettem. ő lenne az. Nagyon meg vagyok vele elégedve, szinte észre sem veszem, h be van iktatva a jelforrás és az erősítő közé. Váltáskor nem koppan a hangszóró. A kimenetről a műveleti erősítőt nem szabad lehagyni, nekem gerjedt miatta a végfok, valószínű nagyon alacsony jelet szolgáltat a 4052 IC.
Hello!
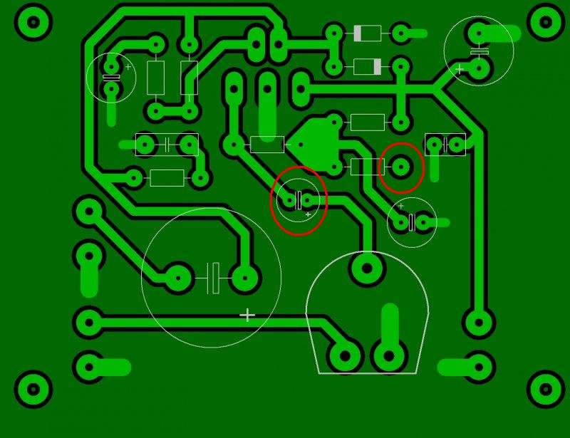
Tegnap kérdeztem a TDA 2030 hibával kapcsolatosan. Nos én vétettem bosszantó hibát a tervezés közben figyelmetlenség miatt. Megterveztem egy immár (szerintem) jó pcb-t de mindig lehet olyan hiba ami felett elsiklok. Szóval több szem többet lát alapon kérlek titeket nézzétek már át, hogy nincs-e valami hiba benne. Köszi szépen!
Helló! A bemeneti feszültségosztó nincs a testre kötve. A panel közepén a csatoló kondi fordított polaritású.
Szeva!
Köszi az észrevételeket! A kondival kapcsolatban gondban voltam mert van itt két rajz is a gyári kapcsolás és egy másik amikben a csatoló kondi polaritása nem azonos. Bár inkább hiszek a gyári kapcsolásnak úgyhogy megfordítom az említett kapacitást!
köszi szépen, ezt én is megtalaltam tetszik is, szóval ezzel tényleg működne? Sehol nem láttam ezt a megoldást.
mondjuk örülnék, ha ennyivel megúsznám. érdemes a 3x4est választani? akkor a föld vezetékeket is át lehetne kötni egyesével. A 3 bemenet bőven elég lenne nekem
Nem mondtam, hogy csodálkozok! (:
Amúgy benéztem az adatlapot, sima 2030-hoz valót nyitottam. Köszi!
Nekifutok még egyszer...
Szóval nem adatlapot néztem, hanem egy netről letöltött PDF-et. (Mindegy, ezt már magyarázhatom... )
A föld vezeték ne kerüljön a kapcsolóra, azt jobb fixen közösíteni. A 3x4-es biztos megfelel.
Üdv!
Én is ilyet használok a TDA1558-am elé, 4 bemenet, a földek közösítve vannak, a maradék 4 kivezetés pedig egy egy ledhez kapcsolódik, a maradék 1 bemenet a kapcsolón pedig áramot kap, így az a led világít amelyik bement aktív éppen. (bal oldali nagy forgatógomb.) Bővebben: Link A forgatógombon ugyan van jelölés, de ha elkészül az alugom, azon már nem lesz.
értem, akkor viszont nem erdemes kisebbet venni , rá kell kötni a 6x2eset. azon a par csatlakozón már nem múlik.
Szia! Van más lehetőség is. Egy másik TDA2030-al előállítasz egy virtuális földet.
Ma megint volt időm foglalkozni az erősítővel. Hozza a papírformát. 35V szimpla táp, 4Ohm esetén megvan a szkóp szerint még torzítatlan jelalak. 20W RMS.
Kondibankom 35V-os csak, ezért nem tudtam megmérni a maximumot. Szimmetrikus táphoz meg új nyák kellene...
Sziasztok. Én is építettem egy TDA2030A-as erősítőt, de az a bajom, hogy ha egy kis hangot adok rá, rögtön el kezd torzítani (berregni) a hangszóró.
Előbb meg nagyon melegedett az IC, de itt olvastam, hogy az egyik kondi polaritása nem volt jó (nálam a C1 1uF) ezt megfordítva már nem melegszik. Az IC hűtése egy proci hűtőborda kb. 5x6x4cm-es, a hangszóró 8 ohmos régi bontott, a tápot pedig egy számítógép tápegység +12V kimenete adja. A segítséget előre köszönöm. Ja, és egy 10K poti is van a bemeneten.
A tápfeszültség és a GND közé rakhatnál egy 100-1.000µF-os kondit, aminek a lábaira ráforrasztasz 100nF kerámiát. Ez egy "hideg pontnak" számítana.
A pc táp +5V-os ágát terheld le kicsit, mondjuk egy 12V-os autós izzóval. Terheletlenül kevesebb szokott lenni. A másik, hogy nézd meg "kis hang ráadásával" nem vezérled-e egyből túl az erősítőt. Szkópod van? Itt írtam erről: (#1038646) 18V tápfeszültség mellett (tiéd csak 12V), bemenő jel Ucs-cs: 2.5mV-tal még szkóp szerint éppen nem torzított a kimeneten. El tudom képzelni, hogy pl. számítógépről kapja a bemenő jelet és egyszerűen túlvezérled. Ezt akár úgy is tudod ellenőrizni, hogy maximumra tekered a bemeneti 10k potmétert és elkezded finoman csökkenteni, közben pedig fülelsz.
Szia, kösz a választ, közben megoldódott a jelenség.
Kísérleteztem és a pc-táp helyett egy sima 9VAC trafót alkalmaztam ami egyen irányítás, puffer(1000uF) után 13VDC, és megszünt a torzítás. A trafó tud 27-30VAC-t is, szerinted megpróbáljam ennyivel is? Szkópom nincs, amúgy, próbaképpen egy kisrádió fülhallgató kimenetéről kapja a jelet. Üdv, szép napot.
Terheletlenül, egyenirányítás után DC ~42V üresjáratban amit a trafó szolgáltat. Mérd meg ez mennyi lesz pufferelés után.
TDA2030A(V) [nézd meg neked milyen változat van!] 44V tápfeszültséget kaphat 8Ohm terheléssel adatlap szerint. 4Ohm-nál 36V-nál van maximalizálva. A trafód tápfeszültsége nem fix, terheléstől függően esni fog. A lényegi dolog, hogy üresjáratban, terhelés nélkül se kapjon túlfeszültséget az ic.
Amire még figyelj, hogy milyen feszültségtűrésűek a kondenzátorok. Nincs mindenhol tápfeszültség, de én próba idejére 50V-os kondikat javasolnék.
|
Bejelentkezés
Hirdetés |






) 






