Fórum témák
» Több friss téma |
Fórum » Digitális forrasztóállomás
Akkor lehet hagyom a francba, és tervezek egy szép darabot magamnak, és annyi.
Elkészült a terv.
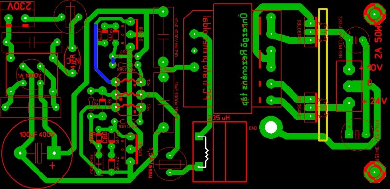
Hogy tetszik? Ha van kedvetek ellenőrizzétek le. Ez alapján csináltam meg. Bővebben: Link Köszi. Ezt-azt át számoltam benne.
Jópofa lett, bár nem ellenőriztem le. Remélem jól fog működni!
Nagyon szép lett, gratula!
Látom, betetted a hálózati szűrőt, két biztit, meg az NTC-t is. Ez már mestermunka lenne a Kapcs táp topikban is .Egy apró elnézés: a felső FET baloldali Zenere fordítva van. Lenne néhány megjegyzésem. A toroidnál majd vigyázni kell a középső tekercs kezdőpontjára. A fojtó Skorinál csak 50-55 uH, nálad 235 , azért érdemes lenne szkópon megnézni. Ami ennél fontosabb, a nagy trafó kimenetei nagyobb feszültséget adnak le! Érdemes lenne a végső megoldás előtt egyenirányítóval és (ESR) kondival együtt megmérni. Nekem ezekkel 15-20 Voltot és 30-35 Voltot adott le, ami sok a pákának.
Szép lett, gratula!
A 235 uH fojtó azért ennyi mert a bontott PC táp trafója ilyen értékű? A válaszból adódik hogy lesz-e még kérdésem.
Gondolom, sejtitek, hogy az előző írásom nem Vic mesternek szólt, hanem emmzolleenak, bocs
A fojtóból szépen le kell tekerni, addig, míg a szkópon szép színuszt nem látsz, vagy kb 50 uH nem lesz.
Az nem is volt kérdés.
Ha mégis csak maradunk az 50 uH-nél, akkor a rezgőkörből nem kell kihagyni a diódákat így lehetőség lesz jóval nagyobb teljesítményre. Legyen univerzális a panel, ne korlátozzuk le a pákához. Ez a véleményem, punktum. ![]() ui.. talán a tirisztoros védelmet is bele kellene tervezni, ártani nem árt (a belinkelt oldal alján).
Ha ez a véleményed, akkor punktum!
Bár a kettőnek vajmi kevés köze van egymáshoz. A fojtó ahhoz kell, hogy a jelalak szép szinuszos legyen. Ekkor kevésbé melegszik és sokkal nagyobb a hatásfoka. A védelem a nagyobb teljesítményekhez kell. Ilyen kis fikusz 50 Watthoz nekem még Zénerek nélkül is biztosan működött. Szerintem rövidzár védelem se nagyon kell egy pákához. Ha máshoz is akarod használni a tápot, akkor viszont rakhatsz bele minden csilivilit (Érdemes többfajta nyákot tervezni)
A nagyobb teljesítménynél a kihagyott diódákra gondoltam.
Ha már tervez egy panelt érdemes a pákához lekorlátozni? Szerintem a nagyobb teljesítményhez kellene megtervezni a panelt, akinek elég a kisebb is az könnyen megoldhatja egyes alkatrészek kihagyásával, stb.. Persze mindenre kiterjedő panelt nehéz összehozni. u.i.. ha már beszereztem az RHRP8120-as diódákat, akkor miért maradjanak a fiókban?
[OFF]Én már papíron tervezem a skory kapcsolását csak nem nagyon tudok oda figyelni. Ahogy írtad én is a TE sorsodra jutottam, jövőhéttől én is munkanélküli leszek, sajnos nehezen emésztem. Azért koptatom a "tollam", hogy emmzolee számomra is megfelelő panelt tervezzen.
Más: designer jóvoltából hamarosan megérkezik a "PIC+panel" a szkóphoz, reméljük. [OFF]
Kössz, hogy a felső fet zénerét észrevetted. Tényleg be néztem.
Az induktivitást azért méreteztem át, mert gyakorlatilag mindegy, hogy mekkora az induktivitás értéke, mert a kondenzátor értékének a változtatásával ugyan azon a frekvencián fog rezonálni. A változás annyi, hogy a kisebb induktivitás a nagyobb értékű kondival nagyobb kivehető teljesítményt eredményez. Erre nincs szükség. Az eredeti 55uH. és az 56nF kondikkal 560W-ot tudna a táp maximum. Ezzel a megoldással 140W-ot tud max. Ez egy esetleges rövidzárnál is fölösleges lenne, és nem is beszélve arról, hogy 10A-es feteket kellene hozzá használni. Az én változatomnál elég lenne 1,5A-es fet, mert nem lesz nagyobb az IDS 1.33A-nál. Skori számításait használtam hozzá. Ha lesz időm hétvégén akkor össze is rakom. Majd meg írom milyen lett. Viszont elszabtam még valamit. A rezonáns kondikat nem javítottam át 10-ről 15nF-osra. Föl teszek egy javított tervet. Azon minden a helyén lesz. A régebbit meg kérem a modikat, hogy szedjék ki. Nehogy valaki meg építse a hibásat és szívjon.
Ne szenvedj vele. meg terveztem a nagy tesót is az itt van : Alul linkelem neked.
Alul a fülön át lehet váltani a kis tápra, meg a nagyobbra is. Azért csináltam a kisebbet, hogy a cimborám pákájába ne kerüljön fölöslegesen nagy táp. Ezen a kajakabb változaton szélesebbek a vezetősávok is. Abból ki lehet szedni az 600W-ot is, ha a pc trafó bírja. A diódák hűtése miatt nagyobb borda kellhet. Ezt még nem teszteltem. Ez is csak tervben van meg. Remélem lesz időm egyszer erre is.
a pákás változatba nem kell tirisztoros védelem mert tettem bele biztit. Ez az egyszerűbb változat tObi működő változata alapján.
Tényleg. Azt kérdezni is akartam, hogy a te pákádnál szerencsés voltál, hogy a tápfeszek rendben voltak?
Hogy reguláztad meg a tápot, hogy pont annyit tudfjon, amennyi kell? Ha szívás lesz vele akkor tekerek bele egy trafót, és az azt fogja tudni amit kell. persze örülnék, ha nem kéne trafót is csinálnom.
a rezonáns kondival párhuzamos dióda a relatíve nagy értékű LOW ESR puffer kondik indulásánál kell. Azok kajak rövidzárról indulnak, és ezért kell.
Idézet: „a rezonáns kondival párhuzamos dióda a relatíve nagy értékű LOW ESR puffer kondik indulásánál kell. Azok kajak rövidzárról indulnak, és ezért kell.” Igen, igazad van. :yes: Mivel a pákának szinte tök mindegy, milyen szűrt feszt kap, lehet kisebb kondérokat is betenni. A trafóból kijövő fesz sok mindentől függ: milyen a Graetz, mekkora a kondi, a freki, oszt nem tudom, még mi. Szerencsére a trafónak van, vagy 6 kivezetése, ezért nem érdemes trafót tekercselgetni, de sajnos csak tapasztalati úton lehet szerintem meghatározni a feszültséget (inkább kisebb legyen, mint nagyobb)
Nagyon köszönöm, szuper lett.
Azért gondoltam a nagyobbra, hogy ne okozzon gondot ha egy kicsit nagyobb "amper" kell. Még 1x köszi.
Szia!
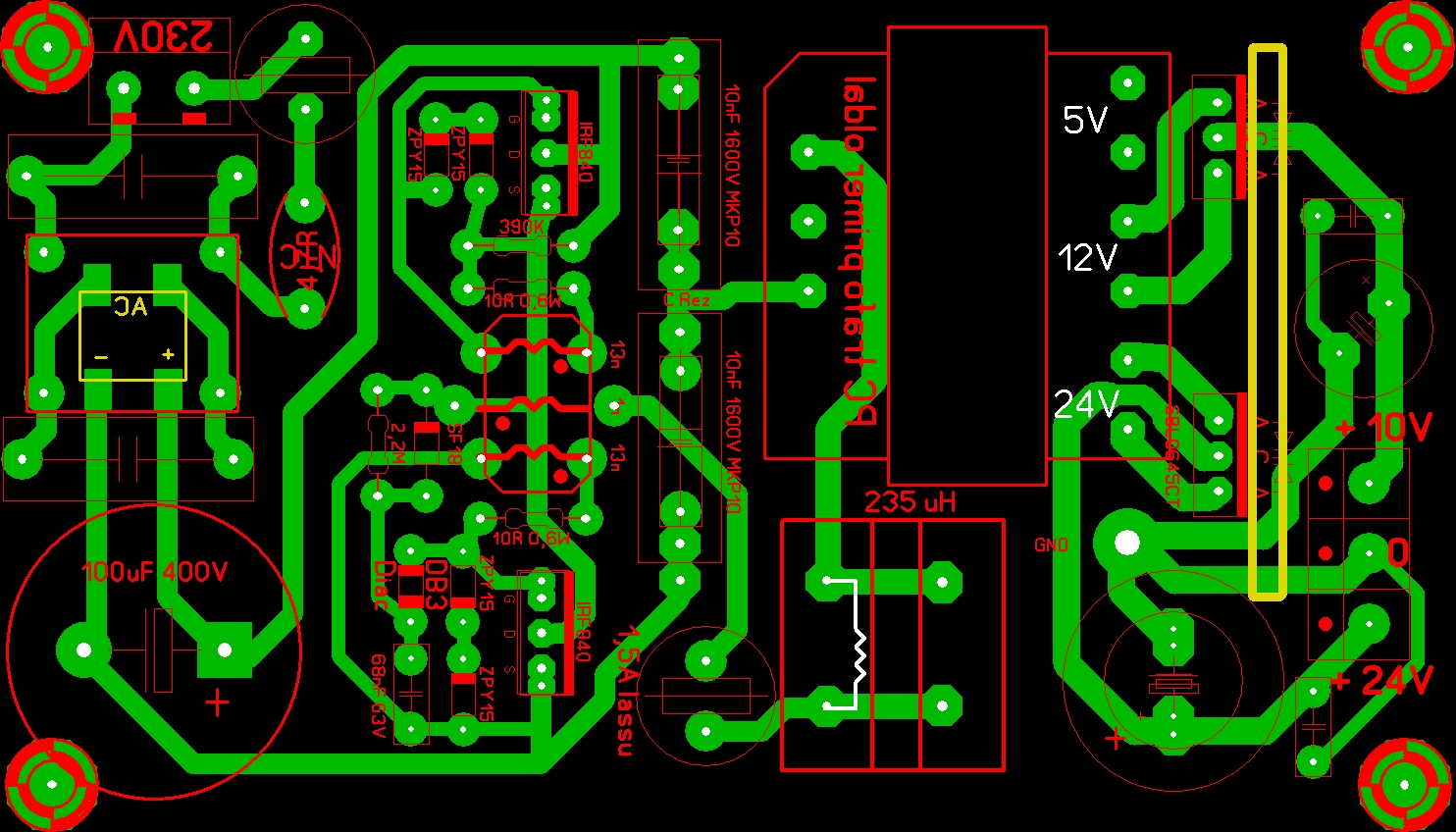
Kicsit tömörítettem a terven, így a zavarszűrő is ráfér és a felső FET bekötésénél még megmaradt hibákat javítottam.
Kössz
Elmentem, de a fetekkel semmi gáz nincs. Azért csináltam egy kicsit széthúzott lábbal, mert nagy feszültség van ott, és még véletlenül se legyen rövidzár. Vadászni kell egy olyan bemeneti szűrőt, ami ilyen kicsi. A 230V-os egyenirányítás utáni puffer kondi direkt lett ilyen nagy, mert a Lomexben csak ilyen nagy Snap-In kondik vannak. A rezonáns kondinál nem is szerettem volna kisebbet rá tenni a nyákra, mert mégis csak azon megy át a teljes energia. Annak meg nem árt egy komolyabb kondi. A diódán még gondolkoztam, hogy be kéne tenni ide. Különben jó lesz. Főleg azért, mert így látom, hogy mások hogy gondolkoznak a tervemmel kapcsolatban. Ami lehet jobb is az enyémnél.
Fetek lábkiosztásával valóban nincs semmi baj.
Nézd meg jobban az eredeti nyákterved, van benne hiba szerintem. Csatolt képen kékkel jelölt részek. Tr1 L1 kivezetése környezetében van elkötés, úgy a K/V sem stimmel .
Így stimmel a tekercs bekötése.
Ebben nincs igazad. Nézd csak meg a kapcsi rajzot.
Bővebben: Link A két fet gate-je a tekercs menetirányához képest fordítva kell, hogy legyen. Nálam ugyan a tekercsen fordítva van jelölve a pötty, ami mindegy, de ahogy át javítottad így nem jó, mert egyszerre akarna nyitni mindkét fet.
Igazad van, csak az tévesztett meg, hogy az ellenállást nem közvetlenül a G-be csatlakoztattad, ahogy a rajzon van, a felső fetnél.
Összedobtam a tápot, működik, de módosítanom kellet.
PC trafók bekötése változó lehet, nem szabad a szekunder tekercsek kivezetéseit összekötni a nyákon ( két kivezetését összekötő fólia szakasz hibát okoz) . Több trafóval is próbáltam. Érdemes csak két szál vezetékkel bekötni a primert indításkor és egy elko és egy dióda segítségével bemérni a tekercseket és ehhez alakítani a nyákot a szekunder résznél. 24V/75W izzóval terheltem, semmi melegedés, terhelés nélkül 26V DC, terhelve 23,4V.
Így talán jobban érthető a szekunder bekötése.
Hi
A trafó a nyákon az én trafómhoz lett tervezve. Végül is abban maradtunk, hogy annyi féle trafó van, hogy nem tudsz olyan nyáktervet csinálni, hogy mindhez jó legyen. A rezonancia freki össze jött? Milyen lett a jelalak? Mekkora lett a freki? Különben gratulálok. Frankó lett. Én most állok neki megépíteni. Ha lesz időm befejezni, akkor estére jövök a jelalakokkal meg a képekkel. Tényleg. Most látom, hogy tettél hűtő lapot a fetekre. Kellett? Melegedett nélküle? Elvileg nem szabadna rezonáns működés mellett.
Köszi.., a nyáktervet is, pici és jól használható, alakítható!
Gondoltam, hogy a trafódhoz lett tervezve, én nem találtam olyan típust amihez kellenek az átkötések. Eddig csak leválasztó trafóról járattam, most 230V-ról indítva, 25V DC és 7,8V, vagy 12,5V( terhelve), szekunder bekötésétől függően. Nyákot átköthető szekunderekhez alakítottam, 105mm x 60mm , maradt az eredeti mérete. Terheletlen rezonancia 61KHz, terhelve 58,6KHz. FET nem melegszik, még szereléskor tettem rá a hűtést, valóban nem is kellene, hagyom így, stabilabban állnak és elfér. Diódák melegek, kb. 50-60C, persze hosszabb idő után, más melegedés nincs. Tr1 L1/L2 490uH lett. Stabilan indul, jelalakokat nem mértem, mert jónak bizonyult elsőre is.
Nem értem a végére a tápomnak. :nemtudom: Nem akar mindig be indulni. Ha netán be indul, akkor 105KHz-en megy, de csúnya a jelalak.
Majd hétvégén ráérek szórakozni vele. Azt szeretném tőled kérdezni, hogy a te tápodban 10nF, vagy 15nF-os kondikat használtál? A rajzon 10 van, de az 58.6KHz az 15nF-osra utal. Ja, és milyen típusú fetet használsz? Lehet nálam az a baj, hogy egy kis fet van rá téve. IRF730 Annak meg kicsi a kapacitása. Az én kicsi trafóm induktivitása 388uH
Még egy dolog eszembe jutott.
Te mekkora értékű bemeneti fojtót tettél bele? Nekem van egy 2X6.8mH-s 1.2A-es. Az jó lenne bele? |
Bejelentkezés
Hirdetés |




.









