Fórum témák
» Több friss téma |
Fórum » Propeller Clock
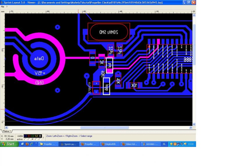
Valaki legyenszives nézze át a nyáktervemet ez az első bonyolultabb nyáktervem. 2 átkötés van rajta.
Sziasztok!
Olyan kérdésem lenne, hogy 886-os propelleren hogyan lesz magas szinten a kontroller 4-es lába, ha a nyákterven a "BAL" feliratú 10k-s ellenállás föld potenciálra húzza azt? (kép mellékelve). Lehet hogy buta kérdés, de nem éppen a "Jobb" feliratú ellenállás húzná fel valamekkora + feszültségre? Csak akkor fut le a program a kontrollerben, ha az RC3 és RC4 lábak H szinten vannak, amennyiben a rotor az óramutató járásával ellentétesen forog. Az RC4-en meg is van a pozitív feszültség, de az RC3-an nincsen a fent említett ok miatt, tehát ilyenkor mi a teendő? Ültessem át a "JOBB" felirathoz az ellenállást?
Bocsánat elnéztem!
Az RC4-en nincsen meg a pozitív feszültség...
Hát eléggé benéztem!
Elnézést kérek az értetlenkedéseim miatt, én azt hittem, hogy az RC3 és RC4 a kontroller 3 és 4 lába!!! Csak most vettem észre, hogy nem így van. Még egyszer bocsi!
Üdv
Már régen gondolkodtunk egy , a linken látha ó ,vagy hasonló elektronika megépitésén. Van nekem is 2 propeller clock-om, aminek a müködése nagyban hasonlit ezekre az elektronikákra. Persze egy bringa kerekén nem az idö kijelzése lenne a fö szempont,de pl. van ilyen video is. Szerintet ek a linken lévö terv -ha jól láttam minden ott van hozzá- megépithetö? Vagy egy egyszerübb ,pl. egy 16 ledes prop.clock -al is meg lehetne oldani? Viszont számolgattam,és fordulat igen kevés. Ha 20km/h val tekerek nyugodtan,akkor a kerék percenként kb. 160-at forog. Ezt hogy oldják meg pl? A hall szenzorhoz több mágnes kell? Ha lenne valakinek ezzel kapcsolatban ötlete,esetleg terve,azt meköszönném! www.ladyada.net/make/spokepov/download.html
Szia! Egyszerűen oldották meg egy kerékre 3-at szereltek a cuccból. Autóhoz láttam hasionlót ott viszont 6 ledsáv volt. Bővebben: Link
De érdekes, mert van amelyiken csak 1 van, és úgy is működik. Meg ha 3 van, azt hogy hozzák szinkronba?
A másik, Ezt most találtam: minipov 3 Ez pl. hogy működik? Mert ebben nincs hall szenzor.
Szia
Ha nincs érzékelő akkor a "köridőt" előre kell definiálni egy fix értékre, ez azzal jár hogy ha lassú a mozgás tömörül a betű ha gyorsítasz elnyúlik így csak bizonyos sebességhatárok között elfogadható a kijelzés. Az emberi kéz sebessége elég jól behatárolható így tud működni a dolog.
Sziasztok !
Nem jut eszembe ez a jelölés: Ez egy 10UF 35V kondi vagy dióda?
Szia Kly!
Ez a HDD drivernél van a te nyákodon! A 7805 előtt. Biztos stabilizáló, mellette van egy kis Smd kondi is . Gondolom akkor 100µF Elko a képen + a kicsi 100nf standard?
Szia
Ha a 7805 előtt van akkor szűrőkondi ,nincs jelentősége nagyon a méretnek épp olyan akadt a kezembe.
Sziasztok!
Számtalan kivitelben találtam a YouTube-on ehhez hasonló órákat.Főleg EZ vett le a lábamról a látvánnyal(3D-s forgó kocka,karika,henger,háromszög,sétáló emberke ).Nos a kérdésem az lenne,hogy milyen tervezőprogrammal csinálják az ilyenek programját(mert az biztos,hogy nem fejből programozzák) Ugyanis már láttam olyat,hogy szöveget terveznek bizonyos programmal úgyhogy biztos vagyok benne ilyesmire is van valami tervezőszoftver. Köszönöm!
szia
Akár hiszed akár nem de ezeket a programokat is emberek írják "fejből" C vagy ASM nyelven, nem kell hozzá más csak megfelelő programozási és matematikai tudás amivel kiszámolhtó a 3D-s tárgy térbeli mozgása. Nem olyan nagy dolog ez ha megérti a működését az ember,én szinte nulla tudással kezdtem propeller órával ,kb 1 éve. Fejlesztőkörnyezet PIC nél az MPLAB ,nem is kell hozzá más program ,esetleg kellhet még egy ceruza meg kockás füzet
Persze a sétáló emberkét nem programozták, az video csak kitették a kijelzőre pont úgy ahogy én a lovacskát
Bővebben: Link
Hát nem hittem volna ,hogy fejből programozták a 3D-s tárgyakat is!
![]() Ja és ilyet,hogyan lehetséges ,hogy egy videót kitesznek a kijelzőre?
itt leírtam a lényegét
Bővebben: Link
Sziasztok !
Elkészült a Kly féle óra első lépése: A HDD motor tökéletesen megy. Viszont a Wireless powerrel valami gond van. Az egyik FET forrósodik gyorsan a másik nem. Valamit nem jól kötöttem be. Segítsetek! Mellékelem a fényképeket. Üdv: Ati
szia
esetleg tegyél be soros induktivitást a betápra, volt akineknéha nem indult el stabilan az oszcilláció. vagy emeld a kapacitását a rezgőkörkondinak #909484 hszt olvasd el jól haladsz
Most 2 10nF 2000 V kondi van rajta. Mennyi kellene az induktivitásra 33uH és csak simán be kell kötni a + ba? Egyébként bekötöttem a vevő oldalra egy shottckyt kondikkal 680 µF elko 100nF sima, és 5,7 V körüli értéket mértem!
mértél áramfelvételt? 5,7V kevés.
Én a kondit tapasztalati úton állítottam be. Tettem a szekunderre egy 12V szofita égőt és addig variáltam amíg a legjobb volt a fényerő. Kb 10-10 menet a primmer és a szekunder
0,5-ös huzalból tekertem 12-12 menetet!
Egyébként a betápnál, az SMD kondi 100nF-os? De gondolom csak szűrő.
mekkora átmérőre tekerted?képről kicsit nagynak tűnik
Először axiális induktivitást tettem 1A-est, akkor nem melegedett a FET és 4,7V jött át rajta. Most 5A a toroid, igy már forrósodik rendesen
|
Bejelentkezés
Hirdetés |







).


