Fórum témák
» Több friss téma |
és esetleg ha valami ötleted van az áramforrással kapcsolatban akkor nyugodtan megoszthatod velem
fontos az hogy elem legyen!
Az index színe sárga!
Sárga LED 2,1-2,5 V, ebből 2-őt már sorba köthetsz 6V tápfeszültségnél. Nagy fényerejű ledeket válassz, s ha lehet 15-20 fokban szórják a fényüket. S ha nem jön össze, vannak kész megoldások is olcsón, valami hasonlóra gondolok.
nagyon szépen köszönöm az eddigi tanácsaidat, még annyi kérdésem lenn, ha egy eletros boltban egy "átlagos" fehér 5 mm-es led 60 forint, akkor mennyi lehet az az 555-s időzítő sacc-per kb? És még annyi, hogy az ellenállás számlálónál ott a "leden átfolyó áram" rublikába oda az elem feszültségét írjam? én arra gondoltam, hogy 2 db laposelemet raknék össze és az úgy 9V ami már elég lesz 4 ledhez is, ha jól számolom...
Árak: fórum jobb oldalt fent link: hestore.hu
Ott árakat műszaki infót megtalálsz, s ha kedved van rendelhetsz is. A fórumon a banner alatt pedig van egy link: Lexikon. Kérlek használd, s próbálj meg minél többet olvasni -szakirodalmat-, mielőtt egy komolyabb projektbe belekezdesz. Wikipédiát is ajánlott böngészni olykor. A kérdésedre a válasz: Tápfeszültség: 9V LED nyitófeszültsége (katalógus szerinti érték, én a középértékkel szoktam számolni) : sárgánál kb 2,3V (1,6-2,6 között) Ledek száma: 2-3 db fér be a 9V-ba Leden átfolyó áram: (a katalógus szerinti értéknéknél ne legyen nagyobb!) 20 mA Elem: én valamilyen tölthető elemet, akkumulátort használnék. Hogy siker is érjen, ne érjen csalódás, hogy rosszul választottál, olyan helyen vásárolj, ahol a ledeket meg tudod nézni működés közben.
A képletnél a led katalógus által megadott nyitófeszültségét kell beírni.Ha ismeretlen akkor marad az 1,7-2,3V (fehér/kék ledeknél esetleg a 3,5V). Ilyenkor kiszámolod 1,7V -tal,mint legrosszabb eset,így nem megy tönkre semmi ,max haloványabban világít.
Na akkor! Mégegyszer köszönöm mindenkitől a sok fáradozást! Majd ha kész lesz csinálok egy vidit róla.
köszi szépen
![]() nekem működik..
Helló!
Valaki tudna nekem adni olyan kapcsolási rajzot amelyikben van egy fotoellenállás.Éjszakára gondoltam horgászathoz.
Van egy villogó -> Bővebben: Link A leírást elolvastam de megkérdezem.Hogyha a potmétert és a fotoellenállást lecserélem akkor villogni fog?
Bocs,hogy bele vau ez nem "villogó" csak egy fotó kapcsoló . Ami egy LEDet működtet. A kérdésedre a válasz nem. Az előző kapcsolás miért nem jó?
Helló!
Az lenne a kérdésem hogy két db kétledes villogót hogy lehet úgy hídba kötni hogy egymás után villogjanak a ledek?
Érdekes ötlet.Először rajz kellene róluk ,már csak a kíváncsiság miatt ,hátha mégis ,de szerintem sehogy.
Esetleg ha építesz belőlük hármat,Egynek kiveszed a ledjeit ,meg a ledhez tartozó ellenállásokat ,ezek helyére bekötöd a maradék két villogót (a villogó - táp a tranzisztorok kollektorára)
Ezutánl már csak az időket meg a sorrendet kell összehangolni.A közösön dupla időt kell beállítani, mint a ledek helyén lévőkön.) Jobban jársz valami CD 4017 futófénnyel (knigt rider) (Régen még nem volt csak bontott tranzisztorom így építettem egy "dallamgenerátort",nem mondom elég szenvedéses ,de érdekes volt)
Én is a 4017-esen gondolkodtam
Szerk: és akkor már 6 ledet is akár
sziasztok. Topi két ledes villogóját megépítettem(ami az alapkapcsolásokban van)csak bc182 hejett 2sc 945 ös tranyóval nem nyákra csináltam és 50 hejett 15 ohm os ellenállással.csak az egyik led világít és az folyamatosan. miért nem működik?
Topi kapcsolásában nem látok 50Ohm-os ellenállást. A 2SC945 lábkiosztása eltér a BC182-étől, a helyettesítésnél ezt vedd figyelembe!
bocsánat elírtam az 150 ohm os.és figyelembe vettem a lábkiosztást ,miután nemsikerült kipróbáltam az össszes variációt is .
Amikor én is megépítettem a kapcsolást, először próbapanelen próbáltam (Tudom, ezért nem érdemes venni egyet, de ha később is foglalkozol ilyenekkel, akkor igen), és működött frankón (Így a tranzisztorok miatt nincs hibás működés). Amikor nyákra forrasztottam, villogott, de a villogás csak nagyon picit látszott.
Kicseréltem a tranyókat (elég könnyű megsütni, 1-2 mp és halál...) és működött. Nem egy nagy összeg, próbáld kicserélni Te is!
Azt nem kellett volna.. De mérd ki őket tranzisztorvizsgálóval, aztán kiderül. Ne próbálgass más lábkiosztást, a C945-nek típusjelzéssel magad felé fordítva, lábakkal lefelé ECB a lábkiosztása, csak aszerint rakd be!
Próbáld meg más lábkiosztással vagy másik tranzisztorral.
Sziasztok!
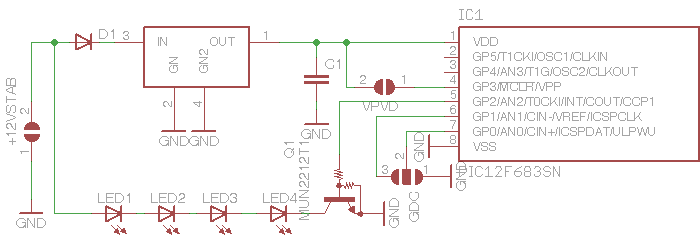
Csak a segítségeteket szeretném kérni 1 PIC-es PWM 4 LED-es villogó kapcsivázlatának lektorálásához. 12V-1A stab tápról lesznek meghajtva, a 4 LED Lomexes nagy fényerejű fehér lenne, és a 12F683 GP2 kimenetéről PWM jellel szeretném mindet egyszerre működtetni. Amire nem merek rábólintani, az a 4 LED és a MMUN2212 digi tranyó bekötése. Jó így? Ha nem, hogyan csináljam? fejesg
Nem így kellett volna a képet beszúrni!
A LED-ek típusa HB5-439-YWF_C, IF=20 mA, VF =3,3V.
Ezek szerint kell még 1 47Ohmos ellenállás is sorba?
Ha a ledek 3,5V osak akkor nem, ha kisebb feszültségűek akkor talán. Esetleg típusszám?
Köszi! Berakok 1 ellenállást, aztán legfeljebb kicserélem, ha nagy.
fejesg |
Bejelentkezés
Hirdetés |




fontos az hogy elem legyen!








