Fórum témák

» Több friss téma
Fórum » TDA7294 végerősítő
 
Témaindító: Dióda, idő: Ápr 17, 2006
Lapozás: OK   292 / 611
(#) Alkotó válasza Cumo hozzászólására (») Szept 11, 2011 1 /
 
Sokszor leírtam már én is, hogy 1,41-es szorzó egy butaság. Csak annyiban igaz, hogy a szinuszhullám csúcsértéke az gyök2 szerese az effektív értéknek. De semmit több.
A valós rendszer ehhez képest eltérő, mert a diódákon esik mondjuk 0,7V. Tehát ennyivel már biztosan kevesebb a kimeneti DC. Aztán még ettől is fontosabb hatás a puffer maga, hiszen a terhelés hatására változik a "kitöltési mérték", tehát esik a feszültség. Végül a terhelésre nem csak a pufferelési mérték változik, hanem a szekunder feszültség is esni fog.
Mindebből az következik, hogy a számított elméleti 1,41 szeres szorzóval kapott eredménytől kisebb lesz a valós feszültséged. Általában 1,3-1,35 körüli szorzóval szokás számolni, ami sokkal jobban közelíti a valóságot.
(#) bankimajki válasza Alkotó hozzászólására (») Szept 11, 2011 /
 
Szia, mivelegyenirányításra javarészt graetz hidat alkalmaznak, ezért nyugodtan lehet számolni 1,2-1,5V feszültségeséssel. Mivel abban egyszerre 2 dióda is nyitva van, ami 2X-es szorzó. [OFF]
(#) bankimajki válasza Cumo hozzászólására (») Szept 11, 2011 /
 
Ha középmegcsapolásos felépítéssel csinálod, akkor íme a számítás: 2*18.9=37.8V
Ebből vonj le min. 1,3V-os a diódáknak. 36.5V Ezt puffereled. (*1.41) 51V És ha ez egy jól méretezett táp, akkor számolj úgy, hogy ebben van 10% tartalék. Vagyis számolj úgy hogy 46V-od van össz. Vagyis +-23V. (De az a 10% tartalék akár 20%-os is lehet. (Függ a trafó belső ellenállásától és a puffer mennyiségtől, ill. a méretezésnél figyelembe kell venni a hálózati ingadozást, ill. az erősítő max. fesz.-ét is, mert az nem oké hogy ha leveszed a hangerőt, meg még a 230V sem túl stabil és az üresjárati fesz, átlépi az erősítő max feszültségét, mert azt nem szokta szeretni.) (Tehát így nem lehet méretezni, hogy megszorzok valamit egy számmal.) De lehet hogy ezt csevejt itt le kellene zárni.
Üdv.: Miki
(#) reloop válasza bankimajki hozzászólására (») Szept 11, 2011 /
 
Előre is elnézést kérek, de az elvvel nem értek egyet.
A dióda nyitó irányú feszültségét a váltó fesz. csúcsértékéből vonnám le, nem az effektívből.
Először x1,41, majd - U nyitó.
(#) Alkotó válasza (Felhasználó 13571) hozzászólására (») Szept 11, 2011 /
 
Ne már!!
Képes vagy még az egyszerű összefüggések félre magyarázásából is "sarat" csinálni, amivel aztán még dobálózol is.
A helyes összefüggés: (váltó x 1,35) - diódafesz
És azért nem gyök2, mert a trafónak igenis van belső ellenállása, és igenis csökken a puffer "kitöltési képessége" ha terheled. És még ha nem is örülünk neki, akkor is csökken a szekunder feszültség is, ha terheljük.
Egyben viszont igazad van, az erősítőket valóban nem nagyon érdekli néhány voltos eltérés. Én általában mindig a névleges érték fölé méretezek kb 10%-al.
(#) Alkotó válasza reloop hozzászólására (») Szept 11, 2011 /
 
Így van.
(#) bankimajki válasza reloop hozzászólására (») Szept 11, 2011 /
 
Szia, én is tévedhetek, de nekem a logikám azt mondja, hogy a dióda a trafó és a kondi között van, vagyis még a trafóból kijövő szinuszjel amplitúdóját csökkenti "0,6V"-tal.
De ha te ezt nem így gondolod, akkor szívesen mutatok neked egy mérést. (Csak ez itt már tényleg nagyon OFF, tehát ha kíváncsi vagy a mérésekre, akkor át kell mennünk egy tápos totyikba.)
Üdv.: Miki
(#) Alkotó válasza (Felhasználó 13571) hozzászólására (») Szept 11, 2011 /
 
Úgy legyen. Ámen.
(#) Keresztes Vitéz hozzászólása Szept 11, 2011 /
 
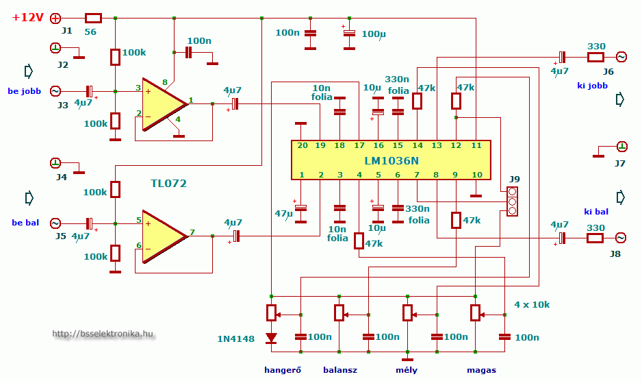
Hello! Valaki meg tudja mondani nekem, hogy híd kapcsolásban mekkora lehet a maximális bemenő jel? És esetleg javaslat előerősítőnek, mert a Pedro féle szintemelővel az a tapasztalatom, hogy túlvezérli, viszont LM1036+TL072 kevés neki.
(#) reloop válasza Keresztes Vitéz hozzászólására (») Szept 11, 2011 / 1
 
Akár melyiket választod, a művelet erősítő erősítésébe be tudsz avatkozni. Melyiket szeretnéd használni?
(#) Keresztes Vitéz válasza reloop hozzászólására (») Szept 11, 2011 /
 
Az LM1036-al már készítettem egy erősítőt, azzal szép hangja van, viszont amit említettem másik előerősítő, azzal az alapzaj is sok. Azt szeretném elérni, hogy a végfokból ki tudjam hozni amit tud. Az LM1036 azért tetszik, mert van benne minden ami kell, hangszínszabályzó, jobb-bal vezérlés meg a többi, csak nem hajtja meg rendesen a végfokot.
(#) TheShaft hozzászólása Szept 11, 2011 /
 
Sziasztok!
Mi a véleményetek a mellékletben szereplő nyáktervről?
A kapcsolás nem a saját szerzeményem, hanem az AVT-Corporation nevű lengyel cégé. Forrás mellékelve.
A nyák mérete 30mm*100mm (lyukgalvános kivitel lenne).
(#) reloop válasza Keresztes Vitéz hozzászólására (») Szept 11, 2011 /
 
Ezzel szokták kiegészíteni: Bővebben: Link
Adj egy linket az előerősítődhöz.
(#) reloop válasza TheShaft hozzászólására (») Szept 11, 2011 /
 
A kiegészítő stby-mute vezérlés korrekt. Kicsit szűkszavú a leírás az E, F bekötését illetően (vagy csak elkerülte a figyelmemet).
Ha kísérletező kedv vezet, építsd meg.
(#) Levi Jr. válasza reloop hozzászólására (») Szept 11, 2011 /
 
oki, de ez milyen előerősítő IC? mert az nem szerepel rajt'. TDA 1524?
(#) reloop válasza Levi Jr. hozzászólására (») Szept 11, 2011 /
 
LM1036. A kérdésben szerepelt.
(#) Keresztes Vitéz válasza reloop hozzászólására (») Szept 11, 2011 /
 
Hello! Az Ne5532-nek és a TL072-nek ugyanaz a lábkiosztása, úgyhogy majd kipróbálom azzal is. Az előbb kicseréltem az előfokban a ua741-et Ne5534-re de sajnos nem lett tőle jobb. Ami mutattál az miben más?
(#) reloop válasza Keresztes Vitéz hozzászólására (») Szept 11, 2011 / 1
 
A Pedro féle szintemelőn a 100k potit állítsd 20k értékre. Megszűnik a zaj és a torzítás. Ezt bekötheted az LM1036 elé.
(#) reloop válasza Keresztes Vitéz hozzászólására (») Szept 11, 2011 / 1
 
A hangsz1 képen a TL072 csak 1-szeresen erősít, ez sajnos kevés lehet.
(#) Keresztes Vitéz válasza reloop hozzászólására (») Szept 11, 2011 /
 
Értem, és akkor az LM1036 elé kell még egy műveleti erősítő, vagy felesleges? Próbáltam már így, csak akkor az LM1036 után kötöttem a szintemelőt, de csak egy nagy morgás lett az eredménye. Jövő hétvégén meg is csinálom így, hét közben kollégiumban vagyok... Köszönöm a segítséget!
(#) reloop válasza Keresztes Vitéz hozzászólására (») Szept 11, 2011 /
 
Szívesen.
A szintemelő után kösd az LM1036-ot. A szintemelőnek 2-3 szoros erősítést érdemes állítani, csak annyit ami a teljes kivezérléshez feltétlen szükséges. A többleterősítésből csak zaj és torzítás termelődik.
A TDA-híd 6-700mV-tal kihajtható.
Ezt építetted meg a TL072-vel együtt?
(#) Keresztes Vitéz válasza reloop hozzászólására (») Szept 11, 2011 /
 
Na akkor érthető is a torzítás, mert én ezzel a szintemlővel 850mV körül mértem. De most már ez is meg lesz oldva, hála a segítségednek.
(#) Cumo válasza bankimajki hozzászólására (») Szept 11, 2011 /
 
Na jó látom itt sok a matematikus!
Akkor most adok egy példát amin épp ebben a pillanatban töröm a fejem hogy hogyan is oldjam meg.
Tehát ime a képek az erösitőröl amit jelenleg épitek.
Nem spóroltam a hütöbordával sem a kondikkal..ez igy szokásom..
Tehát előbbi témában feszigettük hogy nem elegendő a +-26 volt,jó hát értek én a szép szóbol ugy hogy bele sem teszem..Pedig nagyon kellett volna egy külön trafó ezen kivül ami benne van,mert akartam + egy Woofer csatornát csinálni.De hát a jelenleg nem tudok megfelelő trafót varázsolni..
Felmerült az a gondolat hogy mi volna ha + a woofer csatornát is rákötném erre a gyönyörü trafóra,vajon birná e
Mivel a kiszámitáshoz gőzöm sincs hát rátok bizom.
Ime a trafó adatai:

Magassága 84 szélessége 70, vastagsága 35 mm.
1mm-s dróttal tekerve AC kimenetben.
Kimeneti feszültség AC 2x27.2v
Kimért eredmény DC feszültségben,nyugalmi álapotban:
+-34.1 volt.
Full kakaón döngetve maximum ingadozása 33.2-ig esik a fesz.
Tehát mi legyen,merjek még egy TDA-t +még rákapcsolni,vagy nézzek másik trafó után
(#) blackdog válasza Cumo hozzászólására (») Szept 11, 2011 /
 
Nekem egy 2x28VAC 350 VA toroid trafóm van ami +-38,5 VDC-t ad nekem. Ezt teljes terhelésen 37VDC-re esik. Ekkor van 70W teljesítményem.
És erről készülök hajtani 2db TDA7294-et.
(#) reloop válasza Cumo hozzászólására (») Szept 11, 2011 /
 
Szia! A trafót 150-200VA-esnek becsülöm. Ez pont jó a két csatornához. Ha 8 ohm -os hangfalaid vannak még egy csatornát megkockáztathatsz. A woofer mellett a másik két csatorna kis valószínűséggel fog csúcson járni.
A 2x18,9VAC trafóról egy hidat lehetne szépen hajtani. 8 ohm -on megcsinálná a maga 140W-ját.
(#) Cumo válasza reloop hozzászólására (») Szept 12, 2011 /
 
Egy hidat? +-25 voltról?Mivan?
Van még valami amiről nem tudok?
A hidas TDA-nak is anyi táp kell mint ha csak egyet alkalmaznék.. Miért érné az be kevesebbel
(#) reloop válasza Cumo hozzászólására (») Szept 12, 2011 /
 
Semmilyen szabály nem írja elő, hogy a maximumot kell kifacsarni az IC-ből. Az adatlapon láthatod, hogy milyen széles tartományban lehet a tápot megválasztani.
(#) Cumo válasza Keresztes Vitéz hozzászólására (») Szept 12, 2011 /
 
Csak nézek micsoda elöerősitőket alkalmaztok..
Ezen a téren én csak is egy ilyen IC-ismerek,és alkalmazok BA 3121.
Ott kezdődik a minőség ahol a THD 0,002%
Érdemes szerintem ezt figyelembe venni!
(#) reloop válasza Cumo hozzászólására (») Szept 12, 2011 /
 
Szia! Átolvastam a BA3121 adatlapját. Nekem olyan mintha az autó karosszériáján létrejövő feszültségeséseket szűrné a fej egység és a végerősítő között. Jelerősítést nemigen végez.
(#) Bassmester válasza Cumo hozzászólására (») Szept 12, 2011 /
 
Sikerült megint jó nagy butaságot írnod
Ha neked az alacsony THD jelenti a minőséget, akkor nézegesd meg pl. az OPA 2134 adatlapját (és ez még nem is a legjobb)
Nem ezen múlik hogy jól szól e vagy sem.
A TDA 7294 elé szerintem NJM 2068D, NJM 2043DD, 5532 (PHI), OPA 2134 ícékből érdemes buffert csinálni.
Következő: »»   292 / 611
Bejelentkezés

Belépés

Hirdetés
XDT.hu
Az oldalon sütiket használunk a helyes működéshez. Bővebb információt az adatvédelmi szabályzatban olvashatsz. Megértettem