Fórum témák
» Több friss téma |
Mielőtt kérdezel, a következő két dolgot ellenőrizd!
I. A helyes tápfeszültségek megléte.
II. A kimeneten van-e egyenfeszültség.
Élesztés.
Hi Mesterek!
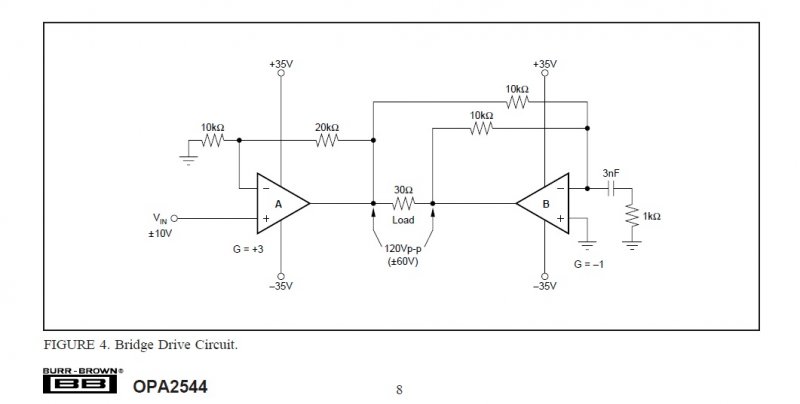
Csinálni akarok subládába egy véget mert a gyári megadta magát. Itthon találtam OPA2544T a pdf-jén van hidas kapcsolási rajz viszont meghajtásnak +-10V írt, Gondolom hogy így kellene neki egy elő-fok. Esetleg tud valaki ajánlani valamit, vagy pedig én értelmeztem félre a pdf-et. Segítséget előre is köszönöm.
Igen te értetted félre!
"WIDE POWER SUPPLY RANGE: +/-10V to +/-35V" => SZÉLES FESZÜLTSÉG TARTOMÁNY: +/-10V-tól +/-35V-ig A többi szerintem magáért beszél... De ne hidalgas, használj TDA7294-et, annak effektív kimenő teljesítménye 70W. Nem adsz neki akkora tápfeszt, vagy kivezérlést (még jobb, mert az sose baj, ha van tápfesz tartalék!) és nem kell hidalgatnod. Elég egyszerű kapcsolás is, és aránylag jó hangja van. Minthogy fetes végű, mélynek meg kifejezetten alkalmas!
Minthogy fetes végű, mélynek meg kifejezetten alkalmas!
Na ne találd már ki. A fetesek éppen nem alkalmasak mélyhez. ![]()
Nem én találtam ki, olyan valaki mondta még évekkel ezelőtt, ki meglehetősen ért hozzá... Tehát ő kitalálta... :yes: De akkor homályosítsál fel légysziles, hogy miért nem alkalmas? Még egyszer nem követhessem el ezt a blődséget!
![]() ![]() Amúgy nekem volt ilyen IC-m, és hát.... Túl méretezett dobozban. alu kónuszos hangszóró, komám, olyan mélyet nyomot, le sem hinnéd! Pedig mondom, majd' kétszerese volt a doboz az optimálisnak... Tudod nem minden a fizika. Ugyan ez a hülye ember, aki az előző kijelentést tette a fet és mély kapcsolatáról, mondott még egy olyan vad baromságot is, hogy egy erősítőt lehet jóra mérni, és jóra építeni... Nos kompenzálok, hogy agressiv kolléga lelki világa megbékéljen! Az összes hangképző berendezés milyensége meglehetősen szubjektív ugye bár! Nos akkor úgy mondom, hogy én használtam TDA7294-et, sőt, először más körülmények között hallottam szólni, és épp a mélye miatt tetszett meg, és építettem vele... Szóval az én fülem szerint a TDA7294 jó subnak. Na ne találd már ki. A fetesek éppen nem alkalmasak mélyhez. -Csak nehogy ezis olyan válasz legyen, mint a TDA7386 nem gyárilag hidalt...
Hi
Megnéztem az adatlapját és klasszikusokkal jobb az a TDA, védelem teljesítmény stb, köszi.csak ez nincs itthon, majd vezsek Azért írtam a +-10V mert ennyi van írva a nem invertáló bemenetéhez a OPA-nál amikor hidalva van, de akár már mindegy is lehet. A TDA-át fogom össze rakni. Köszönöm még egyszer!
Sziasztok
Találtam itthon egy kis dobozt, amit ki akarok bélelni egy kis erősítővel ![]()
OK, sorry! Csak a kedves kolléga is kissé kirohant a témával kapcsolatban, de indokolni meg nem indokolta. És én azért hőbörögtem, mert mki nap is leszólt valaki, hasonló modalitásban, és csak igazam volt.
Elsőnek jó volna ha a dobozról raknál fel képet. Másodsorban már sokat vesztettél hűtés szempontból, ha mindent be akarsz dobozolni! Már is nagyobb borda kell, vagy erőltettet hűtés, avagy ventilátor.
Kettő, mi az hogy nem melegszik annyira? Ez nem úgy megy, hogy veszek egy 10dkg lisztet, 15 dkg cukrot... Ez függ attól, hogy milyen kivezérlési tartományban üzemelteted. A, AB, B, C osztály. Ez mind befolyásolja az áram fogyasztást, tehát melegedést! Másrészről függ, a kivezérléstől. Mekkora hangerőn hajtod. És még hogy milyen bonyolultságút akarsz? Elvileg a canopus nem fűt nagyon, az kb 30W. De van sok féle kapcsolás, nézz szét akár a topikban, akár a neten. :google:
Szia.
Feltételezettem, hogy zenehallgatásra lenne építve.(minőség nem utolsó szempont) A leírtakból kiindulva, AB -osztályút ajánlanék, mert annak a tulajdonságai megfeleltethetőek a számodra :yes: Ez egy pofon egyszerű kis bipoláris végfok. Az anyagköltsége 2,000Ft körüli (mono panelenként), és még jó hangú is ![]()
Igen zenehallgatásra tervezem
![]()
Sajnos fényképet nem tudok feltenni róla de leírom a méreteit:
14cm hosszú 9cm széles 3,5cm magas Fémből van
Én úgy tesztelem le a zenét hogy füles egyik oldala az az erősítőre a másik meg a jelforrásra. ha ugyanazt hallod legapróbb hangig akkor nyertél.
Ez is megoldás és érdekes.
Az igaz, hogy a hang mindenki számára szubjektív, de én hallottam fetes erősítőt és egyszerűen nem volt jó a mély. Hangosításban is nagyon gyakori álláspont, hogy a fetes erősítők nagyon jók a topládákhoz, viszont a mélyekhez, csak tranzisztoros dukál.
Lehet, hogy neked tetszett a 7294, de az sem kizárt, hogy csak azért tetszett, mert nem hallottad még, hogy milyen amikor tényleg jó a mély. Anno egy szubfilterben cserélgettem a műveleti erősítőket, és az 5532 után a TL072 szinte semmi sem volt, pedig minden más ugyanaz volt, csak az IC-t cseréltem ki a foglalatban.
Akkor mi lett volna egy njm2068D-vel, vagy egy Opa-val
![]() Mellesleg én sem szeretem a fetet, a karcos , éles, csiszolós magasai mindig a fémes, nyers hangzást juttatják a fülembe.. Kd-től hallottam ugyan jó fetesset, de a Pa célra készült végfokok egyvelege az totálisan csak Pa-szabvány hangzáskereteibe fér bele. A mélyeket azért egy fet is letudja adni, csak ahhoz kell egy nagyon joll méretezett driver rész rendes buffer fokozattal, és jó minőségű (nem irf, irfz, meg irfp) hanem Toshiba 2sj/2sk xxxx tranyó. (ez csak saját tapasztalatokról szolt)
Sajnos abba a dobozba én úgy vélem , egyszerűen nem lehet rendesen belezsúfolni egy komplex végfokot.. :no:
Maximum egy Ic-set tudnék bent elképzelni (helykihasználás szempontjából, valamint stereo erősítőről révén szó), amit egy külső táplálás pl (laptop) adapter üzemeltet ![]() 18V -al már 10-12W kinyerhető, és nem is túl rossz hangminőséggel. ![]()
Hogy te miket le nem írsz.
![]()
Küldenél linket erről a PA szabványról?
![]()
A FET-es kimeneti fokozatnak nem sok koze van ahhoz, hogy milyen lesz a melyatvitele egy erositonek. Sokkal inkabb a megfelelo tervezes/topologia az ami meghatarozo.
Mellesleg emersys-el sem ertek egyet, hogy a karcos, eles jelzoket a FET-eknek tulajdonitja. Nalam 3 fele FET-es kimeneti bufferrel rendelkezo erosito is van jelenleg de egyiknek sem jellemeznem ugy a hangjat, hogy karcos, eles a magasa vagy epp keves a melye! Foleg az utobbi idoben keszult aramvisszacsatolt vegfok hangjara nem jellemzo a mélyszegénység!
Több mint érdekes megoldás, még -még az erősítő kimenetére csatlakoztatott fejhallgató talán elmegy de jelforrásra , mmm milyen illesztéssel ?
Azért azt nem ártana leszögezni egy hangerősítő megítélésekor, hogy a hangsugárzó annyira minimum beleszól a kapott hangképbe, mint maga az erősítő.
Ráadásul minden hangsugárzó máshogy illeszkedik, ugyanazon végfokhoz. Én már hallottam szupernek kikiáltott bipoláris véget sz@rul szólni márkás hangsugárzón, amin a szidott kapcsoló FET-es jobban szólt. És más dobozon meg megfordul a helyzet. Egy erősítőnek szép egyenes a frekiátvitele terhelő ellenálláson. De ha egy hangsugárzó komplexum fityeg a végén szép kis emelések völgyek vannak benne, ami miatt az erősítőt ítélik meg, és nem a két készülékegyüttest.
Nyertél egy tuti monó cuccot.
Ne vedd már komolyra Laci!. Hisz már az egyforma illesztettséggel is gond lenne.
A mélyátvitele jó marad, mérhető különbség sem volt amikor a műveleti erősítőket cserélgettem, de mégsem szólt olyan szép mélyeket a fetes cucc. Nagyon sok dolog van ami befolyásolja valaminek a hangját még akkor is, ha csak a mély szól róla.
Szóval a fet az furán szól. ![]()
A DIN45500-6 (végerősítők) nincs benne. A gugli nem ontja az információt. Az eddigi legjobb ajánlat 50USD
![]()
Ez teljességgel így van! És még mennyire bele szól a lehallgató tér! Berendezések, szoba mérete...
Erre van egy saját kis történetem: -Épp az általam most emlegetett Genius szettel voltam úgy, hogy egy multiban hallottam szólni. Vagy is dübörögni. Először foggalmam nem volt mi szól és honnan, csak hogy egy eszméletlen gyönyörű dinamikus mély árad valahonnan. Rá nem sokra megvettem, haza hoztam, és most kiberhelve vár, a reneszánszára... Itthon annyira nem tudta kiadni azt amit ott a hatalmas csarnokban, hogy el sem hittem! Miután szétrámoltam, megfordítottam a mély hangszórót, és kapott egy MDF (nem demokrata fórum ![]() Nagyon sokáig egy Beco tv saját audió végfokja hajtotta, ami kb egy TDA6250 szerűrég, csak nagyobb teljesítménnyel, és tranyók nélkül. Remekül szólt! Szóval elég lutri ez az erősítő és hangfal dolog.
Elég gáz, hogy egy 38éves hájfáj ajánlásért még gempát kell szurkolni. Ez már nőben is MILF.
Szerintem ne tökölj annyit a dolognak, próbáld meg Bővebben: ezt.
TDA7250 Ez IC-s is és tanyós is. A tranyókat akár rakhatod a doboz hátfalára is, vezetékelve. Bár lehet lesznek e megoldás ellen is ellen vetések, hogy zavar forrás lehet a vezetéklelés. És veszek hozzá olyan bordát, ami hátlapra szerelhető, vagy hajlítasz egy jó vastag alu L idomot és arra rakod. ![]()
(Elképzeltem hányat adtak el a héten.
![]() |
Bejelentkezés
Hirdetés |