Fórum témák
» Több friss téma |
Mielőtt kérdezel, a következő két dolgot ellenőrizd!
I. A helyes tápfeszültségek megléte.
II. A kimeneten van-e egyenfeszültség.
Élesztés.
Hátrány a sérülékenység, és az árnyékolás. Előny a design.
Szép-Szép...
![]() Részemről csak ideiglenes megoldás lenne. Van egy régi Videoton erősítő dobozom és majd abba tenném, de ha tovább pepecselek akkor a 15 kredit sem lesz meg és akkor végem. Azon gondolkodtam, hogy ideiglenesen vágok akkora falapot mint amit a végleges doboz mérete. Arra összerakom egy műanyal előlappal és fémlemez hátlappal. Oldala, teteje egyenlőre nem lesz. Aztán majd bánatomban februárban megfabrikálom a végleges dobozt. Ez a fa doboz is időigényes lenne, ha mindenre precízen figyelek.
Készítettem egy ismerősömnek LM1875 ic-vel egy sztereó végfokot, ezt szeretném megosztani veletek. A fém egy hűtőgép oldalából lett kivágva, a fa anyag meg szarufa, a teteje kicsúsztatható perforált lemez.
Köszi! Tényleg kis tenyeres.
Ez a kondi lefogatás nagyon jó. Én is így fogom csinálni az erősítőmben. (Erre eddig nem volt ötletem.)
Sziasztok!
Az lenne a kérdésem, hogy van egy creative 2.1-es hangfalszettem számítógéphez, és nemigen bírja hangerőt! Kivettem az erősítő részét és kiderült, hogy ha le van halkítva, akkor 14,5 voltot mérek a betáp oldalon, de ha felhangosítom leesik a fesz 10 voltig! Utána már ha hangosítom, akkor torzít nagyon! Ha kiváltom a tápot, hogy pl a számítógép tápjáról hozok ki 12 voltot, akkor jobban és szebben fog szólni? Mert akkor sztm átalakítom, mert ez a fesz ingadozás nem egészséges az biztos! Kb egy 4x4x3 centis trafó van benne! üdv PIXI
Na, mivel találtam egy 12V 4,5A-es tápot így gyorsba ki is próbáltam a hangfalszettet!
Hát, ég és föld a gyári táppal és ezzel a kapcsüzemű táppal! Több mint 2x akkora hangerőre képes torzítás nélkül! Azt hiszem szerzek egy 12V 3-4A-es tápot és azt építem bele a trafó helyére, de addig meg simán bekötöm a számítógép 12 voltjára! Nem tudom miért kell ilyen szinten kispórolni a tápot?! Ráadásul ez egy 8-9000Ft-os hangfal szett, nem is a legolcsóbbak közül való! A két kis hangfal is kapott csillapító "vattát" és máris sokkal szebb hangjuk lett! Néha nem árt a gyári cuccokra is ránézni, hátha lehet jobb. . . üdv PIXI Idézet: Ha egy hangfalon spórolnak 100Ft-ot, akkor 10000 darabon spóroltak 1 millát. És mi van, ha 500 Ft-ot spóroltak egy darabon? Nem kell válaszolni.„Nem tudom miért kell ilyen szinten kispórolni a tápot?!” Az a 8-9 ezres cucc meg gagyi kategória. Ne várjon az ember többet tőle. Bocs hogy leminősítem, de ha reálisan nézzük, ez az igazság.
Aki csóró, vagy nincs fémipari összeköttetése, az ilyet készít.
Szerintem, teljesen megállja a helyét. A csavaroknál kicsit vaskosabbra csináltam volna, mert így félő, hogy kiszakad. Előnye még, hogy könnyebb mint a fém, olyan helyen is alkalmazható, ahol a szigetelés is fontos.
Körtefa, és 4 cm hosszban fogja a facsavar menetes része.
Hidd el elég erős. :yes: A milliomos erölködőbe aluból van ilyen kondi lefogatás.
Sziasztok!
Kérdésem a következő lenne, jelenleg birtokomban áll egy elég jó kis Quad erősítő, illetve végfok, valaki tudna benne segíteni hol lenne érdemes, gombokat, potikat vásárolnom? Továbbá abban hogy hogyan tudnám távírányításúvá tenni? Előre is köszi!
Beszerzés a "Vásárlás, hol kapható" topikban, távirányításról azt hiszem cikk is van itt, de topikja van.
Sziasztok, hogyan tudom kiszámolni egy erősítő teljesítményét? Tehát megadom hogy hány voltal küldöm meg, és hogy menyit fog leadni stb...?
Üdv:Mindenkinek.Két kérdésem lenne hozzátok mégpedig,az hogy az APT100 használható-e hidalva? természetesen gyári táp feszről és hogy a hidas üzemmód,mehet-e 4 illetve 8 óhmról?Üdv:
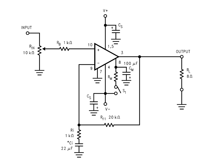
Sziasztok!
Az alábbi képen szereplő kapcsolásban a Ci-vel jelölt 22µF-s kondi elektrolit, vagy fólia? Mivel nincs jelölve polaritás, ezért gondolom, hogy fólia, de mégis honnan szerezzek 22µF-os kondit, kisebb méretben?
Szia az elektrolit.
És ha tudsz akkor szerezz be low esr-t oda. A polaritásra egyszerű rájönni.. Mivel az a visszacsatolást hidegíti le, ezért a + fele az 1K fele néz.
Én is így tudtam, csak csodálkoztam, hogy nincs jelölve polaritás. De mostmár világos, köszi
Nincs mit.
De most nézem "köbfelügyelőnk" már megelőzött
Sziasztok.
Azt Szeretném kérdezni,hogy Stereo erősítő építésénél hogyan kellene nekem a puffer kondikat bekötnöm hogy normálisan üzemeljenek. Van hozzá egyenirányítva 2 ágon 34v om. Választ előre is köszönöm.
Sziasztok!
Olyan kérdésem lenne, van egy Kiso stereo power mixer keverőerősítőm, és mind két oldalnál világit a protect-led. Szólni szól nagyhangerőn is, nem old le.Hangfalakkal és hangfalak nélkül is világít a led rajta.Mi lehet a hiba oka??
Köszönöm Szépen.
Nagy segítség volt.
Sziasztok.
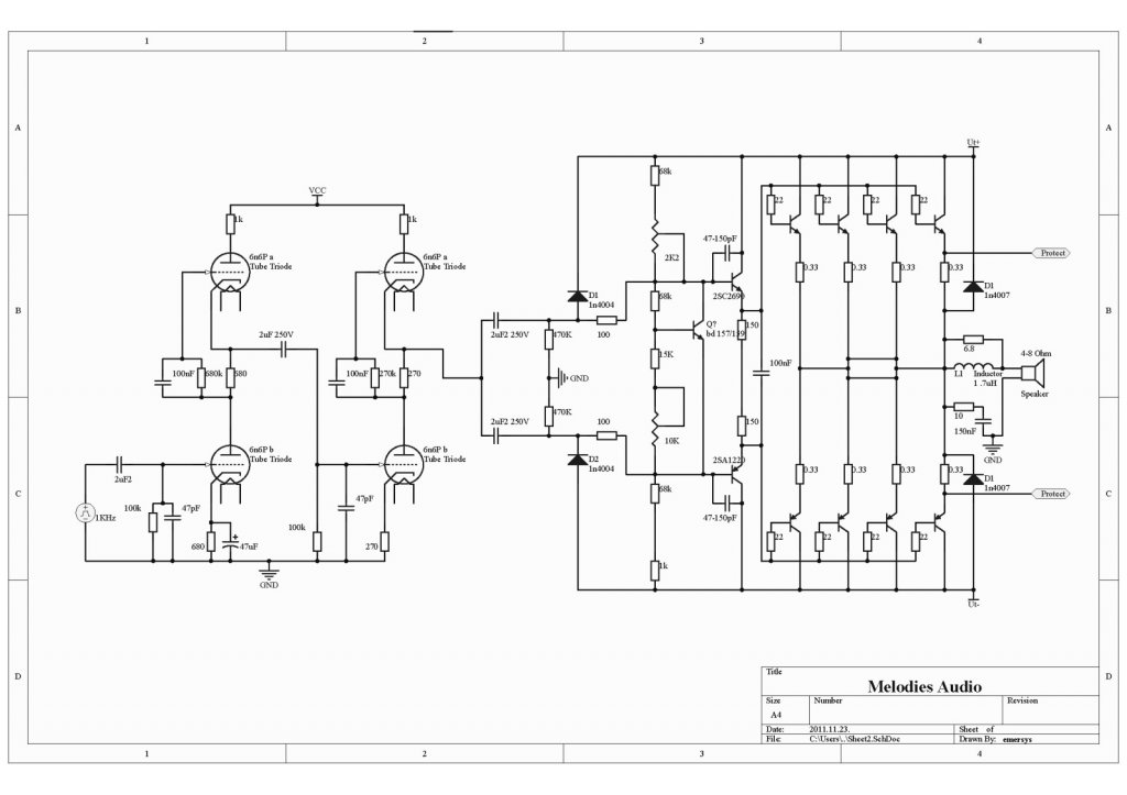
Szeretnék, nektek is közzé tenni egy olyan csöves hibrid végfokot, amit már egy ideje tervezgetek. Mióta egy ismerősömtől kaptam 6n6p eredeti csöveket, azóta kicsit megszállott lettem a csöves meghajtás és félvezetős bipoláris végbubber terén. Jelenleg nálam most ez a komplementer szimmetrikus csöves meghajtású viszi a pálmát. Mjl21193/4 végekkel. ezzel van a legszebb, legnyitottabb és legdinamikusabb tere. Kipróbáltam 2sc5200 és párjával, de azt valamelyest tompábbnak vélem. A kapcsolás +-50-70V közt használható. Én most jelenleg +-55V ról hajtom. Mivel negatív visszacsatolást nem tartalmaz ezért gerjedésre nem hajlamos. Ezért is került bele 4pár végtranya, mert így a második, 3ik harmonikusok is jól festenek. Komplex terhelésre még nem volt időm. A kimeneti dc szépen stabilan tartja magát ( kompenzálható) nálam most 2mV. A meghajtást lehet persze igény szerint variálni, nekem, srpp-ben van most, mert ez a cső így szól a legszebben Visszahajló áramkorlát nincs bent, hogy ne szóljon bele a hangba véletlen sem. Elektronikus úton megvédhető teljesen minden ellen! Netán ha valaki kedvet kap hozzá, annak segítek persze mindenben, a hangja az lenyűgözően szép, számomra legalább is. Beszéljenek kicsit a képek is:
Ez is szép lett.
A 270k és a 100n mit keres ott, mi a feladata?
Jhon Linsley Hood könyvben olvastam, hogy a rács körüli "nem kívánatos" szivárgó áramok féken tartására érdemes betenni egy 100nF körüli értéket.
Pontosan most nem emlékszem melyik cég srpp-s előfokánál láttam még ugyanezt a 100Nf alkalmazva, de ha előkerül linkelem neked. Hangbeli szerepe feltételezhetően nem lesz.
Ez így "különleges" SRPP.
Én a kondit ahol lehet mellőzöm, DC csatolás előny. Az ellenállást is elhagynám, vagy max. 1k, de ez csak az én véleményem.
Jelenleg mivel még nem vagyok kész a meghajtásával ezért, a következő kép van hajtva, ami szinte 99%ban megegyezik az ott látatokkal.
Nemrég csináltam az srpp-s stereo előfokot ( 2 külön mono egy nyákon) Ezeket most sorba kötöttem, és egyik kapja a jelet a cd játszóról amit át ad a másik bemenetének, így szinte ugyanott vagyok, annyi hátránnyal, hogy több kondi van a jelútban.. És az utolsó fokozatból kivettem a katód kondit, mert feleselgessen sok lenne az erősítése.. A hangja nagyon jó így dupla srpp-ben
Az előzőhöz képest, biztos elegendő az erősítése, talán sok is.
|
Bejelentkezés
Hirdetés |
























