Fórum témák
» Több friss téma |
Ha ugyanazzal a nyomógombbal akarod ki és bekapcsolni a trafót, úgy hogy hálózatról is le legyen választva a kikapcsolás után, akkor nem úszható meg a dolog csak a kisfeszültségű oldalon, egy kontaktusnak a hálózati oldalon is lennie kell. Ha két gombot használsz (egy BE,egy KI) akkor egyszerűbb. Az egygombos megoldáshoz kétáramkörös nyomógomb kell.
Ezt nem igazán értem!!! :no:
Ha ez az áramkör egy relét kapcsolna és a relé kapcsolná a hálozatot úgy nem lenne jó. Nekem csak az a gondom, hogy ha így lekapcsolom, akkor, hogy kapcsolom vissza? Vagy kössek be egy kondit a kapcsoló után??
Van itt ez a kapcsolás:
http://www.freeweb.hu/bss/index.php?id=299 És mivel nincs egy nagy pörgés ott, ahol van, ezért itt is feltenném kérdéseim: Szerintetek az áramkör hogy áll be táp le- és visszakapcsolása után? Pontosabban: elérhető-e vele, hogy minden egyes tápfeszültség bekapcsolása után a relé elengedett állapotban legyen. A másik kérdés, hogy a relé elengedett állapotában mekkora fogyasztása (áramfelvétele) van (nem lenne szerencsés, ha egy hét alatt meghervasztana egy gépkocsiakkut!)? A zárásra vagy nyitásra (nyomógomb benyomására, vagy elengedésére) történik a billenés? Ez azért nem lényegtelen, mert a gomb benyomásával együtt egy másik időzített vezérlő áramkört is el kell indítani, ami csak addig él, amíg a gomb be van nyomva.
Hali
A kapcsolás áramfelvétele minimális, ha a relé elengedett állapotban van. Szerintem nincs is egy miliamper. Van benne egy kondenzátor, ami szerintem "reseteli az áramkört" bekapcsolás után. Ki kell próbálni, nem sok pénz az ic, ami bele kell...
Damatic!
Te mint öreg róka ilyen hibát elkövetsz? Témád áthelyezve ide, máskor tessék keresni! Az, hogy Te voltál az oldalon a 12. regisztráló még súlyosbítja a helyzetet
Ahogy elnézem, az a kondi nem igen resetel, inkább stabilizálja az állapotot az 1 megás ellenálláson keresztül.
Egyszerűen nem látom át, hogy mi határozza meg a kezdeti állapotot. Az is felmerült bennem, hogy a nyomógomb pereghet. Lehet, hogy a kapcsaival párhuzamosan érdemes lenne egy 100-220n?
A bss-röl belinkelt áramkör a felépítéséböl adódóan nem érzékeny a nyomógomb pergésére. Viszont sajna az alaphelyzet véletlenszerüen áll be, de ezen egy 100 nF körüli kondi beépítésével lehet segíteni. A kondit a bal oldali kapu bemenete és a gnd közé kell bekötni.
Régebben építettem ilyen áramkört, de a feladat az volt, hogy egy hosszú vezetéken több helyen levö 4...5 db nyomógomb fogja vezérelni (alternatív világításkapcsoló). Tehát zavarokra érzéketlen, nagyon megbízható megoldást kellett találnom: meg is oldottam tranyók és IC használata nélkül összesen 2db relével, a kisebbik egy IC tokos reed relé, a másik ami az izzót kapcsolja. Ha érdekel valakit akkor megrajzolom a gépre is a rajzát, és belinkelem ide....
Hogyne érdekelne!
Epekedve várjuk a rajzokat!
Feltettem ide az áramkört és némi leírást is hozzá. 4db keszült belöle kb. 2 éve, egyelöre jól müködnek.
Az a poén, hogy erre a feladatra már van 24-48-110-240 Voltos bistabil relé, direkt világítási hálózatokra. Csak 12V-osat nem gyártanak a h.....
De mostmár - hogy ne csak ködösítsek - leírom, hogy mire kell: Adott egy záró érintkezős kőkorszaki VGM nyomógomb. Jó nagy piros, krómfestett műanyag gyűrűvel. A piros nyomófelületre rágravíroztatom, hogy ENGINE. Ezzel akarom beindítani az autót úgy, hogy egy megnyomásra ráadja a gyújtást, a következőre meg leveszi. Az indítás meg 2-3 sec késleltetéssel megy ugyanarról a nyomógombról. Tehát benyomásra ráadja a gyújtást és ha nem engedem el az időzítés végéig, akkor elkezd indítózni addig, amíg nyomva tartom. Leállításhoz meg nem leszek hülye 2-3 másodpercig ráesni a nyomógombra, de ha mégis, annyi idő alatt már megáll a motor a lekapcsolt gyújtás miatt és nem lesz fogaskerékdarálás. Azért fontos a feszültség alá helyezéskori stabilitás, hogy ha valami miatt kikerül az akku, visszarakáskor ne adja rá a gyújtást. Meg az üzemszerű nyomva tartás miatt a pergésmentesség. Teccikéteni? Égyebet nemtudokemondani. Kapcsojjaki! [Újraindítás Szalacsi módban]
Tyűűűűűű - gondolkodóba estem...
Csak egy a gond autónál, hogy nem halálpontos a tápfesz. Kicsit hervadt akku esetén lehet 11V, erős töltéskor szélsőséges esetben 14,2V. Mondjuk láttam már pillanatnyi akkufeszt 9V-on, de akkor mindig valami hátbavágott. Asszem nyomókamrás Kicker volt a csomagtartóból.
Persze a feladat ismeretében minden megoldható. Amúgy már bocs, de elég nagy baromságot sikerült kitalálnod....
Ha már ilyesmi kell akkor miért nem START és STOP gombot használsz?
Nem haragszom, de mi a baromság? A VGM, a gravírozás, a logikai rendszer, a technikai megoldás, vagy hogy nem kulccsal indul a verda?
Az összes zárat száműzni akarom! Na jó, a tanksapka maradhat. Az egészet egy riasztó immobilizere, meg egy rejtett egyedi megoldás teszi lopásgátolt rendszerré. Az üzembiztossága meg a beépített elemektől függ. Ha látnád a gombot, meg az Asconám műszerfalát, akkor megértenéd. Kicsit olyasmit szeretnék, mit a Honda RX8, vagy az új Civic, de mondhatnám a Renault Megane-t, vagy említhetném a BMW-t. Na jó, azoknál csak meg kell nyomni, aztán ő majd indít a check után és addig tekeri, amíg kell, mert totál ótómatikus. Ja, és ezeknél is úgy van, hogy egy nagy piros gomb van, az indít és állít le. Mielőtt azt mondanád, hogy ne akarjak BMW-t csinálni az Asconából, elmondom, hogy Opelbetegség, hogy szétkopik a zár. Ez az egyik oka a furcsa projektnek.
Korrekt megoldáshoz figyelni kéne a fordulatszámot, és ha az magasabb mint amit az öninditó teker akkor nem kell tovább indítózni. Ezzel megoldható az is hogy leállításkor ne akarjon ráindítani mert van legalább alapjárati fordulátszám.
A baromságot arra értettem, hogy a dizájn kedvéért egy üzembiztonságot csökkentö valamit szeretnél beépíteni, ami így nem "bolondbiztos", és messze van egy kész tervtöl, hiszen az idöítö rész még sehol sincs. Olyan megoldást is lehetne csinálni, hogy indítózni is csak egyszer lehessen, ujból csak a gyujtás ki/be kapcsolása után lehetne. Az összes újabb kocsi ílyen, ha leáll a motor, akkor gyujtás ki és be, csak utána lehet ujra önindítózni.
Nem kell figyelni a fordszámot, és lehetne 4017-essel is léptetni ráad - indít - levesz...
De egyszerűbb, ha rápillantasz erre a hangfalvédőre: http://www.hobbielektronika.hu/kapcsolasok/hangfalvedo_erositokhoz.html Pont azt csinálja az R2 R3 R4 C3 Q1 áramköri rész, amire szükségem van: tápfeszre kapcsolás után a kondenzátor amíg nem töltődik fel akkora feszültségre, hogy a tranzisztor bekapcsoljon, addig nem húz be a relé. Ha elengedem az indítógombot, rövid időn belül kisül a kondi az R2-n. Q1 közvetlenül az önindító reléjét működteti és kész, nem kell ide 555, mert azt invertálni kellene meg blaaaa-blaaa...
Na, megvizslattam az áramköreidet. Gratula!
A relés azért tetszik, mert atombiztosnak tűnik és ahogy gondolkodtam, nem is olyan érzékeny arra, hogy 10V vagy 15V a tápfesz. A félvezetős meg azért, mert lényegesen olcsóbb és praktikus, hogy egy mechanikus elemmel kevesebbet kellene alkalmaznom. De. Ahogy nézegettem, ezeket csak úgy tudnám alkalmazni a célra, ha a nyomógombom 2 záró érintkezős, mert függetleníteni kell az önindító időzítő áramkörét, mivel annak helyes működéséhez nem felel meg a nyomógomb kapcsain mérhető időbeni feszültségállapot - asszem.
Bocs, megnéztem a BSS-féle kört is, ott is billeg a nyomógomb mindkét kapcsának feszültségszintje, tehát ua. Vagy két záróérintkezős nyomógomb kell, vagy autómatizálni kell az indítást egyéb módon.
Sőt, a BSS félével van mégegy gond: ha a nyomógombot nyomva tartom, akkor átmegy astabil multivibrátorrá a kapcsolás, ahol a frekvenciát az 1u és az 1M határozza meg.
Sziasztok!
Nekem is egy ilyen nyomógombos problémám lenne, és a Hobbi Elektronikás pdf-ben lévő áramkör pont jó lenne, csak nekem 24V os táppal kéne működnie, a pdf-ben pedig csak 20V-ig ajánlják. Idézek a pdf-ből: "nagyobb ellenállású R8-cal és megfelelő feszültségtűrésű tranzisztorokkal az áramkör 1,5 és 45V között is használható". Valaki tudna nekem mondani R8-ra egy konkrét értéket, illetve egy konkrét T3 tranzisztort amivel 24V-on is használhatnám? Előre is köszi!
Megoldható az, hogy egy nyomógomb folyamatos nyomás alatt (nyitott), felengedéskor zárt állapotba kerül, és ha újra benyomódik akkor is folyamatosan ég pl. egy égő , ha ezt leállítom egy külön nyomógombal amivel megszakítom 1 pillanatra az áramkört , de a másik nyomógomb benyomott (nyitott)állapotban marad ,és ismét úgy működik h nem ég a lámpa csak ha megint lenyomom a gombot. ? (Mondok 1 példát: lézersugarat megtöri a gyémántrabló
, és beindul a riasztó , na de nekem az a nyomógomb vissza áll alap állapotba ez olyan mint ha a lézersugár zárva maradna, de a riasztó még szólna , amíg 1 gombal nem resetelik )
Üdv!
Sajnos én nem értek az elektronikák belvilágához, mint felhasználó írok. Szeretnék én is egy elektronikát autóba: a riasztómnak van AUX kimenete, ami néhány mp-ig ad ki távirányítással 12V vezérló áramot. ezzel szeretnék egy szálat megszakítani, rablásgátlás céljából. Vagyis e topik témájához kapcsolódó kütyü kéne nekem, de megcsinálni nem tudom. Azt szeretném megtudni, hogy hajlandó lenne-e valaki megcsinálni kedvtelésből 2 ilyet? Természetesen a költségeket állnám. Előre is köszi, ha valakinek volna hozzá kedve!
Sziasztok!
Nekem olyan kapcsolásra lenne szükségem,hogy egy nyomógomb két áramkört vezérel.Az elképzelésem az,hogy ha egy időintervallumon belül 1× nyomom meg a gombot,akkor a 'relé1' húz be, ha 2× nyomom meg,akkor 'relé2'. Az időn túli gombnyomás pedig lenne a kikapcsolás. Előre is köszönöm
Egy 4017 orajelére rákötöd a gombot (prell mentesen) + gombnyomáskor indítasz egy monostabilt ,ami ha lejár az D tárral eltároltatja a 4017 kimeneti állapotát. valamint törli a 4017-et. Ha a gombnyomás hosszát nézed akkor Három monostabil egymást indítja,kimenetei a gomb felengedésekor egy D tárolóban eltárolva erre a kimenetre kötheted tranzisztoron keresztül a jelfogót.
Így, ahogy elmondtad, kell egy számláló, és egy időzítő. Az első gombnyomás számoltat egyet, és elindítja az időzítőt is, monostabil módban; ha nincs újabb gombnyomás a periódusidő végéig, az időzítő jelére meghúzod R1-et, és nullázod a számlálót; ha még egy gombnyomás jött közben, akkor pedig R2-t húzod meg, és úgy nullázol.
R1, R2 elé egy-egy D-tárolót kötve (amiknek az órajele az időzítőről jön) a kimenetek megmaradnak az utoljára kivezérelt állapotban két periódus között is.
Köszönöm a gyors válaszokat!
Jó ötlet mind a 2,de rajz nélkül nem biztos,hogy boldogulnék.Pontosan arról lenne szó,hogy egy barátom megkért,hogy alakítsam át a csillárját a következő képpen.6 db gyertyaizzó van a csilláron és szeretné külön választani (külön-külön kapcsolni) 3-3 db-ra.Itt jön a bonyodalom: utólag már nem lehet behúzni 3. vezetéket,ezért kellene a nyomógombos megoldás.Tehát ha 1× megnyomja a gombot akkor világít a 3 izzó. Ha 2× nyomja meg, akkor annak a relének a végére egy olyan PIC-es áramkör van kötve, ami egy gyertyát szimulál és annak a végére van kötve a másik 3 izzó. Gondolom a nyomógomb alacsony feszültségen van,.A ki-be kapcsoló áramkör kimenetét pedig úgy kellene átalakítani,hogy optócsatolóval leválasztva a 230V-ot triakkal vezérelni az izzót. A kérdésem az lenne,hogy nem szed össze a vezeték zavart a nyomógombtól az ic-ig és tudnátok adni rajzot a ki-be kapcsolóról?
Hát elég nehéz eset ,de ha a lámpánál van egy pic és a pichez tudsz programot írni, akkor a nyomógombbal a lámpához menő vezetéket kell szaggatni ,a lámpánál pedig a piccel ezt a szaggatást detektálni és a lámpákat (mind a 6 ot ) a pic vezérelné.Ha nem akkor az előző kapcsolások a lámpánál + áramszünet detektálás.(a gombod lent folyamatosan zár csak nyomkodás idelyére bont.(a nyomás számlálónak az a hátránya hogy amíg nem telik le az időzítő addig sötét van (nem működik nyomok mégegyet... , ha minden gombnyomásra reagál akkor egyik(első)kimenet állandóan villog minden felkapcsoláskor(izzó halál).A nyomógomb FÁZISon lesz !!! és el kell bírnia az izzók áramát.(inkább egy fényerőszabályzós kapcsolót javaslok (bár azzal meg nem működik a gyertya izzó vezérlés)
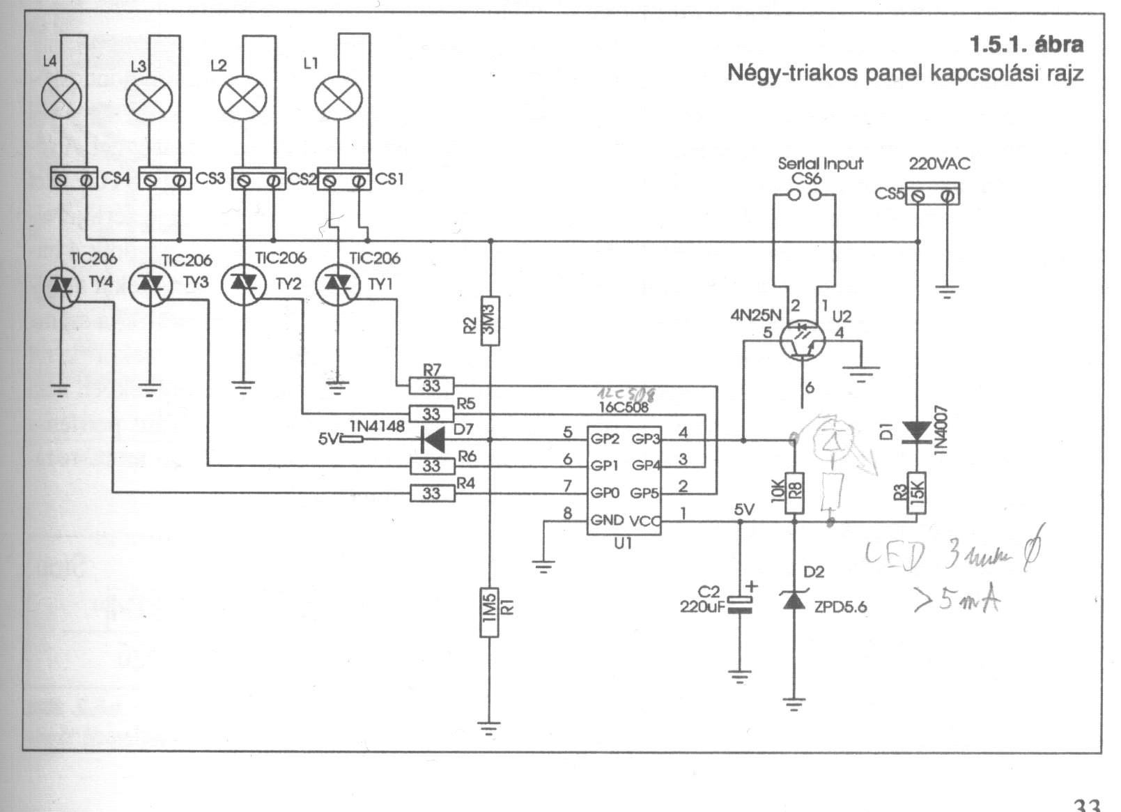
A "PC bővítő kapcsolások I."-ben, a 33. oldalon van egy kapcsolás, a "Négy-triakos panel RS232 soros vezérléssel". Ez egy viszonylag egyszerű áramkör, de a programot salynos nem mellékelték
. Aki ért hozzá annak lehet, hogy nem fog gondot okozni a megírása... Talán segít valamit a kapcsolás.
nekem olyan gondom lenne,hogy van egy hosszabbítóm,amin eléggé ki van kopva a kapcsoló! :S és így néha nem kapcsol be!
és ezt szeretném megoldani úgy hogy csak egy nyomógombot teszek bele és azt egyszer benyomva meghúz a relé,úgy marad egész addig míg meg nem nyomom újból!(vagy esetleg áramszünet nem lesz,de az erre elég ritka) valaki segítsen légyszi!
Jol hangzik a dolog, sok sikert hozza! Majd tegyel fel kepeket hogy sikerult!
|
Bejelentkezés
Hirdetés |




. Aki ért hozzá annak lehet, hogy nem fog gondot okozni a megírása...








