Fórum témák
» Több friss téma |
Egyébként megnéztétek milyen metódus szerint kell egy lion cellát tölteni? Pl ha túlságosan ki van sütve? Ez a töltő ezeket nem tudja, aprópénzért van a chipcadben pl microchip töltőic, ami úgy tölt ahogy kell
Elég drága egy akkucella ahhoz, hogy vigyázzon rá az ember.
Sziasztok !
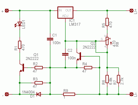
mekkora teljesítményű ellenállásokkal érdemes megépíteni ezt a kapcsolást? Elég az1/4w-os?
R9-nek kicsi. 1-1,5A megy át rajta, az legyen legalább 2w-os.
Sziasztok!
Került hozzám egy akkupack aminek kibontásakor egy centi hosszan véletlenül felhasítottam az egyik cella ezüstös köpenyét. Ha visszaragasztom valamivel akkor használható marad még?
Régebben nekem sikerült egy cellát csavarhúzóval kilyukasztanom. Egy réteg szigetelőszalaggal ragasztottam le a kb. 3-4 mm-es lyukat, utána még 2 évig használtam az akkut.
A személyes tapasztalatom ez...
Üdv.
Két telefon lithium akkut kötöttem sorba(3,7v + 3,6v). Ezt szeretném tölteni, majd időközönként használni. Mivel napelemről tölteném így fénytől függően változik a feszültség, átlag 10v. Elképzelésem: napelem->stabilizátor(7,5v)->áramgenerátor(70mA)->akku->fénykapcsoló(fotodiódával, hozzá tartozó kis áramkör)->5 led párhuzamosan előtét ellenállással. akvárium világítás lenne belőle, gazdaságosan Szóval egy megoldás kéne az akku töltésére. Elvileg 7,5v-os zener jó lenne, áramgenerátor meg 2 tranzisztorral. Valaki tud egyéb megoldást az akkuk töltésére?
2 különboző tipusú akkut nagyon nem illik sorbakötve használni, tölteni, ezeknek az akkuknak a töltési végfeszültsége 4,2-4,1 V hogy jött ki a 7,5V?
Mivel tudomásom szerint valamennyivel több feszültséggel kell tölteni az akkukat. 3,6+3,7=7,3v és pont lehet kapni 7,5voltos zenert.
Az a baj, hogy itt már az alap elveiddel is baj van :/
Csak 2 egyforma cellát tölthetsz, azt is csak külön. Ami pedig rá van írva az a névleges feszültség. Általában a Li-ion osak 3,6V a Li-polimer esek 3,7V. ( töltött fesz, töltő fesz ionosnál 4,1 polimeresnél 4,2V) Tehát ezeket így nem töltheted és nem használhatod sorba, ha nem egyformák.
Azért kérdeztem meg előbb, mert ilyet még nem csináltam, most akkor valami egyéb megoldást kell keresnem, vagyis két akkut. Vagy csak az egyiket használom. Van egy 3,6voltos 930mAh-s Li-Polymer aksim, azt mivel töltsem? Vagyis Hány voltos feszültségstabilizátort és hány mA-es áramgenerátort? (suliban ilyet nem tanultunk, neten meg nem találtam épkézláb képletet)
Csináld meg cél ic-vel , a pdf-ben megtalálod a szükséges adatokat. Nekem bejött.
Köszi! Ez jónak tűnik, megpróbálok szerezni valahonnan ilyen ic-t. Telefontöltőben előfordulhat? Vagy esetleg töltőből kikötni a transzformátor részét, és azt használni?
Nagy valószínűséggel találhatsz töltőben is hasonló típust, de akkor már használhatod az egész töltőt is, csak előtte nem ártana feltérképezni a kapcsolását.
Most bontok egy siemens töltőt, csak nincs hozzávaló csavarhúzóm, így kicsit macerásabb lesz szétszedni, de megoldom
Nem lesz a telefontöltőben semmi értékes. Az akkuk töltését legtöbb esetben már nagyon régóta maga a telefon végzi. A töltő az csak egy sima tápegység. A telefonban van benne a spéci töltő IC.
Igazad van, nem találtam benne olyan ic-t. Akkor marad a csináld-magad módszer
Szétbontottam egy régi LG töltőt, és van benne egy ic, amit nem tudok beazonosítani. Most a mérés jön: rákötöm az aksira, és ampermérő, elvileg ha a rá írt 800mA-t mérem akkor elvileg jó nem?
Kipróbáltam: nem nyert. Akkor tényleg marad a másik megoldás.
Üdv !
Szeretnék csinálni egy hordozható készüléket, ami li-ion akksiról üzemel. Találtam egy töltő ic-t: MCP 73832T-2ACI / OT A problémám az lenne, hogy eggyik töltő IC- adatlapja sem írja, hogy az elektronika amit működtet rajta lehet -e az akksin közvetlenül a töltés ideje alatt. Tehát nem zavarja-e meg a töltő áramkört, ha közben még rajta van az áramköröm is az akksi kapcsain? Vagy hogyan szokták ezt megoldani? Válaszokat előre is köszönöm.
Mivel a li-ion akkunál 4,2V a maximum töltőfeszültség, annyi mint amekkora a maximális cellafeszültség így gond nélkül üzemelhet a töltővel együtt.
Kösza gyors választ.
De ha jól látom ez az ic max 500mA töltőáramot tud, mi van, ha az áramköröm ettől időnként többet igényel? Vagy ilyenkor az aksi adja a szükséges többlet áramot, tehát mondjuk pufferként viselkedik?
Pontosan! Megoszlik a terhelő áram az akku és a töltő közt.
Szerintem érdemesebb lenne töltés alatt leválasztani az akksit, és a tápról menne a töltés és az áramkör is.
Bővebben: Link
Sziasztok!
nekem egy érdekes problémám adódott! Adott egy akku pack! 5 cellás, cellánként 2 x 2200 ma-es L-ion akkupack.(notebooké voltak) teljesítmény 4,4 A névleges, töltési max. élettartam kímélés szempontjából 20V (21 a lehetséges legnagyobb fesz) lemerítési határ 15 volt! Ez egy univerzális 18 voltos akkus fúrógép akkucsomagja lett! A töltés megoldott! Jól működik az oldalon megtalálható többféle töltővel is , természetesen a megfelelő feszültség kimenetre beállítva! Az akkuk robbanását és tönkretételét elkerülve egy balancer is működik az akku csomagban belül. Merítéskor folyamatosan igazítja a cellák közötti lehetséges eltérést (max. 340 ma) árammal. A gond a következő! Az akkut le kell választani, ha lemerült a határszint alá! a balancerem azonban több ponton csatlakozik az aksikhoz. Hogyan érdemes leválasztani az akkucsomagot? ez lenne a kérdésem! és mekkora töltőárammal érdemes feltölteni őket? A cél a hosszú élettartam, nem a maximális kihasználtság!
Igen, az appnote-ben van egy kapcsolás, egy fet-tel, és egy diódával. Ezt fogom megcsinálni, csak a fet-dióda párost kiváltom, beszerezhető formátumra.
Sziasztok!
Van 12 Li-Ion cellám, mindenik 2200mAh, ezeket ugy kötném hogy kettesével sorba majd ezeket a párokat párhuzamosan, ehhez kellene egy akkutöltö meg egy elektronika ami segiti hogy egyenletesen merüljenek.
Sziasztok!
Ha esetleg valaki ismeri a Li-ion (gyári) akkutöltő áramköröket az segíthetne tisztáni egy kérdést ebben a témában, ugyanis nem tudta eddig senki megerősíteni a szükséges minimális/maximáis feszültséget, amiről ezek a töltőáramkörök már stabilan működni tudnak. Mivel én kint terepen szeretnék tölteni Li-ion aksit ami 2cellás azaz 7.2Voltos(NIKON fényképezőhöz) ezért szivargyújtóról (12V) működő univerzális Li-ion aksitöltőket vettem. Ezek 12Volt-ra vannak tervezve, de kezembe került most egy 9Voltos is aminek a szivargyújtő adaptere 9Voltot ad első körben majd ez dugható bele a töltő szerkezetbe. A töltők leírásában sem adnak meg tág határokat kb. 11Voltot soktak megadni minimumnak és kb 14Voltot maximumnak. A 9voltról működö töltőn felbuzdulva ma kipróbáltam egy ilyen 12Voltosra tervezett töltőt egy 7.2Voltos NIKON akkupakkal amit majd tervezek terepen tölteni egy kisebb fajta napelemről (a napelem üresjárati feszültsége 17.3Volt volt, rövidzár árama 300mA. Azt tapasztaltam, hogy 9Volt feszültségtől már működött és jelezte a töltést. Mivel napelemről próbáltam annak a feszültsége csökken a terhelő áram függvényében és nekem 9Volt 250mA feszkó/áram folyt a töltőbe töltés közben, mégpedig egy 12Volt 1Amper táphoz tervezet Li-ion töltőre. (Akkupak nélkül a töltő 30mA áramot vett fel, tehát kb 220mA/óra környékén tölthette az aksikat erről a napelemről ami nekem nagyon is jó lenne hisz így akár 5 óra alatt is feltöltődhet a fényképezőaksi a vadonban.) Jó lenne tudni, ha tényleg elég 9Voltot adni 12volt helyett, mert akkor úgy választom meg majd a terepen a napelemek méretét, hogy terhelten 9Voltot tudjanak biztosítani a töltőáram mellett és ne 12voltot. Helyes lehet a mérésem és 9Volttól már képes lehet egy 2cellás töltőáramkör működni és stabilan tölteni? Másik érdekesség, hogy bár eleinte használtam lowdrop 12Volt stabot nehogy az üresjárati 17.3Volt kárt tegyen a 12voltos töltőáramkörben, később kiderült úgy tűnik napelemnél nincs rá szükség mert olyan gyorsan leeseik a feszültség, hogy a töltönek nem árt az a terheletlen 17-18volt. Ami meg még szintén nem tiszta nekem, hogy csinálja, de ez a töltő ha kap elég ampert akkor mérseim szerint 600mA-el tölt (630mA-t vesz fel egy 1Amperes 12V hálzati adapterről aksitöltés közben) de ha kevesebbet kap akkor beéri kevesebbel is, jelen esetben 250mA-rel. Most vagy ki-be kapcsolgat és én nem látom vagy tényleg megpróbálja kisebb árammal tölteni mert elég intelligens hozzá, esetleg mindkettő igaz és eleve periódikusan tölt és puffereli az áramlöketeket. Tehát megállapításom szerint a 12voltra tervezett Li-on aksitöltők igazából 9-18Volt feszültségről is lazán működnek, ezért sem értem miért nem adják ezt meg a készülékek leírásában... vagy én mértem rosszul vagy tényleg így van, csak nem közlik az emberrel. |
Bejelentkezés
Hirdetés |




Elég drága egy akkucella ahhoz, hogy vigyázzon rá az ember. 

