Fórum témák

» Több friss téma
Fórum » PC táp átalakítás
 
Témaindító: kand, idő: Nov 13, 2005
Lapozás: OK   88 / 200
(#) Inhouse válasza peter1995 hozzászólására (») Okt 4, 2011 /
 
Csak bírja azt a terhelést, sajnos meg nem mondom, hogy ez mennyi, de tippelek egy max párszáz mA-t...

Üdv
Inhouse
(#) peter1995 válasza Inhouse hozzászólására (») Okt 4, 2011 /
 
Á-á valami nem jó. Ugye az van hogy a készenlétiről kapja az Ic a 3 és 5V-ot. A 27ről meg a 12V-ot. De ha lekötöm a 27ról az ellenállást akkor is indul. Meg olyat vettem észre ha egy potival elkezdtem terhelni a 27V-ot akkor némileg erősödik a 24V-os izzó fénye. lehet hogy valahol mégis a gyáriról kapja még az Ic a 12V-ot(helyett a 27et)...
(#) Inhouse válasza peter1995 hozzászólására (») Okt 4, 2011 /
 
Lerajzolnád, hogy is van ez? Én a leírásodból már nem látom át...

Üdv
Inhouse
(#) peter1995 válasza Inhouse hozzászólására (») Okt 4, 2011 /
 
Az ic-nek 3 feszültség kell. 3,3 5 és 12V. A 3,3V-ot a készenléti ágról ellenálláson át kapja. Az 5V-ot közvetlenül a készenlétiről. A 12V-ot a 27V-ról ellenálláson át. De nem lehet terhelni.
(#) Inhouse válasza peter1995 hozzászólására (») Okt 4, 2011 /
 
SG-set nem csináltam még, de ebből a rajzból nem látok sokat, átméreteződött...mintha lenne egy olyan lehetőség, hogy ne méretezze át...

Üdv
Inhouse
(#) peter1995 válasza Inhouse hozzászólására (») Okt 4, 2011 /
 
Bővebben: Link
itt van. Valami van az oldallal nálam más a hozzászólási lap...
(#) erbe válasza peter1995 hozzászólására (») Okt 4, 2011 /
 
Készenlétiről semmilyen mérendő feszültséget sem kaphat, legfeljebb a tápját. Nem a készenlétit kell mérnie, hanem a megtermeltet. Ha háromféle feszültséget kell a mérő bemenetekre adnod, akkor mindet a kimenőből kell leosztanod, hogy precízen működjön.
(#) peter1995 válasza erbe hozzászólására (») Okt 4, 2011 /
 
áhá. Értem. oké meg fogom csinálni. van eyg számítóm amivel ki tudom számolni hogy mekkora bmenő feszhet(27V) milyen ellenállás kell a kimenő kíván (3,5,12) feszültséghez. Viszont kér áramfelvételt is. mennyit kér az Ic ezekből?50mA?
(#) erbe válasza peter1995 hozzászólására (») Okt 4, 2011 /
 
A méréshez az IC-k általában csak feszültséget kérnek. Feszültségosztóval kell előállítani a kívánt értéket. Nem ismerem az SG... felépítését, de ha megnézed a TL494 kapcsolásokat és ahhoz közelítően méretezed az osztók alsó tagját, nagyot nem hibázhatsz.
(#) peter1995 válasza erbe hozzászólására (») Okt 4, 2011 /
 
Igen feszültségosztóra gondoltam. van is egy prógram ami kiszámolja hogy mekkora bemenő feszültséghez és mekkora kimenőhöz nameg áramhoz milyen két ellenállás kell. De akkor 50mA bőven elég. Holnap kiszámoltatom azán elkezdek keresgélni. Igaz a 27ről 12V van leosztva az Ic-nek akkor vagy egy olyan kell ami 12ből 5öt vagy 27ből ötöt csinál. mert 5ből hármat csináló az van. 3,33V-ot csinál.
(#) erbe válasza erbe hozzászólására (») Okt 4, 2011 /
 
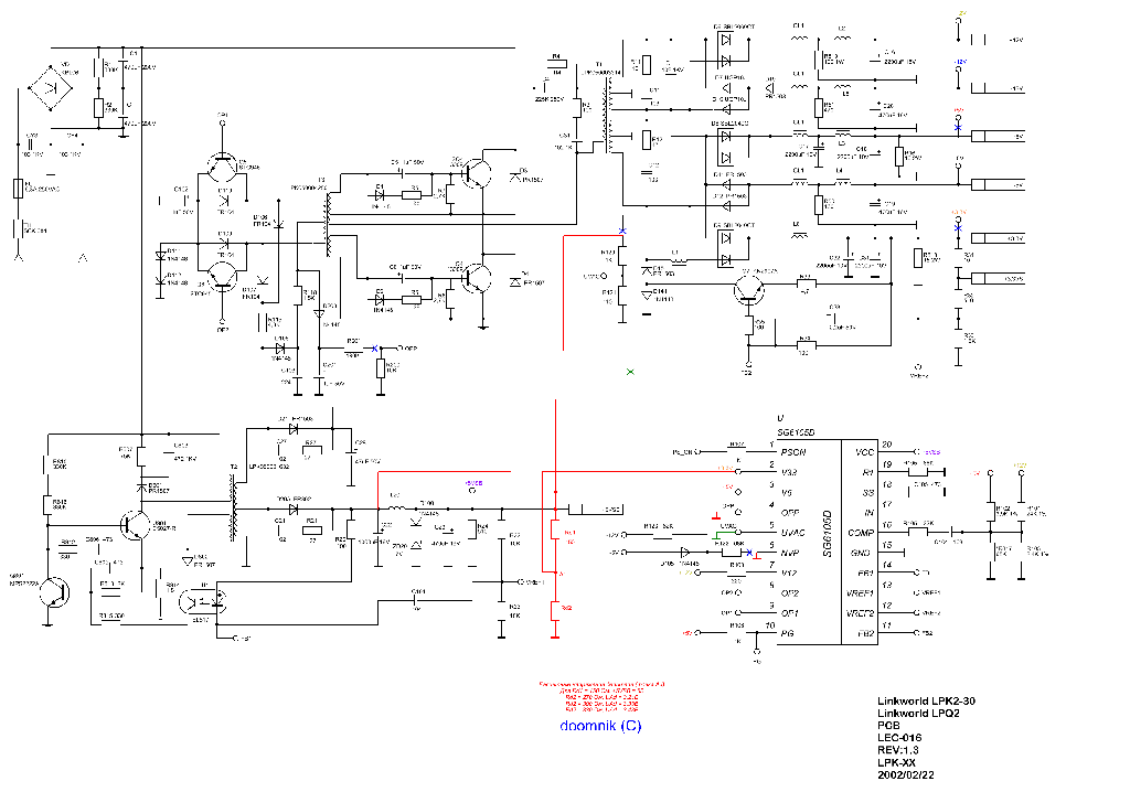
SG6105
A kedvedért rákerestem. Eléggé specializált IC, kimondottan PC táp céljára. Ha a korábban leírt módon állítod be a feszültségeket, be lehet csapni. A mellékelt táblázat szerint (5. oldal, Electrical characteristics) mindegyik bemeneten Over- és Under- voltage (túl magas és túl alacsony feszültség) figyelés van. Ha a kimenetből a tartományokba eső feszültség kerül a bemenetekre, működni fog. Ezek csak védelmi bemenetek. Az NVP bemenetre kér a -12 és -5 V-ból leosztott feszültséget, ez nem tudom, mennyire fontos.
A fő meghatározó a IN bemenetre menő 5 V és 12 V-ból előállított jel. Lásd 8. oldal mintakapcsolás. Ehhez az eredeti kapcsolás ellenállásértékei alapján kell kiszámolnod az osztót. 2,5 V körüli értéket kell produkálnia a 27 V-odból. Az áramgenerátor értéke szerint ~8 uA nagyságrendben. (Ennél többet, legalább 2-3-szor ennyit illik átengedni az osztón a stabil működéshez)
(#) peter1995 válasza erbe hozzászólására (») Okt 4, 2011 /
 
Köszi. Olyasmit olvastam hogyha a mínuszos ágak nincsenek azokat testtelni kell. Megnézem azt atáblázatot mert lehet hogy vagy túl magas vagy túl alacsony valamelyik és az a problem.

Most jut eszembe. Az IN ponton egyáltalán nem 2,5V hanem sokkal több. Lehet emiatt nem szabályoz. Az lesz hogy az adatlapon szereplő alkatrészeket építem az In-hez és adom rá a 12 és 5V-ot. Vagy egyszerűen a 2,5-öt.
(#) peter1995 válasza erbe hozzászólására (») Okt 5, 2011 /
 
Áhjájáj. Elpukkant az IC. Egy helyen összefolyt az ön nem vettem észre és ennyi volt.
Mégegy hülye kérdés. Ha jól tudom az optón keresztül szabályozza az IC a primert. Ha arra az optóra foggalmam sincs mit könték úgy nem működne? Nem baj ha nem szabályoz adja rá a teljes kakaót azán kész. A bordákat meg ventivel hűtöm...
Megoldható így vagy felejtős?
(#) Szabi1 hozzászólása Okt 5, 2011 /
 
Hello!
Naggyából kész a pc táp átalakítás, de van egy kis bökkenő.
Nem tudom, hogyan kell szabályozni a tápot (TL 494 es ic van a kapcsolásba) Az IC 1-es lábán nekem csak egy 680 ohm os ellenállás van ami a gnd be megy, és az IC 1-es lábára megy egy potméter fesz. osztó módba és a másik része a tápba. Így jó lessz ? Még nem próbáltam .
(#) dudzsi válasza Szabi1 hozzászólására (») Okt 5, 2011 /
 
Hello,
Az 1 lábnál nem csak a GND-re megy erdetibe hanem az 5V és a 12V-hoz. Vagy azokat már kivetted? Mert ha igen akkor neked az 1-s lábtol kell egy poti ami a 12V-ra megy. Ugy tudod szabályozni a feszültséget.Bővebben: Link
(#) erbe válasza peter1995 hozzászólására (») Okt 5, 2011 /
 
Ha az optót kihagyod, akár kalapáccsal is verheted a tápodat.
Az a lényeg. !!!
(#) peter1995 válasza erbe hozzászólására (») Okt 5, 2011 /
 
Igen de ugye az optónak két fele van. Egy ami az IC-hez csatlakozik és egy ami a primerhez. Nem-e lehetne valami pofon egyszerű vezérlőt oda? mert az IC-nek kaput. ha jól tudom az optó szekunder oldalon levő felére is valamilyen feszültség érték megy és az vezértli a primert. De ez csak az én elgondolásom.
Hogy csak simán az optóra visszavezetni a kiemnő feszültséget8persze gondolom lecsökkentve pár voltra) és hogy az szabályozza. Nem kell se rövidzár se túláram semmi. annyi kell hogy a primer megkapja a 220at akkor a kimeneten legyen meg a feszültség és lehessen terhelni.
(#) erbe válasza peter1995 hozzászólására (») Okt 5, 2011 /
 
Idézet:
„a kimeneten legyen meg a feszültség és lehessen terhelni.”

Ezt az IC csinálja. Az opto csak közvetíti a parancsát.
Léteznek egyszerűbb kapcsolások, nézz át a Kapcsolóüzemű táp 230V-ra topicba!
(#) peter1995 válasza erbe hozzászólására (») Okt 5, 2011 /
 
Igen a cimopata féle tápot már régóta nézem csak annál a trafóval akadok el.

Ezt már vcsak csinálta az IC...
(#) Szabi1 válasza dudzsi hozzászólására (») Okt 5, 2011 /
 
Igen kivettem mindent az 1-es lábról, csak 680 ohm os ellenállás van ami a gnd be megy amit en raktam az ATX 300-500 MODIFICA .jpg szerint. És még akkor kell egy poti 1-ik lába a az IC 1-es lábán, és a többi kettő a 12v on nem?
De amit te linkeltél ott azt irja, hogy függ az IC 2 es lábtól is, akkor azt hadjam békén?
(#) Inhouse válasza peter1995 hozzászólására (») Okt 6, 2011 /
 
Idézet:
„Ha jól tudom az optón keresztül szabályozza az IC a primert. Ha arra az optóra foggalmam sincs mit könték úgy nem működne?”


Inkább ne, szívem szerint azt mondanám, hogy hagyd a francba az egészet...

Üdv
Inhouse
(#) dbalazs hozzászólása Okt 6, 2011 /
 
Van nekem egy Dell Optiplex GX280 SFF gépem.
Raktam bele egy nVidia Geforce 8400GS VGA-t.
És csak annyi lenne a kérdésem, hogy a tápnak a teljesítményét meglehet-e valahogy húzni?
Eredetileg ez a táp 160W-os. A neten nézelődtem, de nem találtam nagyobb tápot hozzá.
A tápnak csak annyi a gondja a VGA-val, hogy brutálisan melegszik. Szerintem eléggé határon üzemel a táp.

Oké mert nem old le és működik, igaz csak fél órát üzemeltettem, de azért brutálisan forrónak se szabadna lennie a tápnak.

Nem tudom hogy a diódák+Kondik cseréjével elintézhető-e az egész, vagy még a trafót is ki kellene cserélnem?

Az infót előre is köszi.
(#) Inhouse válasza dbalazs hozzászólására (») Okt 7, 2011 /
 
A trafót, a kondikat, a félvezetőket...úgyhogy a tápot.
Mivel nem old le, elvileg bírja, csak nagyon melegszik, mert határon megy, ezért hamarabb kileheli a lelkét majd. Esetleg próbáld növelni a hűtést, hely gondolom kevés van, úgyhogy légáramlást tudsz emelni, persze valószínű, hogy zajosabb lesz...

Üdv
Inhouse
(#) kamaro hozzászólása Okt 8, 2011 /
 
Sziasztok!
Egy nagyon régi számítógépből bontottam egy kapcsolóüzemű tápot amin csak 5 Voltos kimenet van. Az lenne a kérdésem hogy hogyan tudnám ezt 12 Voltra átalakítani?
(#) csabacsaba hozzászólása Okt 9, 2011 /
 
Sziasztok!
Lenne egy kerdesem mert csinaltam egy erositot tda7388-al es egy ido utan kapcsol ki a tap.Azert mert erost leterhelodik?Es ha igen akkor a tapbol a vedelmet kilehet iktatni?
Elore is kosz!
(#) titi válasza csabacsaba hozzászólására (») Okt 9, 2011 /
 
Hali!
Ennyi infóból szerinted ki fogja tudni megmondani neked?
De szerintem kizárt, hogy ez a TDA annyira leterheli a tápot, hogy az old le. Véleményem szerint inkább az erősítő környékén lehet a gond... megnéznék egy jó képet róla... De látom a nyelvtan se az erősséged, vagy határon túli vagy?
(#) peter1995 hozzászólása Okt 9, 2011 /
 
Hello. Van egy pc tápom amibe az eredeti ic elszállt. Mivel ilyen IC-m nincs így olyanra gondoltam hogy ugye a primer hibátlan és nekem nem a gyári feszültségek kellenek hanem 40V. Van itthon vagy 10 szétszedett tápom amibe van TL494. Egy alap TL494es kapcsolást összerakok ami szabályozza a primert és így terhelhető a 40V-om.
megoldható? vagyis egy alap TL 494es kapcsolásra lenne szükségem ami megkapja az 5V tápját a 40V ot és amit rákötök az optóra.
(#) Geri86 hozzászólása Okt 14, 2011 /
 
A következő lenne a kérdésem. Van egy 400wattos atx-es tápom. Át akarom alakítani, hogy 2x18voltot tudjon és a teljes teljesítményt ki tudjam használni. Erősítő miatt kellene. Az amarton féle átalakítást lehet alkalmazni atx-re is? Köszi.
(#) DJ Tacki válasza peter1995 hozzászólására (») Okt 14, 2011 /
 
Először is kiindulásnak fogj egy tökéletesen máködő AT vagy ATX tápot. Majd a trafót ki kell szedni, és át kell tekerni a szekundert a kívánt feszültségre. Erre a topicban visszaolvasva biztosan találsz instrukciókat. Majd cserélni kell az egyenirányító diódákat megffelelő feszültségűre(~200V), a kimeneti kondikat(~60V), átépíteni a visszacsatolást hogy 40v-ra szabályozzon, illetve a kimeneti védelmeket átalakítani vagy kiiktatni. A +-40 V-hoz a primeren semmit nem kell átalakítani.
(#) DJ Tacki válasza Geri86 hozzászólására (») Okt 14, 2011 /
 
A kitöltési tényező megemelésével simán elérhető a 2x18V, még terhelhető is lenne, kb 25V a gyári megoldás maximuma. Viszont, mivel a gyári 12v-os ág a teljes teljesítménynek csak egy részét képzi(adatlapról pl 12V 10A ~120W ezen az ágon), ezért ha a teljes (400W) teljesítményt ki akarod venni, akkor át kell tekerned a szekundert. A primer elvileg maradhat.
Következő: »»   88 / 200
Bejelentkezés

Belépés

Hirdetés
XDT.hu
Az oldalon sütiket használunk a helyes működéshez. Bővebb információt az adatvédelmi szabályzatban olvashatsz. Megértettem