Fórum témák
» Több friss téma |
Fórum » Digitális forrasztóállomás
Igen, egy autóba való óra-hőmérőt szeretnék építeni az LPG gázos skoda 120L-embe(1989-es évjárat
Azt szeretném, hogy kiírja a kinti-benti hőmérsékletet az időt, a dátumot meg ilyesmiket, majd még kitalálom + lenne benne egy akkufeszültség ellenőrző is.Üdv, mate_x
Ez engem is érdekelne, remélem lesz belőle cikk. Javasolhatom még a vízhőfokot, esetleg még az olaj hőfokot, ha már autóba lesz. Milyen színű kijelzővel akarod megcsinálni? A srác elküldte az új árlistát, kissé drágultak a modulok. Üdv:shield
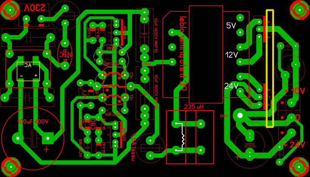
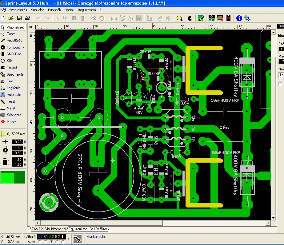
Ha beépíted a tirisztoros védelmet a "nagy" tápba, akkor figyelj oda mert fordítva van benne egy 4148-as dióda. Bejelöltem a képen.
Köszi, védelemmel még nem használtam, ezért sem vettem észre. Megfordítom és kipróbálom.
Szia!
Lesz belőle cikk, de nem tudom mikor, lehet hogy csak jövőre A vízhőfokot, és a többit egy külön modulba szeretném majd, ahol a sebesség és a fordulatszámmérő van, az óra és a hőmérőt pedig az autó középvonalába képzeltem el. De ez az egész egyenlőre csak a fejemben létezik Üdv, Máté
Egy kis inspiráció: Bővebben: Link
Szia!
Ha még sebesség és a fordulatszámmérőt is tervezel építeni akkor jó lesz ez az összeállítás. Gondolom az idén még nem lesz kész, mert ez sok munka és időigényes. Kitartást kívánok és sok jó ötletet! Az LCD modulnál milyen színt gondoltál a készülő 2 modulhoz? [OFF]Vicsys oldalát érdemes átguberálni, mert sok jó ötlet van rajta.
Szia!
Köszi, meglesz! Kék színű kijelzőre gondoltam, de igazából mindegy. Ha majd te is megszeretnéd építeni, akkor olyan színű kijelzőt teszel be, amilyet akarsz Üdv, Máté
Légy szíves nézd meg Te is a "kistáp" paneljét! Szerintem több hiba is van benne, nekem kissé kusza. A képen bejelöltem. L1 és az L2 közösítve van a kapcsolási rajzon (mellékeltem). Az L1-nél a 390k és a 10R nem lehet sorba kötve. Ez a rész szerintem nem jó.
emmzolee nyákterve, én a zavarszűrővel egészítettem ki. Folyamatos használat alatt sincs vele probléma, ezt használom a pákához.
Akkor jó ha nincs vele probléma. Közben már javítottam. Azért ellenőrizd le!
Nagyon praktikus a szekunder megoldásod.
Változó a PC trafók bekötése és ezért alakítottam így.
Van olyan trafó ami nem is működik itt.
Megnéztem a javított nyákterved, szerintem így a Tr1 K/V kivezetés jelölése nem stimmel.
Sziasztok!
A digitális forrasztóállomás II.-t mate_x és dtocy leírása alapján szeretném után építeni egyrészt félévi munkának, másrészt saját itthoni használatra. Ezért lenne egy olyan kérdésem, hogy az LT1014-es műveleti erősítőt, egy LM324-es tökéletesen tudná helyettesíteni vagy esetleg módosítani kellene valamit ? A válaszokat előre is köszönöm. Üdv.: KroWka008
Heló!
Mi csak az LT1014-gyel próbáltuk, de szerintem mással is működne rendesen, csak a trimmerrel jól hangold be. Szerintem, így bekapcsoláskor, amikor a szobahőmérsékletet kéne mutatnia, akkor lehet egy kicsit többet fog mutatni a magasabb ofszet feszültség miatt. Tehát pl.: 25 fok helyet 40-et, de ha a trimmerrel jól hangolod be, akkor a magasabb hőmérsékleten már jól fog mutatni.
Hello!
Egy áramkörben nem véletlenül vannak az alkatrész típusok kiválasztva. Az LM324 és az LT1014 között akkora különbség van, mint egy Trabant és egy BMW között. A "K" típusú hőelem, kb. 40,6uV/°C feszültséget ad le. Az LT1014 offset feszültséghibája is ebbe a nagyságrendbe esik. Az LM324 offset hibája, kb. 3mV körül mozog, ami kb. az előző százszorosa. Vagy is amíg az LT hibája 1°C hibát okoz, addig az LM hozzávetőleges hibája 100°C. Vagy is Trabanttal is eljuthatsz "a" pontból a "b"-be, csak az út lesz zötyögősebb.. üdv! proli007
proli007-nek igaza van, sot az LT1014 gyari adatlapja pont arrol ir, hogy az LM 324-et valtottak ki vele (lab kompatibilis), mint precizios megfelelot.
Ha már elfelejtetted volna, akkor az offsetet a programban lehet beállítani
Igaz! Úgy emlékeztem csak a hex-et adtuk meg a leírásban.
Értem a dolgot és nem néztem utána pontos specifikációknak.. :/ Sajnálom mert ez az LT1014 kicsit drágább, de rem jól megéri.
Köszönöm az infót ! Minden jót és ígérem ha készen vagyok feltöltök pár képet, mert a doboz is pl saját lesz.. ![]() Üdv.: KroWka008
Üdv mindenkinek!
Én is elkészültem a forrasztóállomásommal ilyen pákával , már csak valami dobozt kéne keríteni és bedobozolni. Sajnos a rotációs enkóder nem olyan amilyet szerettem volna de ez van.
Jól néz ki! Írnál részleteket? Elsősorban a páka hőelem része érdekelne, mert én is szemezgetek ezzel a típussal...
Szerintem ebben is K-típusú hőelem van, ami ugyanolyan mint a Solomonban.
Üdv, mate_x
A mérések alapján K típusú hőelem van benne leírást nem találtam sehol róla, hidegpont hőmérséklet mérésére a prociba gyárilag beépített szenzort használom és azt is csak egyszer kérdezem le programinduláskor.
A kijelző 3310-é? A kijelzőn látom, hogy mozgásérzékelős, ez saját kapcsolás?
Tetszik az alkatrész nyilvántartó, nem bántam meg hogy megvettem.
A kijelző 3510i -é volt, de úgy van megcsinálva a kapcsolás és a program is, hogy 3310 monokrom kijelzővel is üzemeljen. A képen látható zöld jumperrel választhatjuk ki a kijelző tipusát. Azért csináltam két kijelzősre mert 3310 kijelzőből van vagy 8 darabom mig a 3510i -ből csak egy.
Mozgásérzékelős, menüben állítható be az időtartam és a visszahűlési hőmérséklet is. Saját a kapcsolás és a program is. Menüben állítható: -Mozgásérzékelő időtartam (0-30 perc) -Visszahűlési hőmérséklet (100-250) -Kikapcsolási idő ha nincs mozgás (35 perc -3 óra) -Hiszterézis (0-25) -Bekapcsolási hőmérséklet (50-475, utoljára használt). -Szinsémák (5 db.) Mivel átvertek a rotációs enkóderrel bekerült két gyorsbillentyű". -az enkóder irányát lehet változtatni (fel, le), a kijelzőn is ki van jelezve. -lépték amivel változtathatjuk a beállított hőmérsékletet (1,5,10) a kijelzőn is ki van jelezve. Az alsó sor meg grafikusan mutatja az aktuálís hőmérséklet állapotát. (200 fok alatt kék, 200 foktól piros ).
Ezért is kértem, a bővebb leírást. Tehát a pákában van valami mozgásérzékelő?
Jó látni, hogy más is keze alá vette ezt a típusú kijelzőt! :yes:
Nagyon tetszik.
A kijelzőt hogy tudod életre kelteni? |
Bejelentkezés
Hirdetés |



















