Fórum témák
» Több friss téma |
Fórum » Labortápegység készítése
Szia!
Nekem csak kicsi áramkorlát beállításnál világított, nem folyamatosan. Az segített a dolgon, hogy a tl071 helyett 741-est használtam. Javaslom, hogy méricskélj az ic-k körül, és hogy néhány oldalt olvass el az előzőek közül.
Köszi a mai napot erre szánom. Majd jelentkezem!
üdv
Hmmm... érdekes dolog amit írsz.
Felbuzdultam ezen a 741-es dolgon.Ma vettem Texas UA741-ből pár darabot és kipróbáltam. Egy csapásra megszűnt az áram korlát "megszólalása" letekert poti mellett.Olyat is tapasztaltam TL071-el,hogy terheletlenül fesz növelés közben egyre feljebb kellet tekerni az áram potit kb 1-3 fokot,hogy ne váltson áramgenerátoros módba.De 741 megoldotta ezt is.
Sziasztok!
Megépítettem a labortápom(1.4.2 verziós). A probléma az hogy a hozzá épített hővédelmet tesztelve valószínűleg hőmegfutás lett. Kicseréltem a végtranyókat, terheletlenül tökéletesen műkösik csak ha már egy kicsi terhelést (12V-os 21W-os izzóval)azonnal kinyomja az izzót és a feszültség 60V! És innen nem lehet szabályozni már sehova. Mi ilyen kor a teendő vajon? üdv karesz01
Szia, vajon mi okozhatta ezt a jelenséget? Talán a bemenet kis áramerőssége? Túl "érzékeny" volt?
Szia!
Én semmiképp nem használnék 2N3055-öt, gagyi kínai vackokat lehet kapni! Jó elternatíva az Onsemi MJ15003-as (drága sajnos) mi Robival ezt használtuk! Utána kellene nézni mi szált el még a végtranyókon kívűl (pl.BD241). A másik javítás után nem feltétlenül az izzó a legjobb teszt terhelés logaritmikus karakterisztikája miatt! Hidegen közel nulla az ellenállása! Bár a jól működő tápnál ez nem gond! Leiszt Jani
A végtranyókkal együtt cseréltem mindig a BD241-et is.
Most mégegyszer kicseréltem a tranyókat az összest beleértve a BC307b-t is. A jelenség ugyanez volt minden szép és jó míg a z izzót rá nem teszem. De az legeslegelső próbát mikor csináltam nem vlt ilyen probéléma. Már kifogytam az alkatrészből is, pedig rendesen bespályzoltam a hétre mert szabin vagyok a bolt meg 30km. Tehát marad a gondolkodás a jövő hétig. üdv karezs01
Az áteresztőtranyók teljes cseréje értelmetlen. Abból csak egy szokott tönkre menni, és utána már saját zárlata miatt megvédi a többit. Még szét se kell szedni, mert egyszerűen mérhető melyik a zárlatos, és elég azt kivenni. Szerencsés esetben, még akár bent is maradhat, elég a soros ellenálását kivenni, de ha a bázisra is zárlatos akkor már muszáj azt az egyet kiszedni. (A 2N3055-ből tényleg lehet kapni fura példányokat.)
De mielőtt minden kicserélsz, jó lenne belemérni, a tápfeszültsgek jók-e, megvan-e a referencia, és azt szabályozza e a poti, illetve ez a szabályzás "átér"-e a műveleti erősítőkön. A két műveletit, és a 723-at sokkal olcsóbb kicserélni, persze egyszer se biztos, hogy ott a hiba.
De azt mi okozhatja hogy ha ki vannak cserélve mondjuk és terhelés nélkül minden működik ezt például egy 24V-os 2W-os izzóval próbáltam de egy 21W-os 12V-on már kimegy 60, 61 V-ra ?
Terveznék egy Labortápegységet épiteni. Viszont hallottam(olvastam), hogy érkezik egy újabb verzió. Namármost ez mikorra várható? Vagy egyáltalán jönni fog-e? Erről tudtok valamit mondani?
sas
A pufferkondi után 59,6V mérek.
szia!
Esetlegesen ha elarulod nekunk hogy milyen parametereket szeretned ha tudna a Labortap, akkor tudunk segiteni is otletekkel, hogy melyiket is epitsd meg. Van itt 0-30V 3A-s es 0-40V 10A-s is.
A 0-40V/10A-es verziót pereferálnám. Ha jól látom ebben nincs semmilyen programozandó alkatrész(javítsatok ki ha tévedek).
Ez lenne az első tápom ezt bevallom.Viszont főleg kisebb egységek(villogók stb.) élesztésére szánom. Vagy ez tul nagy lenne nekem? Elnézést hogyha kicsit zavarosan irtam, de már kezdek fáradni
Igazán nem tudom pontosan.
Letekert fesz és áram mellet ha rövidre zártam a kimenetet akkor kb 100mA áramot mutatott a panelműszer.IC csere után ilyet nem tapasztaltam. Lehet a két IC eltérő bemeneteiben rejlik valami míg a TL071 J-Fet a 741 meg bipoláris tranzisztoros.
Sziasztok!
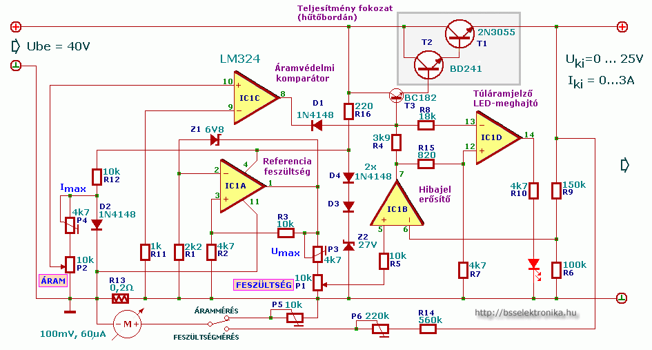
Megépítettem a mellékelt kapcsolást, de nem működik megfelelően. Igaz más tranzisztorokat használtam, de a helyzet nem javult többfajta típus esetében sem. a kimenő feszt max kb 16V-ig lehet csak feltekerni, talán az áteresztő tranzisztor nem nyit ki eléggé? Aminek a működését nem értem a kapcsolásban az a referenciafeszültség rész, mi célt szolgál ott a komparátor? A föld és az IC 1-es lába között fix 9,8V mérhető. A zeneren 6,66V, az IC tápfeszültsége 28,1V. Hogyan javítható meg az áramkör?
Az BC182-es tranzisztor bázisán egy hirtelen feszültségugrás (kezdetben mondjuk lineáris majd felugrik tápfeszig) figyelhető meg a feszültségállító potméter tekerése közben, kb akkor amikor a hibajel erősítő lábain azonos a feszültség.
Még régen ezt a kapcsolást építettem meg, gyakorlatilag ugyan az, bár nekem jobban tetszik a mostani áramkorlátozó része. De ez nem magyarázat, hogy miért nem működik az áteresztőtranzisztoros rész, az áramkör látszólag jól működik aszerint amit feljebb leírtam.
Hello!
A hibajel erősítő IC2b (vagy is a feszültség szabályzó) két bemenetén, mindig ugyan akkora feszültségnek kel lenni. Ha nincs így akkor már nem működik a visszacsatolási hurok. Ha a BC bázisán a feszültség "felugrik", akkor az azt jelenti, hogy a feszültség szabályzó, már észrevette, hogy a kimeneti feszültség nem akkora mint kellene. Ezért kinyitotta teljesen. De ha ennek ellenére nincs meg a kimeneti feszültség, akkor már csak a végfokkal lehet a baj. De alapból nem lehetne ez, mert a három tranyó, darlington emitterkövetőt alkot. Minden tranyó bázisában csak a nyitófeszültségével (600..800mV) lehetne nagyobb feszültség mint az emitterében. Vagy is mérd meg szép sorba a kimenettől kezdve a bázisokat. (A komparátor nem komparátor, csak az erősítőnek nincs közvetlen negatív visszacsatolása, azért írta oda valaki. Ha a Shunt ellenálláson eső feszültség nagyobb lesz, mint amit P2-vel beállítottál, D1 elszívja T3 bázisáramát. Nyitni meg nem tudja a tranyót, a dióda miatt.) üdv! proli007
Szia!
Ez egy dupla tápegység lenne, ezért két ugyanolyan rész lett építve. Most az egyikben 2N1613, BD897 és TIP142 van, így a kimenő fesz olyan 23V körülig lehet felcsavarni, az érdekes viszont az, ha lekötöm a a BD897 bázisát ás a collector és a bázisa közé egy 10K-s ellenállást teszek, akkor maximális lesz a kimenő feszültség, tehát ki tud nyitni biztosan, eközben 25,8V körüli feszt tud adni terheletlenül a 2n1613 az emitterén a bázisán eközben 26,8V mérhető, viszont ha rá van kötve a BD897 bázisára akkor 16,5Vra esik le. Szóval a gndhez képest a collectorokon 36,6V van, a 2N1613 bázisán 10,1V, BD897 bázisán 16,6V, a TIP142 bázisán 19,2V emitterén 24,4V. Én ebből úgy látom, mintha az LM324 nem lenne eléggé terhelhető, bár nem tudom hogy a visszacsatolás hol van jelenleg, a potméter max álláson van. Ezekből le tudsz vonni valami következtetést?
Megépítettem a ALkotó 2.7.1 tápját. Minden megy is rajta csak az áram szabályozó rész rosszalkodik. Hiába tekerem le a áramerősség potit a feszültség nem megy le 0-ra hanem csak 9V-ra. A feszültség szabályozó rész tökéletesen működik azzal nincsen gond.
Nyitott kimenttel próbáltad, vagy volt rajta terhelés? Ha semmi nem volt rajta, próbáld meg úgy, hogy teszel rá valami kisebb fogyasztót
Hello!
Kissé össze-vissza vannak it a dolgok. - Egy IC nem tud magasabb feszültséget kiadni, mint a tápfeszültsége, levonva az 1-2V maradék feszültségét. Vagy is ha a táp úgy van kialakítva, mint a rajzon, akkor az legfeljebb 28V lesz, és a maximális elvárható kimenő feszültsége az IC-nek 26V. - Mivel a végfokozatnak erősítése kicsit kisebb mint egy, a kimenő feszültség sem lehetne több ennél. Sőt, ebből mg levonódik a bázis-emitter feszültségek. Abból a rajzon három is van, de Te még az egyik helyére darlingtont is tettél. Vagy is az már eleve 4*0,6V minimálisan, tehát a kimenti feszültség elvi határa, így 23,6V lenne. Akár mekkora is a kollektor feszültség. - A tranyók áramerősítése béták szorzata, tehát ha a végtranyó áramerősítése 20, a meghajtóé, 50, a bemenő tranyó-é meg 100, akkor az össz áramerősítés már 100000 köröl van. Vagy is ha 10A lenne is a kimenő áram, akkor is csak 0,1mA kellene az első tranyó bázisába. Azt meg csak letudja adni az IC nem? - De vagy darlington, vagy a meghajtó tranyó felesleges. De az nem lehetne, hogy a TIP bázisában kisebb a feszültség, mint az emitterében, mert akkor szivárog az áram valahonnan. Legrosszabb esetben gerjed az egész, és azért vannak vad értékek. Az IC visszacsatolásában egyébként sem ártana egy 1nF-os kondi, mert lehet az IC sebessége, és a végfok lomhasága okozza a gondot. üdv! proli007
Hello!
Csak most kezdem érteni valamennyire. Szóval mondhatjuk, hogy terheletlenül a táp kimenetén az IC kimenetén lévő feszültség van jelen és a terhelés növekedésével veszi úgymond az áramot az egész tápfeszültségéből. Elvileg megoldható, hogy a tápfeszültségig fel lehessen tekerni a kimenő feszültséget? Például ha FETben gondolkodunk, ha kinyitott, akkor teljesen átereszt. Ezzel szemben az áteresztő tranzisztor nyitása függ a terheléstől is. Esetleg ha pnp-k lennének ugyanúgy a pozitív ágban? Hova kellene tenni az 1nF-os kondit? Kösz a segítséget.
Hello!
Szerintem ne ötleteljél, mert ahhoz előbb el kellene sajátítani a tranyók - Fetek műveleti erősítők működési sajátosságait, hogy megértsd az összefüggéseket. Előbb inkább próbáld életre kelteni ezt a tápot, mert így csak össze-vissza csapkodsz. Nem a Fet vagy tranyó a lényeg, hanem a helyes szintillesztés az áramkörök között. Tehát a kapcsolástechnika, és hogy mit vársz el tőle. Ez az áramkör ilyen. Számtalan kapcsolás forog közkézen, míg nem tudod a működését az eszközöknek, addig ne tervezz új tápegységet, mert a Te idődet és a mienket fecséreled vele... A kondi, a feszültségszabályzó IC kimenete és a nem invertáló bemenete közé kell. Frekvenciafüggő negatív visszacsatolásnak. üdv! proli007
Ha beteszem a kondit (5 és7 láb közé) akkor az áramkorlát led fényereje fordítottan változik a feszültségpoti feltekerésével (de rendesen nő a kimenő fesz is).
Ezek szerint a táp megfelelően működött eddig is, csak nem tudtam, hogy az ICtől függ a max kimenő fesz... Amúgy lehet javítani a stabilitásán? Ha 10V van a kimeneten és terhelem 1A-val, leesik 9,7Vra (az áramfigyelő ellenállást is kisebbre cseréltem, hogy 5A-t tudjon, a trafó is bírná, meg "feszültségtartaléka" is van).
Az előbb elírtam, terhelten sem megy le 5V alá.
Hello!
Ha az 5 és 7-es láb közé tetted a kondit, akkor "kapcsolóüzemű tápot" készítettél belőle. Vagy is pont ellenkező hatást érték el. Mert akkor nem negatív, hanem pozitív lesz a visszacsatolás. De én voltam a balga, mert a neminvertáló lábat írtam, holott az invertálót kellett volna írnom. Bocsi! Egyébként nem eshet a feszültség majd ennyit. üdv! proli007 |
Bejelentkezés
Hirdetés |









