Fórum témák
» Több friss téma |
Fórum » Kapcsolási rajzot keresek
Témaindító: Kallai Csaba, idő: Márc 11, 2006
Témakörök:
Az auto erősítő nem 12 voltos hanem általában +-50 csak van benne egy inverter ami feltornázza a feszt..
500W-os? (egy 500W-os erősítőben) az úgy nem lenne kicsit drága megoldás? (meg akkor minek az ujjnyi vastag kábel, ha nem megy rajta csak 10A?)
Ezekszerint akkor az autóerősítők +- táppal mennek? Pontosan melyik típus ilyen? Pont +- táp kellene, de úgy, hogy autóban is tudjuk használni, akkor nem veszek invertert külön, az erősítőt meg megpróbáljuk, hátha átviszi a fűrészjelet is.
Sziasztok!
A hálózati 220V-os vezetéken szeretnék adatátvitelt megvalósitani. Van erre valakinek ötlete, rajza? Konkrétan most egy mérőkör 4-20mA-es jelét kellene megjeleniteni egy tetszőleges helyen (konnektornál) ...kösz
Köszönöm, de ne műszaki adatlap kellene, hanem komplett kapcsolási rajz (ellenállások, kondik, diódák, tranzisztorok, műveleti erősítők).
Hello!
Léteztek valaha ilyen készülék, pontosabban telefon de nem igazán analóg jelek átvitelére való megoldás. A lényegük, hogy magasabb frekvenciára modulálták a jelet. De semmiképpen nem DC, hanem hangfrekis sávban határolt adatátvitel volt. Az ötlet magvalósítása, nem túl biztató eredményt fog hozni. Mert a hálózaton sok a zavarjel, csak azonos fázison, rövid hatótávolságon és olyan helyen lehet megvalósítani, ahol nincsenek zavarszűrők, hiszen azok leválasztják a vivő jeledet. Ha 4-20mA analóg információt szeretnél átvinni, akkor nyilván pontossági igényeid is vannak. Ellentétben az eredetileg megcélzott hangfrekvenciás átvitellel, ahol nem gond ha néha egy-két pattanás-torzítás van. Ma szerintem sokkal értelmesebb rádiofrekis modulon átvitt RS232 információ, ami processzorral ide-oda könnyedén átalakítható információt ad. Ehhez vannak ma már komplett modulok. Persze ez már egy számítástechnikai alkalmazás gyakorlatát feltételezi. Ha hagyományos módon szeretnéd átvinni az infót, akkor, akkor a vivőt FM-ben, vagy PWM-ben kellene modulálni - demodulálni , hogy az eredeti információhoz juss. Ennek megvalósítása ma semmivel nem egyszerűbb, mint a digitális adatátvitel. üdv! proli007
Köszi a választ.
Az általad javasolt RS232 alapú adatátvitelre van infó, folyamatábra, blokkdiagram, vagy kapcs rajz ami alapján el tudok indulni. Mondjuk programozni nem tudok! ...kösz
Hello!
Az RS232 soros adatátviteli eszköz, amit pld. a számgép is használt. (ma már inkáb USB van) De ez a feladat nem egyszerű logikai áramköröknek való. De ha kicsit keresgettél volna, akkor pld. ezt megtaláltad volna. Kapcsolási rajzot nem igen fogsz találni, mert az minden eszköznél más lehet. Egy PIC processzorban pld. van ilyen modul USART címszó alatt, de AD konverter is, amivel az analóg jel digitalizálható, majd a soros porton elküldhető. De ha nincsenek számítástechnikai ismereteid, akkor jobb előbb azt megszerezni, mert ez a témakör már nem sétagalopp, hogy van egy kapcsolási rajz, azt megépítem és működik is. De ha nem tudsz programozni, de a logikai áramköröket ismered, akkor ajánlom a PARSIC programot, ami itt a fórumon is téma, "Modulrendszerű grafikus PC programozás" címszó alatt találsz meg. üdv! proli007
Sziasztok!
Unitek sp-410D 2.1 hangrendszerhez kellene a kapcsolási rajz! Köszönöm előre is mindenkitől!
Sziasztok!
Egy Sanyo dcx989-es hi-fi kapcsolási rajzát keresem. Aki tud bármilyen formában segíteni az legyen oly kedves * * Mod : a fórumon tevékenykedünk, nem emilen ..
Ismer valaki egy kis, egyszerű, olcsó RGB LED-es hőmérsékletjelzőt?
Szóval 1 db. RGB LED, ami melegben vörös, és ahogy hűl az idő, folyamatosan változna a színe. Ezt még szeretném úgy, hogy világosba egyáltalán ne világítson, és ahogy sötétedik a környezet, folyamatosan, egyre erősebb legyen a LED fényereje.
Ezt hogy lehetne kiegészíteni egy nyomógombos ki-be kapcsolással?
Azért nyomógombos, hogy ne lehessen úgy felejteni, de amíg ott vagyok, felülbírálhassam hogy már eleget ment, vagy még mennie kell. Mindezt anélkül, hogy a potikat mindig csavargatnám, és hogy egy főkapcsolóval megakadályoznám a következő indítást bentről. Szóval ugye alapesetben bekapcsolna, mikor az egész áramot kap, aztán, ha egyszer megnyomom, kikapcsol, ha még egyszer, akkor be. Vagy 2 gombbal is jó lenne, ha úgy egyszerűbb.
Hello!
Látom még nem csináltál semmit, csak az igényeid nőttek.. :no: üdv! proli007
És ez még csak az űrhajójának a hőpajzs visszajelzője
Üdv!
Ugyan nem kapcsolási rajz, de nem tudna valaki keríteni nekem Pioneer CDJ 1000 rrv 2468 servive manualt? Előre is köszönöm.
Üdv!
Szerintem nem, MK1 hez kellene.
Elektrotanyáról van, nézz szét, hátha találsz jobbat! Max. 2db doksit lehet letölteni!!Bővebben: Link
Megnéztem, meg is van! Köszönöm a tippet!
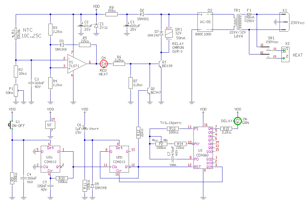
De. Csak előbb a nyákrajzzal szenvedtem trafóval, aztán trafó nélkül. Az már meg is volt 3 átkötéssel. De most megint átrendezem az egészet, és nem tudom, ez mennyire érzékeny a hurkokra, de ha nagyon, akkor a tápon lévő dolgokat egymás mellé teszem, amennyire lehet.
Hello!
Nem lesz különösebben érzékeny a kapcsolás. Mert az NTC hőmérséklet változása jelentős, mintegy -3,6%/°C. De a relét vezérlő tranyó emitteráramát célszerű külön vonalon vezetni az analóg komparátor GND-körétől. Pozitív oldalon ezt a Zéner elvégzi. üdv! proli007
Sziasztok! Keresek sharp wf-940h típusú magnó kivezérlésjelzőének kapcsolási rajzát. Tudtok segíteni?
Köszi!
Sziasztok!
Fujitsu Siemens 43B1-M monitorhoz keresnek kapcsolasi rajzot. Ha nem is a teljes de a VGA csatlakozas sorrendje kellene! Koszi!
Sziasztok!kezdő vagyok és szeretnék valami egyszerü kapcsolást épiteni vilogon kivül mert azt már készitettem,várom kapcsolásaitokat!
SziaNézd meg ezeket!!
RSN315H41 ichez valahol talalhatoe kapcsolasi rajz mert en sehol nem kaptam eddig.amit eddig rola tudok hogy egy 4 csatornas erosito. Ha valaki tud kerem segitsen!
A következő kapcsolás megvalósításában kérném a segítségeteket.
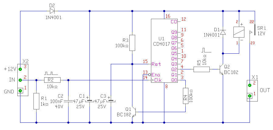
Az utóba terveznék egy ablakfelhúzó modult, de itt nem elég a piacon kapható vezérlés. ezért ide egyedi kell. A következőről volna szó, a kp. zár 2. lezárásakor azaz 2X megjelenik egy + 12V-os feszültség hatására induljon el a következő folyamat. A 2. lezárásra elinduló folyamatokat egy számláló IC-vel (CD4017) meg lehet oldani, ezt már megvalósítottam. Időrendben a folyamatok a 2. 12V-is impulzus beérkezése után: { 0,5s-re húzzon meg egy relé ( ide szerintem elég lenne az t idő míg egy kondi kisül, a kapacitással pontosan be lehetne lőni a 0,5s körüli időt) 1 sec múlva húzzon meg egy relé 15sec-re ahogy elenged a újabb relé szólaljon meg 15sec-re ahogy elenged a újabb relé szólaljon meg 15sec-re ahogy elenged a újabb relé szólaljon meg 15sec-re ciklus vége. } ( ez a 4 művelet az lenne, hogy az ablakoknak 15sec kell hogy felérjenek, és azt akarom, hogy egymás után menjenek fel) Ennek a kapcsolásnak a megvalósításában kérném a segítségeteket. Én is jártas vagyok az elektronikában, lehetőleg az olyan kommenteket, hogy: ?ez nem ilyen egyszerű mert így a motor leég túlterhelődik stb, ne írjatok mert egy meglévő elektronika kiegészítéséről van szó ami ezt már tudja? Előre is Köszönöm!
A fenti kapcsolás 3. lezárásra (3. 12V-os impulzusra induljon el) Mert 2. impulzusra már egy meglévő folyamat indul el. Gyakorlatilag csak ezt kellene kiegészíteni.
mellékeltem a kapcs rajzot.
"Hofmann ER 2-2" autókerék ballanszirozó kapcsolási rajzát keresem. Eltört a rezgés érzékelő tekercs csévetestje. A tekercset újra kellett készitenem, mert szétszakadt. A beállito trimmer potival nem sikerült beállitanom a gépet. Köszi.
P.S. A tekercset elkeszitettem, de nem pontos a gép. Feltételezem, hogy a tekercs súlya nem megfelelö. A műszer mutató kb 1 Hz-el rezeg. Valaki meg tudná mérni a kész tekercs súlyát? Nagy segitség lenne.
Sziasztok!
Hifonics BX1000D erősítőhöz kellene nekem kapcsolási rajz. Valakinek nincs véletlenül, vagy nem tudja, honnan lehetne megszerezni? Előre is köszönöm! |
Bejelentkezés
Hirdetés |











