Fórum témák
» Több friss téma |
Most már csak a nyákrajzot nézd kérlek és talán érthetővé válik a dolog .
Jaj simpi ne ! Ha egy relét magyarázni kell akkor mi lesz egy logikai kapuval ?
Nekem a relés jó , csak nem értem a bekötést .
Ne hülyéskedj már, minek ehhez NYÁK?!
Összekötözgeted és kész... Üdv Inhouse
Ügyes vagy, de én morzés nyomógombot is ritkán látok errefelé, általában egy záró érintkezőjük van, vagy max egy bontó...ezért csináltam ilyenre, ez mind lenne a műhelyben.
Egyébként logikusabb is, megy egyszerűbb is a tied. Üdv Inhouse
A nyák azért jó mert nem (vagy csak nehezen) lehet elrontani a bekötést
Egyébként most hogy jobban megnéztem a kapcsolásodat
két dióda segítségével megoldható lenne a csengetés is !
Igen, nekem is eszembe jutott, de én azt vettem alapul, hogy nem lényeg a csengetés, legutóbb erről volt szó.
Üdv Inhouse
Sziasztok!
Egy kis segítséget szeretnék kérni tőletek. Sajnos nagyon nem értek az elektronikához, szerintem ez látszik a téma címéből is, meg a témakör választásból is. Előre is elnézést kérek a szakszerűtlenségért. Egy olyan áramkört szeretnék megvalósítani, ami áll 6 nyomógombból illetve a nyomógombokhoz tartozó LED-ekből. A feladat annyi lenne, hogy amikor egy gombot megnyomnak, aktiválja az áramkör a hozzá tartozó LED-et, tartsa is meg ezt az állapotot, majd ezután a többi gombnyomásra már ne reagáljon. Végül egy RESET gombbal visszaállítható legyen a kiindulási állapotba. Egy társasjátékhoz lenne erre szükség, ahol a maximum 6 játékos esetenként nagyjából 1-2 másodperc alatt kíván beleavatkozni a játék menetébe, igazságosan pedig nem dönthető el, hogy ki mondta először, hogy én szeretnék. Ez lenne az alapverzió, ami csak az első gombnyomást őrzi meg. Érdekes lehet még továbbá, hogy ki volt a második, harmadik stb. Ha az áramkör ahelyett, hogy figyelmen kívül hagyja az első utáni többi gombnyomást, el tudná ezeket tárolni valahogy, akkor egy sokadik gomb egymás utáni működtetésének hatására, az eltárolt információ alapján lehetne vezérelni a LED-eket. Értsd, megtörténik a hat gombnyomás, aki először nyomta meg, világít a LED-je. Ezután ha kíváncsi vagyok rá ki volt a második, megnyomom azt a bizonyos gombot, aminek hatására az elsőnél elalszik a LED, a másodiknál pedig elkezd világítani, mindezt az áramkör által eltárolt gombnyomás sorrend alapján. Remélem sikerült érthetően megfogalmazni a gondolataimat. Az érthetőség további elősegítése érdekében csatoltam egy, a működést bemutató prezentációt. Segítségre igazából az ötlet elektronikus formába öntése, illetve áramköri megvalósítása kapcsán lenne szükségem. Továbbá mikrovezérlőt sem tudok programozni sajnos, gyanítom viszont, hogy szükség lesz rá. Szóval ha valaki megszán mondjuk egy diptrace áramköri tervvel illetve segít hozzájutni egy megfelelően felprogramozott mikrovezérlőhöz, annak nagyon hálás lennék. Köszönöm előre is a segítséget! Üdv: Ádám
Hello! Én a kapcsolást,meg a programot megrajzoltam PARSIC-ban. De beégetni, meg kipróbálni hogy működi-e egyáltalán, azt Te fogod.
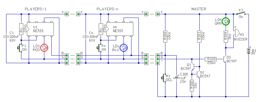
- Minden játékos előtt van egy-nyomógomb és egy piros Led. - Ezen felül a játékvezetőnél van még két nyomógomb és a zöld Led. - A DEL gombbal lehet törölni az információkat. Ha indulhat a játék, a zöld ég. - Ha valaki megnyom egy gombot, vagy többen nyomnak, elalszik a zöld. - Ekkor azon játékos előtt világít a Led, aki elsőként nyomta meg. - További nyomkodások sorrendjét, a STEP gomb nyomkodásával előhívható. - A hatodik STEP nyomásra véget ér a sorrend "lekérdezése". Ekkor a zöld villog. - Ez után az új játékhoz meg kell nyomni a DEL gombot. (Ami egyébként bármikor lenyomható. A STEP csak akkor léptethető, ha nincs zöld jelzés.) üdv!
Pedig, lehet, hogy gyorsabb megoldás lenne a uC... Bővebben: Link
Köszönöm a tippeket, időközben ráakadtam egy PIC mentes kapcsolásra és végül ezt építettem meg, mivel nem értek a PIC-hez sajnos. Félig meddig működik is. 5 modult építettem bele, 5 különböző színű leddel. A problémám az, hogy az 5 ledből 3 tökéletesen, gombnyomásra működik, az egyik egyáltalán nem (narancssárga), a másik néha-néha működik (kék). Balról jobbra a ledek: kék (3,1V 20mA), narancssárga (2V 20mA), fehér (3,1V 20mA), zöld (3,2V 20mA), piros (2V 20mA). Nem tudom, mi lehet a gond, már a nyákot is újracsináltam egyszer emiatt, át is terveztem, tehát a nyákkal és a komponensekkel már nem lehet gond. Gondoltam arra, hogy kevés áramot kapnak a ledek, így megpróbáltam az egyiknél az előtétet kisebbre venni (470ről 220-ra) de úgy sem jó. Csatoltam a nyáktervet hátha úgy többet mond.
Valakinek esetleg ötlete, megoldása?
Hello!
- A Led-enk vajmi köze van a működéshez. Valami áramköri hibád van, azért nem működik. Kontakthiba-lógó láb. stb. Egyébként minden fokozatnál,illett volna egy kondit tenni a tápra (1-es és 8-as láb). Legalább egy 100nF-ot, de akármilyen elkó is lehet. - De kipróbálhatod a kapcsolást úgy, hogy az IC 2-es lábát összezárod az 1-essel. Ekkor a Led-nek jelezni kell. Ha minden oké, úgy is marad, és a Reset gombbal lehet törölni. üdv!
Köszönöm a segítséget. Az 1-2 lábakat összekötve minden tökéletes, úgy működik ahogy írtad. Valószínű így mostmár tényleg, hogy kontakthiba lesz, egy kicsit most megtisztogattam a nyákot. Ha továbbra sem működik, van még esetleg valami ötleted?
Nem nagyon értek hozzá sajnos, csak lemásoltam a kapcsolási rajzot amit linkeltem...ezért maradt le a kondi.
Hello!
- Ha az 1-es 2-es lábról működik, akkor már csak a nyomógomb-10k-100nF körében lehet hiba. Meg kell mérni műszerrel, hogy a nyomógomb-10k összekötési ponton mekkora feszültség van, ha nem nyomod, és ha megnyomod. Mert leggyanúsabb maga a gomb lehet. (Egyébként a nyomógomb feletti 10k-t és a 100nF-os kondit simán el lehet hagyni és a gombot egyből a 2-ess lábra kötni. Aki tervezte, nem gondolta át.) - De ha már itt tartunk, lehet cseppet egyszerűsíteni/ésszerűsíteni a kapcsolást. Itt amit rajzoltam, egy-egy játékos modulja csak 4 alkatrészből áll. A Led-eket a Master áramkörnél lévő két tranyós áramgenerátor hajtja, így bármilyen Le-det teszel bele, kb. 20mA fog folyni. Egy kritérium van, hogy a tápfesz nem lehet kisebb mint 6V, ha 3,2V-os Led-et is használsz bele. (Egyébként ez a "PIC mentes" megoldással nem lehet soha elérni ami az eredeti célkitűzésed volt, hogy az elsőn kívül a sorrendet is jelezze..) üdv! A hozzászólás módosítva: Márc 2, 2014
Kipróbáltam ezt a kapcsolást. Nálam a LEDeket nem vezérli. A zöld LED világít, ha zárok egy kapcsolót, de hogy melyiket, azt nem mutatja.
DEL gomb működik (törli a zöldet). Mondjuk a leírás nem így volt. Az is igaz, hogy PIC16F628A -t lehet csak kapni DIP tokban jelenleg, azzal próbáltam. Állítólag kb. ugyanaz, csak itt-ott javított.
Hello! Én ezt nem tudom, mert mint írtam is kipróbálni nem tudtam, csak a PARSIC szimulátorral. De az "A" típusú PIC-ekhez, külön PARSIC program van, tehát nem lehet egyforma a kettő.
Igen, olvastam. Ez benne volt a pakliban. Nem írta senki, hogy megépítette volna a kapcsolást. Csak leírtam, hogy nekem ez volt a tapasztalat. Persze el is ronthattam valamit... Van egy SMD 16F628-as, de azzal most nem szenvednék, hogy a bepókhálózott próbanyákból kiforrasszam a DIP foglalatos PIC-et, majd az SMD-t valahogy a helyére tegyem. Köszi a kapcsolást!
Igazán nincs mit,mert ha nem is működik akkor pláne. De nem tudom mi az oka, hogy néhány PARSIC-ban "írt" áramköröm, másnak sem működött. Persze az oka, nem derült ki, hogy ki hibázott.. De ez van. Egyszer majd felszívom az orromat, és beprogramozom valamelyiket egy PIC-be. Csak mindent elő kellett volna már keresni. Amúgy visszajelzés, meg elég ritkán van egy-egy megoldásra..
A hozzászólás módosítva: Nov 15, 2016
Sziasztok!
Kezdő vagyok még az elektronika terén, viszont kaptam a minap egy nagyon jó ötletet, amit meg is szeretnék valósítani. A rendszer lényege, hogy van 3-4 darab éjjeli lámpám (gondoltam itt LED-es fényforrásra is, a feladat szempontjából nincs jelentősége). Ezeknek a lámpáknak hosszú vezetéken keresztül jutna el az áram. Minden lámpán lenne egy gomb, amit ha megnyomok, akkor a többi lámpán hiába nyomom meg, nem gyulladnak fel, csak az az egy, amit legelőször megnyomtam. Ez a folyamat akkor fejeződne be, ha egy másik gombot megnyomok, ami resetelné az egész rendszert, tehát újból kezdődhetne elölről a folyamat. Nem tudom, hogy mennyire nehéz lenne ezt megvalósítani, illetve hogy mivel lehetne ezt megépíteni. Köszönöm szépen a válaszokat és az építő kritikát is. Üdv.: TTerra
Gyanítom "multi" cégnél dolgozol és "vezető" beosztásban (már a cooperatív munkavégzésből megfogalmazásból kiindulva).
Nálunk ezt a "fogjuk meg és vigyétek" elvnek hívják ![]() Idézet: „Minden lámpán lenne egy gomb, amit ha megnyomok, akkor a többi lámpán hiába nyomom meg, nem gyulladnak fel, csak az az egy, amit legelőször megnyomtam. Ez a folyamat akkor fejeződne be, ha egy másik gombot megnyomok, ami resetelné az egész rendszert, tehát újból kezdődhetne elölről a folyamat.” Segítenél ennek a megértésében?
Aki gombot nyomott az beszélhet, aztán a "kvízmester "resetel és jön az új kérdés
A hozzászólás módosítva: Nov 21, 2016
Ja, úgy egyszerű.
![]() Minden lámpába tirisztor. A játékmesternél meg megszakító nyomógomb...
Megtaláltuk a megfelelő témát a kérdésednek ezért elég lejjebb tekerned és találsz több kapcsolást is , van lámpás van ledes építsd meg azt amelyik tetszik .
Tedd fel ide , vagy küldd el emilben a parsic fájlt megnézzük , megpróbáljuk kideríteni a hibát
|
Bejelentkezés
Hirdetés |







DEL gomb működik (törli a zöldet). Mondjuk a leírás nem így volt. Az is igaz, hogy 





