Fórum témák
» Több friss téma |
Gyenge a 60VA-es trafo, egyetlen csatornahoz sem eleg.
Ilyen kisteljesitmenyu trafo inkabb kis teljesitmenyu (5-10W) AB osztalyu sztereo erositokhoz ajanlhato vagy ha ketto trafo van (azaz egy csatornara 1 trafo jut) akkor lehet nagyobb is egy csatorna nevleges teljesitmenye (15-20W).
Esetleg van olyan AB osztályú amit tudnál ajánlani? Jelenleg egy tesla znc 430-asban van a trafó, de nem tudom érdemes-e megjavítani. Tranyó csere elvileg megoldaná a dolog, de ha lehet akkor építenék valamit ami szebben szólna.
Korábban feltettem egy segítség kérő kérdést, de sajnos nem kaptam választ.
Így hát belefogtam. A két 4 ohmos (DC2002) hangfalamon túl volt néhány alkatrészem és egy 18VAC/15A toroid trafóm. A kapcsolási rajzaim a következők:10W táp_1.jpg, 10W végfok_2.jpg. Egyik fórumban leltem meg a nagy teljesítményű tranzisztorok, béta mérését. Nagyon hasznosnak tartom, mert az alábbi eredményeket kaptam. Két gyártmány és teljesen eltérő karakterisztika. 2N3055mérés.jpg. A választásom:3-7 és a 5-8 pár. Most kezdek a NYÁK tervezésbe, mert időközben meg lett az összes alkatrész.
Tudnál adni egy linket a mérési módszerről? Köszi.
A Hobbielektronikan is van egy beta mero amirol irtam egy cikket.
Igen, olvastam, ahhoz szeretném ezt hasonlítani, hogy miben más.
Amivel és ahogyan mértem az a Lamalas cikkében szerepel: Kapcsolások ť Tranzisztor béta mérő ť.
Nagyon jó érthető leírás. Én csak az NPN oldalt építettem meg, légszerelve, ill. a terhelő ellenállásokat kellet módosítanom, azért, hogy 1,8A-ig el tudjak jutni. Nagyon fontos, hogy a leírás alapján mérjél, kövesd szigorúan a lépéseket. Ha nem ezt teszed, egy-két darlington tranzisztorod bánni fogja. De nem kell tartani tőle. Nagy szabadságfokod van az alkatrészek (tranzisztor, terhelő ellenállás) kiválasztásában. Nekem igazi sikerélményem volt, amikor már a mérési adatokat rögzítettem és értékeltem. Addig egyik 2N3055, olyan volt mint a másik. Feltettem két képet, de ne az összevisszaságot nézd, hanem, inkább az akartam megmutatni, hogy gyorsan összerakható, akár a fiókból összeszedett alkatrészekből is. Végül is: tanultam belőle, hasznos volt és a sikerélményem is meg van. Mi kell ettől több?
Értem, és a görbék hogy keletkeztek excelben? Beirtad a mért értékeket?
Igen, Excellel. A három méréshatárban mért kollektoráram (Ic) és bázisáram (IB) hányadosából képzett béta és a kollektoráram (Ic függvényét ábrázoltam. Mivel a mérés pontatlansága nagy, így a mérési pontokra rátettem egy burkológörbét. Így könnyebb volt a összeválogatni az erősítőbe építendő tranzisztorokat (bétaT1>bétaT2).
Azt írják több helyen, hogy nincs szükség a csatornánkénti tranzisztorok összeválogatásának, de én törekszem arra, hogy a két oldal, közel azonos alkatrészekből épüljenek fel. Ha engedi, felteszem az xls-t. Engedte.
Ez jó és hasznos, köszi szépen! Elteszem magamnak.
Elkészítettem a NYÁK tervemet, maratás után indul forrasztás. A tápot légszerelve akarom elkészíteni. főleg a kis áramsűrűség biztosítása végett. Lehet, hogy nem lesz a legszebb, de a funkcióját jól kell, hogy ellássa.
Elkeszitettem a JLH tapegyseget. Oldalankent 10db 2200mikros kondik vannak,allo kiviteluek. Kiprobaltam,minden rendben volt. Viszont mielott kisutottem volna a kondikat a pozitiv ag vizeteke veletlenul az egyik kondi tetejere,a fem burkolatra ert. Szikrazott,hagyott egy kis kormot is. Tonkremehet vagy karosodhat ettol a kondi? Ujratoltottem es ramertem a pozitiv es a tok kozt 0Volt,a tobbinel a tapfesz -2Volt a meres eredmenye. Ekkor annal a kondinal amelyik szikrazott,feltoltes utan raerintettem a burkolatra a negativ polust. Ezutan feltoltes utan a tok es a pozitiv polus kozt tapfesz -6Voltot mertem ami a tobbi konditol elteroen szep lassan csokkent. Lamalas toled is kerdezem,mert tudom hogy profi vagy az elektronikaba.
Ennek a kérdésnek semmi köze a JLH erősítőhöz , meg ha egy embertől kérded akkor miért nem irsz neki privát levelet?
Udv,
Elvileg nem szabadna tonkremennie egy kondinak a hirtelen kisutestol, de ha megis az a gyanud, hogy valami nem stimmel akkor kulon meg kell vizsgalni azt a reszet a tapegysegnek ahol rovidzar tortent. De ha az erosito rendesen mukodik es a tapfeszultsegek is rendben vannak akkor nincs gond. Ja, es messze nem vagyok profi az elektronikaban ![]() CIROKL! Cornel nem csak tolem kerdezett, ott van az utolso mondatban az _is_ szocska. Gondolom nem kell elmagyarazni a jelenteset az adott szovegkornyezetben.
Tönkre mehet a kondi a rövidzárral történő kisütéstől. Minden elkónak megvan a maximális töltő és kisütő árama amit normálisan elvisel, rövidzártól akár le is olvadhat a belső kivezetés vagy annak egy része.
Sziasztok!
Szeretném kérdezni tőletetek, hogy itt a fórumon van-e jlh75 -wattos erősítőjével foglalkozó topic mert én nem találom.Légyszi linkeljétek be ha lehet és bocs, hogy ide írok.
Üdv Mindenkinek!
A minap megépítettem Hapro kolléga úr tervei alapján az erősítőt. Tényleg fantasztikus hangja van, de mikor nem szól a zene egy minimális búgás hallható.Próbáltam CD lejátszóról, Mp3 lejátszóról, mindkét esetben ugyan ez a tünet. Viszont ha nincs semmi a bemeneten akkor még erősebben hallható. 32V-ról használom és 41000µF puffer kondival,1,2A nyugalmival. Egyenlőre csak az egyik oldal van készen a dobozolás még hátra van. Van valami ötletetek mi okozhatja?
Szia!
Csinálj neki szűrt tápot és eltűnik a búgás! Látom a tranzisztorod erősen gyyenge hamisítvány szerintem ha komolyan gondolod az erősítő használatát akkor szerez be valami jobb féle eredetit és fény évekkel jobb hangot kapsz a másik meg szerintem tök felesleges ekkora puffert rakni bele csak a helyet foglalja.
Köszi a válaszod!
Milyen gyártmányú tranyót vegyek? Nem vagyok valami nagy guru ezen a téren, 15 éve tanultam ilyesmit, de azóta nem nagyon foglalkoztam vele... Szűrt táp alatt mire gondolsz?Estleg ha nem nagy kérdés lenne valami konkrét kapcsolásod? Puffer ügyben ez volt itthon..
Nekem ami itthon volt az tungsram, motorola, st ezek közül a legjobban a motorola tetszet és utána az st én ezt a hármat ajánlom igaz technikailag amit te tettél bele azzal is megy és menni is fog tápnak mondjuk először is mennyi egyen áramod van?Mert igazából olyat lenne érdemes hozzá rakni ami stabilizált is annak meg az a feltétele, hogy annyi váltód legyen a trafón amennyi egyen fesz kell neked.Halkan azért megjegyezném, hogy bizony ez is sokat segít a hangján.
A trafóm 2x27V 400VA-es. Valahol majd túrok ilyen tranzisztorokat. BDY73 próbáltad már?
Nem próbáltam de pont egy fél órája olvastam egy fórumon hogy azt állítjak ugyan az mint a 3055 nem tudom mi igaz ebből.
Ezt nem értem akkor, hogy mehet neked 31 voltról az erősítő mert a 27x1.41-el az 38 volt :O 8 ohmra építetted?
Ezen már én is gondolkoztam.De a puffer kondi két lábán 32V-ot mértem.Majd lemérem a trafó kivezetéseit. 8 ? ra építettem.
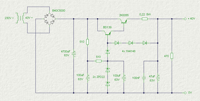
Ha tényleg 8 ohmra építetted meg akkor az alábbi kapcsolást lehet alkalmazni némi módosítással és még peddig kicseréled a zener diódákat a neked kellő pl zpd 22+zy5,6-ra.
És egy jlh 75 wattoshoz milyen táp lenne a legjobb és milyen végtranyókkal?
klaczy
Próbáld meg a 41000 mf mellé egy kisebb 1000-2200 mf és egy 100-470 nf, ha jól emlékszem azt is írják puferelt táppal jobb a hangja mint stabillal, a BDY--ról meg állítólag a 2n válogatott darabjai. Mekkora a képen látható hűtőborda és mennyire melegedett?
Ez azért van, mert az 1,41-es szorzó csak az üresjárási feszre vonatkozik. Ha már terheled a tápot (pl. 1 vagy 2 A-rel), akkor leesik az egyenfesz. Egyébként érdekes módon az a tapasztalat, hogy a JLH-hoz nem feltétlenül szükséges a stabilizált táp, sokan megépítették ugyan vele, de sokan ki is dobták belőle és sima, grätz-es-kondis tápot csináltak hozzá, mondván, hogy szebben szól úgy. (Én is ezt fogom tenni), de azért megspékelem egy CRC-szűréssel, mégpedig úgy, hogy a Grätz után jön majd egy 10000 uF, majd egy 1 ohm / 10 W és utána egy újabb 10000 µF - mindez csatornánként. Valamint nagyon nem mindegy a trafó elhelyezése és a vezetékezés, ezekre a JLH elég érzékeny. (A trafót jó messze a bemenettől és a szűrést közvetlenül a trafó közelébe és a földpont kialakítása az egyenirányítás és a szűrés UTÁN, stb.....)
A 2N3055-ös tranyóval szépen szól, ennek az fT-je 3 KHz, de állítólag még szebben a BDY73-asokkal, amelyeknek csak 800 kHz. (Ez érdekes, fordítva logikusabbnak tűnik, de tényleg így van...)
Idézet: „sokan ki is dobták belőle és sima, grätz-es-kondis tápot csináltak hozzá, mondván, hogy szebben szól” mmm érdekes én pont az ellenkezőjét tapasztaltam a stabil táppal sokkal szebben szólt ! Ez érvényes a JLH -ra és a DoZ -ra is a Hiragát még nem próbáltam stabil táppal . |
Bejelentkezés
Hirdetés |



















