Fórum témák
» Több friss téma |
Mielőtt kérdezel, a következő két dolgot ellenőrizd!
I. A helyes tápfeszültségek megléte.
II. A kimeneten van-e egyenfeszültség.
Élesztés.
A munkapontot nem fogja érinteni. A texas amúgy is végletesen eltér a tranyók lineáris erősítési szakaszától.
Sziasztok! A helyzet a következő lenne. Laptopomnak gyenge a hangkártyája nem bírja rendesen kihajtani az asztali erősítőm, ezért szereztem egy régi számítógép hangfalat amin van gyárilag Phone kimenet, tehát ezt használva előerősítőként majd jó lesz. Jó is lett valóban így már jól kihajtja az erősítőt, de viszont az "előerősítőből" folyamatos susogó alapzaj jön, és ahogy tekerem fel az erősítőt ezt a hangot ugye erősíti. Mi okozza ezt a susogó alapzajt a számítógép hangfal elektronikájában?
Keresek hozzáértő szakembert, aki egy DC erősítőt, vagy csak egy kapcsolást képes lenne megalkotni, sajnos nem tudok 10ezreket fizetni órabérben, de megegyezünk.
DC=Direct Coupled, Direkt Csatolású, 4szög meg fűrészjelet kellene vele erősíteni, DC-től 100kHz-ig, tehát semmilyen hagyományos erősítő nem alkalmas rá, mert az a hirtelen csökkenő jelalakot eltorzítja, mint ahogyan azt itt is mutatják: csatolt kapcsolás mail: *
Nem tudom mekkora teljesítményre kell, de én már terveztem egy pár fajtát. Íme egy: Bővebben: Link (Ez szimulátorban 20MHz-ig is elmegy, a valóságban viszont már vannak nyűgjei MHz-es nagyságrendeknél.) Pár 100kHz-et viszont simán tud. (A rajznak vannak egyszerűbb kivitelei is, olvasgass abban a témában.)
Szia! A PC hangszóró előerősítőnek túlságosan zajos. Innen válassz kapcsolást.
Szia! Csak egy kérdés válogatott SanKen-t merre lehet beszerezni?
Hali.
Nekem van egy ismerősöm a hqvideonál. [/OFF] Vele válogattattam párba, (de csak bétára vállalta), ezért is húzódott kicsit tovább.[OFF]
Kösz, de nekem valami erősebb kellene: 20-40V körüli kimeneti fesz, 1-2A teljesítmény, max. 100kHz.
Ehhez milyen tranzisztor kellene, vagy van-e valami IC, ami tud ilyet? (valahol csak használnak valami hasonlót) Előre is kösz!
Amit linkeltem annak az eleje jó. Keress valami jó fajta darlington komplementert végnek és kész is.
Hello!
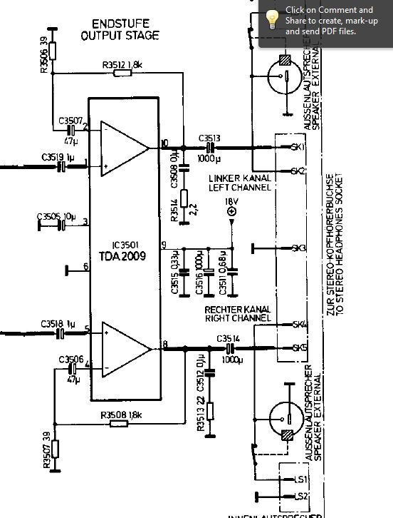
Van 1 TDA 2009 gyári kapcsolásom, működik is. Valaki nem tudná ennek a változatnak a hídkapcsolását lerajzolni? Mivel nincs kedvem az összes alaktrészt kicserélni. Annyit tudok, hogy az 1-ik bemenetet a földbe kell tenni, meg hogy a ket erősítő kimenetére kell kötni a hangszórót.
Szia! Plussz költséget jelent-e?Esetleg ezt a szolgáltatást másnak is megtené-e?
Szia_! a neten van egy csomo ,rajz_, hogy hogyan kell meg_csinálni_. nem bonyolult ,csak a tul tápra viggyázz.
Üdv. Van egy tda1557q végfokom és nem tudom hogy melyik a pozitív és a negatív a kimeneten. Mellékeltem a kapcsolást.Bővebben: Link
Szia.
Ezt nem tudom pontosan, igaziból E-mail-en keresett fel még tavaly, egy közös ismerősünk révén, hogy csinálnék-e neki egy - két panelt s én elvállaltam, azóta is jóban vagyunk s mint kiderült, a hq-soknál dolgozik.
Sziasztok
Szeretnék építeni egy erősítőt ami le tud adni 4ohm-on 60Wot és ami a lényeg hogy ne IC-s legyen, és szimpla 12V-ról üzemeljen elfogadható hangminőséggel. Tudna ajánlani valaki egy kapcsolást amiről jók a tapasztalatok?
Mikor kezditek már el végre használni Ohm bácsi képletét? 60W 4 Ohm-on, 60*4 a gyök alatt, vagyis 15,49V feszültségen jön létre. A tápfesznek ennél a feszültségnél csak a tápösszeesést, és a saturációs feszültséget, emitter ellenállást számolva, legalább 4V-al magasabbnak illenék lenni. És ugyebár mivel szimpla tápról akarod üzemeltetni, aminél a kimenetet még féltápfeszre is kell emelni, látható hogy a12V tápfeszültséged ehhez nem elégséges. Normál esetben, 4-5W-ot vehetsz ki 4 Ohm-on 12V táp mellett. Vagy hídkapcsolást alkalmazol amivel a kimeneti teljesítményt megnégyszerezheted de még így is kevés, vagy invertert építesz, amivel megnöveled a tápfeszültséget.
És ha számolsz, kiderül hogy olcsóbb egy normális transzformátor, mint a bonyolított kerülgetőutak.
SZia ha ugy döntöttél hogy belevágsz ,akkor ha neked meg felel,itt va egy TDA 1562q ez ,szerintem ok lesssz,de SZamocánakis igaza van ,a meg épitést illetően,jó munkát.
A hűtőborda méretét nem kilóra méretezzük , annál inkább a felület ami fontos és az elhelyezés és természetesen a rendesen kialakított kapcsolatok a felületek közt.
Nem oly rég lettem kész a kis hiragával de az tudni kell hogy én mindent túl méretezek , ebben az esetben is a hűtőbordához méreteztem a dobozt , vagyis a hűtőbordám a doboz fedlapja ami 200X300 mm , a borda magassága 40 mm . Nos a hiragához ez már túlzás , a hűtés igényét ennek a méretnek a alig több mint fele is bőven kiszolgálná , a nyugalmi áram is az ajánlottól egy hangyányit feljebb lett állítva ami 800mA -re állt be a végére , / Nekem itt tetszett a kapott hangkép / Bővebben: Link
Szia! Elliott kapcsolását ajánlom.
Az a tápszűrés már tényleg elmegy puffermezőnek is :eek2: Amúgy végülis mást fogok építeni, de azért köszönöm válaszod
Kössz!
Megoldottam, csak ki kell próbáljam.
Class D egy csöves élőfokkal vagy építs tényleg quadot jóval 70% felett van a hatásfoka...30 voltról egyébként kijön 50 Watt...
Emlékeim szerint már egyszer felraktam a PMPO-ot. ( Peak Music Power )
A csúcstól csúcsig mért feszültségből számolják. Szinusznál az RMS 2x gyök 2=2.82. Ez négyzeten a teljesítmény számoláshoz. Ez majdnem 8szoros ráírhatóságot " hoz " Még cifrázzák 2ohmos nem valós terhelésre. Egy elemes Philips " lóbálos " küttyűre így kerülhetett 2x30Watt hatalmas színes betűkkel!, miközben a szervizmanuáljában 2x2.2Watt állt 10%-os torzítás mellett! A 100dB-és hangszóró is is okozhat csalódást, ha nem növekszik a hangnyomása, a ráadott villanytól. - a Rossz hangszóró ismérve-
Sziasztok..
Van egy Blaupunkt r4430 amplifier. STK4141 végfok van benne. Amikor az erősítő hozzámkerült nem kapcsolt be. Kicseréltem az STK 4141 II -t ,d880 tranzisztort,bd242c tranzisztort és az erősítő bekapcsol de a kimeneten nincs fesz. RCA 100% jó jelbemenet az van, de kimenet nincs. Szerintetek? Csatoltam néhány képet a panelről. Köszönöm a választ előre is.
Hali.
Elsőként az ic adatlapja szerint ellenőrizném a helyedben a következőket: Megvan-e az ic lábain a tápfesz (+-) és a föld. Ezután meg kellene nézni hogy maga az ic lába kap-e jelet az audio bemenetére, vagy esetleg szigetelt nyelű csavarhúzóval kocogtasd meg, ha mérsz a kimenetén ekkor valamit, vagy esetleg van rákötve tesztelő hangszóró is ez idő alatt, akkor hallható lesz-e kis pattanó szerű hang?. Ha igen akkor menni kel előrébb, nézni a csatolókondi helyességét, előfokot ha van bent stb stb.. Idézet: „mást fogok építeni” Ezt bánhatod , a kis monster nem semmi az tény " nekem elhiheted " |
Bejelentkezés
Hirdetés |










