Fórum témák

» Több friss téma
Fórum » Sziréna
 
Témaindító: vanzerr, idő: Jan 5, 2006
Lapozás: OK   10 / 51
(#) watt válasza még1MbR hozzászólására (») Júl 9, 2007 /
 
Nekik is megvan az okuk rá, mert kézibeszélőt is építenek bele, ami eléggé bonyolítja a kapcsolást. Nekem könnyebb dolgom volt így!
(#) még1MbR hozzászólása Júl 10, 2007 /
 
Egyenlőre nem válaszolt az e-mailre sem a H&M, se a másik cég... viszont beszéltem egy Indukció BT nevü céggel itt Bp-en. 5db toroid esetén már 15% kedvezmény van náluk és látatlanba 4-5eFt között mondta. Elmegyek személyesen és beszámolok róla.
(#) Frankye válasza még1MbR hozzászólására (») Júl 10, 2007 /
 
Na! Az nem olyan rossz ár!
Előre is köszi az utánjárást!
(#) még1MbR válasza még1MbR hozzászólására (») Júl 10, 2007 /
 
Na megvolt a látogatás. Pici magánvállalkozás. Nagyon korrekt volt az ember és szépek az ott lévő kész trafók.
3 nap a vállalási határidő. 5eFt számlátlanul, 5db vagy felette 15% kedvezmény.
Ha valakit érdekel esetleg a cím:
Indukció BT. Budapest, 18.kerület, Köztársaság utca 27/a 291-5746 Kléh György

Ha esetleg valaki tud jobbat/olcsóbbat kérem jelezze!
Nem tudom, ki hol lakik/megfelel e neki ez (postázásban segítek, nem gond)... Akit érdekel, legyenszíves írjon privátban (gondolom a moderátorok nem örülnének neki, ha itt folytatnánk le ) mondjuk péntekig és beszámolok róla, hányan is vagyunk a dologra.

Ja igen, még valami:
külön csak vasat nem árul, ő is valahonnan külföldről hozatja.
Ha kiszámoljátok, csak a vas meg a tekercs valszeg kitenné az ár felét, szóval szerintem 2eFt ért nem biztos, hogy megéri órákig szenvedni a tekeréssel, beszerzéssel, stb.
(#) Frankye válasza még1MbR hozzászólására (») Júl 10, 2007 /
 
Hát, nem örülnénk, az biztos!
Így tehát - hogy jó példával járjak elöl! :yes: - már írtam is privit!
(#) még1MbR hozzászólása Júl 11, 2007 /
 
Többieket nem érdekli?
Eddig csak Frankye jelzett privátban...
(#) Frankye válasza még1MbR hozzászólására (») Júl 12, 2007 /
 
Sajnálnám...
(#) még1MbR hozzászólása Júl 12, 2007 /
 
Alakul, már csak 1 db hiányzik!
Valaki hozzon magával még 1 embert
(#) még1MbR hozzászólása Júl 12, 2007 /
 
Watt, amit írtál a cikkben, cm2000 progi, tőled nem kért valami jelszót telepítés előtt? Trial verzió pedig
Hiába töltöttem le, nem engedi telepíteni a jelszó miatt. Na utánanézek a neten, hátha találok valamit.
(#) Frankye válasza még1MbR hozzászólására (») Júl 30, 2007 /
 
Idézet:
„Valaki hozzon magával még 1 embert”

Mármint még1MbR-t?!
(#) még1MbR válasza Frankye hozzászólására (») Júl 30, 2007 /
 
Jaja, én hoztam egyet, azért rendeltem 2db-ot
(#) még1MbR hozzászólása Aug 4, 2007 /
 
Na ki hogy áll a Watt féle szirénával?
Készítettem hozzá egy nem smd-s panelt is, mert sima ic foglalatos PIC-et kaptam csak. Igy a panel a trafó mellé lesz téve első kísérletre, aztán majd meglátom, mi lesz a végleges. Pic égetőt vettem készen csomagban, valami Bojan Dobaj féle, még el kell mélyülnöm azügyben, hogy is kell majd összehozni a szirénanyák csatijával. LPT porton keresztül csatlakozik a pc-hez.
(#) vanzerr válasza még1MbR hozzászólására (») Aug 4, 2007 /
 
Hali!
Odáig már eljutottam, hogy megvettem a PIC-et és a többi alkatrészt, de idő hiánya miatt húzódik még a dolog. Szerintem jövőhéten próbapanelon össze fogom rakni.
A PIC égetőmet is át kellene alakítanom, ugyanis alapból csak egy 2x4-es és egy 2x9-es ic-foglalat van rajta.
Ja PIC-ből csak 18F2321-es sikerült vennem a chipcad-ben.
(#) watt válasza vanzerr hozzászólására (») Aug 4, 2007 /
 
Az égetődet nem kell átalakítanod, csak ki kell vezessed az ICSP portot, és rácsatlakozni a Kürt paneljén lévő ICSP portra.
(#) watt válasza még1MbR hozzászólására (») Aug 4, 2007 /
 
A BJ az egy jó égető, nem lehet vele baj! Neked is az ICSP pontokat kell csak átvezetned a rajzok szerint.

ICSP pontok Vdd(+5V), Vpp(+13V), PGD, PGC, GNG.
(#) Frankye válasza még1MbR hozzászólására (») Aug 4, 2007 /
 
Nekem még csak a trafó van meg...
A PIC-re PICit ( ) várni kell még, anyagi okok miatt. Asszem a NYÁK-ot át fogom tervezni (nem mintha Watt master terve nem lenne jó), mert szeretném éppen az ICSP pontokat kivinni külön csatira.
A többi cucc meg van itt "elfekvőben" a műhelyben...
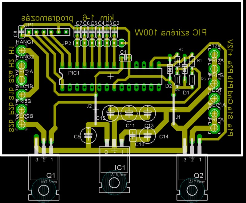
(#) még1MbR hozzászólása Aug 4, 2007 /
 
Van egy áttervezett verzióm, egyenlőre eagle-ben készült, mert a cm2000-et még csak kóstolgatom (még1x köszönet wattnak a segítségért)
Felraktam két képet róla, ez nem smd-s, hanem sima elemekkel van. Kipróbálva még nincs, de ha kell valakinek feltöltöm az sch és brd fájlokat is. A nyákot pár perce ültettem be, most jön a neheze, az égetés meg ilyenek
(#) vanzerr válasza még1MbR hozzászólására (») Aug 4, 2007 /
 
Szia Miki!
Úgy látom Te jobban haladsz mint én, nagyon kíváncsi vagyok a végeredményre!
Képeket na meg ha tudsz hangokat is tehetsz föl ha készen vagy.
(#) még1MbR hozzászólása Aug 4, 2007 /
 
Rendben!
Közben összeraktam a készen kapható PIC égető csomagot az előbb. (lusta voltam magam készíteni
Igy néz ki a szirénapanel élőben:

IMG_5625.JPG
    
(#) watt hozzászólása Aug 4, 2007 /
 
Egész jók lesznek ezek az átgyúrt megoldások! Kicsit a kedveteket növelendő megjegyzem, hogy nekem azóta tökéletesen műkszik, semmilyen gond nem volt vele. Azt elfelejtettem írni, hogy alig fogyaszt 7mA-t, így nyugiban rá lehet kötni az akkura nem meríti le soha. További jó alkotást!
(#) még1MbR hozzászólása Aug 4, 2007 /
 
Mint pic analfabéta, felteszem a láma kérdést, hogy erre a fajta picre megoldható e több még több hang több kapcsolóval, vagy pedig 6db a felső határ? (van e még szabad port)
Mert hát a mohóság jellegzetes emberi tulajdonság
(#) watt válasza még1MbR hozzászólására (») Aug 4, 2007 /
 
Mindegyik láb, amit szabadon látsz a rajzon, felhasználható plusz hang vezérlésére(programot és az áramkört módosítva!).

Ha még több hang kell, lehet billentyűmátrixot is illeszteni! Egyébként a memória is elegendő sokkal több hang tárolására.
(#) még1MbR válasza watt hozzászólására (») Aug 5, 2007 /
 
Köszi az infót, ez jó hír
Lehet nem is sok gomb kellene a működtetéséhez, hanem egy le-fel nyíl gomb (léptetés) és egy ledes kétdigites kijelző, ami mutatja, hogy épp hanyason áll.
Elméletben már jó vagyok, nem úgy mint gyakorlatban
(#) Frankye válasza még1MbR hozzászólására (») Aug 5, 2007 /
 
Vagy egy többállású kapcsoló. Akkor csak ráhúzod a megfelelő hangra, és már üvölthet is...
(Elméletben én is nagyon májer vagyok, csak a megvalósítás nem olyan egyszerű... )

Amúgy jól néz ki a panel, meg a kész cucc is! Valami effélét akarok én is összehozni!
(#) még1MbR válasza Frankye hozzászólására (») Aug 5, 2007 /
 
Bent a cégnél van lézerprinter, ha gondolod szívesen kinyomtatom ilyen spéci papírra a nyákrajzot, amit már csak fel kell vasalni, leáztatni és máris maratható.
Nagyon szépen lehet vele dolgozni, két ic láb között is simán elmehet a drót
Nincs többé nyákfilccel kínlódás meg vért hányás
(#) Frankye válasza még1MbR hozzászólására (») Aug 5, 2007 /
 
Köszi, lézerprinter nálunk is van, de én fotózni szoktam. Szebb, gyorsabb, jobb. Nekem bevált.
(#) watt válasza Frankye hozzászólására (») Aug 5, 2007 /
 
Idézet:
„Szebb, gyorsabb, jobb”

Ebben erősen vitatkoznék, de abban nem, hogy neked bevált! Én is sokat fotóztam, de a vasalásos is nagyon korrekt. olcsóbb, gyorsabb, és jó!
(#) Frankye válasza watt hozzászólására (») Aug 5, 2007 /
 
Lehet, hogy olcsóbb, mert a papír "rendelkezésre áll" a munkahelyemen (spirálozó kartonja), de nekem nem jött be annyira mint a fotózás. Gyorsabbnak sem sokkal gyorsabb, tapasztalatom szerint. Jónak jó, az biztos, bár mindig volt olyan, hogy javítanom kellett lakkfilccel a felvasalt mintát...
Tény, hogy korrekt.
(#) még1MbR hozzászólása Aug 5, 2007 /
 
A vasalót max. hőfokon szoktam nyomatni, igy lesz a legjobb nekem.
Fótóztam is régebben, de azzal több problémám volt.
(#) Frankye válasza még1MbR hozzászólására (») Aug 5, 2007 /
 
Érdekes, mert nekem meg a fotózás ment könnyebben, a vasalással voltak gondjaim... Na mind1, ahány ház, annyi szokás!
Következő: »»   10 / 51
Bejelentkezés

Belépés

Hirdetés
XDT.hu
Az oldalon sütiket használunk a helyes működéshez. Bővebb információt az adatvédelmi szabályzatban olvashatsz. Megértettem