Fórum témák
» Több friss téma |
Fórum » Inverteres hegesztőtrafó
És sikerült is megcsinálni.
A hibát a "ZD2" 15V-os zéner-dióda meghibásodása okozta. Sima dióda teszter jónak mutatta, de feszre már nem volt jó, 2,3V-nál nyitott záró irányban. Nyitó irányban 770mV-ot mértem (műszerem max 1999mV-al mér). Köszönöm a segítséget !
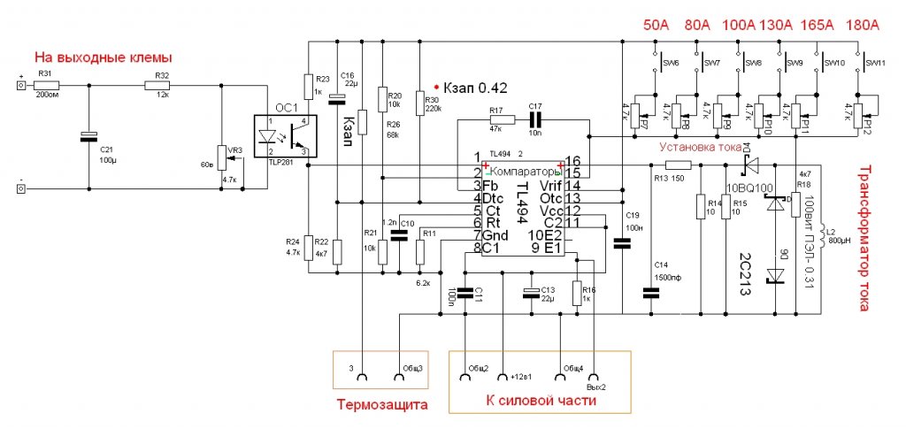
Megnéztem ezeket az SG-s rajzokat (van bennük hiba itt-ott), van olyan ahol nem vitték túlzásba a szabályozó kört, nagyjából az átlagáramra szabályoz a vezérlés. Kipróbáltam ezt a megoldást egy szétbontott PC táppal, a primerben lévő áramváltó 30m egy pici gyűrűn 500ohm-al terhelve, egyenirányítva és egy integráló tagon és egy osztón keresztül megy a 494 hibajel erősítőjébe, aminek az invertáló bemenete a Vref-en van.
Ez az egyszerű megoldás működni ugyan működik, de úgy ahogy arra számítottam. Ha az integráló tag kondija kicsi, akkor a szabályozotthoz képest a zárlati áram 2-3-szoros értékre is kihajlik. Ha a kondi értéke nagyobb, akkor pedig a szabályozás nagyon lassú lesz. Szóval egyéb kiegészítés nélkül ez így rövidzár védelemre tökéletes, de korrekt áramszabályozásra nem igazán, ezért egyszerűbb és jobb az árammódú vezérlő. Ettől függetlenül majd még méricskélek rajta, és az is előfordulhat hogy kipróbálom. Minden tiszteletem a bátor kínai tervezőké.
Amit csináltál, azt úgy hívják, hogy áram középértékre szabályozás. Mellékelek egy cikket róla, benne van a méretezése is.
A másik fajta - elterjedtebb - árammódusú szabályozó csúcsáramra szabályoz. Ennek az a következménye, hogy a kimeneten az átlagáram nem konstans, hiszen nem erre szabályoz az áramkör. Tápfesz változással változik az áram középértéke is. Egy feszültségkimenetű tápnál ez nem gond, hiszen ott az áramszabályozó hurok alá van rendelve egy feszültségszabályozó huroknak. Hegesztőben meg azért nem gond, mert a betápfesz nem változik olyan nagyon, meg kézzel utána tekerünk. Egyébként, TL494-nél nem próbáltad azt, hogy az FB pontra vezeted vissza az áramjelet? ( mondjuk áramváltóról.) Ekkor persze a két opampot az ic-ben nem lehet használni, de hegesztőhöz nem is kellene, mert máris megvan a csúcsáramra való szabályozás. Ha meg feszültséggenerátoros kimenet kell, akkor egy opampot még be lehet tenni feszültséghuroknak.
Kipróbálom majd azt is. Az a baj ezzel a megoldással, hogy nem nagyon tudtam normális szabályozási karakterisztikát beállítani. A másik, hogy mondjuk amikor már rendesen igénybe van véve a hegesztő (minden meleg) és jó nagy áram folyik, a rövid idejű csúcsáram is simán tönkreteheti a félvezetőt szerintem. Vagy úgy kell beállítani az áramot, hogy a csúcsokban se legyen veszélyesen nagy. A kimeneti fojtó javít valamennyit a problémán, hogy mennyit azt majd még megkukkolom. Fojtó nélkül nem lenne életképes az biztos.
Hát a fojtónak az egyik feladata, hogy a kialakuló di/dt-t korlátozza...
Szia,
Orosz oldalakon talált rajzok.
Köszi. Ruszkik is inkább bűvészkednek abból ami van, minthogy elmennének venni egy pár száz Ft-os IC-t.
Nem olyan butuskák ők... mindennek van oka és okozata. Nekem az az okozat, hogy adott egy jó ötletet...
De ugye nem a DT-kapcsolós kitöltés állítás?
Nem.
Az is, meg az Fb felhasználása áram csúcsértékre szabályozáshoz is megy szimulátorban.
Az jó mert kipróbáltam élőben és úgy meg nem. Olyan mintha reteszelődne, ahogy feszt kap átbillen és úgy is marad.
Azért azt leírhatnád, hogy mit próbáltál ki... meg egy rajzocska sem ártana.
( Sajnos, nem biztos, hogy ami modellt használok szimulátorban, az biztosan jó. Egyébként, az is orosz. Ez nem jelent semmit, mert van eredeti NI UC3842-es modellem és az sem működik... )
Azt próbáltam ki amit javasoltál, vagyis az FB lábra (ami elvileg a pwm komparátor + bemenete) vezettem az áramjelet. Túláramra szépen le is kapcsol, csak úgy is marad és nem szabályoz.
Segítséget kérek!
Találkozott már valaki ilyen nevű hegesztő gépel RytmArc, 140A-os és ezt 100%-ban tudja. A gép jó, de a tulajnak az a problémája hogy 200V-on nem indul be. Van benne egy védelem és ez blokkolja. Sajnos sokat kel használni terepen és a hosszabbítókon leesik a fesz. Kérdésem károsítaná-e a gépet az ha 180V-rol üzemelne? A védelem egyébként 220-240V közé van kalibrálva és a túl fesz ellen is véd, legalábbis kikapcsol.
én nem használnám a gyári beállított érték alatt.Ha pl a vezérlő rész tápja trafós akkor a kisebb hálózat a vez.rész táp trafójának szekunderén is kisebb lesz,nem biztos,hogy elindul a vezérlés.Biztos van még más ok is amit a jobbak majd elmondanak,nekem hirtelen ez ugrott be.
Lehet kapni jó pénzért hegesztő áram fejlesztőt.
Nézd meg, hogy a vezérlés és a segédáramkörök milyen tápról járnak, mert azok feszültsége nem csökkenhet semennyit. A főáramkör viszont akár 50V-ról is mehetne, csak akkor nem lenne benne elég szufla. Ahol 110V a hálózat ott is hegesztenek, sőt a bátrabbak (tőlünk északkeletre) hegesztenek félhidas elrendezéssel is.
Egyetértek veled. Azt nem szabad elfelejteni, hogy ezek a gépek áramgenerátorosak, és azt az áramot amit a potin beállítottak, mindenképpen szeretnék leadni. Az alacsony és túlfeszvédelmet pont azért építették a gépbe, hogy az áramgenerátor ne tudjon extrém kitöltést produkálni, illetve a szabályzókör instabil tápja ne okozzon meghibásodást. A RytmArc nem egy olcsó kategória. Ha valaki ilyen gépet vásárol, a terepi munkákra igazán vásárolhatna egy hegesztőaggregátort. A 200A-es RytmArc árán már lehet vásárolni használható hegesztő aggregátort. lehet hogy olcsóbb lesz, mint az amerikai invertert javíttatni.
Köszönöm mindenkinek a segítséget.
A készülék nagyon össze van zsúfolva alig lehet bármit is végigkövetni, rajzot meg nem találtam. Van benne egy legalább 48VA trafó 230V / 4 x 9V / 4 x 20V, úgy hogy elég érdekes egy konstrukció. Nos én is arra jutottam hogy nem babrálok vele. Még egyszer köszönöm.
Sziasztok, nincs valakinek a "WELDY 2000" hegesztohoz rajza? Ugyanis megbuktunk a javitasaval. Agregatorrol jarattak , elszallt benne az indito ellenallas azt csereltek, rossz volt meg a mur460-as vedodioda, kicsereltuk. Bekapcsolaskor felsiker, fust nem jott belole sarga led vilagit egy darabig, hovedelem. Mereskor mivel a lagyinditon keresztul csak 130V jon keresztul a tapra arra gyanitok nem jo ellenallatott tettek bele. elore is koszonom a segitsegeteket.
Szia !
Biztos hogy nincs zárlatos alkatrész benne? Mert én 470 ohm 9W ellenállással szoktam helyettesíteni. De már próbáltam 1Kohm-al is és úgy is ment. Ha minden rendben van, akkor a kondik feltöltődnek és a relé behúz. Ellenkező esetben nem és egy idő után tönkremegy az ellenállás. Szerintem van benne rossz mosfet.
Vagy lehet rossz a relé is.Ha az érintkezőknek nagyobb az ellenállása az indító ellenállásnál az áram nagy része az indító ellenálláson át fog folyni és így az tönkre megy.
Szia. Zarlatos alkatreszt mar nem talaltunk benne. Az ellenallas erteke 6,8kohm ami most van benne, a neten talaltam egy fenykepet azon 47ohm szerepel. Mar igy kaptuk az invertert javitasra.
Szia, a rele nem jut el addig, hogy meghuzzon szemre szep tiszta erintkezoi vannak .
Ha lenne benne rossz FET, akkor a bekapcsoláskor az előtöltő ellenállás felizzana és elszállna. Ettől függetlenül a végfokot mindenképpen ellenőrizni kell,különös tekintettel a snubber elemekre. Én még 47ohm-nál nagyobb előtöltő ellenállást inverterben nem láttam, igaz hogy minden típussal bizonyára nem is találkoztam. Az elnevezés arra enged következtetni,hogy a gép távolkeleti gyártmány, a hővédelem led pedig azért világít, mert a szabályzókör tápfesz rendben van, de a PWM kör nem megy. Tehát nem biztos hogy valóban hővédelem hiba van. A 130V betáp oldali feszültség az gyanús, ilyen akkor szokott előfordulni,ha féloldalasan elszáll a graetz, vagy valamelyik puffer erősen szivárog. A szabályzókört külső tápegységről, a főáramkört pedig csökkentett,szigetelttápról kellene kipróbálni.
A 6,8kohmos ellenálláson keresztül nem is fog feltöltődni a puffer,mert mire feltöltődne, a főáramkör beindul és újra lehúzza a tápot.
Szia, koszi a segitseget. A fenykepet itt talaltam. A segedtap a ket nagymeretu zoldes ellenallasrol megy. A nyakon talalhato felirat:" fimer 045.100.88b" .
Ilyen gépet már javítottam, -többet is- volt olyan is,amelyikben 4,7(!)ohmos előtöltő volt. Hozzám TEC-UP 1600-as gépként került, illetve eredeti Fimer elnevezéssel is, de azok csak 130A-esek voltak. Ezen a sárga led akkor fog csak elaludni,ha a főtrafó megy.
Az a 6,8k rengeteg, biztos hogy az annyi? Oda egyébként a PC tápok 4,7-10 ohmos NTC-je a legjobb, az enyémben is az van. Ha van hozzá alkatrészed dobj össze egy 200V körüli egyszerű kis áteresztős tápot 0,4A körüli áramkorláttal és egy analóg ampermérővel. Tápokat, hegesztőket indítani a legjobb, és rögtön látod a műszeren ha esetleg gond van. Ráteszed a két krokodilcsipeszt és bekapcsolod, pár pillanat az egész. Mellesleg nem fogod tudni tönkretenni az IGBT-ket sem.
Ugye a graetz az jó? Nem szakadt valamelyik dióda benne?
Nehogy az legyen hogy csak félhullámot kap a gép és ezért van csak 130V.
Valóban sok az a kohm-os nagyságrend.
|
Bejelentkezés
Hirdetés |











