Fórum témák
» Több friss téma |
Fórum » RIAA korrektor
Témaindító: Ghost Rider, idő: Aug 25, 2006
Doboz hiánya miatt, vagy föld hurok okozza a brummot.
Légszerelve nem sok esély van a zajmentességre , a dobozolás hiánya az a fő gond és még azt is mondanám nagyon precíz doboz kell neki meg nagy odafigyelés kell a bedobozolásnál a teljes zajmentesség eléréséhez .
Igen,közben rájöttem már. Ha rövidre zárom a bemenetet akkor csendbe van,szóval a bemenetről szedi össze a zavart. Ha megfogom a bemenetet,még rádiót is hallgathatok,mert még 100pF sincs rajta.
Holnap remélem lesz időm,megkeresem a tápnak kinézett trafót,meg keresek sok-sok huzalt és megtekercselem. Jó lenne,ha nem kapnék lórúgást minden nap,mert a trafón könyökölök.
Igen,az! Két napja nem tudok a baloldalamra fordulni este,de ez a szakma velejárója. Érik az embert balesetek,főleg ha ilyen merész mint Én. :peace:
Üdv! Én kipróbáltam ezt a kapcsolást, de nem igazán tettszett, hallottam már jobbat is nála. Ha van módod akkor próbáld ki először deszkában. Kipróbáltam a Hiraga visszacsatolásával is, úgy már hangra tettszett de kicsi lett az erősítése. Kéne utána még egy fokozat akár ugyanebből a csőből is, ha olyan sok van. Amúgy jó kis cső, nekem is tettszik.
Félreértés ne essék, véletlen sem akarok vitába szállni senkivel, főleg nem veled. Csak a saját tapasztalatom és észrevételem szeretném elmondani. Így, hogy látom a szimulációdat és tudatában vagyok annak, hogy a hangfalaim 20Hz-en már elég gyengén muzsikálnak, már értem miért tettszik nekem ez a korrektor. Ha jól látom akkor a +4dB 10Hz-re esik. 20Hz-re olyan +3db, ami pont kompenzálja a hangfalam hiányosságait. Ez persze nem azt jelenti, hogy korrekt ez a RIAA, de attól még szeretem a hangját. Köszönöm, hogy leszimuláltad!
Én ezt a verziót használom, ennek is van egy kis mély-kiemelése.
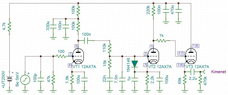
Nem tudom,Te voltál-e,aki kíváncsi voltál a csöves RIAA-m karakterisztikájára? Ha nem,az sem baj,most felteszem. Csináltam többet is,elég érdekes mérések lettek! A korrektoromba beleraktam a CHZ 6F12P-re épülő riaa visszacsatolását,elég jól követi a honlapon közölt kapcsolás görbéjét. Az eredeti rajzon van két ellenállás,ahol 1-1 érték zárójelben van,a honlapon ez a módosítás fel van tüntetve,hogy így még jobban követi a riaa görbét. A másik érték a honlapon talált kapcsolás eredeti értékei /110K,240K/ nekem jelenleg így szól,és nagyon tetszik,kellemes a hangja. Ebben a CHZ-s visszacsatolásban még egy jó dolog van,hogy így nem kell 6F12P után kutatnia mindenkinek.
Megcsináltam Én is a KD-mester féle TL074-es korrektort és azt kell mondanom, hogy tettszik a hangja!
![]() Szándékosan szénréteg ellenállást használtam, mert készül majd egy fémréteges verzió is.
Sziasztok! Egy magyarul nem beszélő amatőr társ keres a kapcsolási rajzához nyáktervet. Bővebben: Link
Ha volna valakinek hozzáfűzni valója, szívesen segítek a tolmácsolásban.
Sziasztok!
A hozzáértő kollégák segítségét szeretném kérni. A Csatolt kapcsolás az Audiofil-Varázs II. számában jelent meg. Pirossal megjelöltem a C7 kondit, mert az értéke csak simán 560. Akkor ez ugye 560 mikro? Bocs a buta kérdés miatt! ![]() És köszönöm a választ! Bye
Igen, 560 pF. (Ha egy kondi mellett nincs mértékegység, az mindig pF, de pl., ha ellenállás mellett nincs mértékegység, akkor az ohm. - Sok logika nincs benne, de így van...... )
Nagyon köszönöm mindkét választ... én azt hittem, ha nincs mellette érték, akkor mikro.
Üdvözlet!
Szeretnék RIAA-korrektorokat méricskélni, csak bevallom, egy kicsit megzavarodtam, amikor inverz RIAA-hálózatot keresgéltem a neten. Találtam egy rajzot is, amelyet mellékelek, de van nekem egy másik is, amelyikben az RC-időállandók másak és szerintem hibás is, mert mit keres a végén az a 3 ohmos ellenállás? - De javítsatok ki, ha mégsem, sőt egy harmadikat is egy Hiraga-RIAA szimulációja kapcsán, ahol az IC-bemenet előtti időállandók szintén másak... Most hol az igazság, melyik a jó? - Szerintem az Inverse Riaa Converter az igazi, de javítsatok ki, ha mégsem... Köszi.
Teljesen csöves MC RIAA kísérlet, még nem hallgattam, csak műszeres próba volt.
Szépen néz ki! Remélem szépen is fog szólni! Milyen csövekkel működik? A nyák saját gyártmány?
Tényleg szép darab. Kíváncsi lennék a tapasztalatokra, mert én is szeretnék majd egyet építeni. A végerősítőm már csöves, ez még nem.
PCC189 és 4x 6H2P csövekkel megy.
Tudom, hogy a PCC változó meredekségű cső, de alacsony tápról, kis jelek erősítésére kiválóan alkalmas. Nyák saját gyártmány, saját terv, ez is kísérlet, kaptam lötstop fóliát egy kedves ismerősömtől. Ez volt a második róbálkozásom . Nem is sikerült tökéletesen, laminálás nélkül nem is lesz jó. Vasalással ekkora nyákra már nem lehet hiba nélkül felvinni ezt a fóliát.
Beszámolok majd a meghallgatás tapasztalatairól is.
Még dobozolnom kell, táp sincs teljesen kész.
Kíváncsi vagyok majd, hogy milyen hangja lesz! A PCC- hány voltról megy? Ha jól gondolom akkor kevesebb, mint 90voltról?
Én is, PCC 40V-ról megy. Mértem, 1V eff. bemeneti jel felett már torzít, de itt csak uV szintű jelet kap , kimenetén is csak 10mV körüli van.
Passzív korrekciós tagokat próbáltam szabványos értékű R/C tagokkal összehozni, szimuláció szerint jó lett.
Elkészült a tápja, elektromos kerékpár töltő dobozába szorítottam be. Műterheléssel mérve jó, zajra és terhelhetőségre is.
Doboza is készül, lemez megmunkálása nem az én érdemem, szakember csinálta. Felirat most készült (időjárás kedvezett)
A hétszázát! De gondolom a tervezése saját.
Igen kapcsolás, nyákterv és a doboz is.
Közben belekerült a lényeg , még a fa oldallapokat kell elkészíteni. |
Bejelentkezés
Hirdetés |



























