Fórum témák
» Több friss téma |
Fórum » Kapunyitás gombnyomásra olcsón! - avagy automata kapu házilag
Témaindító: szabi83, idő: Feb 2, 2006
A bc 172 jó relét vezérelni?
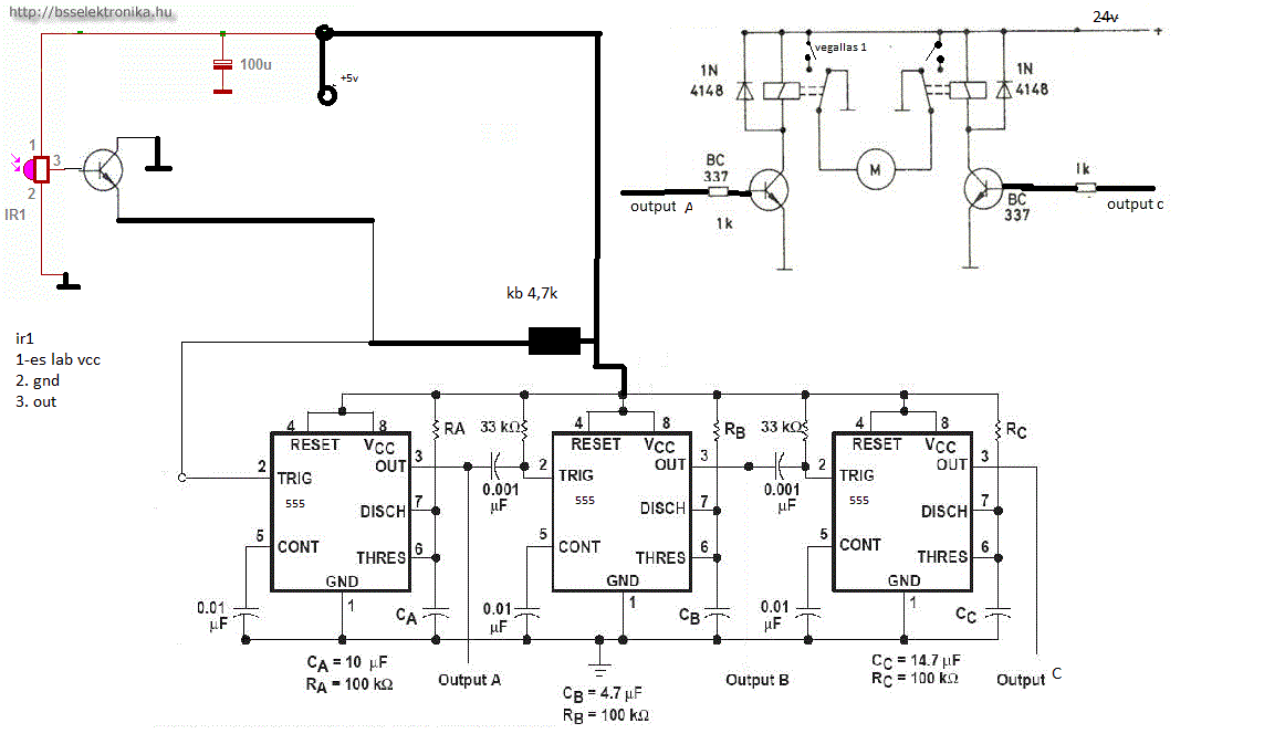
Fontos a 4049-es IC ? Ha igen mivel lehet helyettesíteni? Bővebben: Link
Mire kell a 4049-es ic a Ir vevő kimeneti lábára? És milyen ic-t lehet helyette rakni
Hello!
- Gyakorlatilag bármely CMOS IC-t, amiben invertálás van. Tehát lehet Inverter, NOR vagy NAND kapu is. De célszerűbb olyant használni, aminek Schmitt triggeres a bemenete. Vagy is CD40106 vagy CD4093.. - Az áramkör "eltünteti" az IR felől érkező impulzus sorozatot. Hiszen az első lefutó él a bementi inverter után felfutó lesz, ami a diódán keresztül feltölti a kondit. Így a második inverter kimenetén újra "L" szint lesz. Ha a bementi jel prellegne (kontakthibásan kapcsolna) vagy modulált (impulzus sorozattal, mint egy valamilyen távrángató) az IR vevő adórésze, akkor ebből csak egy impulzust állítana elő, aminek minimális hossza, T=220k*22u lenne. (Nem ahogy a rajzon az R és C be van jelölve, mert az a minimális IR bementi impulzust hosszát jelentené) - De alapvetően számodra az egész fokozat szükségtelen. Bőven elegendő, ha az IR kimenete az 555 2-es lábára csatlakozik. Hiszen a kutyát nem érdekli a prellegés, impulzus sorozat.. az 555 indításánál, hiszen az első impulzusra elindul a késleltetés, ami jó hosszú idejű. Tehát nyugodtan nyomkodhatod az IR adót, ha a késleltetés már elindult. De Gond akkor lesz, ha A fokozat ideje lejárt, és újra megnyomod a gombot. Mert akkor B v. C ideje alatt, az A késleltetés újra indul. Vagy újra nyitna a kapu (ami persze már nyitva van), vagy zárás alatt elkezdene nyitni (ami persze nem menne, csak megáll a motor, mert a két relé egyszerre húz). Vagy is megáll a kapu, és amikor újra letelnek az idők, bezár. Avagy döntsd el, számodra mi jó. - Még egy dolog van, hogy az IR utáni 3,3kohm felhúzó kell,mert az IR nyitott kollektoros. Ha az IR cak 5-ot kaphat, akkor kell az 5V-os Stabi. De lehet célszerűbb az 555-öket is 5V-ról járatni. Akkor nem lehet szintillesztési gond. - A relémeghajtó tranyók bázisfelhúzó ellenállása helyett az 1kohm-ot a bázis, és az 555 kimenete közé kell tenni. (mert az 555 hazavágja a tranyót vagy egymást.) üdv! proli007
Én úgy szeretném megoldani az egészet hogy egy gombra az 555 elinduljon számolni, és igy kinyitja, ill becsukja a kaput, de lenne egy stop gomb, hogy leállítsam az egészet. Az Ir vevőt egy roadstar hif-8516rc hifiből szedtem megvan hozzá a gyári távirányitó. A tápegység kapcsolóuzemu, a reléknek a motorhoz 24v-ot adok, az ir-nek és az 555nek akkor 5 v-ot.
Szia. Azt még értem,hogy időzíted a becsukást kinyitást, de honnan tudja azt,hogy közben esetleg megállítottad? Akkor az időzítés alapról fog indulni. Az NE555 de igazából időzítésre van kitalálva amit külső RC tagokkal lehet beállítani, nem"tud számolni". 6és16volt közt működik az 5volt kevés a biztonságos működéshez..
Hello!
A Stop gombbal gondod lesz. Annak logikáját ki kell találni. Mert ebben a formában a távirányító vevő processzora nélkül, itt csak egy csatornás az átvitel. (Vagy is ha megnyomod bármely gombot, akkor az IR ad egy jelet. De több funkció nem lehetséges.) A tranyó nem szükséges. (De ahogy rajzoltad, nem is működne, csak ha PNP lenne. Akkor sem szép, ha az IR kimenet kollektora lóg a levegőben.) Apropó, azt ellenőrizni kell, hogy tényleg nyitott kollektoros-e a kimenete. Vagy is jel és mindenféle ellenállás nélkül, a kimenet adja-e a magas szintet. Mert ha igen, akkor belül van ellenállás. De ekkor egy dióda is kellene a kimenetre. (Poros! Az NE555 5V..15V-ig működik, így 5V-ról, gond nélkül megy..) üdv! proli007
Igen megnéztem az adatlapot,úgy van ahogyan írod 4,5 és 16 voltot ad meg. Sok kapcsolásban felhasználtam már magam is az NE555 öt de ilyen alacsony feszültséggel még nem használtam.
Még mindig az a véleményem, hogy Nagy hoho kapcsolását építsd meg. Amikor a magaménak nekiálltam én magam is azt gondoltam milyen egyszerű egy kapunyitó. A vége az lett, hogy majd fél évig agyaltam rajta mire úgy működött ahogyan elképzeltem. Ha azt akarod, hogy biztonságosan és stabilan működjön ,magad is rájössz mennyi dolgot figyelembe kell venni. Ezekhez viszont akárhonnan közelítjük meg a kérdést az 555 kevés.
Üdv mindenkinek!
Érdeklődnis szeretnék tőletek hogy a házilag épített két szárnyas kapunyitó kb mennyibe jön ki? Esetleg Szeged vonzáskörzetéből van e itt valaki aki készített már ilyet ? Nagyon szívesen felvenném vele kapcsolatot.üdv.
Szia
Én lada ablaktörlőmotorokkal csináltam és egy 4017 alapú kapcsolást szabtam át valamint a mechanikát is magamnak csináltam 16-os menetesszárral. Így kb 20-25 ből hoztam ki. Persze sokmindenem már volt itthon és a heggesztési feladatokat is magamnak oldottam meg. Nem sokkal jön ki olcsóbban mint egy gyári de a büszkeség, hogy magadnak csinálod és ha baj van tudod mit kell javítani rajta az többet ér.
tudtok segíteni? a következőben: van egy automata kapunyitóm. Van rajta fotocella a külső oldalon; ami működik is. szeretnék egyet belső oldalra is ám nem tudok simán telepíteni egyet; mert térköves az udvar és nem tudom felbontani... hogyan lehet csinálni úgy; hogy a mostanival sorba kötve működjön; úgy ;hogy az automata visszazáródást ne befolyásolja ??és bontani se keljen...
Ha lenne egy fénykép a kapuról könnyebb lenne válaszolni.Így látatlanban : gondolom van két kapu oszlop én erre szerelném fel. Átfúrnám az oszlopot, áthúznám a kábelt az utcai oldalról. Mivel nem írtad milyen messze akarod a kaputól így ez a megoldás kézen fekvő lehet.
Bár nem értem minek dupla infra.Nekem egy sincs és kb 16 éve nem csuktam oda senkit, semmit.
Szia
Léteznek prizmás infrák, valamint akkus infra adók, de az egyik oldal fölvésését akkor sem lehet megúszni. A vezérlésen szokott lenni egy inf 2 bemenet, erre szokták rákötni, ilyenkor a kifele nyitást is figyeli, mivel a bejárón is állhat autó, ha nincs ilyen bemenet a vezérlésen akkor csak a másik infrával tudod sorba kötni, nem túl elegáns megoldás. nagy hoho, valószínűleg szárnyas kapuja van és aktív az auto visszacsukás. Üdv
Tolókapum van.
Szia!
Nálam megnézhető, kipróbálható. Igaz én nem az olcsóságra, hanem a speciális feladatokra és a strapabíróságra koncentráltam. Így nálam még a Phoenixcontact nLC vezérlője lett beépítve ELKOEP áramérzékelők (drága és sz.. csak az automata memóriás funkcióban sikerült működtetni) és napelemes táplálás, FAAC motorokkal. Igaz a gyári FAAC vezérlés ára alatt maradt. Így most a napi 5-10 nyitás helyett az én kapum napi 300-al is elbír és nem esik transzba áramszünet esetén. Azóta elkészült a saját propelleres vezérlőm, azzal olcsóbban tud kijönni, csak nem volt konkrét projekt, amihez megírtam volna a programot. Az nLC-s változat a 8.3-as verziót viseli. Nincs végálláskapcsolás - hiszen ott az áramérzékelés és az időzítés. 8mp alatt nyílik ki a két szárny - ami igen gyorsnak mondható. az egyik szárny mindig előbb indul, hogy ne akadjon össze a másikkal. A távirányítóról menet közben bármikor megállítható a mozgás. Ami extra, hogy ugyanerről a vezérlőről megy a karácsonyfa világítás és a tó ki-be kapcsolás is, valamint egyetlen távirányítóval van megoldva a garázs és a kapu nyitása is. Az akku egy darab 12V/12Ah Panasonic zselés akksi. Bár kültéren van, de még nem fagyott le egyszer sem (Hensel dobozban). Saját vezérlő
Tolókapunál nem jellemző a 2 infrapáros, de van létjogosultsága (láttam már színre fújt lökhárítót végignyalva)
tulajdonképpen a szárny 180-ra nyílik befele és az elé;tehát mondjuk 250-nél már gátolnia kéne a visszacsukódást...
jó gondolat; mert ha ott álok előtte és nyitnám akkor rányit a kocsira???
Sziasztok!
Az automata visszacsukást nem igazán ajánlom, baleset vagy kár van mindig belőle. Az infrakapu jó megoldás lehet erre, de csak ha jól átgondoltan működik - főleg kétszárnyas kapunál, ugyanis ott például a nyitott oldal felé nem tudsz érzékelőket rakni - parkolni, kocsit mosni viszont igen - az pedig gáz. Nejem is csak annyit tett, hogy rossz gombot nyomott - nem a garázst nyitotta, hanem a kaput csukta az autóra. Ha nincs benne áramfelügyelet - csúnya lett volna az eredmény, bár a vas - az vas. Ha ma kábelezném a kaput - megvenném a közelítésérzékelő síneket - emiatt, az ugyanis olcsóbb, mint a fényezés, vagy a gyerek keze.
Pont erről volt szó pár hozzászólással lejjebb, hogy 2 infrapár kell, 10 ezer/pár...nem ezen kell spórolni.
Üdv
Szia!
Lehet, de kétszárnyasnál az sem megoldás, mert a nyitott kapun nem lát át az infra, nem tudja hogy van-e ott valami a kapun kívül, a két szárny között. Ha pedig a kapu betakar - az is tiltana és nem tudnál csukni. Ha pedig mégis enged csukni nem ér semmit az infra. Remélem érthető a probléma.
Ipari megoldású - becsípődésvédelem. Van ilyen például a Pepperl-Fuchs -nak, de lehet persze sajátot is csinálni.
Szia!
Ha tudnék a gyárin kívül - akkor az enyémen is rajta lenne már. Igaz nem is kerestem mostanában. A Pepperl-t láttam működni, atom jó.
De atom drága is nem? esetleg konkrét típust tudsz? az oldalt néztem de nem találtam meg...
Szia!
Kb. egy éve találkoztam a képviselőkkel és kaptam katalógust - ami a cégemnél maradt. Valóban nem olcsó. Ha jól emlékszem 30-40eFt körül volt, de nem akarok hazudni, mert a memóriám nem az igazi. De az biztos, hogy a fényezés drágábbra jön ki
Igazad van, mert ha pl. beállok (képen) keresztbe egy velorexel, akkor pont nem látja és rányithat
|
Bejelentkezés
Hirdetés |










