Fórum témák
» Több friss téma |
Fórum » Rádiófrekvenciás (RF) jelgenerátor
Témaindító: hakapeszimaki, idő: Okt 30, 2008
Témakörök:
Lehet DDS, lehet hangkártya generátor, de ha igaziból mérni akarsz, akkor egy rendes analóg generátort építs, aminek kicsi a torzítása. Ha már a generátor torzítása 1 %, akkor az erősítód 10 % -os torzítását min 10 % os hibával mérheted. Ez meg minden, csak nem mérés.
Ez a problémája minden digitális úton előállított jelformának. Színuszból lehet gyártani bármilyen hullámformát, viszonylag egyszerűen, de négyszögből, háromszögből csak szűrőzéssel, ami széles sávban meglehetősen nehéz. A 20 Hz - 20kHz tartomány 1000 szeres átfogást jelent.
Tudnál ajánlani akkor egy jó kapcsolási rajzot? (egy kis leírással?)
Ha van rá mód egy normális kivitelezéséhez akkor nem akarok sok kicsiből összetákolni valamit ami nem lesz tökéletes. Köszönöm.
Tudnék én is ajánlani. De neked RF műszer kell vagy hangfrekvenciás??
"Lehet DDS, lehet hangkártya generátor, de ha igaziból mérni akarsz, akkor egy rendes analóg generátort építs, aminek kicsi a torzítása. "
Pucuka, ez a mai világban nem igaz. A hangkártyán nagyságrenddel kisebb a torzítás, mint egy Wien hidas analóg generátor torzítása házi eszközökkel. Számolj utána, vannak -80 -90 dB zajú eszközök 10 e-Ft ért.
Mindkettő, ha visszaolvasol. Azért javasoltam a "modulos" építkezést, mert így nem egyszerre nagy a falat.
frecsko: amit csatoltál, az is jó, de rákereshetsz a neten, van jó kapcsolás, opával, igen kis torzítással.
Igen, vannak, de ne keverd a jel/zaj viszonyt a torzítással. Nem a hangkártya minőségével van a probléma, hanem pont a jel (színusz) digitális előállításával. Ha megnézed pl. egy DDS spektrumát, elszörnyűlködhetsz. A harmadik harmonikus szintje -20 - 30 dB körül, no meg még pluszban a többi. Persze ezen lehet javítani szűrőzéssel, de a teljes hangfrekvenciás sáv elég széles, hogy egy 1 kHz -es jel 10. harmonikusa még beleférjen. Hameg el kell tekerned 10 kHz -re, akkor hogyan és mit szűrőzöl? tudom, digitális szűrő, mondanád. Az meg viszont zajos.
Találtam valamitBővebben: Link
Csak nem teljes a cikk.
Azért ezt utánépíteni, elég kunsztos, mint minden gyári műszert, de nincs is rá szükség. Egyszerűbben is lehet. Meg ebben a kimeneti szintszabályzó egy PÍ potméter, ami méregdrága, és bár egy kicsit kényelmetlenebb lesz, de megkerülhető. Az építkezést előbb az egyszerűbb dolgokkal (modulokkal) kezdd, az RF részt hagyd utoljára.
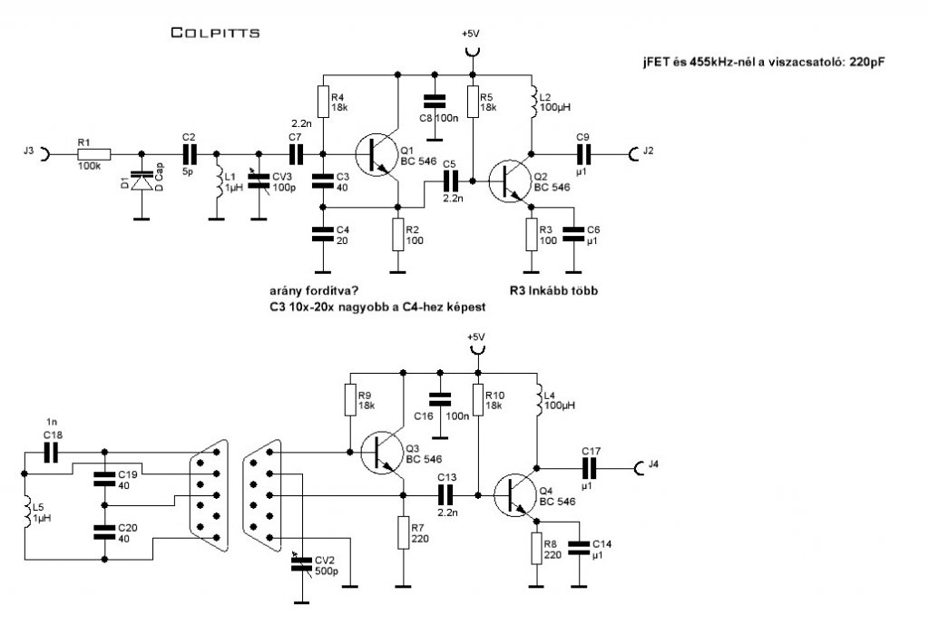
Hello, én ezekkel foglalkoztam, a visszacsatoló kondenzátorok értékeit, jobb híján kísérletileg kell megállapítani. A sávváltást én kapcsoló helyett inkább DSUB csatlakozókkal oldottam meg. A FET-es VFO a rajzon található oldalról származik, előnye az amplitúdókimenet. Ez ugyan egy GDO, ez lehet előny is
. A TDA-s oszcillátor az RT-ben jelent meg, jól bevált, 150k-tól 70MHz-ig használható és 100-200mV-os igen stabil kimenőszintet produkál. A cikk közöl ehhez szintindikátort is.
Nézzétek mit találtam. Ez kapható Kit-ben is, a Baji Elektronikánál. Persze a dokumentum alapján össze is állítható!
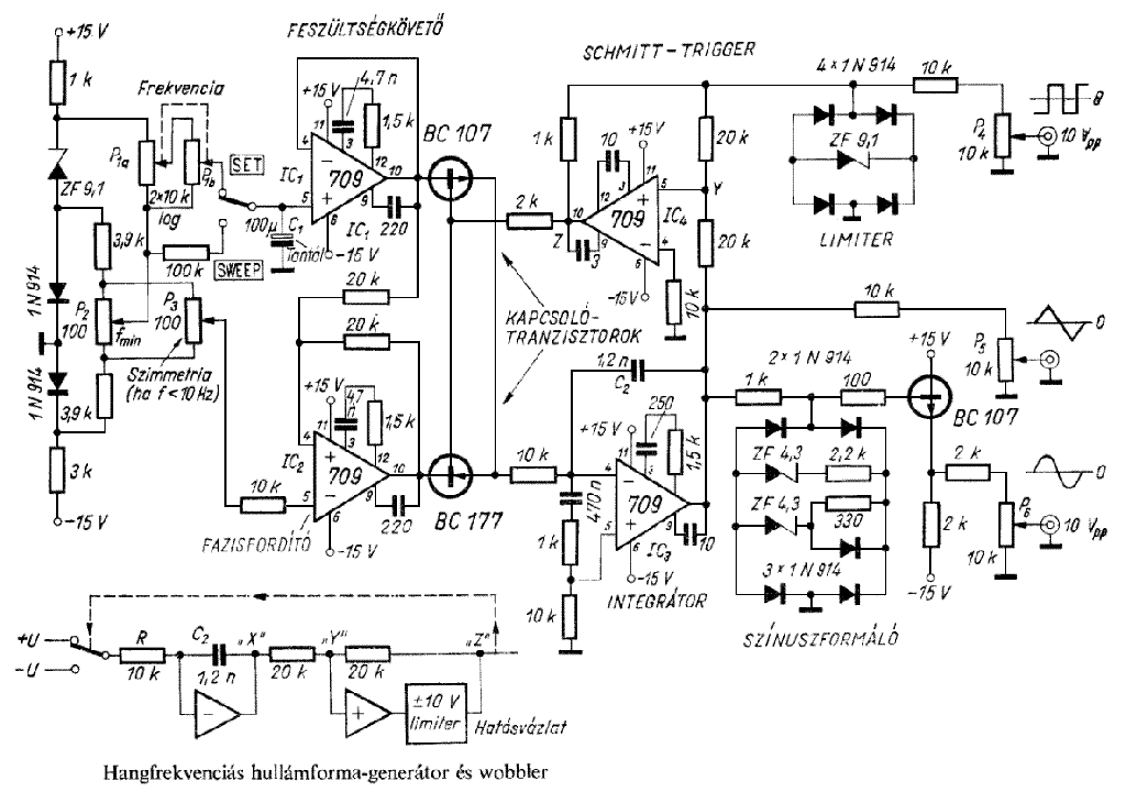
Frecsko: Maradva a rádiófrekvenciás tartományban: 2009/12-ben közölték le egy wobblerként, de csak a VCO-jával érdemes foglalkozni.
Nem ennyire egyértelmű az a vigyor. Ha visszaolvasol látod hogy külön kért HF rajzot is, ezért ide tettem a szkennelést.
Most hasonlót tervezek megépíteni (lásd első kép), gyűjtöm hozzá az alkatrészeket.
Minden nap két órát bújom én is a netet, keresgélek számomra érthető leírásokat. A második képen lévőt ma találtam.
Nem hittem volna, hogy egy 40 éves rádiót a Kossuthra behangolni ennyire körülményes. :csodalk:
Trafó és tekercsadatok nincsenek meg véletlenül?
Találtam egy egyszerű kapcsolást, csak kevés a tartománya.Bővebben: Link
Erről a dds-ről mi a véleményed?Bővebben: Link
Az AM/FM szignál az RT 94-es évkönyvében jelent meg, de itt vannak a tekercsadatok. Célszerűbb ennél egy IC-s DBM-et alkalmazni, pl az MC1496-ost, vagy hasonlót, ugyanis a házilagos kivitelezése nehézkes a nagy szimmetria miatt.
Az "egyszerű kapcsolás" valóban kevés, de ki lehet azt tolni jócskán, ha nem varia nyákot használunk, hanem a nagyfrekvenciás módi szerint dolgozunk. A sávok váltása sem szakszerű, mert a nem használt (illetve a nem használni kívánt) tekercsek befolyással vannak az épp működőre, ami nagyon zavaros amplitúdómenetet produkálhat. A DDS-sel a rádiótechnikában csak óvatosan! Jól méretezett szűrő kell a kimenetére, mert az IC kimenetén sok a felharmónikus mind az alapjelből, mind pedig az órajelből származóan, különösen, ha "lustán", alacsonyabb frekvenciából, a belső PLL-ével felszorozva állítjuk azt elő.
Kiváló, csak az általam javasolt kiteknél nincsen olcsóbb megoldás. A DDS kártya modul annyira olcsó, hogy nem érdemes tekercstestet meg forgó kondit sem venni, és mellé kvarc stabil garantált amplitúdójú jelet kapsz. Ha hangolni kell, és nincs laborod DDS modult kell szerezni PC irányítással.
Egy szignál generátornál, amit mérésre használ az ember, igen fontos dolog a jel tisztasága. Ha ez nincs biztosítva, akkor a mérés túrót ér, kb. annyit, miért mi mennyi.
A digitálisan előállított jelek tisztaságát igen nehéz biztosítani, (ahogy Medve is írja), itt fizeted meg az előállítás egyszerűségének árát. Ha széles sávban kell előállítani jelet, akkor a keverős megoldás a legjobb, igen könnyen lehet előállítani nagytisztaságú jeleket. Ilyen szignál generátor kapcsolását kaptad pár hozzászólással előbb. Ha azt, meg a Wien hidas generátort megépíted, egy jó, többcélú szignál birtokába jutsz. Szerintem felesleges tovább keresgélned, a tettek mezejére kellene lépned. Ennél egyszerűbb, könnyebben megépíthető, és jó minőségű szerkezet nem létezik.
Melyik szignál generátorra gondoltál?
Erre? Már a tettek mezejére léptem, úgy ahogy, a wien hidas hf generátornak kezdtem összeszedni az alkatrészeit, tervezgetem a panelját.
Hamarabb választ kapsz, ha én teszem, igen, ez a keverő rendszerű szignál. Amúgy épp ma szedtem szét néhány mobiltelefont, némelyikben van VCO a 900MHz-es tartományra, ezekkel is építhető hasonló műszer. Minél nagyobb a frekvenciájuk, relatíve annál nagyobb tartományban hangolható, és annál messzebb lesz a kiszűrendő oszcillátorfrekvencia a különbségi frekvenciától, ami a végtermék.
Oké.
A Tr1 és Tr2 valami tv trafó magjára kellene tekerni. Olyat honnan a bánatból szerezzek?
Az L1-L2, és az L3-L4 is transzformátor. A TR1, és a TR2 transzformátort szimmetrikusra kell tekerni, olyan vasmagra, ami a két oszcillátor frekvenciáján működik, pl. ha mindkettő 900 MHz en jár, akkor akár légmagos is lehet. Ezt nagyon precízen szimmetrikusra kell tekerni, hogy a híd kimenetén csak a különbségi, és összeg jelek jelenjenek meg, a szimmetria biztosítja a vivő elnyomást. Ha kellően nagy a két oszcillátor frekvenciája, akkor messze esnek a különbségi frekvenciától, és ezért egy fix szűrővel kellőképpen elnyomhatók.
pl TV tuner kimeneti KF trafójábol tudsz készíteni.
A TR1-TR2 valamint a válogatott D1-D4, egyben kész alkatrészként is kapható, a neve DBM.
Rádióamatőr börzéken is lehet venni (talán olcsóbban mint a boltban). Esetleg komolyabb rádióból bontható.
Jól mondod
Ezért kellene inkább IC-vel megoldani. Bár ezek alacsonyabb frekvenciára jók inkább |
Bejelentkezés
Hirdetés |




. A TDA-s oszcillátor az RT-ben jelent meg, jól bevált, 150k-tól 70MHz-ig használható és 100-200mV-os igen stabil kimenőszintet produkál. A cikk közöl ehhez szintindikátort is. 



Frecsko: Maradva a rádiófrekvenciás tartományban: 2009/12-ben közölték le egy wobblerként, de csak a VCO-jával érdemes foglalkozni.




