Fórum témák
» Több friss téma |
Fórum » Tesla tekercs építése
Köszönöm a válaszokat! Mostanra megkapta az első lakkréteget, és lassan meg is szárad rajta! Tervezem, hogy kap még egyet, hogy biztos legyen a kötés, így lelakkozva olyan minta nem is lennének meneteim... Remélem jó lesz!
Nah és akkor én úgy gondoltam, hogy a menetvégeimet a PVC csövemben fogom elrejteni, és továbbítani, picike lyuk fúrásával, majd melegragasztóval lekenve, és még lakkal is megkenve! De viszont ha így csinálom akkor tényleg nagy törés lesz benne... De ha a furatot a lehetőségekhez képest a csőbe ferdén fúrom, akkor máris csökkentem az éles törést, ez így működhet? vagy mindenféleképpen olyan nagy ívben vigyem tovább??(azt nem szeretném) Válaszotokat előre is köszönöm! További szép estét
Mint mondám, ne vidd be a csőbe a drótot. Nem húzlak csőbe, te se tedd a dróttal
![]() Ha már kérdezel és választ kapsz, érdemes lenne megfogadni, nem? De mindenki a maga szerencséjének a pogácsa...
Köszönöm
Még a tetejére szeretnék valami igazán ütős "gomba fedőt" Csak arra még nincs ötletem, gogy azt miből hozhatnám össze? Szerintetek?
Gomba fedő? Linkelj egyet! Nem tudom mire gondolsz
***
Mondjuk én vmi műanyagra gondolok, és akkor annak a közepébe tennék be egy tüskét onnan húzná az ívet ![]() * Törölve az ilyen hosszú linked, ne másold be a felületre ! Amúgy is van link gomb a válaszablakban !
Sorry az előzőért, de nem tudom módosítani, vmi lett az oldallal... Bővebben: Link
Jaaa, a toroidra gondolsz
![]() Nos, azt illik méretezni (tudod, kapacitás, geometria) Ugyanis az nem műanyag (bár belül lehet az), hanem fém. Legalábbis kívül fémfólia. Alu szellőzőcső, kívülről gondosan lesimítva fóliával, már megteszi.Valahol a témában hátrébb azt hiszem feltettem egy angol szöveget erről, próbáld megkeresni (a keresővel, persze). Ha nem, akkor szólsz és megkotrom én a saját masinámon. Persze csak akkor, ha angolt egy kicsit érted. Amúgy ezekhez a VTTC-SSTC konstrukciókhoz nem muszájos. Elég a hegy vagy kis golyó. A rögzítéséhez meg adtam ötletet a képpel. Az nem csak dísz lesz, mert elhangolja a tekercset. Pontosabban: egy másik rezonanciafrekit alakít ki, mint a tekercs saját kapacitásával és induktivitásával lenne. Szerintem olvasgass még egy kicsit (sokat) a tesla-tekercsekről, megéri :nezze: Idézet: „Az nem csak dísz lesz, mert elhangolja a tekercset.” Ezért akar rá műanyagot, 'ál toroidnak'.
Már beszéltem az egyik barátommal aki esztergájos és ő csinál nekem fából
Ez nem fém, nem toroid lesz scak egyszerűen szürkére lesz festve a kinézet kedvéért
Akkor nem szóóótam, ha csak festett dísz lesz, nem gondoltam, na. A mellékelt képen fém volt, innen a félreértés.
Az ilyen fa-toroid nem rossz dolog, mert lehet belőle csinálni fémet. Mármint be lehet borogatni fóliával-lemezzel. Ha netán a barátod nincs a világ végén, és vállal megrendelést (nem drágán), akkor az itt tanyázó tesla-őrültek örvendenének neki. Kisebb toroidokat méretre lehet gyártatni, nem kell kompromisszumokkal bajlódni. Ha ő is lát benne fantáziát, meg találkozik az itteni igényekkel, némi kontaktot össze kéne hozni (privátban, rajtad keresztül, nem bele a vakvilágba, mert a modik kipukkadnak). Aztán mindenki úgy intézi, ahogy jólesik, esetleg csoportosan is. Mitteszólszhozzá?
Figyelj tőlem semmi akadálya
Csak annyit várjunk, hogy az enyém kész legyen, és hogy hogy mutat a tetején a dísz Ha szép lesz, megha kész lessz felteszem ide és mindenki megnézi, és az esetleges igényeket is ki tudjuk majd elégíteni De ezt még meg kell beszélnem a pajtival
Számítógépes szalagkábelből készíthetem a tekercsemr köréaz L1 L2 részt?
Igen, de akkor egy elegáns módszerrel! Így.
És a szalagkábelem maximálisan milyen távban legyen a tekercsemtől?
Persze, így gondoltam én is
![]() Nem sürgős, ötlet volt, hátha bejön és mindenkinek jó lesz ![]() Várjuk a művet!
Úgy érted, hogy milyen átmérőlye legyen? Olyan mintha csak sima kábelből csinálnád. Az, hogy milyen magasságba kell, azt ki kell próbálnod
Nos a tekercsemtől való távolságra gondoltam elsősorban, mármint a szalagkábel távolságára, és ezt ugye fel tekerem egy mások nagyobb átmésőjű PVC csőre, ennem a csőnek milyen átmérője lehet, ha a negtekercselt csövem 63mm átmérőjű? Jah és azt eddig nem tudtam, hogy az sem mindegy hogy milyen magasan van a tekercsemhez a szalagkábelem... Akkor most bátorkodom megkérdezni, hogy igazából mi is a célja az L1 L2 szalagkábel tekercsnek :$
A tesla tekercs egy vasmag nélküli trafó. Mivel egyenáramról van szó, ezért a két tekercset (,amik ellentétes irányba mennek) felváltva kapcsolgatva hozzuk létre a "váltóáramot" nagyfrekvencián
Mivel a primer (szalagkábel) csak 1 menet, a szekunder (PVC csőre tekert huzal) 1000-1500 menet,ezért a 12V-ból nagyon magas feszültség lesz, aminek kicsi az áramerőssége, ezért nem fáj, ha megsimogatod a szikrákat. Remélem így már érted
A 24v os mini teslánál a c10 22µF 16 v os tantál kondi helyett más típusú kondi is jó? Ha igen, ha nem hol találok ilyet biztosan? mert amikor rendeltem az alkatrészeket, ezt pont kihagytam a rendelésből, és csak ez kell már hozzá csak. :S
Az 1000 menetem az egy 63mm átmérőjű PVC csövön van, ugye kellenné a szalagkábel az jó ha egy 90 mm átmérőre tekerem fel működni fog?
igen. A lényeg hogy ne üssön át a két tekercs.
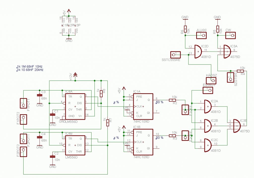
A DRSSTC előtt még egy szimpla SSTC-t összerakok, hogy egy kis tapasztalatot gyűjtsek, főleg szaggatás terén. Készítettem ezért egy kettős szaggatót (az alap SSTC szaggatással hármas is lehet), ahol szanaszét lehet kapcsolgatni mindenféle frekvencián, mindenféle logikai viszonyba a szaggató jeleket.
A JK flipflopoknak csak az a szerepe, hogy minden esetben 50% legyen a kitöltési tényező (az 555 astabil módban frekvenciát változtatva, sosem marad meg 50% kitöltésnél, ezért találtam ki hozzá ezt a kis bővítményt). SSTC: Bővebben: Link |
Bejelentkezés
Hirdetés |




Nah és akkor én úgy gondoltam, hogy a menetvégeimet a PVC csövemben fogom elrejteni, és továbbítani, picike lyuk fúrásával, majd melegragasztóval lekenve, és még lakkal is megkenve! De viszont ha így csinálom akkor tényleg nagy törés lesz benne... De ha a furatot a lehetőségekhez képest a csőbe ferdén fúrom, akkor máris csökkentem az éles törést, ez így működhet? vagy mindenféleképpen olyan nagy ívben vigyem tovább??(azt nem szeretném) Válaszotokat előre is köszönöm! További szép estét
Csak arra még nincs ötletem, gogy azt miből hozhatnám össze? Szerintetek?
Ugyanis az nem műanyag (bár belül lehet az), hanem fém. Legalábbis kívül fémfólia. Alu szellőzőcső, kívülről gondosan lesimítva fóliával, már megteszi.

