Fórum témák
» Több friss téma |
Fórum » Csöves erősítő készítése
Ne feledd betartani a fórum viselkedési szabályait, és a topik megmaradásának feltételeit. [link]
A téma átmenetileg fagyasztva lett, hozzászólni nem tudsz!
Volt idő, mikor nézegettem a csöveket, eleget. Úgy napi 5 - 10 -et is cseréltünk, szinte minden karbantartás alkalmával. A cseréknél bizony nemigen volt különbség a régi, és új között, rá is írtuk zsírkrétával a X et. Csak a búrájuk volt kívülről fényesebb.
Nincs már belőlük?
Szerintem az a baj ezekkel a csövekkel, hogy áramban sokkal többet tudnak, mint teljesítményben. A 7W nagyon kevés (ilyen áramok mellett a 9W, vagy még több lenne kívánatos, persze alapvetően ez egy impulzustechnikai cső - bár erősen próbálták a hangfrekis üzem sajátosságaihoz is igazítani. Mint tudjuk, oda nem igazán vált be, inkább mi használnánk - ha volna belőle jelentősebb mennyiség), ahogy elnézem az Ia/-Ug karakterisztikát, ez az egyenes szakasz alja szinte, tehát A osztályba be sem nagyon lehet állítani (legfeljebb alacsonyabb feszültségekkel - ahol nagyobb áramokat lehet megengedni).
A 6P14P-n az anódlemez kivágásainál megjelenő foltosság elhasználtságra utal. Volt jó pár példányom ilyen külsővel gázos. Szerintem inkább akkor jelentkezik (sok orosz csőnél látni ilyet pl. a 6N1P-nél, vagy a 6Sz19P-nél, ahol a katód látszik) a leírt probléma, ha a csövet úgy fűtik , hogy nincs rajta feszültség. Ekkor a katód anyaga párolog, és a hideg ballonra csapódik le (gyakorlatilag csak oda, ahova a katódról "toronyiránt" eljut), meg az anódlemezre is, de ezt nem látjuk. Gyanítom, hogy ezen részecskék normális üzemben az anódlemezen landolnának. Persze, ez is csak egy elmélet....... Idézet: „A cseréknél bizony nemigen volt különbség a régi, és új között, rá is írtuk zsírkrétával a X et.” Biztos nagyságrendekkel több csövet cseréltél, mint én, de azért ezzel a kijelentéssel csak részben értek egyet. Valóban egy csatornaváltóban, vagy sormeghajtóként alkalmazott csőnél nem túlzottan látszott az elhasználódás. De végcsöveknél már egyértelmű foltosodások jelentek meg (impulzustechnikai csövek - nézz meg egy "sokat megélt" PL500-ast), az ECC85-ösnél - ami sokat ment feszültség nélkül - szintén megjelent a búra belső felületén egy sötétedés, ami még a "lábtérben" is megfigyelhető volt. A hangolásjelző csövek új generációjánál (EM84-87) a katód két végén - ami a búra felé nézett - is mutatkozott "kifújás", ami 2 sötét foltban nyilvánult meg. Tehát, voltak olyan csövek (rádós :ECH81, EBF89), ahol semmi nem látszott, és voltak olyanok, amiknél egyértelmű jelek mutatkoztak. Az én tapasztalatom ez........
Az igaz, hogy ezek erősítő állomásokon üzemeltek, sokcsatornás vivőfrekvenciás berendezésekben folyamatos üzemben, és ipari csövek voltak, de igen sok volt belőlük. És az is igaz, hogy csak 2 - 3 típus volt. Azok olyanok voltak, mint a tyúktojás. Nem is tudom mi lett a lecserélt csövekkel, akkoriban más dolgok jobban érdekeltek. Dolgoztam adóállomásokon is, de ott sem tűnt fel ez a jelenség, pedig ott voltak igen nagy teljesítményű, és feszültségű adócsövek. Akkoriban még az volt a szokás, hogy egy kezdő emberkének minden területen dolgoznia kellett egy ideig, mielőtt megtalálta a végleges helyét.
FordPerfect: több okból sajnos, azok az idők már rég elmúltak, és akkor nem gondoltam rá, hogy egyszer majd jók lehetnek. De ahogy nézem, az akkori tartalék csőkészletek kerültek napvilágra a csőgyártás (majdnem) megszűnésével, ill. az ún. "M" készletek.
Igen, erre gondoltam én is. Lehet hogy ez a cső nem annyira hajlamos a gázosságra mint a 86-os. Már nem bírtam és kipróbáltam a PP-t. Még nincsenek meg a kimenők. Egy hálózatit kötöttem be. A kraftot így is sikerült letesztelni. Persze mélyhiányos volt a kevés primer menetszám miatt de elég hangosan szólt. 1khz-en meg volt a 10W.
Az lenne a kérdésem, hogy a PL500/504 esetén mennyire illik igazodni a katalógusadatokhoz? Nevezetesen az Uamax és Ug2max is 250V-ban van meghatározva, de a neten több helyen láttam 300V vagy afeletti feszültségekről járatni ilyen csövet. Ebben a topicban is jelent meg rajz pl. itt; ez talán egy rádiótechnikás kapcsolás, és ebben is 300V-ról megy, a g2 is ennyit kap az UL beállítás miatt. Továbbá vannak hasonló kapcsolások triódaüzemben, esetleg még nagyobb (360V) tápfesszel.
A kérdés azért érdekel, mert tegnap összedobtam egy PP véget két PL504-ből és egy E80CC-ből, ami a gyengus csöves táp ellenére is elég meggyőző volt, hogy talán érdemes lenne normálisabban megépíteni. A végleges helyén egy 230/230-as leválasztótrafóról tudnék neki anódot előállítani, amiből terheletlenül 320V körül lesz, egy ugyanilyen táp egy komplett sztereo EL84PP erősítővel megterhelve is csak kicsivel esett 300V alá.
Szia mindenki.
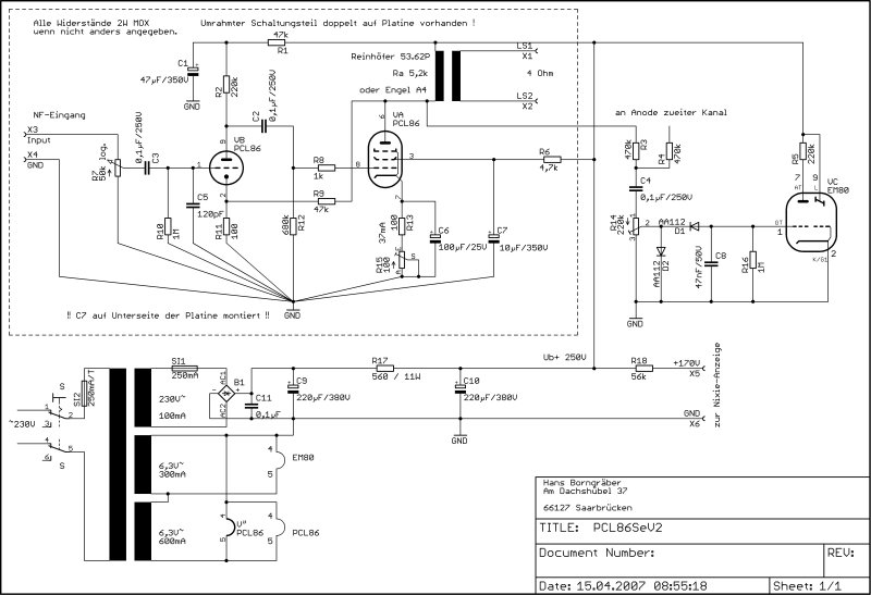
Szeretném meg kérdezni a pcl82 rajz( Nyák)melyik a végső ,szeretném meg csinálni és egy táp rajzot is ,szeretnék kérni.Előre is nagyon szépen köszönöm a segítséget....
Kedves spirik!
Mi is lenne valójában a kérdés? Ha google-ba beirod hogy pcl82 sok mindent találsz. Esetleg Használtad a fórum keresőt? Mit akarsz éliteni? SE, PP.....?
Szia.
PP.sp melyik jobb? szeretnék építeni.
Ez jó kérdés. Mik a meghatározó különbségek a PP és az SE között, felhasználói szemmel. SP-t én sem komálom.
Szia.
SE lett volna bocsánat..
Single Ended Előnyök:
-könnyen megépithető, relative kevés alkatrészből, -meleg részletgazdag hang, Hátrányok: -érzékeny hangsugárzót igényel, hogy hozni tudja a megfelelő hangerőt. -5-7W feletti épitésekor már bonyolódik a dolog. -Profi," tiszta" tápegységet kell mellé tenni, ami majdnem annyi energiát, munkát igényel, mint a végfok megépitése. -Nem túl jó hatásfok. PP Előnyök: -Ezt sem ördöngősség megépiteni, -A tápra nem olyan finnyás mint az SE. -Könnyen lehet 20-30W-os verziót kreálni (Pl:EL34PP) -Érzéketlenebb hangsugárzókat is meg tud hajtani. Hátrányok: -Több alkatrész, -Válogatott végcsövek igénye -Hangra nekem kicsit "tranzisztoros" Ami mindkét esetnél fontos, az a profi kimenő és hálózati trafó szükségessége. Természetesen a magánvéleményem közöltem, a tapasztalataim alapján.Nekem hangra az SE jön be.
Szia Luki.
Nekem nagyon meg felelt a válaszod köszönöm szépen....
Mindenkinek nagyon köszönöm a segítséget nekem nagyon tetszik ez a Hobbielektronika oldal .
Egy éve csöppentem bele a csöves dolgokba de de olyan mint a vírus ha egyszer bele kóstolt az ember nem tudja ,nem megcsinálni az első csöves erősítőjét ,olyannak mint én kicsit macerán s de sikerült a pcl86 em84 kapcsolást megcsinálnom , most a másodikon van a dolog ezért is kértem a segítséget . Mindenkinek sok sikert kívánok az életbe,és köszönöm a segítségeteket ha valamit nem tudok mint kezdő.
Sziasztok! Lenne pár kérdésem megint egy gu50pp-vel kapcsolatban. A hétvégén szeretném egy kis segítséggel persze megtekerni a kimenőket Cirok laci terve alapján. Az első kérdésem, olvastam itt a fórumon valamikor, hogyha ellentétes irányba tekerődik a primer-szekunder, akkor nem kell légrés. Ez hogy van? A második kérdés: hogyan kell először életre kelteni az erősítőt, hogy állítsam be a nyugalmi áramot?
Rengetegszer hallok itt légrésről transzformátorok kapcsán, ennek hol tudnék rendesen utánaolvasni?
Ó mann, ott volt az orrom előtt és nem vettem észre!
Köszönöm!
Idézet: Vagy azonos tekerés, fordítva kötve. „Az ellenirányú tekercselés hatásos a felmágneseződés ellen, hiszen az ellenfázisú jelek kioltják egymás hatásait, így egyenáramúlag semleges lesz a mágnesezése a trafónak. ”
Szia! Köszönöm a sok infót. Akkor elsőre ne rakjak hangszórót a kimenetre? A nyugalmi áramot hogyan állíthatom be? Tudom, a potméteren, de mit mérjek és hol? A nyugalmi beállításnál hol legyen a hangerő potméter? Vagy az állása mindegy? A bemenő testre azt jelenti, hogy kössem direkt a gnd-re? De most akkor kell a légrés vagy nem? A beag trafókon amit szereztem nincs légrés!
Hát a katód körében van egy 1 ohm, akkor azon mérem majd az áramot! Még szeretném kérdezni a kimenővel kapcsolatban, hogy ha én 4 ohm-ra is meg akarom csinálni, akkor hol kell megcsapolni a szekundereket? Laci azt írta a felénél. Viszont valahol itt olvastam, hogy 70-80% körül kellene. Nem tudom melyik az igaz?
A 71%.
Sziasztok srácok!
Az elmúlt hetekben volt egy kis modifikésön a karikámon, ezért közzé teszem... Annó amikor épült, egy ismerőstől kaptam az ötletet, hogy nem csak 5W-ot lehetne belőle kihozni, ha nem félteném a csöveket... Most eljött az ideje ennek is: szereztem 3db toroidot (2db 55VA, 1db 40VA) újratekertem a szekundereiket, és a karika innentől nem 150V-ról megy, hanem 300-ról, ugyanúgy 65mA körüli nyugalmi árammal (ez 19,5W/cső). Az előfok SRPP-je 320V-ot kap. Viszont így a csöveknek 190V-nyi negatív rácselőfesz kell, a 65mA-hez, ez is külön tekercsről megy most már, nem fesz-sokszorozással! Így az erölködő 10-12W-ot produkál. A magasabb anódfesz miatt a szerencsére 3 felé osztott, és sorba kötött szekundereken az illesztés miatt lejjebb kellett mennem, a 3 osztás 4 ohm , 8 ohm , 16 ohm lett, és nem a végén 8 ohm . Így k.b. 950-1K ohm -ot illeszt a 8 ohm -ra. A középtartomány, egyértelműen még jobb lett, a megnövekedett gerjesztés miatt az alsóbb frekvenciák "érdekesek", de hát nem dB jam CD-t akarok én hallgatni rajta...
Néhány négyszögjel mérést tudnál feltenni ? (100 Hz, 1kHz, 10 kHz, 20 kHz)
Az alsóbb freki a zongora és a nagybőgő miatt kell, ezzel az EL34-nél sokat szívtam én is
Köszönöm de a terv a CHZ Zoli érdeme !
Amennyiben a GU50pp -ről lenne szó akkor csak röviden mondom annak a kimenő/k/ - nek nincs szükségük légrésre ! Idézet: „A második kérdés: hogyan kell először életre kelteni az erősítőt, hogy állítsam be a nyugalmi áramot?” Melyik rajzról van szó ?
Tehát ha két ugyanúgy tekert tekercset sorbakötök, akkor az úgy jó ? És a közös pont megy a tápra, persze.
Helló !
A katódhidegító kondenzátor nagysága az mit befolyásol ? (gitárerősítőnél szoktak a nagyságával kavarni valamit) |
Bejelentkezés
Hirdetés |









