Fórum témák
» Több friss téma |
Fórum » Erősítőhöz való hangsugárzó védelem (koppanásgátló)
Témaindító: Thom, idő: Márc 14, 2006
Témakörök:
Szia. Megpróbálok utána járni, hogy valóban ez a kapcsolás van megvalósítva.
Igaz, hogy terhelés alatt nem mértem meg a tápfesz esést, de a trafó amit használok, minimum egy 200 w-os végfokhoz elég. Ráadásul nem kezd el torzítani sem az erősítő. Persze ettől még lehet, hogy neked lesz igazad,ezt meg kell majd mérnem, akkor derül ki.
Sziasztok!
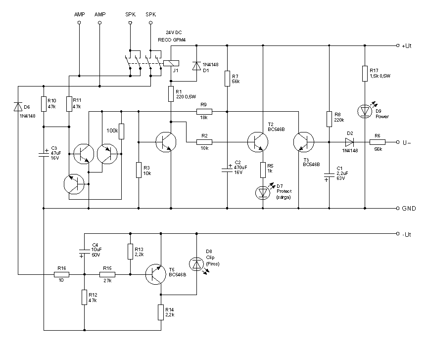
Szeretnék építeni az erősítőmhöz egy koppanásgátlót. Ki is néztem magamnak ezt a védelmetBővebben: Link.De ahogy olvasgattam a 80 oldalnyi hozzászólást, elbizonytalanodtam. Sokan írják hogy nem igazán hatékony az egyenfesz ellen mert alacsony az érzékenysége, úgy emlékszem hogy valamelyik ágon 25V-nál old a relé. Valamint a C3-as kondi kérdése aggaszt.(sorba vele egy másikat hogy bipoláris legyen).A kérdésem az hogy érdemes e megépíteni vagy ha nem akkor melyiket javasoljátok. Ehhez egyébként már megvannak az alkatrészek. Segítségeteket előre is köszönöm! Üdv Dávid!
Szia! Proli007 volt oly szíves és tökéletesített rajta: Bővebben: Link
Szia!
Tehát ha jól látom akkor egy plusz tranzisztort kell berakni (BC556B), valamint T4 kollektora és T1 bázisa közé nem kell az 1N4148, ahogyan az R10-R4 közé sem.Viszont akkor a C3-t is kiegészítem bipolárisra.Ezekhez a változtatásokhoz készült már nyákterv, mert gondolom így az Alkotó féle PDF formátumú már nem aktuális. Üdv!
Készítettem egy módosítást Majki rajzához. Negatív DC hibánál -0,7V kerül az elkóra. Legjobb tudásom szerint ezt még elviseli a kondi, nem kell feltétlen bipoláris. A működése is szimmetrikus. Kipróbálva nem volt, várd meg a fórumtársak észrevételeit.
Lenyúltad az ötletemet.
Sziasztok!
Köszönöm mindenkinek a segítségét,egyenlőre az UPC-s megoldást választottam.Épp most maródik a panel... Remélem beválik.Annyi kérdésem lenne még hogy ehhez lehet külön tápot használni???(csak azért mert a dobozban a táp rész már így lett kialakítva...)
Szia! Itt az volna lényeg, hogy a végfok tápjáról megy (max. 60V) és annak szekunderéről kap AC-t.
Szia Szamóca!
Az lenne a kérdésem hogy amit belinkeltél ki lett már próbálva, mert ha igen akkor csak kiegészítem a Majki féle clipp résszel, és akkor +-40V-on jó is lenne.
Igen én is visszaolvastam, és azt hiszem Alkotó írta hogy nem kell túl bonyolítani ezt a dolgot(elkó).Akkor ezzelBővebben: Link még várjak?
Helló! A BC556B a D3-on keresztül kellő biztonsággal lezárja T1-et? Bővebben: Link
A fene, na mindegy legfeljebb a segédtáp jó lesz az előfoknak és a hűtésnek..
A T4 emitterére kénytelen vagy a végfok +tápot kötni. Valóban kár volna átalakítani a kapcsolást.
Igen,most már látom.Az általad módosított majki-s védelem DC figyelője így mennyit javult??Illetve ennél az UPC-snél lehet tudni hogy mekkora DC-nél old??
A Majki-s módosításhoz én is várom a jártas kollégák véleményét.
Az UPC1237 adatlap tartalmazza a 2-es lábra vonatkozó érzékenységet, tipikusan +0,62 és -0,17V. A négyes lábra menő, DC figyelő ellenállás - adatlapon R4 - AC feszültség függő. Értékét az 5.ábra alapján válaszd ki. Korábban helytelenül tételeztem fel az IC működését, ezért elnézést kérek.
Ez egy atom biztos, pöccre induló, jó kis kapcsolás! Én 20 éve ezt használom. (kb 15-ször építettem már meg) Széles tápfesz, tartományt ölel át, a zéneres stabilizátor része miatt. Ezzel univerzálisan használható 12V-tól igen magas tápfeszültségig is. (de utóbbihoz már át kell méretezni, ill. cserélni kell a stab . tranyót nagyobb fesztűrésűre. )
Átlátható, egyszerű a működése. -ZD1 értéke az alkalmazott relé feszültségének a függvénye, amihez a két soros tranzisztor C-B, B-E feszültsége ~2,4V, és T6 stabilizátor B-E 0,6V-nyi feszültsége összesen tehát 3V + adódik hozzá. -A bekapcsolást R4-en keresztül feltöltődő C2 végzi, ami a gyakorlatban ~3 másodperc alatt töltődik fel T5 nyitási feszültségére. -Az AC-bemeneti rész D1 egyenirányítás után, R5-ön keresztül gyorsan tölti fel C3-at és kapcsol a T4 tranyó. Kikapcsolásnál C3 kis értéke miatt gyorsan sül ki, s ezáltal zár a T4, ejtve a relét, stabilan véd a kikapcsolási tranziensektől. - A T1-T2-T3 ra épülő DC védelem, +0,63V és -1,3V DC fesznél már kapcsolt, ezt mértem anno. ha jól emlékszem. R1-R2-őn összegződik a két csatornáról jövő jel. Ha pozitív DC kerül az erősítő kimenetre, az feltölti C1 kondit, (ide bipolárt, vagy antiparallel kapcsolt két elkót illenék tenni) és a T1 Uny feszültségének elérésekor nyitja, és R3-on keresztül kisüti C2-őt, ezzel zárja T5-öt, és elejti a relét. Negatív DC feszültségnél nyit T3, ami nyitja T2-őt, és R3-on keresztül kisüti C2-őt, ezzel zárja T5-öt, és elejti a relét. Készítettem paneltervet hozzá, de itt szeretném kérni Alkotót, ha van ideje, kedve hozzá, tervezzen egy kis profi színvonalú NYÁK-ot hozzá. Szerintem megérdemli ez a kis olcsó, de jó kapcsolás.
Hello!
A kérdés jogos. Sajnos nem, éppen határértéken van. Csak azért fog működni, mert a relé meghúzáshoz a tranyónak szüksége van bázisáramra. Ez a csámpás megoldás mindössze csak azért született, hogy kész áramkörbe valahogy be lehessen drótozgatni a változtatást. - Az általad feltett módosítás sokkal korrektebb, mindössze én a PNP tranyó bázis-emitterébe tennék egy pld. 100kohm-os ellenállást, hogy a hőmérséklet emelkedésével megnőtt NPN kollektor-bázis viszáram ne tudjon gondot okozni. Így a negatív és potzitív feszültségérzékelési szintet szimmetrikussá lehet egyben tenni. - Az R3 és felette a dióda, viszont igazából szükségtelen, mert a bázist így is 100mV alá tudja húzni a PNP tranyó. üdv! proli007
Szia! Köszönöm a választ.
A "lebegő bázis" elkerülte a figyelmemet, az észrevétel teljesen jogos. A DC védelem tranzisztorainak az alacsony szaturációs feszültségét belátom, ki is műtöttem a diódát. Remélem a rajz követi a leírtakat.
Szia!Engem meggyőztél
. Az a helyzet hogy én +-40V-ról járatnám, konkrétan az erősítő tápjáról.Úgy nézem ahhoz nem kell változtatnom mert a relém is 24V-os. Ezt is ki lehet egészíteni a Majki-féle clipp résszel? Mert ha igen akkor azt hozzá illeszteném.Üdv!
Ha szükségesnek gondolod igen, hiszen külön áramkör, csak a testpont közös.
Köszönöm a segítséget! Megpróbálok összehozni neki egy NYÁK-ot Sprint-be. Amint lesz valami eredmény, jelzek
.Még egyszer köszi! Üdv!
Szia Szamóca!
Készítettem a rajzodhoz egy NYÁK-ot Sprint-be. Ez az első saját tervezésű nyákom, úgyhogy lehet nem a legprofibb terv. T7 és környéke a CLIPP rész, itt lehet hogy zavaró lesz egy kicsit a számozás mert újra számoztam. Megtennéd hogy megnézed? Előre is köszönöm a segítséget! Üdv!
Hello!
Ha nem gond.. Annyi hibát látok, hogy a tranzisztoroknál T1-T2-T3-T7 felülnézeti képből van rajzolva (helyesen), T4,T5 alulnézetből. Vagy is utóbbiaknál az emitter-kollektor fordítva van. Továbbá D5 Led is fordítva van. Hangszórónál, közvetlen a relé lábára forrasztod a vezetéket? Mert forrpont ott nincs. Egyébként a relé mérethelyesen van ábrázolva? üdv! proli007
Szia!
Azt elfelejtettem írni hogy a T4 és T5 azért van úgy rajzolva mert nem akartam a C-E között huzalozni, tehát ott az van hogyha szemből nézed a tranyót akkor a bázis lábát előre fele kell majd egy kicsit meghajlítani a beültetésnél. Bocsika de másképp nem tudtam megcsinálni nem igazán vagyok még jártas ebben a progiban. A diódát illetve a hangszóró csatlakozást javítottam. A relé egyébként mérethelyes, megmértem. Csatoltam a javított verziót.
Hello!
Akkor ahogy a leányom mondta valaha "balettoznak a tranyók".. Nem kötözködés képen mondom, de azért így cseppet megtévesztő a rajz, mert a tranyó szimbóluma fordítottan van ábrázolva. (Egyébként kis töpizéssel meg lehet oldani a helyes bekötést is. Csak a C2 és C3-at kel a tranyók másik oldalára tenni. GND ott van a T5 emitterénél. D1-el átugorni a GND vezetéket, R5-el a T5 kollektor vezetékét. R4 eleve azon az oldalon van, R3-al lehet egy kis gond, de azt C1+ és T1b vezetékét átugorva lehet a T5 felé vezetni. Ekkor a GND lesz útba, de az meg C4-től a relé lábai között is felvezethető..) De ezek csak tippek. üdv! proli007
Nem kötözködsz, teljesen igazad van. Azért is raktam fel hogy olyan ember nézze meg aki gyakorlottabb ebben
Megfogadom a tippeket és megpróbálom áttervezni. Minden esetre is köszönöm a segítséget és a gyors választ. Üdv! Dávid
Sziasztok!
Kicsit átrendeztem az előző, "becsapós" tervet. Ha valakinek van kedve, és ideje megnézheti. Aztán ha van valami hiba, akkor írjatok .Üdv!
Hello! Én most már jónak látom.. üdv! proli007
Szia!
Rendben.Köszönöm a segítséged! Amint lesz időm megépítem élesben. Üdv! |
Bejelentkezés
Hirdetés |







. Az a helyzet hogy én +-40V-ról járatnám, konkrétan az erősítő tápjáról.Úgy nézem ahhoz nem kell változtatnom mert a relém is 24V-os. Ezt is ki lehet egészíteni a Majki-féle clipp résszel? Mert ha igen akkor azt hozzá illeszteném.
.




