Fórum témák
» Több friss téma |
Fórum » Akkumulátor töltő
Összeraktam ezt a töltőt: Bővebben: Link Ha jól olvasom a leírást akkor ez a LED a feszültség jelenlétet mutat. Nekem valami olyan kapcsolás kellene aminél egy LED jelzi hogy feltöltődött.(kialszik, vagy világít) Ha tudtok valami ilyet azt szívesen meglesném. Persze tudom, hogy van UC3906-al is inteligens töltő, de most annyira nem akarom bonyolítani.
Szia!
Szerintem inkább próbálj meg 0,01 Ohm ellenállást összehozni, akkor a műszered által kijelzett értéket 10-zel kell szoroznod, nem 5-tel, kényelmesebb lesz leolvasni. üdv:hp
Ez esetben 10 db ellenállást kötök sorosan. Hely van, elfér
Igen, igen. Mindig rosszul írom, nem tudom mi van velem.
Sziasztok
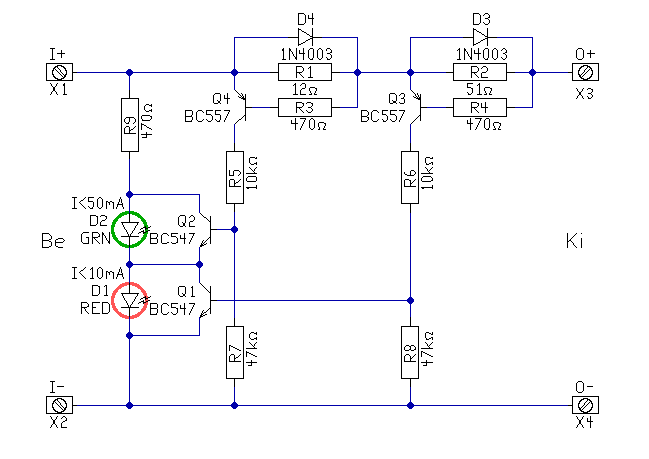
Szeretnék építeni egy akkumulátortöltőt. Az egész egy L200-as IC-n alapulna, és olyan kérdésem lenne, hogy szeretném, ha a töltőáram 0,05A alá esik, akkor egy Led felvillanna. Ha meg lehet oldani, akkor 0,01A-nél is jo lenne egy másik Led. Itt a kapcsolási rajz, amibe szeretném beleépíteni ezt a két dolgot:Bővebben: Link
Hello!
A töltőáramot érzékelni vagy az R3-as ellenálláson lehet, vagy a bemenettel sorba kapcsolt ellenálláson, komparátorral. Lehet, hogy a második megoldás a célszerűbb, mert a a komparátornak még referencia feszültséget is elő kell állítani és annak előállításához is áram kell. Viszont kis szépséghibája a 10mA-es jelzésnek, hogy az L200 feszültségszabályzó R1-R2 osztója, is kb. 3,4mA-al alapból terheli a kimenetet. De nem írtad, hogy eleve mekkora lesz a töltőáram.. üdv! proli007
A töltőfeszültségem 13,8V lenne, a töltőáram pedig 0,4 A. Nem lehet valamiféle tranzisztorral megvalósítani?
Hello!
De természetesen meg lehet oldani tranyóval is. Le is rajzoltam hogyan. - Az áramkört a pufferkondi és az L200 közé kell tenni. Ha az L200 nem szereti, hogy nincs kondi a bemenetén, akkor egy 10µF-os kondit tehetsz az O+ és O- pontokra. - Az R1 és R2 ellenállások értékével lehet beállítani a jelzés szintjét. kb. I=0,6V/R képlet alapján. Az áramérték jelzés persze nem abszolút pontos, és figyelembe kell venni az L200 feszültségosztójának terhelőáramát is. - Az áramkör, a táp bemeneti oldalán, kb. 1,5V feszültség veszteséget fog okozni. üdv! proli007
A kék ponttal jelölt helyekre gondoltál, hogy oda kell beépíteni?
Hello. Szeretnék csinálni egy akksitöltőt. A lényege az lenne hogy 12V 8-70Ah-s akksiig tudjon tölteni.
Van trafómolyanra tekerem meg amilyet a kapcsolás megkíván.
Hello!
Ha van kedved hozzá, építsd meg ezt a kapcsolást. Minden meg van hozzá. (A huzalozási rajzon sajnos hibák vannak, mert az előlapi nyomógombos panelen a huzalozási rajzon a sorszám nem jól van ábrázolva. Négyzet alakú mindig az 1-es. De ugyan ez a helyzet, a tirisztorok bekötésénél is. Vagy is nem a rajz szerint, hanem a lábsorszámot figyelve kell bekötni. Elvi rajzon minden jó.) A végáram igazából csak a trafón tirisztorok teljesítményétől függ. Shunt ellenállást úgy kell megválasztani, hogy végáramon azon 0,5V essen. De ha ez 7A, akkor maradhat minden így is ahogy van. üdv! proli007
Aha értem. Most jön a szokásos kérdés. Mivel nekem nem kell ennyire profi cucc. Annyi kéne hogy tudjam állítani hogy az akksira mekkora áram menjen. Most egy sima 10V-os trafó van egyenirányítva+puffereleve így v an 14,1V. Egy 7Ah-s akksi viszont csak 300mA vesz fel töle. Az kellene nekem hogy tudjam ezt a 300mA felvinni 1-1,5A-ra. 2,7A a maximális töltése a felirat szerint. De így 300mA-al az életbe nem tölt fel. Nomeg rákötöttem ugyan erre a trafóra egy 60Ah-s akksit az is 6-700mA vett fel. A trfaó szekundere 1es drótbólvan. 3A el kéne bírjon.
Hello!
"Annyi kéne hogy tudjam állítani hogy az akksira mekkora áram menjen." Na, erről kell leszokni.. Mert ha igényeid is vannak, akkor ahhoz áramkörök is kellenek. - De ahhoz, hogy a töltő a töltés vége felé is töltse is az aksit, ahhoz nagyobb feszültség kell, mint a töltés végfeszültsége. Ha valami pufferelve akkora feszt ad le, mint maximum kellene, akkor miért lenne ezen a feszültségen töltőáram. Ez csak akkor lenne igaz, ha a töltő és az aksi belsőellenállása nulla lenne. De nem az. - Pufferelni egy töltőben nem érdemes, viszont ekkor a töltésnek csak a csúcsban lesz meg az árama, vagy is még magasabb trafó feszültség kell. Mert Te ekkor átlagáramot fogsz a műszereddel mérni, de amúgy is csak az számít. - Vagy is a töltő trafójának magasabb feszültséget kell szolgáltatnia, mert még veszteségek is vannak az egyenirányításnál.. . Aztán ha nem szeretnéd komplikálni a dolgot, akkor a töltőáramot valahogy korlátozni kell. Ez lehet akár egy izzó is. Annak teljesítményével (áramával) lehet korlátozni a töltőáramot. - De ekkor a töltő simán túltöltheti az aksit, hiszen a töltő feszültsége, sokkal magasabb lesz, mint az aksi feszültsége. Ekkor vagy figyeled a feszültséget és leveszed a töltőről, vagy egy áramkör figyeli, ami lekapcsolja. - Amit belinkeltem, szabályozza a töltőáramot, figyeli a feszültséget, és lekapcsolja a töltést ha vége. Sőt, ha fordítva teszed a töltőre az aksit, nem is engedi bekapcsolni. Egy kész áramkört mindig sokkal egyszerűbb utángyártani. Az, hogy abban nem két, hanem 10-20 ellenállás van, az már csak anyagi kérdés. De a trafó itt "mindent visz". De ha az izzós megoldást választod, azzal is lehet eredményt elérni, ha elkészíted hozzá a figyelőt, amit készítettem. üdv! proli007
Hello!
Igen oda, csak a 220nF-os kondit tedd át, az L200 oldalára. (De remélem nem ez a 220n lesz a pufferkondi) üdv! proli007
Értem. Akkor mekkora legyen a trafó szekunder feszültsége hogy legyen normálisan áram. 3A-nál több nem kell mert 1mm-es a drót. Korlátozni lehet izóval is nem szoktam felügyelet nélkül tölteni az akkukat.
Mennyi legyen a trafó szekunder AC-je és mennyi körül a kimenet a DC? Mert akkor mék hozzátekerek. Nem azt mondom hogy nem akarok bele elektronikát de amit linkeltél biztos egy nagyon profi cucc de én nem vagyok az és nem akarok se kudarcot se felesleges költekezést. Ezért maradnék az egyszerűbb dolgoknál.
Hello!
Tekerd meg a trafót 18V-ra és akkor alkalmas lesz másik kapcsoláshoz is, ha még is meggondolod magad. Izzót, meg próba alapján válassz hozzá. A DC kimenettel nem kell foglalkozni, azt úgy is az aksi álltja majd be. Ha az egyenirányítást méred, nem kel pufferkondi hozzá, de némi alapterheléssel kell mérni, mert a műszer becsap, a 10Mohm-os bemeneti ellenállása miatt. Vagy is tegyél rá, legalább egy 1kohm-os ellenállást, vagy valami izzót. Kb. ugyan azt fogod mérni DC-nél mint váltóban mert a műszer az átlagértéket fogja mérni, de a jelalak miatt itt kb 10%-ot csalni fog lefelé. (Természetesen a diódák veszteségét levonva.) Az egyenirányító helyes működését lehet ellenőrizni egyszerűen az izzóval is, mert váltóról, szinte ugyan úgy fog égni mint egyenről. üdv! proli007
Megvan az eddigi trafó hibája... User error. Én 10VAC-re tekertem meg. Ez egyenirányítás és puffer után volt 14,15V. Beszéltem egyik ismerősömmel és nagyo koppantam mikor mondja hogy nem kell oda kondi mert az csak simít és az nyomja meg a fesztt. 11V-tal meg persze hogy nem tölt nekem az akku semmit. Hozzátekertem még úgy hogy 13,8 14,2 14,5 14,8 15,3V jön ki a kimeneten kondi nélkül egyenirányítás után. Ha a 15,3asra rákötöm at akkut visszaesik 13V-ra. Először 250mA vett fel de most már 400 körül jár és jő. Gondolom idővel vissza is kell vegyem a feszt mert túltöltődne. Úgyhogy itt volt a kutya elásva...
Sziasztok!
Van egy orosz "szvitjáz" nevű, barna színű akkumulátor töltő csodánk. Anyagból van, használatra készült békebeli darab. A hátulján van egy kapcsoló amit nem értek hogyan műxik, micsoda, minek van ott. Egyik állására Akku/bat van írva, Ekkor szakadás van a kapcsolón, másik állásában ???????. ???. ami a google szerint "forrásokból pit". Ennél az állásnál zár a kapcsoló. Ez mi célt szolgál, és melyik állásában használjam, ha az autóakkut akarom tölteni? Használható-e ez a töltő a gondozásmentes akkukhoz?
Sziasztok, van egy gondom az autoakku-toltokkel: egyik rajz sem akar bejonni nekem. Eloszor az RT evkonyvben megjelent tranyos valtozatot epitettem meg, de a kimenofesz sehogy sem akart 13.3v-nal feljebb kuszni. Azutan megepitettem az egyszeru, egy tirisztoros toltonek 51R/150R/Z-diodas valtozatat. Na, ez igazan erdekes eredmenyt produkalt, terheletlenul 8-9V volt a kimeneten, az akkut rakotve semmi toltes, ha egy fenyszoroegot kotottem ra, az A-mero 4A-t mutatott es az ego iszonyuan vilagitott. Mindket esetben ugyanazt, a tranyos toltohoz hasznalatos 24vAC -s trafot hasznaltam. Megepitettem ujbol, de most 16vAC-s trafot hasznaltam, igy az uresjarati kimenofesz 4.5-5v -ra esett, de mas valtozas nincs. Adjon mar valaki, legyen szives, valami otletet.
Hello!
Így elég nehéz lesz, legalább is részemről fogalmam sincs, miről beszélsz. Valami rajz, vagy link nem ártana. Egyébként nem minden töltő mérhető terheletlenül, és ha izzót kötsz az aksi helyett, az is félrevezethet. Többek között ilyen lehet az "egyszerű tirisztoros" is, amiről beszélsz. Amúgy nem megépíteni és sopánkodni kell, hogy nem működik, hanem megérteni a működését, és mérni feszültségeket, hogy tudjad minek hogyan kell működni, és mi a megfelelő érték. Tirisztoros esetben még egy szkóp sem ártalmas, mert ott a jeleket egy multiméterrel csak kivételes esetben lehet értelmezni. üdv! proli007
Szia, remelem sikerult belinkelni a tirisztoros valtozatot. Sajnos szkopom nincs, csak digit multival tudok merni, mar amit lehet, mert egyutas egyeniranyitas + tirisztor, ami ki tudja mikor gyujt be... Probaljam meg mas erteku ellenallasokkal? Ugyanez az alapkapcsolas tobb verzioban fellelheto mas erteku ellenallasokkal. Vagy az lenne a baj, hogy a 150R-os ellenallas 5W-os es az valszeg tekercselt?Bővebben: Link
Hello!
- Egy ellenállás teljesítményétől nem függhet egy kapcsolás működőképessége. Ha túl van méretezve, akkor legfeljebb feleslegesen nagy helyet foglal, ha alá, akkor legfeljebb leég. Ha pedig arra gondolsz, hogy ez egy huzalellenállás, és így van induktivitása is, az meg 50Hz-en nem sokat számít. - Itt az alaphiba az, hogy egy tirisztor akkor gyújt be, ha van Gate áram. Az meg csak akkor indul van, ha a Gate vezérlő feszültsége a katódnál, kb. 1V-al magasabb. Ha ráteszed az aksit, akkor a katód 12V-ra kerül. Vagy is akkor gyújthatna be, ha 13V lenne a Gete. De itt a zéner, 10V-nál megfogja a Gate feszültségét. Akkor meg mitől gyújtana be a szerencsétlen? Legfeljebb ha az aksi 9V-ra lemerült.. (A két dióda nyitófeszültsége kiegyenlíti egymást. Mert amennyivel a D1 megemeli a zéner feszültségét, a D2 annyival kisebbet juttat a Gate-re.) Egyszóval, ide kb. egy 15V-os zéner lesz a megfelelő választás. - Nos, ez az a kapcsolás, ahol nem lehet mérni sem terheletlenül, sem izzóval terhelve. Mert terheletlenül, leginkább a műszer 10Mohm ellenállásán a szivárgó áramok mérhetők, ami többségében váltó lesz. Izzóval terhelve, pedig a tirisztor katódja a félperiódus elején 0V-ról indul, így ha a trafó feszültsége emelkedik, akkor kb. 1..2V-nál már begyújt a tirisztor, és a félperiódus végéig úgy is marad. Ezért az izzó simán megkapja a 20V teljesítményének felét, az egyutas egyenirányítás miatt. - Hogy félhullámban 8A átlagáram folyjon, ahhoz 16A félperiódusú áramra van szükség. A trafó ennek igen fog örülni.. üdv! proli007
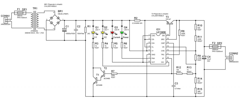
Hello!!!!Lenne egy kérdésem, szeretném megépiteni ezt az akku töltőt.Megvan az UC3906DW ic-m, minden szükséges alkatrésszel együtt.A trafóm szekundere 2 kivezetéses egyik 16,5 v a másik 22,2 v.Gondolom a 16,5 kevés lenne a csatolt töltőhöz a másik meg sok.....mit tegyek?12 voltos aksit töltenék vele és 4,5 amperrel.Légyszives tudnátok segiteni hogy a szükséges sönt-öt hogy tudnám összerakni párhuzamossan összekapcsolt ellenállásokból?0.05 ohm kellene hogy legyen....köszönöm a segitségeteket...üdv
Itt van Proli007 tablazata. Nekem sokat segitett.
http://www.hobbielektronika.hu/forum/topic_hsz_313123.html#313123 udv PRK
Képeket tegyél fel, akkor talán tudunk válaszolni. a ?????? nem mond nekem semmit.
Most látom
befordította a cirill betűket.Azóta megoldódott. Az Akku/Bat állásban csak akkor ad rá áramot, ha van rajta terhelés, azaz akku. A másik állásban nem kérdez semmit, csípőből tüzel mindenre, azaz a kimerült akkura ebben az állásban lehet ráküldeni. Rendes akkunál, ha csak sima töltés van, tképpen mindegy hová van kapcsolva. De így, hogy tiszta ügy, hagytam mindent úgy ahogy volt, csak kicseréltem egy vasalókhoz való jól tekergethető betáp-kábelre a ruszki betápdrótot.
Kösz szépen a segítséget.Sajnos elvesztem a proli007 táblázatán....amatőr elektrós tudásszintem van, az alapok még mennek,de a komolyabb hát
.....de azért próbálkozom....köszi mégegyszer üdv |
Bejelentkezés
Hirdetés |







.....de azért próbálkozom....köszi mégegyszer üdv 




