Fórum témák
» Több friss téma |
Fórum » Propeller Clock
Idézet: „... a forgorészen csak 0.5 V jött ki.” Nem csak annyi a probléma, hogy a zener dióda van fordítva beültetve?
Kulon traforol tedtem ra a 9V ot. A diodak jol vannak teve met vegig neztem az egeszet mar vagy 10 szer
A legmagos trafo fele valto aram kene menjen nem?
Ez nem ilyen egyszerű! Mint írtam több KHz-es PWM jelet állít elő a bázis ez megy a tekercsre a megfelelő kitöltéssel!
Akkor mero muszerrel meg lehet e merni h hany volt megy a trafoba?
Jah ertem. Koszonom szepen a valaszokat es a turelmet. Ha valami fejlemenyvan akkor meg irok. Jo ejt
El indult az ora de van 2 probrema. Az egyik hogy 1-2perc mulva le all a ventilator es a taviranyitoval ujra kell inditani h el induljon es leo jon a kep es ujbol meg al. A masik pedig az hogy 5 Led nem megy pedig a ledek jok.
Szia! Mennyire melegszik a fet a bázisban?? Mekkora tápegységről megy? A tekercsek mennyire melegszenek? Ez azért lényeges mert lehet a túl nagy áramfelvétel miatt leesik a bázison a feszültség és resetel a kontroller ilyenkor alapesetben kikapcsol..Melyik az 5 led ami nem megy??
A fet a bazisban melegszik de nem tul erosen ojan longyos. A tapegyseg 13.5v/2A. A tekercs pedig nem melegedik egyaltalan.
D1, D11, D4, D5, D6, D7 LEDek nem vilagitanak
Sziasztok!-és szia Kly.
Próbálgatom csinálni a wireless-t,de az a problámám,hogy 12Volton alig világít,ha nagyobb Ampert kb.1A-t engedek akkor jól világít de melegszik az 1Wattos ellenállás.A sec. tekercsen nincs semmi plusz kondi és plusz induktivitás sem.A panel plusz és mínusz pólusa között terheletlenül kb 10,valamennyi Volt van.Aki tud az kérem segítsen! Köszönette:tomics76
Szia! Vedd ki a rotorból a PIC-et és helyezd feszültség alá úgy,hogy ne forogjon a motor! A PIC foglalatban húzd egyesével +5V-ra a ledek tranzisztorainak a bázisát egyenként illetve a belső kilenc az egy csoport.. Kell,hogy világítson! Ha alapban is dereng a led akkor ha GND-re húzd a bázisokat akkor annak meg kell szűnnie..
Lehet szakadás a NYÁK-on (sajnos jártam így). Műszerrel ki tudod csipogtatni. Ha az, húzd át forrasztóónnal, általában segít.
Valószínűleg nálad nem ez a helyzet, de ha leesik a feszültség a rotoron, azok a led-ek, ahol 3 van sorba kötve (pl. D16-17-18) alszanak el először.
Szia
Szerintem kapcsold ki az áramkorlátot a tápon mert az szivat. Ennek melegednie is kell az nem probléma ezért van berakva 1W-os. Ha kikapcsoltad az áramkorlátot akkor mérd meg mennyit akar felvenni. tegyél a sec tekercsre egyenirányítást (4 dióda +puffer aztán a szofita) és próbálgass a sec tekercsel párhuzamos kondikkal hangolni. Be kell lőni a rezonanciát. Jó lesz ez ,nincs semmi baja már ![]() ja és adj neki 12 Voltot nyugodtan. király a CNC nyák
Szia. Vegig neztem ahogy mondtad es egy par hibat kaptam es ki javitodtam es igy az +5V-ot ra huztam ujbol a bazisok ra es az osszes led mukodott de ha a motort el inditom akkor ujbaol a D3, D4, D5 nem mukodik
A pic 5. es 10. labakozt ha a pic ki van veve szabad e fojtonosag legyen?
Magán a PIC-en nem lehet ott folytonosság.. Próbáld ki egy másikkal.. Lehet elmentek a portjai.. Próbáltad törölni és újraírni??
Ugy ertetem h a pic ki volt ve es a foglalatban volt fojtonosag. Szerintem a pic jo kell legyen mert kukodesbe kozbe rendesen irja a reklamszoveget es az orat is csak az a 3 led nem megy
Sziasztok! Nincs valakinek 4 kivezetéses hdd motorhoz kapható alkatrészekből építhető kapcsolása? Mert ami itt fent van ahhoz nem lehet szerezni alkatrészt. Van már egy ilyen órám csak a ventilátoros verzió frissitése szerintem lassú és jobb lenne egy hdd motorral.
Ha minden led működik ahogy pic nélkül lecsekkoltad akkor kell menjen a pic-el is! Még egyszer próbáld végig pic nélkül. Keress szakadást ,rossz tranzisztort,forrasztási hibát a nem működő ledek áramköreiben..Az 5-10 lábak közt nem lehet folytonosság ha a pic nincs bent akkor sem!!
Köszi KLY!
mondjuk a tápfesz. olyan 11,5 V-ról esett lett,ennyire.Ha kiiktatom az áramkorlátot ,akkor attól félek tönkre megy az smd tekercsem mert olyan 1 Ampert bír.-és ha be van lőve kondikkal a sec. tekercs akkor hadjam rajt azokat a kondikat ill. ezt az egyenírányító hídat is?(mert ugye van a dc alapon is 1) Üdv:tomics76
Jaj még az elfelejtettem kb milyen kapacitású kondikkal kezdjem nano,piko
Pontosan melyik kapcsolást csináltad meg?
Feltennél egy képet arról, amikor nem mennek a led-ek?
Holnap fol teszem mert akkro probalom ki ujbol. Talatam egy ujabb hibat es remelem h attol hejre jon
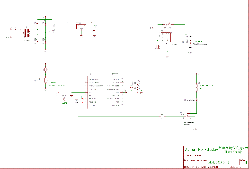
http://kapcsolasok.hu/latvanyos/5-propeller-clock
Itt a kapcsolas
10nF-onként emeld addig amíg nem kezd csökkeni a fényerő, a végén számold össze mennyi az érték és váltsd ki egy darabra. Jól behangolt rezgőkörrel az áramfelvétel is rendben lesz.
Amit nem értettem: azt írtad, hogy kiírta a dátumot/időt. A D3-D4-D5 pont a számok kiírásához kell.
Próbáld meg forrasztóónnal áthúzni a hozzávezetéseket. Az első változat engem is megtréfált, mert álló helyzetben rendben volt, de amikor forgattam, nem (illetve csökkent fényerővel9 világított. Ha nem ez a hiba, gyakorlatilag csak a PIC maradt (azt írtad, ha a lábakat 5V-ra húzod, világítanak a LED-ek).
Azoknak, akiknek gondjuk van a távirányító kódokkal:
egy picit módosítottam a kapcsolást és a PIC programját (köszönöm az ötletet, Hp41C). Az infra LED átkerült a 6-os lábra, így felszabadult a PIC UART-ja. a kapcsolási rajzot feltettem, de a NYÁK-tervvel nem haladok (az eredeti NYÁK-rak barkácsoltam rá a kipróbáláshoz). A módosított program ezen keresztül elküldi a lenyomott távirányító gomb kódját a PC felé (paraméterek: 19200,n,8,1), amit bármilyen terminál programmal lehet értelmezni. Mellékeltem egy VB6 és .NET 4.0 forrást és .exe-t, amely értelmezi a kódot. Az így nyert kódokat be lehet írni a keys.asm file-ba (ld. keys628_URC2_OK.asm), tetszőlegesen módosítva az óra működését. A PIC közvetlenül nem köthető a PC soros portjára, valamilyen szintillesztés kell. Én egy MAX3221-es illesztőt csináltam (ennek a NYÁK-tervét is mellékeltem - ez a verzió még nincs kipróbálva!!, szintén KiCAD-dal nyitható), ami úgy lett megtervezve, hogy pont belefér egy 9 pólusú SUB-D csatlakozóba (a kép az előző verzióról készült). |
Bejelentkezés
Hirdetés |










