Fórum témák
» Több friss téma |
Találtam egy meglehetősen kicsiben megépíthető pwm ventillátorvezérlőt amit még kapni is lehet elvileg: MIC502. Nagyon egyszerű, kevés alkatrész kell hozzá és éppen eleget tud. Próbálta már valaki erősítőhöz? Esetleg a végére N csatornás mosfettel a TIP helyett?
Bővebben: Link
Ha tda 7294 hid kell akkor itt van. Ha nem tudod megnyitni akkor Bővebben: Link
Köszi. Csak a rellop féle kapcsolás-é kéne.
Szerintem ugyanaz a reloop kapcsolása is csak nincs a trafóról a középkivezetés bekötve a gnd-re. Meg a Stby/Mute máshogy van.
Sziasztok! Lesz nyákterv! Most fejeztem be az egytápos hidalt változatot. Három napig gerjedt a dög mire rájöttem hol szúrtam el
![]() Készítek róla rajzot, hogy véleményezzétek.
A táp aszimmetriáját egy bontásból származó elkó okozta
Szia.
Elhiszem, hogy az elko komoly fejtőrést okozott,, A nyáktervet ha feldobod majd lehet én is megépítem, csak legyen rá időm. Örülök h sikerült velük elérned amin kísérleteztél.
Szia! Még formálódik a terv
Mellékelem az aszimmetrikus táplálású híd rajzát. A táp egy 24V-os trafó, graetz és 4700µF kondi (itt már csak egy darab puffer van). A kondi értéke bőven elég! A tápfeszültség 33/30VDC. 4 ohm terheléssel a fotón lévő bordával venti nélkül sem hevül túl. Ez is teljesen brumm mentes. A teljesítménye "fülre" azonos a +/-30V-os egy IC-ssel. Kipróbálom majd magasabb tápfesszel is. A C2,C3-mal megszenvedtem: ha a gyári ajánlás szerint nem teszek a visszacsatolásba kondenzátort, akkor több tíz mV DC van a kimeneten. Próbáltam R5,C3-at teljesen elhagyni, leküzdhetetlen gerjedés származott belőle. A kondikon kívül a változtatás lényege itt is a negatívhoz képest vezérelt némítás. A híd második felének neminvertáló bemenete jól érzi magát a testen. A standby bemenetek mindkét IC-nél a pozitív tápon, maradok is ennél a megoldásnál. A híd második tagjának mute bemenetét a negatív tápra terveztem, de torzítást eredményezett, így ez is a "+"-ra került. Kíváncsi vagyok a sztereó változat milyen meglepetéseket tartogat, ha közös tápot kapnak. :hide:
Hello óngőzmámorban ragadt társaim!
Mindenek előtt boldog ünnepeket. Cimopata fórum társunk 1.1-es rezonáns tápjával sztereó hiadalt tda7294-et "táplált"-e már valaki? (Csatornánként egy táp) Valamint az eredeti leírás szerint ETD-34-es vassal van megépítve, nekem 39-esem van és ha ugyanazokkal a menetszámokkal dolgozok akkor nem lessz-e túl gerjesztve a mag, valamint egy hídnak elég-e a 300W-os táp +/-34V mellett 8 ohm-ra. Az eddig kijelölt toroidot akarnám kiváltani vele helyszűke miatt. Ha valakinek van tapasztalata ezzel kapcsolatban megköszönném az útba igazítást. Szerintetek hangzás beli különbség lenne-e a táp miatt vagy maradjak inkább sima táp mellett. (Csak esztétikai megfontolás miatt akarnám lecserélni)
Nemrég volt erről szó 1 másik témába, 1 olyan táp is röhögve elhajtaná őket.
Hello TDA7294 hidról lenne szó. Ha 5A-rel hajtanám akkor jó a + és - tápágba egy-egy 5A biztositék? És +-38v rol lehet tápálni?
Udv mindekinek.Kellemes Karacsonyi Unnepeket kivanok elosszor is mindenkinek!Lenne egy olyan kerdesem,hogy van egy erositom es abban a vegfok resze ellege tropan van nemlehet tudni mert de baszusnal nagyon csunyan tesz stb.A lenyeg hogy +/-30 voltrol megy a szerkezet.Sajnos a tap aligha tobb mint 100watt,kibirna jonagy pufferrel ket db sima tda7294 ? 8 ohmon,vagy akar 4 ohmon,gondolkoztam rajta hogy a trafot hutenem egy kis venntillatorral is hogy nehogy a tulhajtas miatt lene egjen,meglehet ezt oldani?
Elnezest nem tudtam mar valtoztani a hozzaszolasomat,de pont ebben a temaban talaltam kepet ami pon ugyanolyan erositobol van,itt a mellekletEz az erosito lenne az.
Szia! Viszont kívánom!
Ha az erősítő eddig is elment azzal a trafóval, ezután is el fog. A tápfeszültség és a hangsugárzó impedancia határozza meg az igénybevételt.
A képen azt látom, hogy elég karcsú a szekunder keresztmetszete. 8 ohm -mal, normál hallgatásra elbírja azért. Bulizáshoz még ventillátorozva sem ajánlom.
Koszonom.Itt a lenyeg.Mivel kicsi maga az erosito,de belefert volna szepen a tda7294 es konnyen lehet szallitani,ezert gondoltam hogy egy kicsi kompakt valamit osszerakni.Pont bulizasra lett volna,van egy trafom de az meg nem fer bele a dobozaba,azert akartam beletenni,mert nemtudok dobozt kesziteni nincsennek meg a megfelelo alapanyagok.Lehet megcsinalom,normal zenehallgatasra,mert a gyari erositom tonkrement es garancia allat Bukarestbe kuldtek,es kitudja mikor kapom vissza.
Na szóval szeretnék a hűtőrendszeremhez egy-két képet mutatni. A hűtőrendszer 3 TDA 7294 Hidhoz kell. A fekete borda menne 1 hidra, a fehér pedig 2 hidra. A fehér hűtőborda 20x10x2,5cm és ezen kivul rá lessz szelve a képen látható 2cm vastag alu lemez. Ezeken kivül jönne még a hűtőtönk. A ventilátorok 8x8x2,5 cm esek, 41CFM 0.22A Zajszint: 34B Forgási sebesség: 3000RPM
A ventilátorokat ugy akarom felhelyezni hogy a dobozon belül cserélődjön a levegő. Elég lesz-e?
hááát.nemvagyok biztos hogy elég lesz.Nekem ennél komolyabb bordán van 2 híd,mégis sikerült megsütni az egyiket,bár történt egykis baleset
.még jó hogy a védelem közbeavatkozott.szóval én azt ajánlom,keress komolyabb bordát,
Szia! A 2cm-es alu daraboktól csak nehezebb lesz az erősítő, nem fog jobban hűlni. Elhagynám.
A fekete bordára hová szándékozod fogatni az IC-t? A ventillátor csak akkor hatásos, ha külső levegőt tud beszívni és az akadálytalanul - legalább a beszívásnak megfelelő keresztmetszeten - tud távozni a dobozból. A fentieket tanácsnak szánom
A fekete bordán van hely fogatni az IC-ket. De ha a másik borda vastagabb akkor több hőt képes elnyelni nem? Egyébként holnapután lehet fogok kapni még valami bordákat. A fekete borda elég egy hidnak?
A nagyobb tömeggel csak az első felmelegedésig jutsz előnyhöz. A hűtési teljesítményt a levegővel érintkező felület határozza meg, illetve a felmelegített levegő milyen gyorsan tud eltávozni. Úgy emlékszem az alagút hűtést már ajánlottam neked.
Ok,OK csak én sokat variálok
Remélem szerzek valami jó hűtőbordát meg egy jó nagy trafót, mert akkor kész lenne Akkor valahogy igy lenne elrendezve: Az erősitő hátán egy ventilátor, meg a tetején és a két alu lemez helyett hűtőborda. Csak avval lesz gondom hogy a doboz elég kcisi, hátha összejön.
Nekem egy darab híd egy 100x100as bordán van. Vékonyka kis borda az erősítő 2db 3utas hangfalat hajt végre a borda alig lesz langyos. A borda a kaszni hétulján van a külvilágba és egy 80x80as venti van rajta.
A ventiláátor minden képp a bordát közvetlenül hűtse. Sokkal jobb lesz ahatásfok. Én legelőször egy egy ic-re egy egy pc táp bordát raktam. Forró volt. Egy v entillátor szobahőre hűtötte.
Udv.Vegul arra jutottam,hogy csak megepitem azt a ket sima vegfokot ma kiuritettem a dobozt,a trafot az egyeniranyitot es a szurest hagytam benn.Holnap teszek fel kepet milyen borda lenne a ket tdan remelem eleg lesz neki,legabb ha masnem ventillatorral,de addig is valaki atalakitana a mellekelt kapcsolasi rajzot 30 voltosra.
Értelek! A doboz magassága megköti a kezedet.
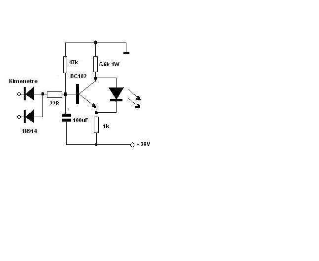
Nagyonszepen koszonom.Ha mas nem privatban elmagyarazod hogy mi alapjan kel megvalasztani az ellenalas erteket.Tudom ohmbacsi kepletet,anyit tudok hogy az ellenalassal szabalyozni lehet a tranzisztoron keresztul meno aramerosseget enyit ertek belole tisztan.Megegyszer koszonom.A bc182 helyett hasznalhatok bc171 et,vagy 107 et a beta szamit hogy mekkora?
Szia! Az emitter és a kollektor ellenállás összege adja a led áramát. Az emitter ellenálláson 4-8V közötti feszültség essen. Ez változhat az erősítő topológiájától függően, de nem kényes érték. A bázisra kötött ellenállás feladata, hogy telítésbe vezérelje a tranzisztort és egyúttal a 100µF töltését is szabályozza. A tranzisztortól 200-as erősítést várunk el. A diódáknak záró irányban tűrni kell a teljes tápfeszültséget. PNP tranzisztorral is meg lehet építeni a tükörképét a pozitív tápról, a diódák és kondi értelem szerű polaritásával.
|
Bejelentkezés
Hirdetés |












Akkor valahogy igy lenne elrendezve: Az erősitő hátán egy ventilátor, meg a tetején és a két alu lemez helyett hűtőborda. Csak avval lesz gondom hogy a doboz elég kcisi, hátha összejön. 










