Fórum témák
» Több friss téma |
Fórum » RIAA korrektor
Témaindító: Ghost Rider, idő: Aug 25, 2006
Ezt a menüsört hol találom? Régen tudtam...mostmár nem igazán.
Ez még jobbnak tűnik,mint az ActidAmp!
Akkor holnap módosítsam a visszacsatolásomat és hallgassam meg úgy?
Ez nekem is egy kérdés maradt... Sokféle inverz-RIAA van a neten is, más-más RC-időállandókkal, utána is kérdeztem, de állítólag az a lényeg, hogy milyen pontos alkatrészekből építjük meg és a generátor impedanciához hogyan viszonyul, stb., stb.....
Akkor ehhez még további számolgatásra lesz szükségem....
Végül mégsem raktam össze,inkább igazítottam még a visszacsatoláson. Szerintem ha az ember akarna,ennél jobbat már akkor sem tudna. Így legalább szabvány értékű alkatrészek vannak benne.
Sziasztok vettem használtan egy Lenco l3806 lemezjátszót és elvileg ebbe is van ez az előerősítő vagy korrektor. És az lenne a kérdésem hogy elég gyenge a magashang hogy lehet e valamit csinálni ezzel a korrektorral? Mert magason kívűl mindent ad rendesen ,magasat is csak kevés! Köszi
Érdemes lenne egy rajz arról a korrektorról.
Akkor szétbontom és fotózok ha megvan felrakom köszi!!
Nem akarlak elkeseríteni, de nem biztos, hogy jó úton jársz. Erről a lemezgyaluról semmilyen műszaki adat nem lelhető fel. Ez valószínűleg nem véletlen. Ránézésre, a régi Tesla pörgetőknél is fényévekkel gyengébb hangszedőt tartalmaz, amely annyi magashangot tud lejátszani, amennyit hallasz.
A korrektorral nem szenvednék! Két alternatívát tudnék javasolni: - vagy veszel helyette valami mást - vagy a hangszínszabályzót feltered szükség szerint.
Azért mert nem találsz róla semmit,az nem jelenti azt,hogy rossz. Számos lemezjátszó típussal tudnék neked szolgálni,amit nem találsz meg a neten,pedig elég jó mechanikát és hangszedőt tartalmazott. Pl: Orion SL230
Ami érdekelne,a riaa korrektorban lévő IC. Többnyire ugyan azt rendszert rakják az összesbe. Az egyik fórumtársnak van hasonló lemezjátszója /Nem rossz hangú/,annak a riaa korrektorát tudtam egyszer IC típusból visszanézni. Ha ez megvan,akkor sínen vagyunk.
basszus eszembe nem volt az ic száma
de raktam fel 2 képet hátha az mond valamit
holnap megnézem az ic számát mert már összeraktam
Öregem! pontosan,ahogy gondoltam. Az a kis álló tokos IC,pontosan nem is tudom milyen tokozás. De alapvetően nem rossz hanggal bír!
Az IC típusát lenne jó tudni, azt, hogy mi van ráríva. Így pofára HA1457-esre tippelem, de tényleg csak pofára. (És a kapcsolást is jó lenne tudni, de egy ilyet visszafejteni felér egy rabvallató munkával..) Valamint a hangszedő típusát is, innen már jobban lehetne következtetni, hogy mi a bűnös a magashangok tekintetében...
Az IC típusát ha megtudjuk,keresünk adatlapot,abban többnyire a rajz is benne szokott lenni.
Köszönöm, ez elég, ne sorolj fel többet.
Na ma kipróbáltam az ÚJ visszacsatolást. Már teljesen elfelejtettem,hogy teljesen megváltoztattam a visszacsatolásban az értékeket... Lényeg: Jobb,sokkal jobb. Csupán az erősítése ment az egekbe,és kissé mintha torzítana,de lehet,hogy a lemezem rossz amivel hallgattam. Viszont hallhatóan több hangot hoz át a lemezről,és a magasai is még szebbek lettek.
Üdv!
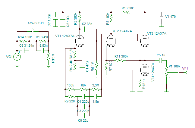
Megcsináltam a képen mellékelt módosított Hiraga korrektort. Néhány meglepetéssel szolgált: a DC-szervó kondija tuti, hogy nem 1 µF (a képen 1 mF-nak van írva, úgyhogy ez inkább 1 millifarad vagy szokványosabban: 1000 mikrofarad), mert különben 1 kHz alatt már nincs RIAA-korrekció, tehát egyelőre beletettem egy 100 µF elkót és mintha vagy az erősítése túl nagy vagy a kivezérlési tartaléka mintha kevés lenne, mert (egyelőre csak inverz RIAA bemenet nélkül) végigtekertem a generátort és vele együtt a szkópot is és azt tapasztaltam, hogy mélyebb frekiken, ahol pl. a HFM1 röhögve még szépen erősít, ez pedig beveri a fejét a tápfeszbe... Meg tudná mondani valaki, hogy egy átlag MM-hangszedő 1 kHz-en mennyi feszt adhat ki maximálisan? - mert akkor ez már támpontot tudna adni a többi frekin is a RIAA-görbe függvényében... Köszi szépen.
2,5mV@1kHz
Ez függ a hangszedőtől is. Pl egy Ortofon 2M kimeneti szintje 5,5 mV @ 1kHz, 5cm/sec.Azt ugyan nem tudom, hogy ez RMS, vagy csúcsérték, de általában RMS (effektív) értéket adnak meg, ha nincs egyéb jelölés. Szinuszjel esetén ezt gyök 2 vel szorozni kell, hogy kijöjjön a csúcsérték.
Rendben. Átlagos MM hangszedőt kérdezett. Ez pl. egy Technics SL-q30 hangszedőé. De mondhattam volna PL-200 -ban lévőt (3mV@1kHz @ 5cm/s) vagy egy Tesla-t 1mV@1kHz, vagy valóban, akár egy Ortofont is...
Amilyen a kérdés, olyan tud lenni a válasz... A többi magyarázat OK.
Annyit még,hogy a Tina az 1000µF-od 1mF-nak írja. A tina elég szorosan tartja ezeket a prefixumokat és az átváltásokat. Ahol nem muszáj,ott nem ír ki a szám után 3db nullát. Tegyél oda nyugodtan 1000µF-ot,oda az kell.
Moszkvainál Ezt a korrektort is meghallgattuk /meg egyszer Én is összeraktam,csak érte a hangszedőmet miatta egy kis baleset,ezért nem voltam vele hajlandó tovább foglalatoskodni/,és összevetettük a KDmester féle passzív TL074-gyel,és mintha annak egy kicsivel részletezőbb lenne a hangja!
Persze. Inkább arra akartam kitérni, hogy a legnagyobb értéket kell venni ahhoz, hogy méretezni lehessen egy erősítőt biztonsági tartalékkal.
Milyen baleset? A kapcsolásból adódó? Valami fesz rákerült a hangszedőre, talán valamelyik tápfesz? (Ha nem vagyok indiszkrét...)
Igen, RMS-ben gondolkoztam.. Egyébként itt van néhány variáció erre a kapcsolásra és megfigyelhető, hogy a DC-szervó esetében az eredeti verzióban ki van hagyva a testelő kondi. Ebből a 3_MOD-ot csináltam meg, de ha annál ezt a kondit rövidre zárom, felmegy a kimenetnél a fesz és nem csinál semmit. (Majd még holnap foglalkozom vele....)
|
Bejelentkezés
Hirdetés |







de raktam fel 2 képet hátha az mond valamit 











