Fórum témák

» Több friss téma
Fórum » 3D LED CUBE építés
 
Témaindító: prst14, idő: Máj 11, 2008
Témakörök:
Lapozás: OK   19 / 30
(#) silent15 válasza big-D hozzászólására (») Nov 8, 2011 /
 
Rendben köszönöm , mindkettőt átnézem
(#) ememem hozzászólása Dec 5, 2011 /
 
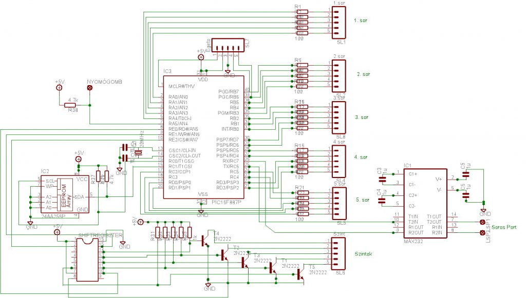
Keresek 5x5x5 RGB Led-es kapcsolást. Akár hogy olvasom át a fórumot, megnéztem a google-t, videót találtam, de használható kapcsolási rajzot nem.
(#) pixels válasza ememem hozzászólására (») Dec 5, 2011 /
 
Pedig nem kell messzire menni...
Bővebben: Link
(#) ememem válasza pixels hozzászólására (») Dec 6, 2011 /
 
Igen, ilyent rengeteget lehet találni. Én viszont RGB (szinváltós) kapcsolást keresek.
(#) Stynson hozzászólása Dec 16, 2011 /
 
Én is ezt a led kockát szeretném megépíteni, tudna valaki egy beültetési rajzot mellékelni?
(#) geri303 válasza Stynson hozzászólására (») Dec 16, 2011 /
 
Hali!
Egy picit legyél önálló, ott van felette a kapcsolási rajz, próbáld elhelyezni, hogy mi hova mehet és ha megakadsz szólj.
(#) Stynson válasza geri303 hozzászólására (») Dec 17, 2011 /
 
Az lenne a kérdésem, hogy a képen bekarikázott alkatrész micsoda?
Mivel vmiféle ledre hasonlít így elsőre a .lay fileon egy led van jelölve, azonban a kapcs rajzon ilyet nem látok
(#) rolie válasza Stynson hozzászólására (») Dec 17, 2011 /
 
Szia!

Az csak egy led, ami akkor világít, amikor be van kapcsolva a kocka. Egy soros ellenállással simán tápra van kötve.
(#) Stynson válasza rolie hozzászólására (») Dec 17, 2011 /
 
köszönöm!
Még egy kérdésem lenne, a kocka a tervek szerint hány cm* hány cm-nek kell lennie? Ugyanis kinyomtattam két példányban a kockát de két különbőző méretet kaptam.
(#) geri303 válasza Stynson hozzászólására (») Dec 17, 2011 /
 
115x110mm-es a nyák!
Vigyázz, mert a feliratokat elfelejtettem tükrözni!
Valahol írtam is azt hiszem!
(#) Stynson válasza geri303 hozzászólására (») Dec 17, 2011 /
 
a tükrözést már elemeztem, úgy lett kinyomtatva hogy olyan legyen a beültetés mint a képeden
(#) Stynson válasza geri303 hozzászólására (») Dec 17, 2011 /
 
hát 115x100 ast nyomtatott, ez a nagyobb (ez nem a nyák, hanem a kópia határolóvonalainak távolsága)

112*97 a kisebb fólia (elméletileg ez a jó méret)
gyakorlatban meg nem tudom,
a nagyobb a kicsit szét van húzva, a tokméretek jók a nagynál mindenhol, a kisebbnél a 40lábas lemezes tok nem fér be, kérdés, a precíziós tok beférhet, vagy ezekszerint a nagyobb méret a jó?
(#) Stynson válasza Stynson hozzászólására (») Dec 17, 2011 /
 
Esetleg nem tudna valaki felrakni egy pdf fájlt, amit ő használt az utánépítéshez (és értelemszerűen azzal a NYÁKkal stimmelt minden)
(#) rolie válasza Stynson hozzászólására (») Dec 17, 2011 /
 
Szia!

Egyrészt geri303 elírta, a nyák mérete 115x100 mm. A nagyobbnak jónak kell lennie, főleg ha a lábméretek is stimmelnek. Én kétszer is megcsináltam a kockát, simán kinyomtattam Sprint Layout-tal 1:1 arányban. Keretet (Board outline) is nyomtattam rá, ennek kell a fenti méretűnek lennie.
(#) geri303 válasza rolie hozzászólására (») Dec 17, 2011 /
 
Igen bocsi 115x100, elnézést!
(#) Stynson válasza geri303 hozzászólására (») Dec 17, 2011 /
 
oh rendben végül is azt tartottam meg, és direktbe nyomtattam ki úgy jó lett, és szépen befér minden alkatrész
(#) Stynson válasza Stynson hozzászólására (») Dec 18, 2011 /
 
akkor egy kis segítséget kérnék a beültetéshez,
a 'nagy kondik 100µF-esek' ekkor a legnagyobbakra gondoltál, és a kis kék tantál kondik a 100nF-esek?
Valamint gondba vagyok a kvarccal, tudna valaki linkelni akár hestorrol egy olyan kvarcot amit ide kell beépíteni?
Ugyanis 3 itt 3 lába van ahogy néztem, meg a képen is furán néz ki. Itt egy kép bejelöltem a dolgokat, ez így jó lesz?

kep.jpg
    
(#) Stynson hozzászólása Dec 18, 2011 /
 
A 2n2222 tranzisztor (adatlap) olyan a tokozása nekem, hogy jó legyen a bekötés (és ekkor tart a kiálló pöcök arra amerre a képen) ahhoz a bázis lábat át kell hajlítanom a másik oldalra mai nagyon nem szép megoldás, nem tudom lenyomni az aljára és nem hinném hogy nagyon jót tesz neki a keresztbe kasul feszülő lábak.
(#) geri303 válasza Stynson hozzászólására (») Dec 18, 2011 / 1
 
A kondi mind1 mekkora 100µF-tól bármilyen jó.
A kicsi kondik igen 100nF-osak.
A kvarc 3 lábúba rezonátor leánykori néven fut. Már nem tudom hol vettem. De jó bele a kvarc is, csak kell mellé két 10-12pf-es kondi.
Az ellenállatokat jól lőted be. A LED mellé is tehetsz 4,7k-s ellenállást, annak mindegy csak világítson ha bekapcsolod.
A tranzisztor meg kibírja a lábhajtást, mikor terveztem nem tudtam milyenek mennek majd bele ezért nem pont úgy áll, de bármilyet bele lehet tenni, ami bír legalább 500mA-t.
(#) Stynson válasza geri303 hozzászólására (») Dec 18, 2011 /
 
Értem köszi, és akkor tápellátásnak elméletileg elég 4,5 V váltakozó áram (egyenirányítva lüktető árammá) vagy 6V egyenáram?
És a ledekhez való kötés során sima tüskesor aljzatot használtál? Mert nekem nem fér bele a lyukakba egy ilyen aljzat
(#) geri303 válasza Stynson hozzászólására (») Dec 18, 2011 /
 
Azt hiszem 7805-nek legalább 6,5V kell ahhoz, hogy stabil 5V-ot adjon ki. A 4,5 V váltó lehet, hogy még kevés lesz.
1mm-es lukat kell fúrni hozzá és akkor belemegy a sima tüskesor.
(#) Stynson válasza geri303 hozzászólására (») Dec 18, 2011 /
 
Köszönöm, és a szintek bekötésénél képen jelölt forrpont az 1. szinthez vagy az 5. szinthez kapcsolódik alulról számolva?
Vagy esetleg ez mindegy, csak az animációban kell majd rá figyelni?

elsoe.jpg
    
(#) geri303 válasza Stynson hozzászólására (») Dec 18, 2011 /
 
Az a közös pontja a szinteknek.
Fentről kezdve meg a 25 darab led van bekötve szintenként.
(#) Stynson válasza geri303 hozzászólására (») Dec 18, 2011 /
 
Azt értem, a fölsők benne is vannak a bekötés.txtd-ben.

De a képen jelölt 1-es (ami egy darab forrpontra van kinyilazva!) az a legalsó, vagy a legfelső szinthez kell kötnöm (értem hogy szinthez kapcsolódik, de melyikhez)
(#) geri303 válasza Stynson hozzászólására (») Dec 19, 2011 /
 
Én azt most hirtelen nem tudom, de ha winampra nem kötöd, akkor teljesen mindegy. Egyébként meg tüskesor+aljzat és ha fordítva lenne, akkor kihúz-megfordít-bedug
(#) Stynson válasza geri303 hozzászólására (») Dec 19, 2011 /
 
ó tényleg, és pont van itthon szóval úgy csinálom, és akkor a kvarchoz írtad a 12pf-es kondit, ez jó odA? (mert eddig mindig 22pfeset használtam 20Mhz-hez, de mivel nem értek hozzá semennyire....)
(#) geri303 válasza Stynson hozzászólására (») Dec 19, 2011 /
 
10-22pF között, ami jól esik, tökéletes.(22 akart lenni már korábban is)
Az eddigi 22pF teljesen megfelel ide is!
(#) Stynson válasza geri303 hozzászólására (») Dec 19, 2011 /
 
hát már beraktam a 12eseket de ezek szerint azzal is jó lesz (de van itthon most már 22-es is ha cserélni kéne (ki tudja ) )

Köszi szépen a sok segítséget elkészült a vezérlőpanel, holnap nekiállok a kockának.
Márcsak az a gond hogy a próbanyák amit a kockának szántam 1mmerrel rövidebb mint ami kéne XDa sors fintora (talán pár csúnya lábhajlítással meg lehetne oldani de én szépet akarok...)
Valamint az egészet akkumlátor-ról szeretném üzemeltetni (és lehetőségként az adapter a dugón át) de abból kb 6 db kéne és ilyen tartót nem igen lehet kapni :S
(#) rolie válasza Stynson hozzászólására (») Dec 19, 2011 /
 
Szia!

6 db ceruzaelem(akku) befogadására képes tartót könnyű találni, pl. itt is van (ahogy nézem ehhez kell egy 9V-os csatlakozó is), vagy Lomexben 43-13-10 cikkszámú (erről vezetékek lógnak). A végére forrasztasz egy dugót, és mehet is az adapter helyére. De azt is valószínűsítem, hogy besétálsz a legközelebbi alkatrész/modellező boltba, és párszáz forintért kapsz.
(#) Stynson válasza rolie hozzászólására (») Dec 19, 2011 /
 
Üdv!

Én már besétáltam Pécs összes alkatrészboltját, de igazából interneten se találtam, szóval nem fűztem nagy reményt hozzá, ugyanis két oldalas szóba se jöhet, mivel az egész kockát egy blokkba akarom építeni és az akkucsere úgy nézne ki mint egy kisautóban, megfordítod, vmiféle tetőt lepattintasz/lecsavarozol és kiszeded az egymás mellett sorba 6 elemet.
Úgyhogy valószínüleg 2db3mas (esetleg 1db 4-es és 1db2-es) tokkal fogom megoldani, de ezekből akkor olyan kell ami megközelítőleg folytonos , nem csúnya ha egymás mellé helyezem őket
Következő: »»   19 / 30
Bejelentkezés

Belépés

Hirdetés
XDT.hu
Az oldalon sütiket használunk a helyes működéshez. Bővebb információt az adatvédelmi szabályzatban olvashatsz. Megértettem