Fórum témák
» Több friss téma |
Fórum » Propeller Clock
Pontosan hogy kell legyen a tranzisztor meg az ellenalas
pl. úgy, ahogy a rotor primer tekercse (csak soros dióda nélkül)
Hogy lehet meg nezni, hogy a taviranito PIC-je jo e vagy nem mert egyiknaprol a masikra meg halt a taviranyito
Vedd ki és próbáld meg törölni majd újraprogramozni! Ha sikerül valószínű jó a kontroller.. Nem az elem merült le??
Nem az ellem mert tedtem egy ujat bele.
Üdv!
A bringámra szeretnék ilyen pov kijelzőt csinálni. Találtam két féle rajzot is hozzá. TLC5947 pwm ic tolja meg a ledeket mindkettőnél. Az egyiknél 16 led van minden egyes szubledet külön csatorna hajt meg. A másiknál pedig 24 db közös katódos led van és az ic a 3-as szubled csoportokat hajtja meg a 3 színt pedig multiplexeli az avr. Melyik jobb megoldás? Nekem a második szimpatikusabb, mert kevesebb alkatrész kell és egyoldalas nyák.
Szia! Azt ne feledd három kell belőle ha nem jársz vele 60-al
Sziasztok!
Engem is érdekel a téma. Nem egy másolatot akarok készíteni, hanem némileg eltérőt. El is kezdtem csinálni a mechanikát, de a "táp átvitel a forgó részre"-nél elakadtam. Itt találtam egy kontakt mentes megoldást, de sajnos semmilyen elérhetőség nincs. Ez a légmagos tekercs megoldásás mennyire bevált? Illetve mekkora tápot lehet belőle kivenni? (Azért kérdezem, mert 10db 20mA-es nagy fényerejű Led-et akarok meghajtani vele+az elektronika.) Adapteres 12V-ról menne a betáp.
Szia!
Sokan utánépítettük, bevállt. Ha a szekunder oldalon egy rezgőkört csinálsz a tekercsből, 5V -on 1A is kivehető. A Kly - féle 64 led -es óra is működtethető róla... Itt is megvan a leírás.
Szia! Lazán kijön annyi teljesítmény belőle mi neked kell! Nekem sikerült elérnem 19V tápfesszel és dc konverterrel 5V 2A-t.. Javasolom,hogy a szekunderen ne egyenirányítóhídat alkalmazz hanem egy darab Schottky diódát! a primér tekercsre meg rakj párhuzamosan egy 10nf kondit!
Üdv!
Akkor egyenirányító nem kell? Illetve a stabkocka az nem szívja le az egész tápot? Elég sokat felvesznek főleg max terhelésnél. Még valami. A szinkronjelre egy régi görgős egér optocsatolóját gondoltam beépíteni. Szerintetek? (A mechanika meg a tekercselés már megvan, de még soha nem tekercseltem. Szóval vannak kétségeim, de próba cseresznye.)
Talán azért nem válaszol senki, mert nem értik az írásaid, annyira "magyartalanul" írsz.
Pl. most sincs lezárva a mondat. X alkatrész helyett elég egy Y alkatrész meg egy bezis ellenállást? Ellenállást mi...?
Telefonról netezek, így nemtudom megnézni a rajzot, hogy pontosan miről is van szó, illetve ezért képet se tudok mutatni, de nem értem mi nem világos azon, hogy fogsz egy tranzisztort, meg egy ellenállást, amit sorba kötsz a tranyó bázisával.
Továbbá azt is írta, hogy: "pl. úgy, ahogy a rotor primer tekercse (csak soros dióda nélkül)"
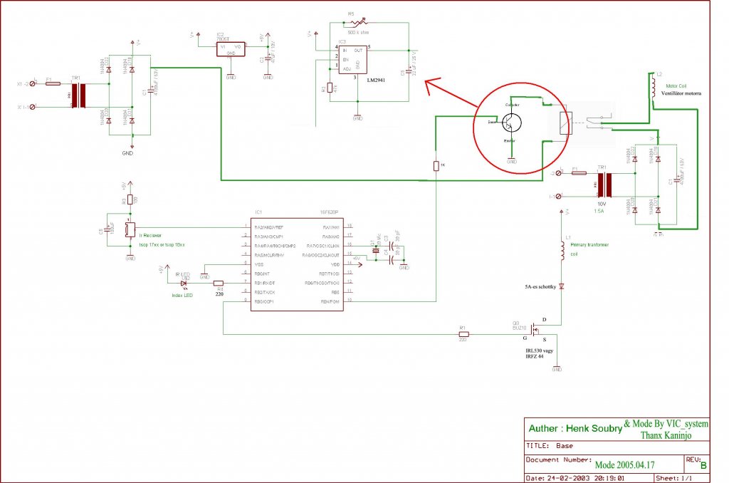
A motor közvetlenül csatlakozzon a +12V -ra, a motor negatív kivezetése menjen a NPN tranzisztor kollektorára. Egy diódát is köss be a motorral párhuzamosan, normál működésnél zárva legyen. A NPN tranzisztor bázisa egy 1k ellenállással menjen arra a vezetékre, ami a LM2941 vezérlő lábára menne.
Szia Arpika92!
Ha csak az lenne a gond, hogy nem tudsz beszerezni LM2941 IC-t, akkor egy helyettesítő kapcsolással ki tudod váltani. Igaz, lényegesen több alkatrészt igényel, de pontosan úgy működik a motor szabályozása, be/ki kapcsolása a bázisáramkörbe építve. (Annyit érdemes tudni a vezérlésről a PIC felől, hogy a 10. lábról magas szint jön, erre van ez a kapcsolás is kialakítva.)
Ne haragudj, az ünnepeket pihenéssel töltöttem.
Mellékeltem egy pdf-et, rajta a tranzisztorral. A PIC standby módban ad 5V-ot ad a 10-es kimenetre (RB4), ezért egy kis program módosítást is kell csinálni (mellékeltem) ezen felül 2 dologra figyelj oda: 1. a BC337 max. 800mA-t bír el. Ez egy ventilátor motor esetén általában elég (ált. 100-450mA között mozognak azok a ventilátorok, amit az órához használni lehet). Ha nagyon melegszik, esetleg válassz combosabb tranzisztort - pl. BD sorozatból) 2. lehetőleg magas áramerősítési tényezőjű tranzisztort válassz (hFE), mivel a PIC kimenete nem terhelhető korlátlanul Még egy dolog: így a ventilátor sebessége nem szabályozható (illetve ha PWM-et programozol a PIC kimenetére, akkor igen) Még egy apróság: az infra LED-et áttettem a 6-s lábra, így a PIC soros portja szabaddá vált. Mivel ez TTL szintű, csak SZINTILLESZTÉSSEL KÖTHETŐ A PC SOROS PORTJÁRA (ha csak nem a füst a cél). Erre sok megoldás van (PL. MAX232). Próbáld ki, szerintem így működnie kell.
sziasztok tudna nekem valaki segiteni ? van egy bp 103-3 foto vevö tranyó enek 3-rom lába van és nem tudom hogy kell bekötni a propeller panelra?
Légyszi tisztelj meg minket a mondat eleji nagybetűvel! Köszi!
Bocsás meg de a szemüvegem darabokra tört és csak jővő héten lesz kész nem tul sokatz látok abbol amitirok
A távirányító ahhoz kell, hogy egyáltalán be tudd kapcsolni.
Nekem is lenne kérdésem: a 886-oshoz nincs esetleg eladó NYÁK-ja valakinek? 1 vagy 2 db kellene.
Nagyabol igy lenne-e akkor a kapcsolasa, ha igy relevel oldom meg? Illetve akkor a nyakon mit kellene modositsak? Ittvanak a rajzok megkerlek rajzold a nyak rajzra hogy mit hogyan kene kossek.
|
Bejelentkezés
Hirdetés |












