Fórum témák
» Több friss téma |
Fórum » Knight Rider, oda-vissza futófény
Nekem olyan kellene ami a sorozatban volt,de teljesen jo hogyha csak olyat kapok ami úgy müködik.mennyi lenne?
Ja és egy Ford Escort 95évégibe kellene.Hová lehetne rakni?
Nézz körül autós-dekor boltokban, tuningosoknál.
A beszerelésre a hűtőmaszk mögött, vagy, ha a hátuljába akarod, akkor a lökhárítóba építve lenne helye, de menet közben ne használd, mert a rendőr igen súlyos tízezrekben díjazza...
Az urbánus féle variáns "mézes" variációban.
Kutattam a filejaim kozott es ezt talaltam:
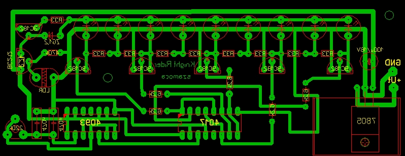
Forraskod PCB Nyakrajz es C forrakod meg hex file. Emlekeim szerint ketfele sebesseget tud es ketfele uzemmodot. Gondoltam felteszem a linket hatha valkit erdekel majd. Van itt a panelrol egy kep: Panel kep. A LEDeket elvileg szallagkabellel lehet a panelhez csatolni. A panel bal oldalan a tekeros valamirol mar foglalmam sincs mi lehet, szerintem nem kell beepiteni hanem helyette rovidzarakat kell tenni. A panel tortenete a kovetkezo. Neten keresett meg valaki, hogy kellene neki egy knight rider feny effekt szeruseg. Mivel epp nyar volt es nem volt semmi mas projekt kilatasban igent mondtam es valami igen nevleges osszegert bevallaltam. Szerette volna, hogy azert tobbet tudjon mint egy atlag cucc, igy jott bele a sebesseg es az uzemmodvaltas (nem 1 potty fut hanem 2). El is keszult, emlekeim szerint azt a panelt meg en martam ki. Emlekeim szerint volt hozza olyan probapanel amin smd ledek voltak es erre a panelra volt radughato. Errol arulkodik a forraskodban a #define VEGSO es hozza tartozo ketfele labkiosztas. A tesztpanel mar sajnos nincs meg, de akkoriban fajt a fejem tole mert felrekotottem picit a ledeket rajta. Szoval a cucc elkeszult es a vevo atvette. Azota nem tudom, hogy be is epitette-e vagy sem.
Sziasztok!
elkezdtem megépíteni ezt a knight rider-es futófényt, és egy pár hibát találtam benne.A NYÁK tervet nem lehet kinyomtatni, mert nincs megadva a mérete, de ez nem is akkora baj, mert megterveztem magam, de a kapcsolási rajzban a 2. NYÁK-on NPN tranzisztorok vannak feltüntetve, az alkatrészlistán, pedig PNP tranzisztorok vannak.Én az alkatrész listának hittem.Remélem jól tettem. Mivel már megépítettem, és nem működik, ez is egy hibalehetőségnek merült fel, de adódhatott másból. Szóval jó lenne tisztázni ezt a kérdést. Előre is köszönöm.
Helló!
Nem tudom, hogy melyik kapcsolási rajz alapján építetted meg, de többnyire NPN tranzisztort szoktak bele építeni. Üdv mate.
még1x köszi
pontosan nem tudom, elmondani, de a látványok cuccoknál, az első 16 LEDes futofányt kezdtem el...
Nem a kondi okozza a hibát ! Szerintem a ledek anódjáról hiányzik egy ellenállás , az 5V os tápfeszültségnél a led nagyon beterhel a 4017 nek . Én minimum egy 220R -t tennék a ledek és a gnd közé . Így max 15mA tud folyni a ledeken ,amit már elbír a 4017.
Kösz a választ, akkor megpróbálom úgy. Még egy kérdés: külön külön kell minden lednek az anódjára vagy elég ha összekötöm a ledeknek az anódjait és az ellenálláson keresztül kötöm GND-re?
Hali az a kérdésem lenne hogy a knight rider-ből a voice box-ot el szeretném készíteni.
pár oldalon láttam de nagyon drága dolog , reménykedek hogy hátha tudtok segíteni ebbe. dilis vagyok tudom. üdv
Üdv mindenkinek megépítettem ezt a kapcsolást
http://bsselektronika.hu/index.php?id=504 De nekem valami okból csak 1 led világít folyamatosan és nem történik semmi, hiába csavargatom a potit ha lehúzom tápról akkor egy másik led világit de 2-vel arrább valamai megoldás?
Két hsz-el feljebb már ott a válasz (nem olvastok vissza??) Ugyanez az áramkör ugyanez a hiba .
És elvileg elég egy db ellenállás mert egyszerre csak egy led aktív . Ha megunjátok a hibás BSS es kapcsolásokat http://mickey5.fw.hu/knight_rider.htm itt találtok garantáltan működő kapcsolásokat
Sziasztok.
Összeraktam egy ilyet: KNIGHT RIDER szépen összedugom panelen a vezérlés részt és az első öt LED villog azonos ütemben. A potival tudom szabályozni de többre nem jutok. Kipróbáltam több IC-t is de ugyan az a gond. Ha valaki lát benne hibát annak örülnék. Üdv borcz
Sziasztok!
Nem tud véletlenül valaki arról valami információt, hogy a KRESZ megengedi-e ilyen futófény felszerelését az autóra?
Sziasztok!
Parallax propeller -t programozok éppen és az első programom egy KnightRider futófény 8 LED-del. Ehhez is minimális alkatrész kell és egyszerű módosítani . Alkatrészjegyzék: 1db Propstick és Led+ ellenállás. A szoftvert ingyen adom Az eredmény:Bővebben: Link. Természetesen a villogás üteme egyszerűen változtatható, megállítható. Ez nem az én érdemem - a parallax-é A Propeller 32 kimenetre is programozható - így a LED-ek száma sem lehet probléma.
Semmit nem enged a kresz ami nem a gépjármű gyári tartozéka ! Régebben még a pót féklámpát is leszedették. Akár a forgalmit is bevonják vagy a rendszámot leveszik ha megfognak egy ilyen fénnyel .
És mi a helyzet az angel eye -jal? Nagyon sok kocsin látok és nem gyári beépítésű. Vagy azt nem ismeri vajon a rendőrség...?
Hát azt még meg tudod magyarázni (nappali fény)
egyébként a kresz azt írja (ha ez 30 év alatt nem változott) hogy elől fehér oldalt sárga ,hátul piros fények lehetnek , ha előlre feltolsz egy villogó piros fényt , azt már magyarázhatod a rendőrnek !
Minden esetre csak álló helyzetben használd parkolóban, ha csak nem kenyeres pajtásaid a rend éber őrei.
Hát... ezt sajnálattal hallom, azaz olvasom, mert nagyon jól mutatott volna a kocsi elején egy ilyen ketyere.
Köszönöm a választ.
Semmilyen villogó fény nem megengedett, kivéve az irányjelzőt. Elöl csak fehér, vagy borostyánsárga fény lehet.
Sziasztok!
Én is EZT a kapcsolást építettem meg. Két problémám van vele, amire nem tudok rájönni, hogy hogyan tudnám kiküszöbölni. 1: Amikor elindul a fény "futása" akkor egy oda-vissza kör után mindig kevésbé halványodnak el a ledek, és egy idő után szinte már olyan, mintha folyamatosan világítana az egész. 2: egy világító led csak akkor alszik el, amikor már kb a harmadik utána lévő is kivillant, így egyszerre mindig kb 3-4 led világít. (és így nem egy led fénye fut, hanem egy csík futkorászik) Valahogy meg lehet azt oldani, hogy egyszerre csak egy led világítson? Ha valakinek van ötlete, és megosztaná, azt nagyon megköszönném ![]() Zsolti
Szia! Melyik verziót építetted meg? A ledeset vagy az izzósat?
A leírása szerint a LED-eset...
Idézet: „halványodnak el a ledek...kb 3-4 led világít”
Le tudod fényképezni ? Ha panelon van akkor mind a 2 oldala kellene.
|
Bejelentkezés
Hirdetés |





dilis vagyok tudom. üdv
. Alkatrészjegyzék: 1db Propstick és Led+ ellenállás. A szoftvert ingyen adom





