Fórum témák
» Több friss téma |
A kérdés nagyon kapcsolás függő. A Te esetedet nézve a GT2 -ben szerintem jóformán semmi. Az egy nagy visszacsatolásoktól hemzsegő, nagyon hard clippelő áramkör, szerintem nem sok helyen lehet bele nyúlni. De nem kell messzire menni, én úgy vettem észre ez alatt a 10 év alatt, mióta ezzel foglalkozok napi szinten, hogy a nagy gain hajlamos elmaszkolni a nüanszokat. Magyarán egy jtm45-be vagy egy plexibe foglalkoznék azzal, hogy milyen ellenállások és kondenzátorok kerüljenek be, csereberélném egy darabig (szerintem egy élet kevés lenne a sok csere -berére), de pl egy nagyon nagy gainű peavey vagy méza esetében már a kérdés annyira nem kritikus. Ha a Diezel erősítőket nézed, abban is wimákat használnak, engl és orange sima sárga mkt noname blokkokat (egy narancs rocker30 belét láttam, a legdzsunkább nóném sárga és szürke blokk kondik, semmire nem tartott ellenállások, kína dizájn takonyágyú rengeteg, a kimenője viszont állati jó vason volt, de bitangul szólt, ha megkérdik ebből mi jön ki, ha látom az alkatrész készletet, lehet másra gondoltam volna. Tanulság: mindent rendszerben kell vizsgálni...). Szóval ilyen nagy erősítésű dolgoknál ott van értelme nüanszokkal foglalkozni, annál a fokozatnál, ahol úgymond "történik valami" vagy inkább úgy mondanám "történik valami érdekes" a jeleddel. Egy mesa rectifier-nél vagy egy jcm800 -nál pl a cold clipper fokozat ilyen, de lehetne ezt napestig folytatni. Ami még fontos és klasszikus dolog az az, hogy az első fokozatod legyen jó, de nagyon. Ne adjon hozzá zajt és semmi anomáliát, mert a többi azt tovább erősíti. Ide is érdemes jó alkatrészeket tenni. Sokan biztos a fejüket csóválják, de én ilyen helyekre induktivitás mentes ellenállásokat és tényleg jó kondikat teszek. Miért, miért sem, fülelni kell. Barátnőm szerint mindegyik erősítőm ugyanúgy szól. Szerintem nem. Én hallom még a nüanszokat is, mert van rá igényem (vagy megtréfálnak az előítéletek) , neki meg tök mindegy, akár egy öreg orion rádió is lehetne....
Szerintem a legjobb, ha épp nem az ilyen hozzászólásokra hallgatsz, amit én leírtam, hanem kísérletezel és magad jutsz el "nagy megfejtésekig". Mert mindenki esküszik mindenre, de mint említettem, mindent rendszerben kell kezelni! Bocs, az agymenésért és a kevés konkrétumért!!! Zs.
Egyébként nem kellene a buffer a végfok elé?(Lehetne még keményebb hangjaettől?) Vagy elég kicserélni azt a bizonyos kondit?
Szia! Nem nagyon szoktam kondik adatlapjait böngészni, számomra nem sokat mond a hangra gyakorolt hatásokról. Kizárólag tapasztalati úton ismertem meg egy jó néhány tipust, ez alapján döntöm el hogy hová milyet tegyek. Nemrég bevásároltam wima, epcos, arcotronics, remix, ero, siemens, stb fóliakondikból (ami csak fellelhető volt a preferált értékeket nézve). A wimáktól többet vártam. Az mkp-k elfogadhatóan szólnak, de ha torzított jelet küldünk át rajtuk, akkor azokat is meg kell válogatni, mert ilyenkor hatványozódnak a hangzásbeli különbségek.
Gitárhoz valóban az egyik legjobb a Philips HQ, az ERO fol, egyes Remix stiroflex és mkp tipusok, de a sárga henger alakú remix mkt-k is jól szólnak. Bontásból vannak még Rifa mkp-im is, de akkora batár nagy méretűek, hogy (még) nem volt kedvem kipróbálni őket.
Buffer az nem kell a torzítód és a végfok közé, mert nem szükséges az impedancia illesztés, bár egy csöves fokozat nagyot lökne rajta
A kondit mindenképpen cseréld kisebb értékűre, ha keményebb "zizisebb" hangot akarsz, akkor MKP-ra. Ha az egészen alacson frekvenciájú torzított (négyszög) jelet is átereszted pl egy 470nF-es csatolón, akkor háttérbe szorulnak a felharmónikusok és tompábban fog szólni.Torz jelhez a lehető legjobb tranziens átvitelű kondit kell alkalmazni.
Szia!Köszönöm a választ! Én sem szoktam adatlapozni, csak most kerestem magyarázatot, azért lestem bele...Érdekes, amit mondasz, hogy a torznál hatványozódik, mi is próbálgattuk sokat, de úgy vettem észre egy tényleg higain dolognál gyakorlatilag mindegy volt a kapcsolásnak, hogy olajpapír, vagy sárga nóném mkt. Értékre válogattuk persze őket, hogy a teszt korrekt legyen, bár az a pár százalék...csak már párszor megkaptam ezt, hogy a kapacitás szórása miatt hallok különbséget. Kisebb gainnél viszont drámai a változás. Remix axiális stiroflexeit imádom, de irdatlanul képesek színezni a hangot, ha az ember képben van arról, mit tud egy kondi egy adott helyen, akkor tényleg lehet már fejben formálni a megszületendő hangot!
De a nagy blokk Remixek is kiváló kondenzátorok nem szabad leírni őket a sárga hengeres meg nem kicsit vintage kinézetű és pl egy 1µF -es nekem olyan mélyet produkált egyszer kicsatolónak,amit semmi más hasonló értékű kondi nem tudott(még most is hallom idebent). A Rifa meg megint egy nagy klasszis, Philips hmmmm. A gyors tranziens átvitelnek lehet köze az adatlapban közölt "slew rate"-hez, abban az mks lassabb nagyságrendekkel az mkp-hez képest! Köszi mégegyszer, Üdv! Zs.
Szia!
Szép kombó. Publikus a hangszóró típusa?
Szia! 2 db Celestion tube 10 van benne.
Bővebben: Link
Kipróbáltam még egy 100n REMIX kondival, kék, két végén vannak a kivezetései és egyik oldalt látszik, hogy sárga valamivel van kiöntve, de ezzel nem szólt olyan jól.
Még egy problémám lenne, a mély hangok, tompításoknál főleg mintha nem torzulnának vagy puffognak, nem is tudom hogy mondjam, szóval furán szólnak.
Próbáltad az effektet pl számítógépre kötni vagy más eszközre? Ott jól szólt a tompítás? Elegendő a puffered a végfokon? Hővédelem, ilyesmi nem szólhat bele? Én először megnézném magát az előfokozatot, hogy az más eszközön mit mutat, aztán kutakodnék a végben, ha máson jó! Zs.
Gépre kötve jól szól. Hővédelem nincs
, max ami az IC-ben van, de a hűtőbordája hideg, még csak nem is kézmeleg. Puffer az 2*10000uF.
Próbáld ki egy 47n-100n körüli kerámia kondival. :yes:
Azzal fog ám majd csikorogni... ha ezt hiányolnád a hangjából.
Kemények, köszi.
Csak tantált találtam, azzal csak rosszabb lett. 47n meg már nagyon kevés, akkor alig van mély
Mivel csináltad a feliratokat? Nagyon jól néz ki!
Ezen még nyomtatott matrica van védőfóliával.
Szia
Köszönöm a rajzot, meg a magyarázatot hozzá. Ha lesz egy kis időm neki is állok.
Szerintetek ezzel a végfokkal el lehet érni valami atom zúzós, kegyetlen metál szandot? Vagy esélytelen csövek nélkül? Mit javasoltok?
A végfokozat csak igásló, ettől metál hangot ne várj, a csodát az előerősítőben kell megtenni! Nomeg olyannyira nem esélytelen, hogy egy elég komoly magyar egyedi gyártó srácnak, akit végtelenül tisztelek épp most gyártok egyet a félvezetős fejemből, pedig nagyon csöves megszállott a a srác, de azt mondja ilyet félvezetősből még nem hallott, néha csövesből sem jön ilyen...Nem én mondtam, de nem is szó szerint idéztem. Persze saját szellemi termék az egész,a végfokozata pedig LM3886. Trükkökkel, modokkal! Úgyhogy nem lehetetlen semmi. Zs. :integet2:
Nem vártam metál hangot a végtől, csak arra voltam kíváncsi, hogy nem cseszi-e el, ezek szerint nem.
Én meg azt mondtam, hogy a végfokozattól elvárt torzítást is át kell helyezni az elő fokozatba, a végfokozat csak tolmácsolja azt a hangszóróra! Zs.
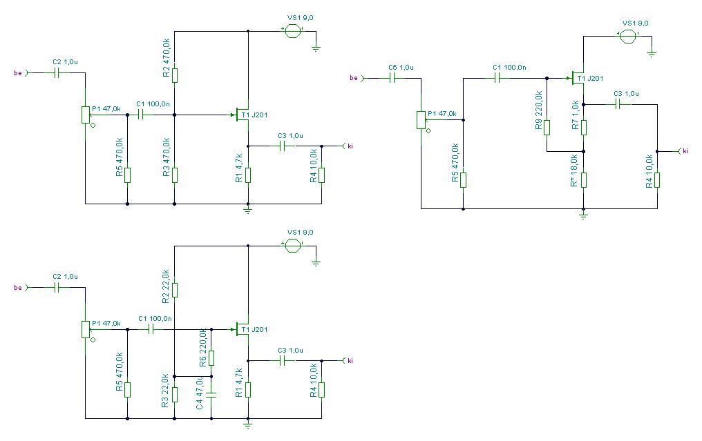
Esetleg tudtok mutatni egy olyan buffert, ami vagy j201-gyel vagy egy darab tl072-vel készül? Illetve ez elé kell valamiféle osztás? Azt nem tudom még, hogy hangerőpotit mekkorát és hogyan és mekkorát tegyek a rendszerbe( kell-e elé/mögé kondi, ilyenek). Előre is köszi!
Este rajzolok neked egyet, ha szeretnéd, én inkább a jfetet preferálnám a műveleti erősítő helyett. A j201 nem biztos, hogy a legjobb megfejtés ilyen helyre, inkább a nagyobb Idss-ű tesóját a j202-t ajánlom vagy mondjuk a 2n3819-et...persze működik rendesen j201-el is ,ha már a kezedben van a tranzisztor, nem érdemes mást venni. Nem a buffer kérdéshez tartozik, de neten láttam olyan megoldást egyszer a gt-2 esetében, hogy valaki az első fokozatot (ami ha jól emlékszem amúgy sem nagy erősítésű fokozat) kiváltotta jfetes erősítő fokozatra, az sem, hülye gondolat, ha jól van méretezve. A buffer nem erősít, elé osztás nem kell ,illetve a hangerő potit oda tenném,ha jfetes mellett szavazol ,akkor a korrekt beállítása pár perces mérés-beállítást igényel!...Este rajzolok akkor, ha megfelel! Zs. :integet2:
Pfúúú, köszi szépen! J201-ből van pár darab, és olyan kellene, ami 9 Voltról is működik. Tehát a buffer elé mennyen a hangerő poti? 47k jó lesz oda?
Itt is vagyok! Rajzoltam 3 alap impedancia illesztő kapcsolást Neked!
Két nagyon hasonló van ,azokat a roland pedálok ki és bemeneti fokozataiban lehet látni főként, a gate fel van húzva fél tápra kb és a source -ban az ellenállásról jövünk ki. Ennek az ellenállásnak(R1) az értékének a meghatározásához kell egy trimmer vagy egy poti, teljesen mindegy, betestzed és addig tekered, míg a source-on kb a tápfesz fele körül alakul a feszültség. Kiveszed a trimmert/potit, leolvasod egy multiméterrel és egy hasonlót beteszel ellenállásból. Pár tíz -száz mV nem fog semmi gondot okozni...A 3ik megoldást preferálom én magam, ez egy "utánhúzó" szerű kapcsolás, tulajdonképpen egy visszacsatolás van benne. Ott az R*-al jelölt ellenállást kell belőni úgy, hogy a source-on megint olyan 4,5V körül mérj. Ha nagyon kísérletezni van kedved, a "felső" 1kOhmot csökkentheted, növelheted, persze ekkor utána kell alul állítani. Ez az érték a tina szerint volt jó, ami a rajzon van. Első két esetben 10kOhmig tuti meg lesz a nyerő érték, míg a második esetben lehet akár 20kOhmos nagyságrend is, ettől lehet kevesebb is, fettől, "felső" ellenállástól , tápfesztől stb függ. A be és kicsatoló értékek változhatnak is. A poti előtti csak hasra írtam 1µF -et, jó minőségű fólia legyen lehetőleg, ha az előerősítő tartalmaz csatoló kondit a kimeneten, akkor nem is kell. Ugyanez érvényes a kimenetire is, ha a végfokod rendelkezik csatoló kondival (amivel kísérleteztél ilyen 100nF -ekkel...) meg van lezáró ellenállása a kondinak a föld felé (a végfoknak valószínű van), akkor mehet egyből a source-ból a csatolás! Bemeneti 100nF-et is csökkentheted, a mélyet itt is el tudod venni, nem csak a végfok becsatolójánál...Ezt tudom ajánlani. Egy jó stabil táp illik azért hozzá! Z :integet2: s.
Köszi szépen! A harmadik azon kívül, hogy van benne visszacsatolás, nem különbözik másban a többitől? Hangba ez mennyire szól bele?
Minden attól függ, milyen munkapontba állítod be. Én a 3ikat szeretem, minimális alkatrész szám mellett nem nagyon lehet betorzítani, csak extrém magas bemeneti jellel épp az "utánhúzó" volta miatt. Én ezt a topológiát használom, a másik kettő hajlamosabb színezni a hangon...próbáld ki, nem nagy kaland! Z :integet2: s
Valaki megépítette már a Dr Strauss Hard Rock torzítót? Ha igen, akkor tudna valaki hangmintát rakni hozzá?
Szia! Itt van egy hangminta az oldal alján.
SansAmp GT2-nek nincs ennyire műanyag hangja, ajánlom neked, ha már ilyenbe belevágsz. Ahhoz van kész panelterv is, csak vasalni, maratni kell
Éppen egy gitár kombót akarok építeni TDA 7294-ből, és ez a torzító jól fog menni benne. kösz.
|
Bejelentkezés
Hirdetés |




Szerintem a legjobb, ha épp nem az ilyen hozzászólásokra hallgatsz, amit én leírtam, hanem kísérletezel és magad jutsz el "nagy megfejtésekig". Mert mindenki esküszik mindenre, de mint említettem, mindent rendszerben kell kezelni! Bocs, az agymenésért és a kevés konkrétumért!!! Zs.
A gyors tranziens átvitelnek lehet köze az adatlapban közölt "slew rate"-hez, abban az mks lassabb nagyságrendekkel az mkp-hez képest! Köszi mégegyszer, Üdv!
Zs.
, max ami az IC-ben van, de a hűtőbordája hideg, még csak nem is kézmeleg. Puffer az 2*10000uF.






