Fórum témák
» Több friss téma |
Fórum » Kapcsolóüzemű (PWM) végfok építése
Biztos, hogy nem. Jó szinek: piros-üres, sárga-üres. (-2 illet -6)
A magbiznisz ügyében meg írok privátot.
Akkor keresgélek, hátha találok valahol
Rendben várom privit.
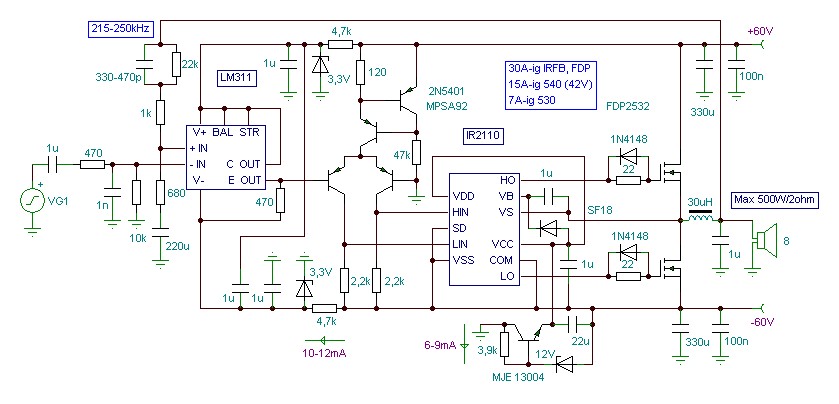
Nem egészen ide illő kérdés, de mivel az ucd-hez lesz ezért ide írom. Áramkorlátot szeretnék csinálni az erősítőhöz, a képen lévőt gondoltam ki. Szimulátorban működik. AZ R8, R9 és az R10 értékeknél kapcsol be(külön külön). Kis asszimmetria ugye van de az szerintem nem lesz gond. Kérdés hogy szerintetek a valóságban működhet e, és elég gyors lenne e hogy megvédje a feteket. A másik ami a szkópon látszódik, ha rákapcsolom az 1µF kondenzátort. 120pF nélkül még hosszabb az ide oda kapcsolgatás. Ez okozhat e gondot?
Nézzük sorba:
- elég gyors lenne -e? FELELSLEGES GYORSNAK LENNIE! A D-osztályú erősítőnek van egy olyan baromi nagy előnye, hogy mivel a kimeneten egy LC szűrő van, a tekercs nem engedi, hogy az áram kellő sebességgel változzon. dI/dt=dU/L vagyis, ha rövidzárra rányomod a 30V-ot és mondjuuk a kimeneti tekercs 30uH, akkor, hogy mondjuk egy 30A kialakuljon, ahhoz is 30us kell, ami ha úgy veszed egy 330kHz-es kapcsolásnál 10 periódusidő. - Nekem például egy cimó készítette rezonáns tápnál az UcD erősítőm kibírta a rövidzárt, külön rövidzárvédelem nélkül is. Ugyanis, mire a kimeneti áram felkúszott, addigra a rezonáns táp védelme bekapcsolt. A durva tranzienst pedig az IRF4227 FETek kibírták. - Mindenképpen alkalmaznod kell egy monostabil multivibrátort, hogy a rövidzár érzékelése esetén mondjuk egy jó 1s-ra kikapcsoljon. Az ilyen ide-oda kapcsolgatás roszabb, mintha nem lenne védelem.
"Az ilyen ide-oda kapcsolgatás roszabb, mintha nem lenne védelem."
Igen. Az a baj, hogy az áramkorlát többnyire arra van, hogy a kimeneten levő zárlat ne tegye tönkre a FET-eket. Miután a kimeneten zárlat van, a fojtón az árammeredekséget már nem befolyásolja az éppen aktuális kimeneti fesz, tehát a kialakuló di/dt jó nagy lesz. Vagyis, háromszög alakú áram fog folyni, szerencsétlen esetben még nagyobb frekvenciával, mint az üzemi. Ez aztán jó nagy veszteséget jelent a tranyóknak, úgyhogy célszerű kikapcsolni. ( Innen elképzelhető, hogy mennyivel bonyolultabb egy szünetmentes célokra készült inverter, ugyanis annak igazi áramgenerátort is kell tudnia, különben, hogy indul el egy klima motor, ami ugye nagyjából kapocszárlatot jelent... )
Valaki nem tud esetleg egy deszkamódélezésre is alkalmas, működő kapcsolási rajzot? 1000-1500 forintból kéne hogy kijöjjön.
A lorylaci cikkében található az jó, átrajzoltam úgy hogy ne kelljen hozzá külső segédtáp (elvileg ez is ott van a cikkben). Ha tesztelni szeretnéd, alacsonyabb +/-30V körüli tápot használsz, teszel bele olcsó mondjuk IRF530 feteket és akkor kijön a kívánt összegből. Ez garantáltan működik.
Ebben a kapcsolásban mi határozza meg a holtidőt?
IRFB 5615 -nek (150V) mekkora a legnagyobb biztonságos tápfesz UCD kapcsolásnál? A bus pumping-ra mennyit kell rászámolni? +/-65V üresjárati tápfeszt még elbír?
Az IR2110 kimenetén a FET-re küldött bekapcsolási jel késése nagyobb, mint a kikapcsolási jelé (25-26ns a prop delayek között), valamint az RD tag lassítja a bekapcsolást és gyorsítja a kikapcsolást.
A cikkemben van egy képlet a bus-pumping-ra, abból ki tudod számolni azt. A +-65V-tal szerintem nem lesz problémája, persze figyelned kell a jó nyáktervre, aés a snubberek heyles tervezésére, mivel a kapcsolási tranziensek a tápfezs fölé mennek.
Oké átnézem, köszi.
Meg tudnád súgni, hogy a T106-2 -es gyűrűre hány menetet rakjak hogy jó legyen az UCD-hez 4 Ohm -ra?
A multiméterem mindent megmért eddig, légmagostól a nagy ETD-ig, de ennél mindenféle hülyeséget mér ...értetlenül állok a jelenség előtt.
38menet 0,8mm-es huzallal 20uH-t ad ki, ami nagyjából jó lesz. Persze jobb lenne, ha tudnánk a kívánt szűrési küszöbfrekvenciát, a kapcsolófrekvenciát, a teljesíményt stb...
Köszi
Bár csak 1-es drótom van itthon de megpróbálom ráerőszakolni valahogy egy sorban.
1mm-es dróttal 14uH-re való fér fel rá, ami relatíve kevés, konditól függően 40-50kHZ küszöbfrekit ad, szóval olyan 400kHz kapcsolási frekvenciánál kielégítő 4 Ohmnál.
Értem... akkor ezért nem akar jó lenni ezzel a maggal.
Na mindegy, amit ráraktam azt leszedem és sodrok rá litze jellegű drótot, hogy ráférjen a 38 menet. Az elvileg még jobb is talán... ugye?
Rakj össze két magot, és akkor 1mm-es dróttal 38 menettel 30uH lesz, ami csudajó.
Erre aztán tekerhetek bármennyit... most vagy a műszerem hülyít, vagy rossz a mag... Szinte semmit nem mutat, nem hogy 20uH-t. Mennyi kéne hogy legyen az Al-je ennek a T106-2 -nek? Lehet hogy inkább a légréses fazékmagnál maradok, az legalább használható volt. Ezt így már nem merem kipróbálni.
T106-2 mag esetén Al=13,5nH/menet^2
Pedig ezt még 10 menetnél simán kéne hogy mérje a műszerem (Maxwell MX 25-306). Na mindegy, majd holnap folytatom. Köszi mindent.
NEM!
Olvasd el a cikkemet, gondolkozz egy kicsit, és rögtön megtudod, miért nem.
Felejtsd el. Ebben a tartományban az a műszer már egyáltalán nem mér, vagy ha mér akkor összevissza, kiértékelhetetlenül. PIC, vagy egy egyszerű híd, vagy rezonancia elv a megoldás.
PC táp főtrafó (EI33) tökéletes, csak légrés kell bele (mondjuk 2db bankkártya csík).
Valahogy így. T106-2-t nem tudtam venni sehol, ebből meg volt bőven itthon ezért maradtam ennél.
Ez jól néz ki! Van is itthon ilyen trafóm. Csak az a baj hogy nem tudom megtekerni
. Kapcsitápnak is azért nem állok neki mert sajnos nemtudom megtekerni... |
Bejelentkezés
Hirdetés |












