Fórum témák

» Több friss téma
Fórum » Csöves erősítő készítése
 
Témaindító: seedz, idő: Márc 31, 2006
Témakörök:
Ne feledd betartani a fórum viselkedési szabályait, és a topik megmaradásának feltételeit. [link]
A téma átmenetileg fagyasztva lett, hozzászólni nem tudsz!
Lapozás: OK   1302 / 2208
(#) Imi65 válasza bta hozzászólására (») Jan 15, 2012
Idézet:
„Igen, "elfelejtette", mert nem akart belemenni”

Szerintem Sanyi erre a részére is kíváncsi volt. :yes:
(#) bta válasza pucuka hozzászólására (») Jan 15, 2012
"Mi az hogy dögösebb, dinamikusabb, és milyen sávszéleken..."

... és te tudod, mi az a 'dinamikus', a szó hétköznapi/ zenei értelmében? Meg lehet maradni a paramétereknél is, ám azokból, ha nincs köztük kirívóan rossz, a csövesek világában nem nagyon lehet hangminőséget jósolni. A "sávszélek" szerintem eléggé érthető és világos fogalmak mindazoknak, akiknek volt már a kezében ekvalizátor... Elektronikai fogalmakkal talán éppen egy CLC táp környékén problémás operálni. Pár wattos, átfogó visszacsatolás nélküli Single Ended erősítőt hangszóróval együtt, rendszerként vizsgálva mindjárt nem olyan egyértelmű, mekkora belső ellenállás optimális... ráadásul magyarázza már meg valaki, miért képesek a legjobbak annyira eszköztelenül szólni, miért lehet messze jobb a hangtisztaságuk a nagyságrenddel jobb THD, IM, teljesítmény-sávszlesség, stb. adatokat produkáló félvezetősöknél? Mitől brummogós, döglött, lassú, torz egy másik Single Ended Triódás, kb. ugyanazokkal a paraméterekkel?
(#) s.sanyi válasza Imi65 hozzászólására (») Jan 15, 2012
Szia.Igen kiváncsi vagyok mindenre.Konkrétan arra gondoltam,hogy megpróbálnák házilag áttekerni hálótrafót ami van itthon 18 cm2.Van 4 trafóm eggyforma nem felel meg a célra mert van rajta két 14 voltos tekercs 1 mm drótból tekerve.Szétszedés előtt megmértem a feszt majd megszámoltam hány menet van rajta és 3.24 menet adott eggy voltot.Átszámoltam a mellékelt számitás szerint a dolgokat és,ha 40%-al növelem a szekundert ugyanaz a mérat jön ki.Gondoltam teszek eggy kisérletet és megpróbálok tekerni 300 voltos szekundert 0,31-es drótból ami birna 250 ma terhelést és még a fűtések is ráférnének.Ezt gondoltam hibridtápként kipróbálni.Van választékom tápcsövekből,ha a hibrid hangja nem válna be akkor inkább rendelek hálózatit középleágazással.Csöves eggyen hangja nagyon tetszik,de gondoltam hátha a kettő ötvözéte hozhat valami jobb eredményt.
(#) marone hozzászólása Jan 15, 2012
Helló !
Lenne néhány kérdésem, ha esetleg valaki ráérne..

1. Szerintetek mennyi az az "egészséges" hangfrekv. vált. fesz. ami egy EL 84 vezérlőrácsára kellene hogy kerüljön
300V / 40 mA beállítás mellett ?
2.Ha egy előfokcsőnél nagyobb nyugalmi áramot állítok be, akkor az erősítés is nő ? Mert kapcsolási rajzokon néha minimális áramok vannak beállítva, ha jól értelmezem őket. Az nem tud "bereccsenni" mint egy végfokcső kicsi nyugalmi áramnál ?
3. Egy előfokcső katódjáról mekkora feszültség vehető le ? Képes az túlvezérelni egy ilyen emlegetett végfokcsövet, vagy nem, és tiszta marad a hangja ?

Kösz !
(#) pucuka válasza bta hozzászólására (») Jan 15, 2012
Képzeld, tudom mi az a dinamikus, egész pontosan, és nem "hétköznapi" értelemben. A sávszélességet meg nem az ekvalizátor előlapjáról ismerem.
Amúgy mindennek meg van az oka, és ha pontosan ismered, akkor kezelni is tudod a problémát. Vannak jól megtervezett félvezetős erősítők, és rosszul megtervezett csöves erősítők is. Csak a csöves erősítőknél kevesebb gondot okoznak a hőtehetetlenségből adódó problémák, ami a dinamikus torzítások miatt van.
Egy A osztályú (Single Ended) erősítőnél az erősítő elem nemlinearitása miatt nagy kivezérlésnél problémák lesznek. Addíg kell kivezérelni, amíg a torzítás mértéke elviselhető, vagy az előre tervezett.
(#) pucuka válasza marone hozzászólására (») Jan 15, 2012
Erre a kérdésre magad is választ találhatsz, ha előveszed az EL84 adatlapját. Felrajzolod rá a munkaegyenest, a munkapontot, és a rácsfeszültség - anódáram görbén megkeresed a leghosszabb még egyenesnek tekinthető szakaszt, és pont a felébe helyezed a munkapontot. Az egyenes szakasz két végpontja megadja a max vezérlő feszültség csúcstól csúcsig mért értékét, ebből vissza számolhatod színusz jel esetén a meghajtó jel effektív értékét, amit mérni tudsz.
Az előfok csöveket sohasem vezéreljük ki, mert általában nincs is mivel. A kis kivezérlés miatt sokkal kisebb a torzítása is, mert ha megnézed az előbb említett karakterisztikát kis kivezérlésekre, sokkal könnyebben találsz egyenes szakaszt. Nem mellesleg általában a meredekség, és az erősítési tényező erősen munkapontfüggő, ezért a helyes munkapont megválasztásánál erre is tekintettel kell lenni.
A végfokot meghajtó csöveket is nagyjelű beállítás szerint kell tervezni.
(#) marone válasza pucuka hozzászólására (») Jan 15, 2012
Kösz ! :worship:
Még sohasem használtam ezeket a grafikonokat, de tényleg, most látom hogy milyen könnyen meg lehet érteni.
(#) Imi65 válasza bta hozzászólására (») Jan 16, 2012
Az a baj ezekkel a dolgokkal, amiről mesélsz, hogy kevéssé, vagy egyáltalán nem írhatók le műszakilag. A reprodukálhatósága innentől olyan, hogy akár becsukott szemmel is nekiállhatnék. Sok kísérletezés féltve őrzött titkai pedig, nem hiszem, hogy kiszivároghatnának, de az is lehet, hogy a kiszivárogtatások szándékosan megmásítottak (a követők meg ehhez imádkoznak). (A Pest-vidéki Gépgyárban dolgozó - ma szakújságíró - mérnök leírta, hogy a MiG21-es hajtóművének a közreadott teljesítménye (tolóereje) ahhoz sem lett volna elegendő, hogy a repülőgép egyáltalán felszálljon, nemhogy harcfeladatot hajtson végre!) Hány hibás rajzot találunk a neten!
Ez a bajom a High-End Show-al is. HE-s moderátor mesélte, hogy egy - általa igen jónak mondott - Yello CD-t szeretett volna meghallgatni egy 5 milliós láncon. A "tudorok" ezt nem tették lehetővé. Vajon miért? Talán azért, mert a rendszer képességei nagyrészt csak a marketing szöveg szerint léteztek, vagy egyszerűen nem akarták, hogy rájöjjenek, a történet nagy százalékban porhintés? Soha nem állítottam, hogy nincsenek jól eltalált kompromisszumok, de az "tűrhetetlen", hogy a hangtechnikám "mondja meg", milyen zenét hallgathatok 5 millióért.
Az Amatőr Építőkön mindig egy műszakilag jól megtervezett, és kivitelezett rendszer mutatta magát a legjobb hangúnak, nevezetesen mindkét rendszer CIROKL, és CHZ nevéhez köthető.
A félvezetősök hangminőségét illetően már a "hivatalos állásfoglalás" is született, Sipos Gyula ezt több éven keresztül taglalta, mi, miért van (szerinte). A sok éves tervezői, fejlesztői munka után azért elgondolkodtató, ha Ő leír valamit. Legalább annyira, mint az Audiopápák intelmei.........
(#) pucuka válasza bta hozzászólására (») Jan 16, 2012
Idézet:
„Elektronikai fogalmakkal talán éppen egy CLC táp környékén problémás operálni.”

Persze problémás, ha nem tudod mi micsoda. A CLC -s tápból az első C az egyenirányítás része, nem a szűrőköré. Feladata az energia tárolása annyi ideig, amíg az egyenirányító elem zárva van. A szűrő, csak az LC kör, aminek a feladata az 50 (100) Hz zúgó feszülltség (brumm) szűrése. Ilyenformán mindkettő méretezhető, az elvárásoknak megfelelően.
(#) marci91 hozzászólása Jan 16, 2012
Abban tudnátok segíteni, hogy az EL84-es véggel szerelt gitárerősítőmhöz egy bontott kimenőtrafót használok, és az 4 Ohmos kimenetű. Na most én egy 8 Ohmos gitárládát szeretnék rá csatlakoztatni. Ilyenkor mi a teendő? :S
(#) Imi65 válasza marci91 hozzászólására (») Jan 16, 2012
Ha tudsz, tekerj még rá 20-30 menetet. Ha nem, akkor használd így, baja nem lesz, csak kicsit csökken a teljesítmény.
(#) marci91 válasza Imi65 hozzászólására (») Jan 16, 2012
És ha a hangszóróval párhuzamosan kötök egy 10W 8 Ohmos ellenállást? Akkor annak az eredője 4 Ohm lesz nem?
(#) Imi65 válasza marci91 hozzászólására (») Jan 16, 2012
És, mit érsz el vele? A kimenőn a nagyobb terhelés hatására lejjebb esik a kimenőszint, ergo halkabb lesz a ketyere. Gondolom, nem ez a cél.......
(#) marci91 hozzászólása Jan 16, 2012
Igaz. És ha úgy ahogy van, rácsatlakoztatom a 8 Ohmos hangfalat, az 5W maximális teljesítményből kb mennyit kapok vissza majd?
(#) Imi65 válasza marci91 hozzászólására (») Jan 16, 2012
Az 5W egyébként sincs meg, 5,7W van az anódkörben, ebből legalább 1,5-2W elveszik a a huzalok Ohm -os ellenállásán, és a trafóvason. Reálisabb a kb. 4W, ha tökéletes az illesztés. Ez 4 Ohm -on 4V, ez 8 Ohm -on csak 2W volna, de a belső ellenállás nem zéró (főleg, ha visszacsatolatlan), tehát valamelyest fog emelkedni. Reálisan számolhatsz 2,5W-ra, meg valamival nagyobb torzításra.
(#) bakos13gab válasza marci91 hozzászólására (») Jan 16, 2012
Javaslatom, ha eddig esetleg katódellenállásos volt, akkor tegyél neki fix előfeszültséget. Ezzel vissza tudsz talán hozni valamekkora teljesítményt.
(#) Imi65 válasza bakos13gab hozzászólására (») Jan 16, 2012
Ennek ott van komolyabb jelentősége, ahol a katódellenálláson nagyobb fesz esne (triódák, 807, stb), itt a 6-7V 2-3%-ot jelent.
(#) frecsko hozzászólása Jan 16, 2012
Sziasztok.
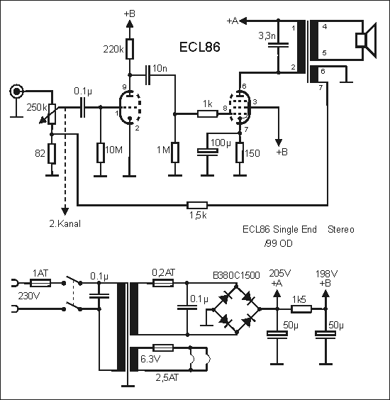
Az alábbi áramkört építem. Csöves egyenirányítást akartam csakhogy a tápfesz 344V lett. A rajzon 205V van. Kell ellenállást cserélnem valahol a magas tápfesz miatt?

ecl86_1.gif
    
(#) klemo86 válasza frecsko hozzászólására (») Jan 16, 2012
A B380C1500 ugyanis nem cső Az "A" és a "B" pontokhoz tegyél ellenállást, ha már így sikerült (pontosabban az előfokét csak növeld meg)...
(#) frecsko válasza klemo86 hozzászólására (») Jan 16, 2012
húúú....akkor oda a fél napom.... :beka3:

Amúgy EZ81-es csővel csináltam egyenirányítást.
(#) marci91 válasza Imi65 hozzászólására (») Jan 16, 2012
Érdekes. Az alábbi gitárerősítő gyári adatai szerint max 5W-ot ad le, és ugyanúgy 1db EL84 a vége. Gitárerősítőnél persze nem számít, ha kicsit már torzít, sőt még úgy a célnak jobban meg is felel.
(#) Imi65 válasza marci91 hozzászólására (») Jan 16, 2012
A teljesítményadatokat valamekkora max. torzításnál adják meg, ha ezt túlléped, valamelyest még nőhet a teljesítmény. De ez - mint említetted - nem gond.
(#) frecsko válasza klemo86 hozzászólására (») Jan 16, 2012
És mennyivel kéne megnövelni? 220k helyet 470k? Az "A" ponthoz miért tegyek? Az egyből megy a kimenőre.
(#) Imi65 válasza frecsko hozzászólására (») Jan 16, 2012
Egyébként nem értem, miért kéne aZ ECL86-nak 205V-ról járnia. Adhatsz neki akár 280V-ot is, csak a segédrácsot tedd alacsonyabbra. A katódellenállás lehet 180 Ohm is.
(#) Imi65 válasza frecsko hozzászólására (») Jan 16, 2012
Klemo86 igazából az 1,5k Ohm -os A-B pont közöttire gondolt.
(#) frecsko válasza Imi65 hozzászólására (») Jan 16, 2012
Még csak most ismerkedem a csöves erősítőkkel. Ezért kérdezgetek ilyen "butaságokat".
(#) Imi65 válasza frecsko hozzászólására (») Jan 16, 2012
Semmi baj, mindenki így kezdte.....
(#) frecsko válasza Imi65 hozzászólására (») Jan 16, 2012
A kettes lábhoz nem kell ellenállás?
Akkor a 150-et cserélem 180-ra.
(#) Imi65 válasza frecsko hozzászólására (») Jan 16, 2012
Nem, mert ez is egy módja az előfesz beállításának, hogy nagy értékű ellenállást tesz az 1-es lábra (10M Ohm ). Így a katódkörbe nem kell semmi.
(#) frecsko válasza Imi65 hozzászólására (») Jan 16, 2012
A segédrácsra mekkora ellenállást rakjak?
Következő: »»   1302 / 2208
Bejelentkezés

Belépés

Hirdetés
XDT.hu
Az oldalon sütiket használunk a helyes működéshez. Bővebb információt az adatvédelmi szabályzatban olvashatsz. Megértettem