Fórum témák
» Több friss téma |
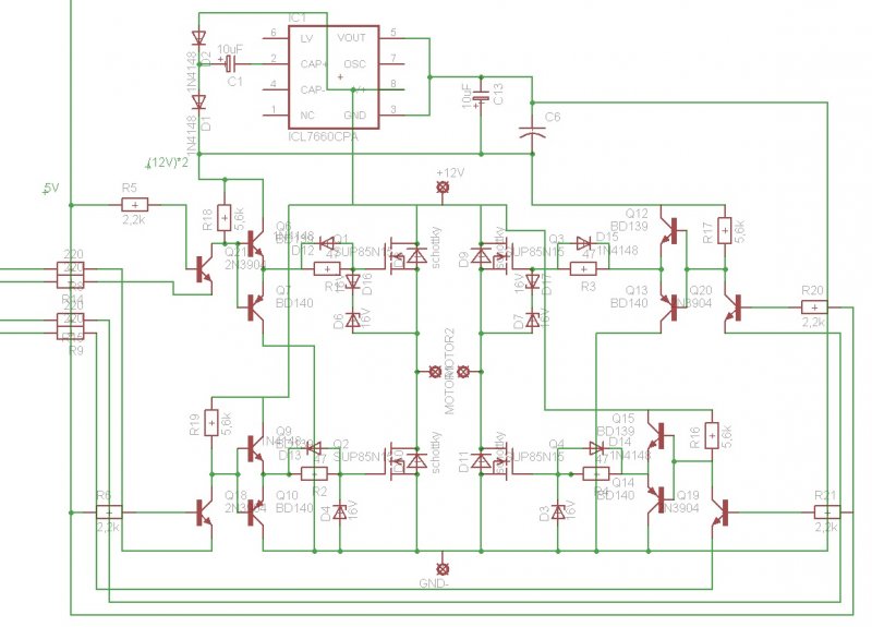
A 24V megoldva, az icl7660-al, sok diy modellvezérlőben láttam már. Ez végül is a tápfeszültséget megkétszerezi, és így 22-24V közeli feszültséget szolgáltat.
A p csatornás fetekkel az áruk és teljesítményük miatt nem vagyok kibékülve, ezért nem alkalmazom őket. Több fetet nem szeretnék, egy modellben, amiben ez is lesz, csak felesleges helyfoglalás és teher. A diódák jó ötlet, ezzel védhetem a feteket.
Ezzel a verzióval már menne a motor?
Elég a schottky védelem a feteknek, hogy ne romoljanak el? Ha ez megfelelő, akkor holnap le is gyártom hozzá a panelt, és próbálom.
Vidéken voltam, most tudtam csak a rajzokat megnézni.
A legutóbbi rajzodhoz fűzném a megjegyzéseket, mert a többiben nagyjából egyetértek Vilmosddal. Az alsó hídágban lévő fetek meghajtóinak a tápját ne a +24V-ról vedd, mert az feleslegesen magas feszt ad a fetekre, hanem csak a +12V-ról. Így az alsó fetekhez nem kell feltétlenül a zéner. A 2N3906 nem jó, mert npn tranyókkal tud csak működni a kapcsolás (legyen 2N3904). D6 és D7 zénerekkel sorba kellene kötni még egy-egy zénert fordított katód-anóddal, hogy a meghajtó kimenete akkor is le tudjon menni a 0V-ra, ha a fet source-ét a terhelés +12V-ra felnyomná. A BD139/140 jó választás, de figyelj oda arra, hogy az egyes gyártók jelentősen eltérő paramétereket garantálnak. Neked a legnagyobb áramerősítésű minél gyorsabb tranyó kell. Ha sokkallod a tranyókat, a 2N3904-ek helyett betehetsz valamilyen komparátort. Elég nagy bemeneti kapacitású fet kapcsolgatásáról van szó. Szerintem jó lenne egy kisebb ellenállás sorba a diódával a parazita lengések elkerülése végett. Nem ismerem az ICL7660-t, és most nem néztem utána hogy mekkora a terhelhetősége. Ellenőrizni kellene, hogy a bekapcsolásokhoz szükséges töltésmennyiséget tudja-e majd szolgáltatni. A fetekben van parazita dióda. A fet adatlapja pontosan specifikálja mint gyorsdiódát. Szerintem fölösleges még mellé a schottky. Továbbra sem látom az áramérzékelésnek nyomát. Ilyen teljesítményen szerintem már kötelező volna.
Először is köszönöm mindkettőtöknek a sok segítséget.
Berajzoltam a módosításokat, amiket javasoltál. Egy dolog kivételével. Idézet: „Elég nagy bemeneti kapacitású fet kapcsolgatásáról van szó. Szerintem jó lenne egy kisebb ellenállás sorba a diódával a parazita lengések elkerülése végett.” Ezt a 47 Ohm-os ellenállásokkal párhuzamosan lévő diódákra írtad? És 100 Ohm megfelelő lenne? Az áramfigyelésen már én is gondolkodtam, még nem tudom, hogy oldom meg, minél kisebb helyen kellene. Egy 0,005 - 0,001 Ohm-os ellenállás jó lenne, de ennek jelét még erősíteni kell, mielőtt a pic megkaphatja, és nem akarok még egy ic-t a panelra, már így is elég nagy lett.
A fet bekapcsolására jó lehet a 47ohm, bár az adatlapja 2,5ohmos generátor ellenállás mellett specifikála a kapcsolási időket. Figyelembe véve a BD139/140 terhelhetőségét 10ohmra le lehetne menni. A kikapcsolási irányban egy diódán keresztül full árammal kapcsolod ki a fetet. Ebben az irányban gondoltam, hogy a diódával jó lenne sorba kötni mondjuk egy 2,2ohmos ellenállást. A kikapcsolási időt nem sokkal növeli, de a kör jóságát lerontja, hogy ne alakuljon ki lengés.
Áramérzékelésre valóban a legolcsóbb, legegyszerűbb a sönt. A jelét felerősíteni 2db tranyóból kialakított áramtükör is megteszi (ha nem világos lerajzolom). SMD-ben SOT23-as tokban olcsón kapható duál tranyók együtt futása kiváló. Ha a pwm tartósan nem éri el a 100%-ot, akkor a ferritgyűrűs áramváltó is jó alternatíva.
Még egy dolgot vettem észre. Az 1N4148 dióda kissé karcsú. Valamilyen legalább 1A-es gyors dióda kellene oda, pl. az UF4001.
Rendben, és köszönöm a segítséget.
Azt hiszem ezt a rajzot már kipróbálom. Beszámolok majd a működéséről.
Sziasztok!
Légyszi nézzétek már át Ti is, hogy okés lesz-e így ez a H-híd. Köszi!
5V-os gate-feszültséghez használj logikai FET-eket. Egyébként jobban átlátható lenne a kapcsolás, ha híd formában rajzolnád meg az áramköröd.
Szia!
A fetek meghajtásával több baj is van. A felső hídági fetek nem tudnak bekapcsolni, mert az N csatornás fetnek a gate-jét a pozitív hídfesznél magasabbra kellene húzni. Másrészt a meghajtás szerintem nem elégíti ki a kapcsoló üzemben elvártakat, nagyon lassú lesz, és mivel egy inverter be- illetve kimenetéről akarod meghajtani, szinte biztosan lesz idő, amíg együtt vezetnek. Először egy olyan áramkört kellene összehozni, ami biztosítja a szünetidőt az alsó és felső hídági fetek kapcsolása között. Ha mikrokontrollerrel vezérled, ezt megoldhatja az is. 12V-os tápfesznél célszerűbb lenne a felsőhídági feteknek P csatornást választani. A fetmeghajtó rész is 12V-ről menjen, az kedvezőbb, mint kadarist is utalt rá (különben 5V-ra logikai fet kellene). Ha fontos a leválasztás, akkor gyorsabb optocsatolót kellene választani, de szerintem ide felesleges. A feteket kisebb belső ellenállású fokozat hajtsa meg a gyors átkapcsolások érdekében.
Hello!
Köszi az eddigi tanácsokat! A logikai FET-tel kapcsolatban nyilván igazatok van, én is IRLZ 24N vagy hasonló FET-et akarok bele (ezért is megy 5V-ról az opto), de most csak ezt találtam meg EAGLE-ben. Van viszont egy másik probléma amit egyáltalán nem értek és már több helyen is olvastam. Ha kizárólag egyfajta csatornás tranzisztorral építem fel a hidat akkor miért kell a felső hídági FET-ek gate-jét a motor tápfeszültségénél (jelen esetben 12) V-nál nagyobb potenciállal vezérelni? Miért nem nyitna ki kisebb vagy ugyanakkora feszültség esetén? Köszönöm!
A fet kinyitásához a source és a gate között kell a nyitó feszültség. A felsőhídági fet bekapcsolásakor azt szeretnénk, hogy a source-e közel a tápfeszig emelkedjen fel (a drain a tápfeszen van, bekapcsoláskor a drain-source fesz kisértékű). Ehhez képest kell biztosítani a gate-en a nyitó feszt, ami értelemszerűen magasabb a tápfesznél.
Mekkora áram várható? Miért nem jó a standard fetek közül N és P csatornás?
Nem várható túl nagy áram, maximum 0,5A de mindenképpen olyat szeretnék építeni ami a későbbiekben is jól használható pl. nagy áramú modellmotorok esetén. Néztem én a P mosfeteket is de jóval kisebb a választék és a közel azonos U és I paraméterűek jóval drágábbak is.
Igen, ilyen kis áramra jó választás a duál fet. A lomexnál viszonylag olcsón kapható az IRF7309PBF (IR) és a SI4539DY (VIS).
Üdvözletem.
érdeklődnék hogy ami itt a honlapon megtalálható Bővebben: H-híd abban az IC típusa74AC04N, viszont ilyet nem igazán találok az elektrós boltokban csak 74HC04N-t, és érdeklődnék hogy ez jó-e hozzá. Valamint gondolom az R5-ös ellenállás 1k értékű. Valamint a másik dolog, hogy bipoláris léptetőmotort akarok vezérelni Labview programból egy DAQ-MX-es mérőkártyával és a teljesítményillesztést két H-híddal akarom megoldani, úgyhogy a motor egy-egy tekercsére egy-egy h-híd kerül. Tudnátok valami elméleti segítséget adni, hogy mégis hogy kéne ezt vezérelni? Remélem tudtok segíteni, előre is köszönöm a segítséget.
Üdv!
Mekkora feszültség illetve áram szükséges a léptetőmotornak? A hivatkozott H híd kapcsolás szerintem nem a legjobb, minden kapcsoláskor keresztbe nyitnak a tranyók, a motor tápfesze nem lehet 5V-nál nagyobb. A 74HC sorozat egyébként lényegesen kisebb áramú mint a 74AC sorozat, de ide elég lehet. Mivel egy tokban 6 db van, esetleg köss párhuzamosan több invertert, ha ezt a kapcsolást szeretnéd megépíteni. A DAQ-MX kártyámat félteném annyira, hogy gyors optocsatolóval leválasztanám a hídról. A vezérlés többféleképpen oldható meg. Két gyakori mód: lehet az egyik hídággal az irányt kiválasztani, a másik hídággal meg 0...100%-ig vezérelni a kimenő feszt, vagy ellen-ütemben vezérelni a két félhidat, és így a 0...100% os kitöltési tényezővel a -Umax...+Umax-ot át foghatod. A hídágak félvezetőinek keresztbenyitását elkerülendő, a félvezetők kapcsolásai közé szünetidőt iktatnak, és ez tovább bonyolítja a korrekt megoldást. Nem ismerem a Labview-nak milyen pwm blokkjai vannak, célszerű lenne azokhoz igazodva választani.
Rendben, köszönöm szépen. 5V-os motor lesz rákötve, és kis áramú, azt hiszem egy cd íróból lett kiberhelve. Egy berendezés megfogóját fogja nyitni és zárni.
Ehhez a kapcsoláshoz már meg vannak az alkatrészek azért ezt akarom csak az invertert kell megvenni. És mivel 3db H-híd kell így egy inverterrel megoldható mind. Az levalásztást hogy lehet megoldani, hova kéne berakni? Ez nekem egy kicsit kínai, mert még nem igazán értek ehhez a részhez, ez lesz az első ilyetén próbálkozásunk. Köszi az előző választ.
Gyanítom, hogy a CD íróból kiberhelt motor nem léptető motor, hanem úgynevezett BLDC (Brushless DC, kefenélküli DC) motor. Ennek a vezérlését is meg lehet oldani visszacsatolás nélkül, szinkronmotor szerűen járatva, de a korrektebb megoldás, ha a motor forgórészének a helyzetét figyeled valamilyen megoldással, és annak függvényében vezérled a motor. Van külön ilyen témájú fórum, érdemes lenne átnézned.
A leválasztásnak gyorsnak kell lennie. Az olcsóbb kategóriába tartozik a 6N137, de erre a feladatra jó lehet. Az opto ledjét hajtaná a DAQ kártya kimenete. Mivel a 6N137 open kollektor kimenetű, egy munkaellenállást kell betenni, illetve hogy neked megfelelő meghajtó jeleid legyenek, egy-egy bufferrel (akár a 74HC04-gyel) célszerű lenne jelformálni.
Értem.
Nagyon szépen köszönöm, majd ha jutunk valamire vagy elakadunk akkor kérdezek ismét ![]() Köszi még egyszer a segítséget
Sziasztok szétszedtem 1 mikroszervót.
nézegettem kicsit és az pattant ki a fejemből,hogy ha a poti ami a szervóban a motor helyzetének meghatározására szolgáll nem ,mozog akkor a szerv motorja a távirányító karjával arányosan gyorsul.(PWM) Ide hogy tudnék kapcsolni H-Hídat?? FET em van 1 rakat. IRF9530 2db BUZ21 2db 2n2222 4db Ezeket direkt erre a célra hozattam. IRF630 BUZ11 FS10UM-5 meg van még pár... a gond az hogy ami a szervómotort forgatja 2 kábel az polaritást vált, igy gyanítom hogy nem tudik közös gnd-t csináni a motor tápjával. mi lenne a megoldás??
Szóval a motoron 4V jelenik meg ez jó logikai egynek ugye? kisseb állásban (kar)
alacsonyabb a feszültség de gyanittom csak a PWM végett van ez.
Köszönöm. ezt már letudtam az első arról szól hogy a szervó körbefordulhasson,a második egy sima h-híd aszem.
nekem gyanittom valahogy le kéne kapuznom a kimeneteimet,vagy talán opto???
Sziasztok!
vetnétek egy pillantást erre a H hídra hogy ez így működő képes e vagy ha nem kijavítanátok Üdv:cross
Sziasztok!
Egy 15-20A áramfelvételű motorhoz szeretnék egy aktív féket építeni. Egyelőre fet meghajtó nélkül próbára. A felső fetek nyitásához egy segéd tápot alkalmaznék. A fék ciklust úgy akarom megoldani, hogy a 1-53ms idelyig ellenáramot adok a motornak. A kérdésem az lenne, hogy ez a kapcsolás így működőképes? Köszönöm.
Sziasztok.
PWM jellel szeretnék előállítani szinusz jelet, de olyan problémám van, hogy a H hídon nagy a veszteség azaz egymásra kapcsolnak a fetek. Jelenleg tlp250-es meghajtóval van ellátva a H híd és azt szeretném kérdezni, hogy lehet megoldani, hogy csak az után kapcsoljon be a másik híd miután az előző kikapcsolt? Konkrétumok érdekelnének hogy lehet holt időt betenni a kapcsolás olyan felépítésű, hogy a 4db fet vezérlője átlósan van összekötve azaz ha az egyik átló be van kapcsolva a másik ki illetve fordítva, de valószínűleg hamarabb kapcsolnak be a fetek mint az előzőek ki. (Nagy feszültségeknél és áramoknál rendkívül kellemetlen.) Valahogy a tlp-k elé kéne bekapcsolás késleltető. Valakinek van valami ötlete lehetőleg minél egyszerűbb.
Egy hibát már találtam. A Q4 bázisára tegyél egy 4,7k-ot. És az R10-es 10k-t cseréld le 1k-ra vagy kisebbre. (Ügyelj persze a Vgs maximumára. Ha túllépheti, akkor tegyél be zéner diódás védelmet.)
Egyébként miért nem úgy csinálod a féket, hogy a 2 alsó FET-et egy időben nyitod, és a 2 felsőt pedig zárod. Akkor elhagyhatod az 555-öst is. Üdv.: Miki |
Bejelentkezés
Hirdetés |














