Fórum témák
» Több friss téma |
Fórum » H-híd hiba
Az általam belinkelt módon ,tranzisztorokkal kiegészítve ,a két tranzisztort vezérelve a PWM jelekkel szerintem igen.(a soros bemenő ellenállásról ne feledkezz el.(esetleg a BE közötti lehúzó sem árt.)
Erre gondolsz?Bővebben: Link
Pasz 10135 hozzászólás. Bár nekem a PL alatti link működik .nem tudom neked miért nem.
Ugy értem erre gondolsz? Az elözö linket elszurtam.(Android fon...)
Erre.Csak a kezdetén lévő kaput hagyd el ,és a két tranzisztor ellenálláson keresztül rákötve a szervo imenetére.
Vetnél erre 1 pillantást? kicseréltem néhyány alkatrészt. Ha azt mondod igen akkor nekiesek.
Hát telepet csak kap valahol,annak a negatív pontja talán jó lesz.Test nélkül nem igazán fog működni.De egyébként maximum az ellenállásokat kell kisebbre cserélni (szerintem) De ezt a próba dönti el.
Mindkét felső FET-t zárd le egy pozitív felhúzó ellenállással.Majd a felső FET G-t kösd az also fet D -re keresztbe, a másikat is.
Így amikor nyit az alsó nyitja az ellenekző oldali felsőt. Ne felejsd el az alsó FET-t lehúzóval ellátni.
A két tranzisztort zárd le.. Célszerű. Féküzemben van alapból azt tudod? De az nem baj, ha arra van szükség vezérlés nélküli állapotban. A szervó GND kell. A fetes hozzászólásom az előző verzióhoz szólt.
Nagy köszönet nektek
megépítettem a hidat. 1k felhúzó van csak benne. király. előtét a szervó felől nincs. Valoban fék ben van. Ez így jó. teszek fel képet más is okuljon ebből. Tesco tuning. holnap megyek vele 1 2 kört. Még egy köszönet az oldalnak is.
Örülünk, hogy sikerélményed van
A lehúzót azért szokták odatenni, mert ha nincs kapcsolat a vezérlővel-szakadás miatt- a szabadon lógó vezetéken zavarjuthat be és ettől "rángatózhat" a motor. De ebben az alkalmazásban ez nem okozhat problémát.
Sziasztok.
Ez egyépként csak ,ncsatornásból hogy nézne ki?
Miért forrosodnak a fetek? most a gatre direktbe rámegy a szervo motor. ez kb 5V nem nyit ki rendessen? vagy tegyem be azt a tranyót a gate elé hogy a fet a salyát feszültségével nyisson? vagy az ellenállás kell inkább a gatre?
Gondolom nem véletlen javasoltam a tranzisztort elé.Így a fetek nincsenek rendesen vezérelve,csak félig vannak nyitva ,nem csoda ha melegszenek.
Sziasztok!
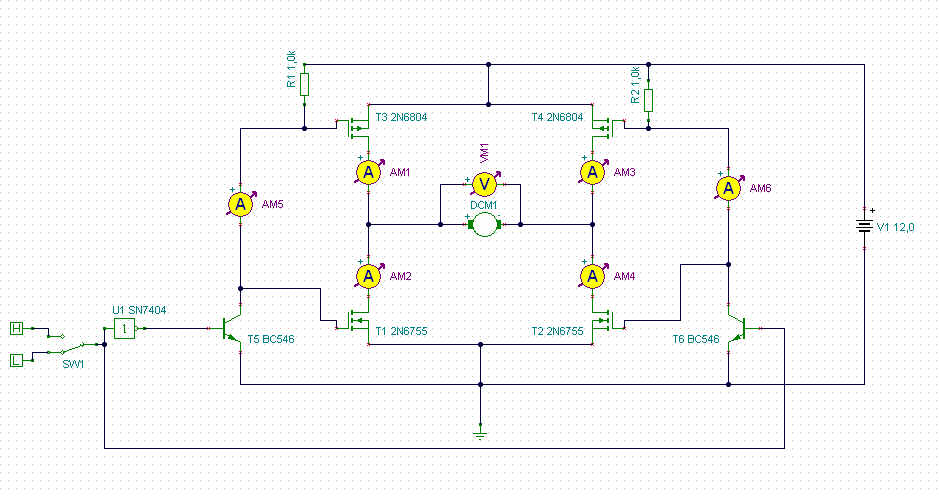
Építettem egy H-hídas kapcsolást, egyenlőre csak dugdosós próbapanelen. Le ellenőriztem a dolgokat, és nem jöttem rá mi lehet a hiba. Amint tápfeszt adok a kapcsolásnak egyből kivillan az áramkorlát LED, és melegszenek a FET-ek. Csatoltam a kapcsolási rajzot. 4db IRL540-ből készült el a kapcsolás. A hiba faktor csökkentése érdekében, csak a híd része van összeállítva. Ha bármi javaslatotok, ötletetek van, hogy mi lehet a probléma, szívesen venném. Köszönöm! Üdv.
Hello!
- Nem lehet a felső és az alsó Fet is, egy N csatornás így. Hol a GND-re kötötted a forrást hol a +12V-ra.. Felülre P-Fet kell. - Az Opto tranyó, hogyan fogja vezérelni a Fet-eket, vagy csak kigyújtani a Led-eket. Mikor a tranyó is a GND-hez csatlakozik, és a Led is. Sőt az R12-13 is. Ha kivan nyitva a tranyó, GND-re köti a Fet-ek Gate-jét. De mi van ha lezár? Ki húzza fel a Gat-eket? Szimuláld le először a TINA-ban, ha valamit kitalálsz, akkor nem füstöl a Fet.. (Négy N-Fet-ből csak akkor mehet egy híd, ha a Gate nyitásához segéd táp van, ami magasabb, mint a motortáp.) üdv! proli007
Hali!
Az opto körüli dolgokat valóban benéztem, viszont azt nem kötöttem be direkt. Olvastam róla, hogy 4db N FET-el is működhet, de ezt a segéd tápos táplálást nem írták le... így viszont cserélem 2db P-FET-re. Esetleg tudnál ajánlani L-es komplementer P FET-eket? Amiket találtam nem igazán kaphatók. A TINA jó ötlet, bár még úgyis csak terv szinten, dugdosós próbapanelen mozog a dolog. A FET nem sült meg, még bőven állta a kezem, amikor lekapcsoltam. Köszönöm szépen! Üdv.
Hello!
Én igazából nem foglalkozom H híddal, ellentétben a CNC-s kollégákkal. Kizárólag azért szóltam bele, mert szarvashibákat láttam.. Szerintem kísérletezés helyett, nézz ott rajzokat, mert itt még számtalan gond van (túláram, egybenyitás, ki-be kapcsolási sebesség különbség, Gate feltöltés, stb..) Talán azért nem beszélnek a segédtápról, mert vannak gyári Fet meghajtó IC-k, amik előállítják a tápfeszültségnél magasabb Gate feszültséget. De ott csendben elhallgatják, hogy a kitöltés nem lehet 100%. Mert akkor nem működik az után húzás. Ezek alapvetően trafó meghajtáshoz készülnek, és ott eleve nem is lehet ekkora kitöltés. üdv! proli007
Értem, köszönöm szépen a segítségedet! Beleásom magam a témába!
Üdv mindenkinek!
Egy általam tervezett távvezérlésű rendszer (etetőhajó) részei két motorvezérlő panel, amelyek H-hidat tartalmaznak. A H-hidak irfr5305 (P) és 70T03H (N) típusú mosfetekből állnak. A PWM-et a 16F690 ECCP moduljával állítom elő. Az alsó FET-ek kapcsolgatnak, a felsők csak irányváltásnál vannak kapcsolva. A PWM freki 31,25kHz. A probléma pedig az, hogy a felő (P-) FET-ek terheléskor iszonyúan melegszenek. Az alsó (N-) FET-ek még csak langyosak sem lesznek. A meghajtásúkat egy TC4424 nagy teljesítményű MOSFET magható végzi. A kapcsolásban nincsenek ugyan berajzolva, de vannak mellettük bypass kondik is. Először arra gondoltam, hogy mivel 6V-on jár a rendszer, ezért talán nem nyit ki a FET rendesen. De megemeltem a feszt 12V-ra és akkor is ugyanígy melegedtek. Az egyetlen dolog amire gondolni tudok, az a csatorna-ellenállás. Míg a 70t03h -nak csak 10mOhm addig a 5305-nek >65mOhm az RDS(on)-ja. De lehetséges, hogy ez a kb 7x-es különbség ekkora nagy disszipációt eredményez? Gyakorlatilag 5A-körül már másodpercek alatt megfoghatatlanra melegszenek a felső FET-ek. A képen látható hűtést terveztem nekik, de ha így melegszik a két felső FET akkor nem lesz elég. Mi lehet a melegedés oka? üdv!
Hello!
A hétszeres különbség, hétszeres disszipációt jelent. 5A és 65milliohm esetén ez 1,6W, ami hűtés nélkül már nem egészséges. (Elvi rajzból nem látszik, hogy a TC a nyers aksiról kap feszültséget. Bár a nyákon úgy látom ez a helyzet.) üdv! proli007
Helló!
Igen, majdnem közvetlenül az akksiról kapja a feszt: Mielőtt az áram eljutna erre a panelre, átmegy egy főpanelen, amin két párhuzamosan kapcsolt FET tudja kapcsolni azt. (Fő ki/be-kapcsoló). Ami nekem fura az az, hogy a felső FET nem csak kicsit jobban melegszik, hanem gyakorlatilag fűt, míg az alsó FET teljesen hideg marad. Ugyan számoltam azzal, hogy a magasabb csatornaellenállás miatt jobban fog melegedni (ezért a hűtő), de azzal nem, hogy pillanatok alatt az egekbe szökik a hőmérsékletük. Ráadásul az SMD-tokozásuk sem tökéletesen párhuzamos a NYÁK-al így a hűtőbordára sem fekszenek fel túl jól. Ekkora mennyiségű hő gyors átadása így nem lehetséges. Tervezem, hogy kicserélem őket FDD6685-re, mert annak kisebb a csatornaellenállása, de csak akkor lenne értelme ennek, ha nem valami más okozza a melegedést. Én azt gyanítom, hogy valami más is van a dologban, de sejtelmem sincs, hogy mi lehet az. üdv!
Hello!
Mivel azt írod, hogy a felső Fet csak irányváltásnál van kapcsolva, vagy is fixen be-ki kapcsolt, egyszerűen megmérheted a DS feszültségét, igazolván azt, hogy a 65mohm csatorna ellenállás igaz-e. Ha egybeesik a számítással, akkor csak a csere és a hűtés segít. De a félvezetők háza nem túl jó hővezető anyagból van, lehet jobba járnál egy lemez ráforrasztásával a nyákra, ami esetleg átvezeti a hőt a bordára. üdv! proli007
Helló!
Csináltam egy szkópos mérést (nem is tudom eddig miért nem tettem) a FET D-S lábai közt, és a képeken látható eredményt kaptam. A látvány számomra eléggé megmagyarázhatatlan. Mégis miért ugrik meg ennyire a fesz minden impulzus elején? Mintha kikapcsolna rövid időre... De nem teheti, hiszen a vezérlőjel nem változik... Ezek után nem csoda, hogy melegszik, de mégis miért csinálja ezt? A középső vízszintes rácsvonal(nál) a nyugalmi állapot. 100_2450: 5A terhelés 100_2452: kb 2A terhelés 5V/div, 10us/div üdv.
Elképzelhető, hogy a motor induktivitása zavarhat be?
Ugyanis ha üresjáraton pörgetem, akkor állandó 3A mellett csak langyos lesz a FET, azonban lefogott motorral 3A-nél már tűzforró másodpercek alatt. A felső jel az ellenkező oldali felső FET-en lévő D-S fesz. (szkóp test a pozitívon) 100_2457: üresjárat (2,5A) 100_2458: lefogott motor (2,7A)
Mindkét p csatornás fet produkálja a melegedést? Vagy csak az amelyik folyamatosan be van kapcsolva, vagy csak az amelyik alatt épp a pwm-t kapcsoló fet van?
(utóbbi esetben a body dióda okozza a fűtést)
Helló!
Ezt el is felejtettem leírni: Mind a kettő FET melegszik. Amelyik folyamatosan be van kapcsolva az jobban. üdv.
Esetleg próbáld meg azt is, hogy a két félhídat alkotó fetek source-jaira teszel egy-egy pár µF-os fólia kondit, meg egy elkót a betáphoz.
(Szkópot látva, olyan mintha kikapcsolnának a felső fetek, mert lehet hogy a TC vezérlő vezetékein zavar keletkezik a kapcsolásból.) Most látom hogy van ott valami kondi, mi az értéke annak? (Mondjuk nagyon vékonyan van bekötve, és a hurokban benne vannak TC-k is.)
A NYÁK másik felén van egy 2,2µF-os MKS2 kondi is elég közel a TC-k betápjához.
Az ott alul csak egy ráadás 100nF -os kondi (Az adatlap ajánlása alapján) Ezek nincsenek berajzolva a kapcsolásba sem. |
Bejelentkezés
Hirdetés |






A lehúzót azért szokták odatenni, mert ha nincs kapcsolat a vezérlővel-szakadás miatt- a szabadon lógó vezetéken zavarjuthat be és ettől "rángatózhat" a motor. De ebben az alkalmazásban ez nem okozhat problémát. 











