Fórum témák
» Több friss téma |
Mielőtt kérdezel, a következő két dolgot ellenőrizd!
I. A helyes tápfeszültségek megléte.
II. A kimeneten van-e egyenfeszültség.
Élesztés.
Szia! A kézi rajzon T7 gate a T5 bázisához van rajzolva a kollektor helyett. Ekkora szarvashiba aggályossá teszi a kapcsolást.
tehát akkor ez a kapcsolás felejtős szerinted?
Tanácsolom, hogy a fórumtársak által kipróbált kapcsolások közül válassz. Pár sorral visszább pl. Gee Lee ajánlja a sajátját, biztos nem ok nélkül.
Szerk.: ekkora teljesítménynél már a nyákon is állhat, vagy bukhat az erősítő korrekt működése!
Hali!
Az első rajz(a hibától eltekintve sok nagyteljesítményű gép alapkapcsolása pl: Australian Monitor-é. Itthon is árulták kitben. Kisebb tápról japán félvezetőkkel már láttam drága hifi szerkezetben is felépítve. Ha stabil gépet szeretnél keress rá a Holton féle szimmetrikus erősítőkre. A Silikon Chip(?) -ben jelent meg talán. A másikat még nem építettem meg.
Az apex elég leleményes konstrukció.
Elég magas minőségű védelemmel. (visszahajló áramkorlát megfűszerezve relés vezérléssel..) Mondanom sem kell, hogy az első kéziratos kapcsolás semmi garanciát nem nyújt a feteknek..?! Nagy teljesítménynél (meg amúgy is) elengedhetetlennek tartom a védelmet..és itt nem a dc , koppanás és más egyéb hangszóró védelméért létrehozott védelmet értek, hanem azt ami magát a végfokot védi!
Igen, ESP oldalán jó rajzok vannak.
Köszönöm válaszod!
Sziasztok lenne egy kérésem még hogy az erősitőnek a hangját mélyiteni hogy tudnám itt a kapcsolási rajz.
Hát őszintén ilyet még nem csináltam.:/ Segítenél, hogy kezdjem?(rosszabb úgysem lesz).
Hogyan szedjem ki a tekercset? Hogy szedjen le a "peremet"? Mire tekerjem, és milyen drótból, hogy jó legyen? papírból összeragaszthatom? Vagy tekerjem a gyári csévetestre? Előre is köszönöm.
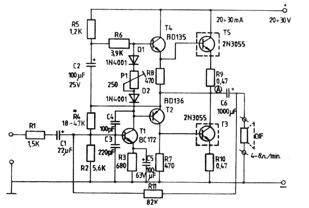
Köszönöm a válaszokat most úgy döntöttem hogy a vf2 tuningolt verzióját építem meg. Mivel az kipróbált kapcsolás Mellékelem a kapcsolást, szerintetek ez működik és tudja ezt a teljesítményt ?
Működik, és tudja és tudja. Normális táppal 430W körül jön ki belőle 8 ohmra. Még néhány napig lesz belőle itthon egy, eljöhetsz megnézheted.
Most kezdtem el az építését Nagyon bízok benne mert az első fetes végfokom lesz
Üdv! Van nekem egy KT805 tranzisztorom, és olvastam egy másik témában, hogy a 2N3055 helyettesíthető KT805-tel. Ez tényleg ilyen kicsi teljesítményű lenne, vagy van hozzá másfajta kapcsolás is, mert igen nagy tokozása és hűtőbordája van. A 2N3055 féle kapcsolást mellékeltem.
A választ előre is Köszi!!
Szia! Érdekelne a kapcsolásod, van egy 300/600 as hangszóróm, jelenleg leégve, vagyis már így szereztem, ahhoz kéne. Szerinted 8, vagy 4 Ohm-osra tekertessem? És mekkora tápfesz kéne ehhez?
Köszi, Laci!
Sziasztok!
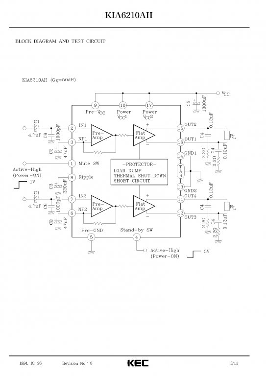
Remélem nem túl rossz helyen teszem fel a kérdésem. Lehet, hogy másnak ez roppant egyszerű, de nekem gondot okozott. Van egy KIA6210AH IC-ből felépült erősítőm erre szeretnék fejhallgató kimenetet kreálni. Ez egy Dual Audio Power IC. Mivel a hangszórókimeneteknek (jobb és bal oldal) nincs közös föld pontjuk ezért bizonytalanodtam el. Kérlek segítsetek, hogy hova kössem a fejhallgató jobb és baloldali kimenetét (persze egy ellenálláson keresztül). És mégegyszer bocs ha rossz helyen zavartam. Előre is köszönöm!
Szia
Szerintem egy kicsatoló kondin keresztül a soros ellenállással ráteheted az ic 15-11-es lábára a jobb és bal oldalt. A test igy már lehet test, nem fog egyenáram folyni a fülesen.
Ha rám hallgatsz akkor 8ohmra tekerteted. Ha 4ohmos a láda akkor lejjebb kell menni a tápfesszel (és persze fűteni is jobban fog), 8ohmos esetén pedig lehet akár +/-93V is. Nálam +/-91V-ot kap üresen, ami zenével +/- 88,5V-ra esik vissza.
Köszi a gyors választ, holnap kipróbálom.
Ellenállásnak én egy 330ohm-ra gondolnék. Kicsatolókondinak 100µF körül elég? Metabo
Igen, szerintem füleshez mindkettő megfelel.
Sziasztok!
Ennél a kapcsolásnál, megfelelő-e 1n4148-as dióda D2-nek, hogyha kapcsitápot alkalmazok?
Szia! Nem valószínű. Az R8 és az R6 aránya szinuszhoz van beállítva, arra is ügyelni kell majd, T3 bázisán pár tized voltnyi negatív feszültség jelenjen meg.
Szerk.: pillants rá.
Skori kicsit másképp figyeli a tápfeszt, ezt a hagfalvédőt meg már használtam párszor, be is vált, csak most a táp miatt vagyok gondba, de ha jól sejtem, akkor R6 növelése, vagy R8 csökkentése megoldaná ezt a problémát ugye?
A kapcsoló üzemű táp jelének kitöltési tényezőjétől függ. R6 helyén egy trimmerrel beállítható. A magas frekvencia miatt C1 lehet sokkal! kisebb.
Köszi a gyors választ, akkor 8Ohm ra tekertetem.
Gondolom egy 600VA-s toroidot illene vennem hozzá, hány voltosat javasolnál, hogy a nekem szükséges teljesítményt adja le a ketyere? A 2x10 000µF puffer elég neki? Régebbi cikkekbe olvastam, hogy ezeket a feteket párba kell válogatni a boltban mert nem pontoson ugyanolyan az összes, ez még mindig így van? Én a HEStore ról terveztem beszerezni a dolgokat ők válogatják ilyenkor? Ha valakinek van velük kapcsolatba tapasztalata az írjon légyszi! Köszi Laci!
A toroidok lelkivilágára már nem nagyon emlékszem, egy ideje már kapcsolóüzemű tápot használok mindenhova (nekem olcsóbb, és a toroiddal ellentétben ezt meg tudom itthon is csinálni). A lényeg, hogy 2x66V-nál ne legyen több a trafó feszültsége terheletlenül, szerintem 2x65V-os trafót vegyél, ez kb. +/-91V lesz egyenirányítás és pufferelés után. A feteket nem kell válogatni, az viszont fontos hogy az összes IR gyártmány legyen. Ha más (mondjuk kínai) gyártótól veszel fetet, azok paraméterben jelentősen eltérnek (az IR-től és egymástól is), aminek az eredménye az lesz hogy nem fogod tudni teljesen kivezérelni a végfokot, csak nagyon nagy (2-300mA) nyugalmi áram beállításával. A hestorét pont ezért nem ajánlom, mert sosem tüntetik fel hogy a megrendelendő terméket éppen ki gyártotta. Lomex-ben nézz körül, mondjuk most éppen ott is csak a 9240-ből van IR, a 240 pedig Vishay, azt ne vedd meg. Ha teljesen biztosra akarsz menni akkor személyesen érdemes ezt intézni, vagy telefonálgatni kell. A képen látható a jó.
"modiktól elnézést. kerestem, de nem találtam más témát!": Pedig nincs elrejtve...
Bővebben: Link
Dehogy kerestél! Van egy csomó hangszórós téma...
Telefonról talán te sem néznéd végig az összes témát, nemde?
Köszi cooper85 és köbzoli!
Rossz szóval kerestem..elnézést még1x.
sziasztok,mi a velemenyetek errol? .szerintetek van ez a kitt 2x500w? Bővebben: Link
|
Bejelentkezés
Hirdetés |















