Fórum témák
» Több friss téma |
Olvastam, hogy ha nincs jel a bemeneten, akkor zavart szed össze, és mindenféléket mutat. Hogy ezt elkerüljük mit is kell csinálni? És akkor is ugyanolyan pontos lesz?
Idézet: „Kiegészítés: Megépítettem a PIC-es frekimérőt. Azonnal indult. Köszönöm a kapcsolást! Észrevételem a következő: Szabadon hagyott, vagy testre kötött bemenetnél a kijelző összevissza jelzett KHZ nagyságrendben. A BF240-es tranzisztor kollektorán 2,8V-ot mértem. (Tiltott sáv a 74132-nél?) Ez nem lehet jó, ezért a tranzisztor bázisát felhúzó ellenállást (47Kohm) átkötöttem a kollektor helyett a +5V-ra. Így már stabil lett a működése bemenőjel nélkül is. (Ekkor nem ír ki értéket.) Még egyszer köszönet a kapcsolásért! Kökény János Az utánépítéshez sok sikert kívánok! Köszönet a hibakeresésben kracings15-nek és Kökény Jánosnak!” Ez áll a cikk végén.
Tehát a kapcsolást így kell megtervezni?
Szerintem nem szabadna általánosítani, ugyanis ez az idézet csak a cikkben szereplő kapcsolásra vonatkozik, ugyanis rendesen el volt rajzolva a kapcsolási rajz!
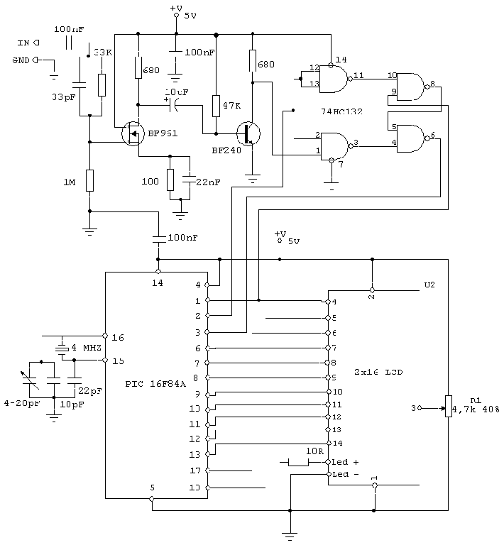
A szóban forgó jelenség oka az, hogy a bemeneti BF961-es FET akkorát erősít, hogy a csatlakozóról, NYÁK vezetősávról, RC elemekről szed össze jelet. A helyes működést leellenőrizheted ha a bemenetét rövidre zárod! Ekkor nem szabad mért értéket jeleznie! Alapjában véve ez egyáltalán nem befolyásolja a helyes működést, ugyanis a bemenetére adott, mérendő jelszint jóval nagyobb lesz és elnyomja ezeket -az amúgy is kialakuló- zavaró jeleket.
Üdv!
Megépítettem ezt a frekvenciamérőt.A bemenet l1 tekerccsel 2-3-5 szörös frekit mért,rövidre zártam így jó. Van egy tokozott kvarc oszcillátor 4.096000 Mhz. Hitelesitéskor saját frekijét is meg tudom mérni és az előbbi kvarcot is de melyik lehet a jó beállítás.
Én a tápfeszültséghez raknék egy 100nF kondit hogy a bemeneten lévő nagyfreki ne juthasson a tápfeszbe ami megbolondíthatja az egész áramkört! Lehet hogy ez a kondi megoldja a problémát és azt méri a készülék amit kell.
Megskicceltem, képpel csatolva.
Miért hagytad el a C12, C1, R8, R9, D1, D2 elemeket? Ezek biztosítják a Q1 védelmét és a jel formálását.
Nem hagytam el a 2x8pdf -et csináltam .Az eredeti rajzot bővitettem. A hitelesitésről mi a véleményed?-ha beállitom a 4 Mhz órajelet úgy hogy önmagát méri vagy az"etalon" kvarcot mérjem-igaz bontott cucc így nem tudom pontos-e.
Köszi.
Ha a saját kvarcot méred, akkor mindíg pontosnak látszik. Nem is tud más lenni, vagy ha mást mutat, akkor nagy gáz van.
Hitelesíteni, csak külső etalonhoz lehet, pl. DCF77 időjeladó vivőfrekvenciája 10^-12 pontos, vagy kisebb igények esetén műsorszóró adók vivőfrekvenciái 10^-8, 10^-9 pontosak. A vivőfrekvenciát csak egyenes vevő kimenetén mérheted.
Bocsi de ellent kel mondjak mos csinálom és változik a saját freki -a trimmer kondi 2-6pf +33pf fix +- 20Hhz de szoftveresen +- 400Hhz tovább nem mentem .Valószinü a program ilyen.
Az időalap, és az kapuidő alatt beérkező impulzusok ugyanabból a kvarcból származnak, köztük jó esetben csak egy osztás viszony áll. Ha megváltozik a kvarc frekvencia, megváltozik a kapuidő is. (már ha a szoftver nem tesz hozzá még valami hibát)
Ezt értem de akkor a kondenzátoros beállitásnál nem lenne szabad változni a kijelzett értéknek.
A külső kvarc oszcit használsz az elméletileg pontos! Viszont eltérést okozhat a készülékedben lévő kvarc és az oszci hőmérséklet/rezgésszám +- együtthatója. (ppm) Atom pontos sosem lesz, 1-2Hz eltérés még lehet hogy elfogadható. Bocsi de a Hhz milyen mértékegység? gondolom Hz -t akartál írni.
Igazad van én kevertem össze a méréseket amikor szoftveresen állítottam akkor változott az alap frekvencia .
Mivel a 2db tokozott qvarc között 540Hz a külömbség most nem tudom hitelesiteni.Egyébként megcsináltam a vicsys féle kapcsolást is amely a méréshatár váltás miatt jobb lenne azzal csak az a gondom .hogy a 2x8 karakteres kijelző második 8 karakter nem jelenik meg .Ezen a rajzon 1 jumperrel be tudom kapcsolni.-----------Valakinek ötlete hogyan tudnám megoldani?
Szia!
A Vicsys féle program forrása is elérhető, így könnyen igazítható a kijelzőhöz. Milyen típusú kijelzőt szeretnél használni? Megéri beleölni a fejlesztő munkát a módosításra, vagy egyszerűbb egy hozzá való kijelzőt venni?
Van 2 kijelzőm az egyik egysoros 2x8 karakter nincs háttérvilágitás ezt szeretném használni, az előbb feltett kapcsolással működik.------a másik kétsoros 2x16. RC-1602-B-2-B a Hestorból ezzel is működik de komolyabb feladatra szántam.
A 2x8 karakteres egysoros vezérlője SED1278F valószinü SAMPRON gyártmány -ez a felirat a panelon.Nyomtatóból bontottam.
Szia, ezt a frekimerot en is megepitettem, nincs semmi baja. Te milyen pontossagra gondolsz mit varsz tole tokozott oszcillatorhoz beallitod es hasznalod, szerinted ha 1% a pontossaga 60MHz-nel mennyit tevedhet? Kulonben lehet finomitani az erzekenyseget nekem csak 33MHz-cet mer jelenleg. Attol hogy valami DIGITALIS meg nem jelenti azt, hogy 10, 100, 1000 Hz-re pontos.
Szia!
Éppen az a gondom ,hogy a 2 oszcillátor nem a névlegesen rezeg,-ha 10Hz pontossággal lehet állítani miért ne törekedjek a maximumra-Óra beállításnál jól jön a minél nagyobb pontosság még akkor is ha nem feltétlen követelmény.
Szia, egy sima tokozott oszcillatornal is lehet tobb KHz az elteres a nevleges frekihez kepest. Probald meg hitelesiteni valahol.
Sziasztok! Építem a Vicsys-féle frekimérőt. Nem működik, a kijelző felső sora teljesen fekete. 628-as pic-et használok. Itt a topikban találtam hozzá a hex-et. A kijelzőm a képen látható, nagyobb méretű típus. Mi lehet a gond szerintetek? Köszi.
Egy tokozott oszcilátor is kb. 20 ppm pontosságú, ami 50 MHz -nél 1000Hz tesz ki.
Ez is HD44780 kompatibilis, csak a 8. karakter után át kell térni a második sorra (a 0x40 címre).
Elsőként talán ellenőrizd az LCD kivezetéseinek helyes
bekötését a PCB lapon. Az adatlapot csatolom
Sikerült beüzemelni. Hiányzott a nyákról a PIC 2-es lábát a 74HC132-vel összekötő fólia. Pedig olvastam is annó cikkben.
Azért köszi.
Üdv! A vicsy féle 16F628-as programból nincs "véletlenül" 1X16-os kijelzőhöz való változat? Köszi!
AVR-rel szeretnék mérni frekvenciát. Motorom Sebességét és fordulatát. Két adatot tudok róla:
Fordulat:33.33 Hz / 1000u/min Sebesség:1120 Hz / 100 km/h Ezt is a neten találtam. Atmega128-al próbálom megvalósítani, de felső tartományban nagyjából 10kHz körül még elfogadható eredményeket ad vissza, alsó tartományban rémeseket. (1s időalap alatt beérkezett jelek számát nézem, AVRGCC) Valami megoldás kellene rá hogy gyors is legyen, értem itt hogy pl 1s körül le kellene mérnie mind a két frekvenciát viszonylag pontosan hogy tudjak áttételt számolni belőle (Fokozatkijelzés). Valaki tud ebben segíteni?
Sőt a táppal lehet szabályozni bizonyos tartományban a modulok frekvenciáját .Hitelesíteni talán egy pontos órával tudod.
Építesz egy kapuáramkört amit az óra 1Hz-vel vezérelsz.Ezután egy számláló.1s alatt amennyit eltér a számolt és a névleges érték az a hiba. Az időalapod is számolható,megnézed egy hét alatt mennyit siet késik az órád,ez visszaszámolható 1s re .A két mérés együtt elég pontos kalibrálást tesz lehetővé .Esetleg az oszcillátorral építesz egy órát ,ennek a sietése késése mindent elárul.
De hitelesítheti a DCF77 adó vivőfrekijének mérésével is, akkor majdnem atompontos lesz, de bármelyik műsorszóró adó vivőfrekvenciája is 100 Hz hibahatár alatt van. Ezekhez csak egy kis erősítőt kell készítenie.
Sziasztok!
Összeraktam Vicsys frekimérőjét, de valami gebasz van vele, mert 27. pár száz KHz-et mutat folyamatosan. Találkozott valaki ezzel a problémával? |
Bejelentkezés
Hirdetés |










Azért köszi. 




